Pharmacodynamic-Driven Sequence-Dependent Synergy Effects in Pemetrexed-Osimertinib Combination Against Non-Small Cell Lung Cancer (NSCLC): Optimizing Synergy Through Sequential Interval
Abstract
1. Introduction
2. Materials and Methods
2.1. Drug and Reagents
2.2. Cell Lines
2.3. Western Blot Analysis
2.4. Cell Cycle Test
2.5. EdU Experiments
2.6. Bim BH3 Transfection
2.7. siRNA Transfection
2.8. Cell Apoptosis Analysis
2.9. Cell Viability and Inhibition Assay
2.10. Immunofluorescence
2.11. In Vivo Anti-Cancer Efficacy Study in HCC827 Xenograft Mice
2.12. TUNEL and Immunohistochemical Staining of Tumor Tissues
2.13. Statistical Analysis
3. Results
3.1. The Late-Phase Inhibition of Pemetrexed Depending on the Efficient Pemetrexed Exposure Time

3.2. The Synergistic Effect Between PEM and OSI Depends on Both the Sequence Strategy and Sequential Interval
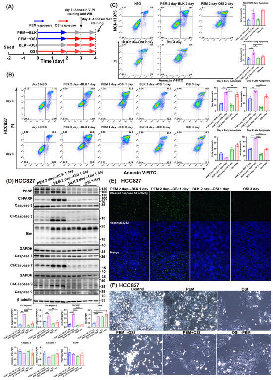
3.3. OSI Promotes PEM-Induced Pre-Apoptosis Under 48 h Interval Sequential PEM → OSI Strategy
3.4. OSI-Mediated G1 Arrest Effect Attenuates the Cytotoxicity of Pemetrexed When OSI Was Administered Concurrent with PEM or Prior to PEM
3.5. The Washout Period for OSI-Mediated G1 Arrest Is No More than 48 h
3.6. The Pharmacodynamic Interaction Between PEM-Triggered DNA Damage and OSI-Driven Rad51/TS Inhibition Under Different Sequencing Conditions
3.7. The Pharmacodynamic Interaction Between PEM-Induced Apoptotic Signaling and OSI-Induced Pro-Apoptotic Protein Bim Under Different Sequencing Conditions
3.8. The Pharmacodynamic Interaction Between PEM-Induced Feedback EGFR Signaling and OSI-Mediated EGFR Signaling Suppression Under Different Sequencing Conditions
3.9. Sequence-Dependent Synergistic Effects Between PEM and OSI in HCC827 Tumor-Bearing Balb/C Nude Mice
4. Discussion
5. Conclusions
Supplementary Materials
Author Contributions
Funding
Institutional Review Board Statement
Informed Consent Statement
Data Availability Statement
Acknowledgments
Conflicts of Interest
References
- Cao, S.; Wang, Z.; Gao, X.; He, W.; Cai, Y.; Chen, H.; Xu, R. FOXC1 induces cancer stem cell-like properties through upregulation of beta-catenin in NSCLC. J. Exp. Clin. Cancer Res. 2018, 37, 220. [Google Scholar] [CrossRef]
- Sung, H.; Ferlay, J.; Siegel, R.L.; Laversanne, M.; Soerjomataram, I.; Jemal, A.; Bray, F. Global Cancer Statistics 2020: GLOBOCAN Estimates of Incidence and Mortality Worldwide for 36 Cancers in 185 Countries. CA Cancer J. Clin. 2021, 71, 209–249. [Google Scholar] [CrossRef]
- Kris, M.G.; Johnson, B.E.; Berry, L.D.; Kwiatkowski, D.J.; Iafrate, A.J.; Wistuba, I.I.; Varella-Garcia, M.; Franklin, W.A.; Aronson, S.L.; Su, P.-F.; et al. Using Multiplexed Assays of Oncogenic Drivers in Lung Cancers to Select Targeted Drugs. JAMA 2014, 311, 1998–2006. [Google Scholar] [CrossRef]
- La Monica, S.; Madeddu, D.; Tiseo, M.; Vivo, V.; Galetti, M.; Cretella, D.; Bonelli, M.; Fumarola, C.; Cavazzoni, A.; Falco, A.; et al. Combination of Gefitinib and Pemetrexed Prevents the Acquisition of TKI Resistance in NSCLC Cell Lines Carrying EGFR-Activating Mutation. J. Thorac. Oncol. 2016, 11, 1051–1063. [Google Scholar] [CrossRef]
- Westover, D.; Zugazagoitia, J.; Cho, B.C.; Lovly, C.M.; Paz-Ares, L. Mechanisms of acquired resistance to first- and second-generation EGFR tyrosine kinase inhibitors. Ann. Oncol. 2018, 29, i10–i19. [Google Scholar] [CrossRef] [PubMed]
- Planchard, D.; Jänne, P.A.; Cheng, Y.; Yang, J.C.H.; Yanagitani, N.; Kim, S.-W.; Sugawara, S.; Yu, Y.; Fan, Y.; Geater, S.L.; et al. Osimertinib with or without Chemotherapy in EGFR-Mutated Advanced NSCLC. N. Engl. J. Med. 2023, 389, 1935–1948. [Google Scholar] [CrossRef] [PubMed]
- Piper-Vallillo, A.J.; Sequist, L.V.; Piotrowska, Z. Emerging Treatment Paradigms for EGFR-Mutant Lung Cancers Progressing on Osimertinib: A Review. J. Clin. Oncol. 2020, 38, 2926–2936. [Google Scholar] [CrossRef]
- Cheng, Y.; Murakami, H.; Yang, P.-C.; He, J.; Nakagawa, K.; Kang, J.H.; Kim, J.-H.; Wang, X.; Enatsu, S.; Puri, T.; et al. Randomized Phase II Trial of Gefitinib With and Without Pemetrexed as First-Line Therapy in Patients With Advanced Nonsquamous Non–Small-Cell Lung Cancer With Activating Epidermal Growth Factor Receptor Mutations. J. Clin. Oncol. 2016, 34, 3258–3266. [Google Scholar] [CrossRef] [PubMed]
- Hosomi, Y.; Morita, S.; Sugawara, S.; Kato, T.; Fukuhara, T.; Gemma, A.; Takahashi, K.; Fujita, Y.; Harada, T.; Minato, K.; et al. Gefitinib Alone Versus Gefitinib Plus Chemotherapy for Non–Small-Cell Lung Cancer With Mutated Epidermal Growth Factor Receptor: NEJ009 Study. J. Clin. Oncol. 2020, 38, 115–123. [Google Scholar] [CrossRef]
- Seto, T.; Kato, T.; Nishio, M.; Goto, K.; Atagi, S.; Hosomi, Y.; Yamamoto, N.; Hida, T.; Maemondo, M.; Nakagawa, K.; et al. Erlotinib alone or with bevacizumab as first-line therapy in patients with advanced non-squamous non-small-cell lung cancer harbouring EGFR mutations (JO25567): An open-label, randomised, multicentre, phase 2 study. Lancet Oncol. 2014, 15, 1236–1244. [Google Scholar] [CrossRef]
- Maemondo, M.; Fukuhara, T.; Saito, H.; Furuya, N.; Watanabe, K.; Sugawara, S.; Iwasawa, S.; Tsunezuka, Y.; Yamaguchi, O.; Okada, M.; et al. NEJ026: Final overall survival analysis of bevacizumab plus erlotinib treatment for NSCLC patients harboring activating EGFR-mutations. J. Clin. Oncol. 2020, 38, 9506. [Google Scholar] [CrossRef]
- Zhou, Q.; Xu, C.-R.; Cheng, Y.; Liu, Y.-P.; Chen, G.-Y.; Cui, J.-W.; Yang, N.; Song, Y.; Li, X.-L.; Lu, S.; et al. Bevacizumab plus erlotinib in Chinese patients with untreated, EGFR-mutated, advanced NSCLC (ARTEMIS-CTONG1509): A multicenter phase 3 study. Cancer Cell 2021, 39, 1279–1291.e1273. [Google Scholar] [CrossRef]
- Nakagawa, K.; Garon, E.B.; Seto, T.; Nishio, M.; Aix, S.P.; Paz-Ares, L.; Chiu, C.-H.; Park, K.; Novello, S.; Nadal, E.; et al. RELAY: Final Overall Survival for Erlotinib Plus Ramucirumab or Placebo in Untreated, EGFR-Mutated Metastatic NSCLC. J. Thorac. Oncol. 2025, 20, 487–499. [Google Scholar] [CrossRef] [PubMed]
- Akamatsu, H.; Teraoka, S.; Morita, S.; Katakami, N.; Tachihara, M.; Daga, H.; Yamamoto, N.; Nakagawa, K. Phase I/II Study of Osimertinib With Bevacizumab in EGFR-mutated, T790M-positive Patients With Progressed EGFR-TKIs: West Japan Oncology Group 8715L (WJOG8715L). Clin. Lung Cancer 2019, 20, e492–e494. [Google Scholar] [CrossRef]
- Oxnard, G.R.; Yang, J.C.H.; Yu, H.; Kim, S.W.; Saka, H.; Horn, L.; Goto, K.; Ohe, Y.; Mann, H.; Thress, K.S.; et al. TATTON: A multi-arm, phase Ib trial of osimertinib combined with selumetinib, savolitinib, or durvalumab in EGFR-mutant lung cancer. Ann. Oncol. 2020, 31, 507–516. [Google Scholar] [CrossRef]
- La Monica, S.; Minari, R.; Cretella, D.; Flammini, L.; Fumarola, C.; Bonelli, M.; Cavazzoni, A.; Digiacomo, G.; Galetti, M.; Madeddu, D.; et al. Third generation EGFR inhibitor osimertinib combined with pemetrexed or cisplatin exerts long-lasting anti-tumor effect in EGFR-mutated pre-clinical models of NSCLC. J. Exp. Clin. Cancer Res. 2019, 38, 222. [Google Scholar] [CrossRef]
- Soria, J.-C.; Ohe, Y.; Vansteenkiste, J.; Reungwetwattana, T.; Chewaskulyong, B.; Lee, K.H.; Dechaphunkul, A.; Imamura, F.; Nogami, N.; Kurata, T.; et al. Osimertinib in Untreated EGFR-Mutated Advanced Non–Small-Cell Lung Cancer. N. Engl. J. Med. 2018, 378, 113–125. [Google Scholar] [CrossRef]
- Ao, L.; Fang, S.; Zhang, K.; Gao, Y.; Cui, J.; Jia, W.; Shan, Y.; Zhang, J.; Wang, G.; Liu, J.; et al. Sequence-dependent synergistic effect of aumolertinib-pemetrexed combined therapy on EGFR-mutant non-small-cell lung carcinoma with pre-clinical and clinical evidence. J. Exp. Clin. Cancer Res. 2022, 41, 163. [Google Scholar] [CrossRef]
- Liu, T.; Jin, L.; Lu, W.; Gan, H.; Lin, Z.; Chen, M.; Liu, J.; Zhang, F.; Wang, S.; Zhang, H.; et al. Sequence-dependent synergistic cytotoxicity of icotinib and pemetrexed in human lung cancer cell lines in vitro and in vivo. J. Exp. Clin. Cancer Res. 2019, 38, 148. [Google Scholar] [CrossRef] [PubMed]
- Wu, Y.-L.; Lee, J.S.; Thongprasert, S.; Yu, C.-J.; Zhang, L.; Ladrera, G.; Srimuninnimit, V.; Sriuranpong, V.; Sandoval-Tan, J.; Zhu, Y.; et al. Intercalated combination of chemotherapy and erlotinib for patients with advanced stage non-small-cell lung cancer (FASTACT-2): A randomised, double-blind trial. Lancet Oncol. 2013, 14, 777–786. [Google Scholar] [CrossRef]
- Li, T.; Ling, Y.-H.; Goldman, I.D.; Perez-Soler, R. Schedule-Dependent Cytotoxic Synergism of Pemetrexed and Erlotinib in Human Non–Small Cell Lung Cancer Cells. Clin. Cancer Res. 2007, 13, 3413–3422. [Google Scholar] [CrossRef]
- Giovannetti, E.; Lemos, C.; Tekle, C.; Smid, K.; Nannizzi, S.; Rodriguez, J.A.; Ricciardi, S.; Danesi, R.; Giaccone, G.; Peters, G.J. Molecular Mechanisms Underlying the Synergistic Interaction of Erlotinib, an Epidermal Growth Factor Receptor Tyrosine Kinase Inhibitor, with the Multitargeted Antifolate Pemetrexed in Non-Small-Cell Lung Cancer Cells. Mol. Pharmacol. 2008, 73, 1290–1300. [Google Scholar] [CrossRef]
- Takezawa, K.; Okamoto, I.; Okamoto, W.; Takeda, M.; Sakai, K.; Tsukioka, S.; Kuwata, K.; Yamaguchi, H.; Nishio, K.; Nakagawa, K. Thymidylate synthase as a determinant of pemetrexed sensitivity in non-small cell lung cancer. Br. J. Cancer 2011, 104, 1594–1601. [Google Scholar] [CrossRef]
- Sato, Y.; Tomita, M.; Soga, T.; Ochiai, A.; Makinoshima, H. Upregulation of Thymidylate Synthase Induces Pemetrexed Resistance in Malignant Pleural Mesothelioma. Front. Pharmacol. 2021, 12, 718675. [Google Scholar] [CrossRef]
- Fregni, M.; Ciribilli, Y.; Zawacka-Pankau, J.E. The Therapeutic Potential of the Restoration of the p53 Protein Family Members in the -Mutated Lung Cancer. Int. J. Mol. Sci. 2022, 23, 7213. [Google Scholar] [CrossRef]
- Tanaka, K.; Yu, H.A.; Yang, S.; Han, S.; Selcuklu, S.D.; Kim, K.; Ramani, S.; Ganesan, Y.T.; Moyer, A.; Sinha, S.; et al. Targeting Aurora B kinase prevents and overcomes resistance to EGFR inhibitors in lung cancer by enhancing BIM- and PUMA-mediated apoptosis. Cancer Cell 2021, 39, 1245–1261.e6. [Google Scholar] [CrossRef]
- Nishikawa, S.; Menju, T.; Takahashi, K.; Miyata, R.; Chen Yoshikawa, T.F.; Sonobe, M.; Yoshizawa, A.; Sabe, H.; Sato, T.; Date, H. Statins may have double-edged effects in patients with lung adenocarcinoma after lung resection. Cancer Manag. Res. 2019, 11, 3419–3432. [Google Scholar] [CrossRef]
- Ayestaran, I.; Galhoz, A.; Spiegel, E.; Sidders, B.; Dry, J.R.; Dondelinger, F.; Bender, A.; McDermott, U.; Iorio, F.; Menden, M.P. Identification of Intrinsic Drug Resistance and Its Biomarkers in High-Throughput Pharmacogenomic and CRISPR Screens. Patterns 2020, 1, 100065. [Google Scholar] [CrossRef] [PubMed]
- Yang, C.-H.; Chou, H.-C.; Fu, Y.-N.; Yeh, C.-L.; Cheng, H.-W.; Chang, I.-C.; Liu, K.-J.; Chang, G.-C.; Tsai, T.-F.; Tsai, S.-F.; et al. EGFR over-expression in non-small cell lung cancers harboring EGFR mutations is associated with marked down-regulation of CD82. Biochim. Biophys. Acta (BBA)—Mol. Basis Dis. 2015, 1852, 1540–1549. [Google Scholar] [CrossRef] [PubMed]
- Zhou, Y.; Guo, D.; Zhang, Y. Association of MicroRNA-21 with p53 at Mutant Sites R175H and R248Q, Clinicopathological Features, and Prognosis of NSCLC. Mol. Ther.—Oncolytics 2020, 19, 208–217. [Google Scholar] [CrossRef]
- Cao, P.; Guo, W.; Wang, J.; Wu, S.; Huang, Y.; Wang, Y.; Liu, Y.; Zhang, Y. Population pharmacokinetic study of pemetrexed in chinese primary advanced non-small cell lung carcinoma patients. Front. Pharmacol. 2022, 13, 954242. [Google Scholar] [CrossRef] [PubMed]
- Johnson, M.; Lin, Y.W.; Schmidt, H.; Sunnaker, M.; Van Maanen, E.; Huang, X.; Rukazenkov, Y.; Tomkinson, H.; Vishwanathan, K. Population Pharmacokinetics of Osimertinib in Patients With Non-Small Cell Lung Cancer. Pharmacol. Res. Perspect. 2025, 13, 1216–1226. [Google Scholar] [CrossRef]
- Yang, J.; Olabode, D.; Sawant-Basak, A.; Baldry, R.; Vishwanathan, K.; Bachina, S.; Todd, A.; Ghiorghiu, D.; Rukazenkov, Y.; Zhou, D.; et al. Population Pharmacokinetics and Exposure-Response Analysis of First-Line Osimertinib Plus Chemotherapy in Patients with EGFR-Mutated Advanced NSCLC. Clin. Pharmacol. Ther. 2025; online ahead of print. [Google Scholar] [CrossRef]
- Pilla Reddy, V.; Walker, M.; Sharma, P.; Ballard, P.; Vishwanathan, K. Development, Verification, and Prediction of Osimertinib Drug–Drug Interactions Using PBPK Modeling Approach to Inform Drug Label. CPT Pharmacomet. Syst. Pharmacol. 2018, 7, 321–330. [Google Scholar] [CrossRef]
- Liang, F.; Zhang, Y.; Xue, Q.; Zhang, X. Integrated PBPK-EO modeling of osimertinib to predict plasma concentrations and intracranial EGFR engagement in patients with brain metastases. Sci. Rep. 2024, 14, 12736. [Google Scholar] [CrossRef]
- Buqué, A.; Muhialdin, J.S.; Muñoz, A.; Calvo, B.; Carrera, S.; Aresti, U.; Sancho, A.; Rubio, I.; López-Vivanco, G. Molecular mechanism implicated in Pemetrexed-induced apoptosis in human melanoma cells. Mol. Cancer 2012, 11, 25. [Google Scholar] [CrossRef]
- Hong, S.; Gu, Y.; Gao, Z.; Guo, L.; Guo, W.; Wu, X.; Shen, Y.; Sun, Y.; Wu, X.; Xu, Q. EGFR inhibitor-driven endoplasmic reticulum stress-mediated injury on intestinal epithelial cells. Life Sci. 2014, 119, 28–33. [Google Scholar] [CrossRef]
- Salvador-Barbero, B.; Álvarez-Fernández, M.; Zapatero-Solana, E.; El Bakkali, A.; Menéndez, M.d.C.; López-Casas, P.P.; Di Domenico, T.; Xie, T.; VanArsdale, T.; Shields, D.J.; et al. CDK4/6 Inhibitors Impair Recovery from Cytotoxic Chemotherapy in Pancreatic Adenocarcinoma. Cancer Cell 2020, 37, 340–353.e6. [Google Scholar] [CrossRef]
- Yates, J.W.T.; Ashton, S.; Cross, D.; Mellor, M.J.; Powell, S.J.; Ballard, P. Irreversible Inhibition of EGFR: Modeling the Combined Pharmacokinetic–Pharmacodynamic Relationship of Osimertinib and Its Active Metabolite AZ5104. Mol. Cancer Ther. 2016, 15, 2378–2387. [Google Scholar] [CrossRef] [PubMed]
- Pan, Y.; Zhang, Q.; Xu, C.; Sun, Y.; Zheng, Q.; Yang, S.; Lv, S. Exploring Rad51 inhibition mechanisms of B02 and IBR2 and identifying prospective drug candidates for Rad51: A computational investigation. Comput. Biol. Med. 2025, 191, 110105. [Google Scholar] [CrossRef] [PubMed]
- Makino, E.; Fröhlich, L.M.; Sinnberg, T.; Kosnopfel, C.; Sauer, B.; Garbe, C.; Schittek, B. Targeting Rad51 as a strategy for the treatment of melanoma cells resistant to MAPK pathway inhibition. Cell Death Dis. 2020, 11, 581. [Google Scholar] [CrossRef]
- Zhao, M.; Wang, D.-d.; Che, Y.; Wu, M.-q.; Li, Q.-r.; Shao, C.; Wang, Y.; Cao, L.-j.; Wang, G.-j.; Hao, H.-p. Ginsenosides synergize with mitomycin C in combating human non-small cell lung cancer by repressing Rad51-mediated DNA repair. Acta Pharmacol. Sin. 2017, 39, 449–458. [Google Scholar] [CrossRef]
- Cui, J.; Xu, F.; Bai, W.; Zhao, T.; Hong, J.; Zuo, W. HDAC inhibitor ITF2357 reduces resistance of mutant-KRAS non-small cell lung cancer to pemetrexed through a HDAC2/miR-130a-3p-dependent mechanism. J. Transl. Med. 2023, 21, 125. [Google Scholar] [CrossRef]
- Lee, J.O.; Kang, M.J.; Byun, W.S.; Kim, S.A.; Seo, I.H.; Han, J.A.; Moon, J.W.; Kim, J.H.; Kim, S.J.; Lee, E.J.; et al. Metformin overcomes resistance to cisplatin in triple-negative breast cancer (TNBC) cells by targeting RAD51. Breast Cancer Res. 2019, 21, 115. [Google Scholar] [CrossRef]
- Del Bufalo, D.; Desideri, M.; De Luca, T.; Di Martile, M.; Gabellini, C.; Monica, V.; Busso, S.; Eramo, A.; De Maria, R.; Milella, M.; et al. Histone deacetylase inhibition synergistically enhances pemetrexed cytotoxicity through induction of apoptosis and autophagy in non-small cell lung cancer. Mol. Cancer 2014, 13, 230. [Google Scholar] [CrossRef]
- Nakamura, R.; Yamada, T.; Tokuda, S.; Morimoto, K.; Katayama, Y.; Matsui, Y.; Hirai, S.; Ishida, M.; Kawachi, H.; Sawada, R.; et al. Triple combination therapy comprising osimertinib, an AXL inhibitor, and an FGFR inhibitor improves the efficacy of EGFR-mutated non-small cell lung cancer. Cancer Lett. 2024, 598, 217124. [Google Scholar] [CrossRef]
- Zhao, W.; Yu, D.; Chen, Z.; Yao, W.; Yang, J.; Ramalingam, S.S.; Sun, S.-Y. Inhibition of MEK5/ERK5 signaling overcomes acquired resistance to the third generation EGFR inhibitor, osimertinib, via enhancing Bim-dependent apoptosis. Cancer Lett. 2021, 519, 141–149. [Google Scholar] [CrossRef] [PubMed]
- Khawaja, H.; Briggs, R.; Latimer, C.H.; Rassel, M.; Griffin, D.; Hanson, L.; Bardelli, A.; Di Nicolantonio, F.; McDade, S.S.; Scott, C.J.; et al. Bcl-xL Is a Key Mediator of Apoptosis Following KRASG12C Inhibition in KRASG12C-mutant Colorectal Cancer. Mol. Cancer Ther. 2023, 22, 135–149. [Google Scholar] [CrossRef] [PubMed]
- Srivastava, S.; Sekar, G.; Ojoawo, A.; Aggarwal, A.; Ferreira, E.; Uchikawa, E.; Yang, M.; Grace, C.R.; Dey, R.; Lin, Y.-L.; et al. Structural basis of BAK sequestration by MCL-1 in apoptosis. Mol. Cell 2025, 85, 1606–1623.e10. [Google Scholar] [CrossRef]
- Bird, G.H.; Mazzola, E.; Opoku-Nsiah, K.; Lammert, M.A.; Godes, M.; Neuberg, D.S.; Walensky, L.D. Biophysical determinants for cellular uptake of hydrocarbon-stapled peptide helices. Nat. Chem. Biol. 2016, 12, 845–852. [Google Scholar] [CrossRef]
- Cheng, H.-W.; Chen, Y.-F.; Wong, J.-M.; Weng, C.-W.; Chen, H.-Y.; Yu, S.-L.; Chen, H.-W.; Yuan, A.; Chen, J.J.W. Cancer cells increase endothelial cell tube formation and survival by activating the PI3K/Akt signalling pathway. J. Exp. Clin. Cancer Res. 2017, 36, 27. [Google Scholar] [CrossRef]
- Li, Y.-C.; He, S.-M.; He, Z.-X.; Li, M.; Yang, Y.; Pang, J.-X.; Zhang, X.; Chow, K.; Zhou, Q.; Duan, W.; et al. Plumbagin induces apoptotic and autophagic cell death through inhibition of the PI3K/Akt/mTOR pathway in human non-small cell lung cancer cells. Cancer Lett. 2014, 344, 239–259. [Google Scholar] [CrossRef]
- Varga, A.; Soria, J.-C.; Hollebecque, A.; LoRusso, P.; Bendell, J.; Huang, S.-M.A.; Wagle, M.-C.; Okrah, K.; Liu, L.; Murray, E.; et al. A First-in-Human Phase I Study to Evaluate the ERK1/2 Inhibitor GDC-0994 in Patients with Advanced Solid Tumors. Clin. Cancer Res. 2020, 26, 1229–1236. [Google Scholar] [CrossRef]
- Gu, Y.; Tang, T.; Qiu, M.; Wang, H.; Ampofo, E.; Menger, M.D.; Laschke, M.W. Clioquinol inhibits angiogenesis by promoting VEGFR2 degradation and synergizes with AKT inhibition to suppress triple-negative breast cancer vascularization. Angiogenesis 2025, 28, 13. [Google Scholar] [CrossRef]
- Jang, H.Y.; Kim, D.H.; Lee, H.J.; Kim, W.D.; Kim, S.-Y.; Hwang, J.J.; Lee, S.J.; Moon, D.H. Schedule-dependent synergistic effects of 5-fluorouracil and selumetinib in KRAS or BRAF mutant colon cancer models. Biochem. Pharmacol. 2019, 160, 110–120. [Google Scholar] [CrossRef]
- Abraham, J.E.; O’Connor, L.O.; Grybowicz, L.; Alba, K.P.; Dayimu, A.; Demiris, N.; Harvey, C.; Drewett, L.M.; Lucey, R.; Fulton, A.; et al. Neoadjuvant PARP inhibitor scheduling in BRCA1 and BRCA2 related breast cancer: PARTNER, a randomized phase II/III trial. Nat. Commun. 2025, 16, 4269. [Google Scholar] [CrossRef] [PubMed]
- Colclough, N.; Chen, K.; Johnström, P.; Strittmatter, N.; Yan, Y.; Wrigley, G.L.; Schou, M.; Goodwin, R.; Varnäs, K.; Adua, S.J.; et al. Preclinical Comparison of the Blood–brain barrier Permeability of Osimertinib with Other EGFR TKIs. Clin. Cancer Res. 2021, 27, 189–201. [Google Scholar] [CrossRef]
- Feng, X.; Zhang, Y.; Li, T.; Li, Y. Sequentially administrated of pemetrexed with icotinib/erlotinib in lung adenocarcinoma cell lines in vitro. Oncotarget 2017, 8, 114292–114299. [Google Scholar] [CrossRef] [PubMed]
- Liang, X.-M.; Qin, Q.; Liu, B.-N.; Li, X.-Q.; Zeng, L.-L.; Wang, J.; Kong, L.-P.; Zhong, D.-S.; Sun, L.-L. Targeting DNA-PK overcomes acquired resistance to third-generation EGFR-TKI osimertinib in non-small-cell lung cancer. Acta Pharmacol. Sin. 2021, 42, 648–654. [Google Scholar] [CrossRef]
- Zhu, J.; Wu, Z.; Shan, G.; Huang, Y.; Liang, J.; Zhan, C. Nuclear epidermal growth factor receptor (nEGFR) in clinical treatment. Heliyon 2024, 10, e40150. [Google Scholar] [CrossRef] [PubMed]
- Tanaka, K.; Asahina, H.; Kishimoto, J.; Miyata, Y.; Uchida, T.; Watanabe, K.; Hamai, K.; Harada, T.; Tsubata, Y.; Sugawara, S.; et al. Osimertinib versus osimertinib plus chemotherapy for non–small cell lung cancer with EGFR (T790M)-associated resistance to initial EGFR inhibitor treatment: An open-label, randomised phase 2 clinical trial. Eur. J. Cancer 2021, 149, 14–22. [Google Scholar] [CrossRef] [PubMed]
- Planchard, D.; Feng, P.H.; Karaseva, N.; Kim, S.W.; Kim, T.M.; Lee, C.K.; Poltoratskiy, A.; Yanagitani, N.; Marshall, R.; Huang, X.; et al. Osimertinib plus platinum–pemetrexed in newly diagnosed epidermal growth factor receptor mutation-positive advanced/metastatic non-small-cell lung cancer: Safety run-in results from the FLAURA2 study. ESMO Open 2021, 6, 100271. [Google Scholar] [CrossRef] [PubMed]









Disclaimer/Publisher’s Note: The statements, opinions and data contained in all publications are solely those of the individual author(s) and contributor(s) and not of MDPI and/or the editor(s). MDPI and/or the editor(s) disclaim responsibility for any injury to people or property resulting from any ideas, methods, instructions or products referred to in the content. |
© 2025 by the authors. Licensee MDPI, Basel, Switzerland. This article is an open access article distributed under the terms and conditions of the Creative Commons Attribution (CC BY) license (https://creativecommons.org/licenses/by/4.0/).
Share and Cite
Hu, K.; Xia, Y.; Yuan, T.; Lin, Y.; Yang, J. Pharmacodynamic-Driven Sequence-Dependent Synergy Effects in Pemetrexed-Osimertinib Combination Against Non-Small Cell Lung Cancer (NSCLC): Optimizing Synergy Through Sequential Interval. Pharmaceutics 2025, 17, 1044. https://doi.org/10.3390/pharmaceutics17081044
Hu K, Xia Y, Yuan T, Lin Y, Yang J. Pharmacodynamic-Driven Sequence-Dependent Synergy Effects in Pemetrexed-Osimertinib Combination Against Non-Small Cell Lung Cancer (NSCLC): Optimizing Synergy Through Sequential Interval. Pharmaceutics. 2025; 17(8):1044. https://doi.org/10.3390/pharmaceutics17081044
Chicago/Turabian StyleHu, Kuan, Yu Xia, Tong Yuan, Yan Lin, and Jin Yang. 2025. "Pharmacodynamic-Driven Sequence-Dependent Synergy Effects in Pemetrexed-Osimertinib Combination Against Non-Small Cell Lung Cancer (NSCLC): Optimizing Synergy Through Sequential Interval" Pharmaceutics 17, no. 8: 1044. https://doi.org/10.3390/pharmaceutics17081044
APA StyleHu, K., Xia, Y., Yuan, T., Lin, Y., & Yang, J. (2025). Pharmacodynamic-Driven Sequence-Dependent Synergy Effects in Pemetrexed-Osimertinib Combination Against Non-Small Cell Lung Cancer (NSCLC): Optimizing Synergy Through Sequential Interval. Pharmaceutics, 17(8), 1044. https://doi.org/10.3390/pharmaceutics17081044
