Bioinformatics Strategies to Identify Shared Molecular Biomarkers That Link Ischemic Stroke and Moyamoya Disease with Glioblastoma
Abstract
1. Introduction
2. Substances, Procedures, and Methods
2.1. Collected Datasets
2.2. Preprocessing and Distinction of Differentially Expressed Genes
2.3. Enrichment Analysis for Significant Gene Ontology and Molecular Pathway Selection
2.4. Analysis of Protein–Protein Interactions (PPIs)
2.5. Analysis of Transcription Factors (TFs) and microRNAs (miRNAs)
2.6. Drug Prediction
2.7. Description of the Experimental Methodology
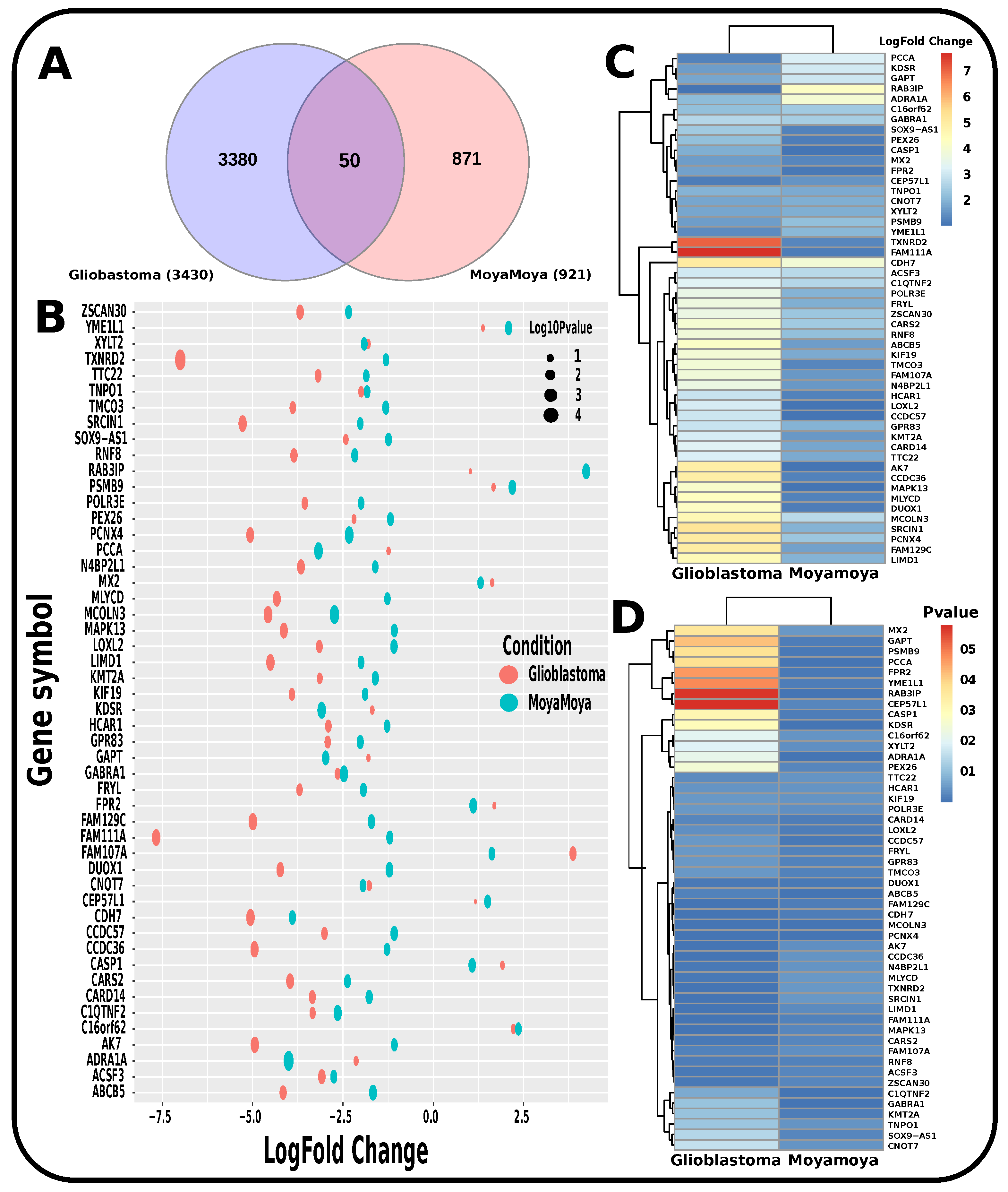
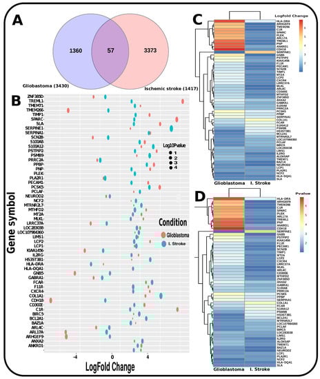
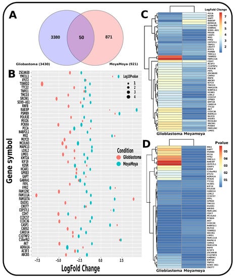
3. Result Analysis
3.1. Evaluation of Gene Expression
3.2. Identified Enriched Pathways and Gene Ontology Terminologies
3.3. Protein–Protein Interactions (PPIs) Analysis
3.4. Determination of the DEGs’ Transcriptional and Post-Translational Regulators
3.5. Analysis of the Predicted Drugs
3.6. Validation of Transcriptomic Potential DEGs
4. Discussion
5. Conclusions
Author Contributions
Funding
Institutional Review Board Statement
Informed Consent Statement
Data Availability Statement
Conflicts of Interest
References
- Bleeker, F.E.; Molenaar, R.J.; Leenstra, S. Recent advances in the molecular understanding of glioblastoma. J. Neuro-Oncol. 2012, 108, 11–27. [Google Scholar] [CrossRef]
- Baily, P.; Cushing, H. A Classification of Tumors of the Glioma Group on a Histogenetic Basis with a Correlated Study of Progress. Can. Med. Assoc. J. 1926, 16, 872. [Google Scholar]
- Young, R.M.; Jamshidi, A.; Davis, G.; Sherman, J.H. Current trends in the surgical management and treatment of adult glioblastoma. Ann. Transl. Med. 2015, 3, 121. [Google Scholar] [PubMed]
- Gallego, O. Nonsurgical treatment of recurrent glioblastoma. Curr. Oncol. 2015, 22, e273. [Google Scholar] [CrossRef]
- Zong, H.; Verhaak, R.G.; Canoll, P. The cellular origin for malignant glioma and prospects for clinical advancements. Expert Rev. Mol. Diagn. 2012, 12, 383–394. [Google Scholar] [CrossRef]
- Zong, H.; Parada, L.F.; Baker, S.J. Cell of origin for malignant gliomas and its implication in therapeutic development. Cold Spring Harbor Perspect. Biol. 2015, 7, a020610. [Google Scholar] [CrossRef]
- Murat, A.; Migliavacca, E.; Gorlia, T.; Lambiv, W.L.; Shay, T.; Hamou, M.F.; De Tribolet, N.; Regli, L.; Wick, W.; Kouwenhoven, M.C.; et al. Stem cell-related “self-renewal” signature and high epidermal growth factor receptor expression associated with resistance to concomitant chemoradiotherapy in glioblastoma. J. Clin. Oncol. 2008, 26, 3015–3024. [Google Scholar] [CrossRef]
- Xu, H.; Chen, J.; Xu, H.; Qin, Z. Geographic variations in the incidence of glioblastoma and prognostic factors predictive of overall survival in US adults from 2004–2013. Front. Aging Neurosci. 2017, 9, 352. [Google Scholar] [CrossRef]
- Ghosh, M.K.; Chakraborty, D.; Sarkar, S.; Bhowmik, A.; Basu, M. The interrelationship between cerebral ischemic stroke and glioma: A comprehensive study of recent reports. Signal Transduct. Target. Ther. 2019, 4, 1–13. [Google Scholar] [CrossRef]
- Chen, C.W.; Cheng, T.J.; Ho, C.H.; Wang, J.J.; Weng, S.F.; Hou, Y.C.; Cheng, H.C.; Chio, C.C.; Shan, Y.S.; Chang, W.T. Increased risk of brain cancer incidence in stroke patients: A clinical case series, population-based and longitudinal follow-up study. Oncotarget 2017, 8, 108989. [Google Scholar] [CrossRef]
- Sullivan, J. What Is Brain Ischemia? WSU Emergency Medicine Cerebral Resuscitation Laboratory: Detroit, MI, USA, 2008. [Google Scholar]
- Lee, B.C.; Ahn, Y.M.; Ahn, S.Y.; Doo, H.K. Susceptibility for ischemic stroke in Sasang constitutional classification is associated with the interleukin-1 receptor antagonist polymorphism. Adv. Tradit. Med. 2006, 6, 27–33. [Google Scholar]
- Vespa, P.; Bergsneider, M.; Hattori, N.; Wu, H.M.; Huang, S.C.; Martin, N.A.; Glenn, T.C.; McArthur, D.L.; Hovda, D.A. Metabolic crisis without brain ischemia is common after traumatic brain injury: A combined microdialysis and positron emission tomography study. J. Cereb. Blood Flow Metab. 2005, 25, 763–774. [Google Scholar] [CrossRef]
- Chen, H.; Cebula, H.; Schott, R.; Dietemann, J.L.; Froelich, S. glioblastoma multiforme presenting with ischemic stroke: Case report and review of the literature. J. Neuroradiol. 2011, 38, 304–307. [Google Scholar] [CrossRef] [PubMed]
- Søndergaard, K.; Hilton, D.; Penney, M.; Ollerenshaw, M.; Demaine, A. Expression of hypoxia-inducible factor 1α in tumors of patients with glioblastoma. Neuropathol. Appl. Neurobiol. 2002, 28, 210–217. [Google Scholar] [CrossRef] [PubMed]
- Monteiro, A.R.; Hill, R.; Pilkington, G.J.; Madureira, P.A. The role of hypoxia in glioblastoma invasion. Cells 2017, 6, 45. [Google Scholar] [CrossRef]
- Molofsky, A.V.; Krenick, R.; Ullian, E.; Tsai, H.h.; Deneen, B.; Richardson, W.D.; Barres, B.A.; Rowitch, D.H. Astrocytes and disease: A neurodevelopmental perspective. Genes Dev. 2012, 26, 891–907. [Google Scholar] [CrossRef]
- Huang, L.; Wu, Z.B.; ZhuGe, Q.; Zheng, W.; Shao, B.; Wang, B.; Sun, F.; Jin, K. Glial scar formation occurs in the human brain after ischemic stroke. Int. J. Med. Sci. 2014, 11, 344. [Google Scholar] [CrossRef] [PubMed]
- Schiffer, D.; Annovazzi, L.; Casalone, C.; Corona, C.; Mellai, M. glioblastoma: Microenvironment and niche concept. Cancers 2019, 11, 5. [Google Scholar] [CrossRef] [PubMed]
- Zaorsky, N.G.; Zhang, Y.; Tchelebi, L.T.; Mackley, H.B.; Chinchilli, V.M.; Zacharia, B.E. Stroke among cancer patients. Nat. Commun. 2019, 10, 5172. [Google Scholar] [CrossRef] [PubMed]
- Scott, R.M.; Smith, E.R. Moyamoya disease and moyamoya syndrome. N. Engl. J. Med. 2009, 360, 1226–1237. [Google Scholar] [CrossRef] [PubMed]
- Maki, Y.; Enomoto, T. Moyamoya disease. Child’s Nerv. Syst. 1988, 4, 204–212. [Google Scholar] [CrossRef] [PubMed]
- Nishizawa, S.; Ryu, H.; Yokoyama, T.; Ninchoji, T.; Shimoyama, I.; Yamamoto, S.; Uemura, K. Post-irradiation Vasculopathy of Intracranial Major Arteries in Children—Report of Two Cases. Neurol. Med. Chir. 1991, 31, 336–341. [Google Scholar] [CrossRef][Green Version]
- Olds, M.V.; Griebel, R.W.; Hoffman, H.J.; Craven, M.; Chuang, S.; Schutz, H. The surgical treatment of childhood moyamoya disease. J. Neurosurg. 1987, 66, 675–680. [Google Scholar] [CrossRef]
- Okuno, T.; Prensky, A.L.; Gado, M. The moyamoya syndrome associated with irradiation of an optic glioma in children: Report of two cases and review of the literature. Pediatr. Neurol. 1985, 1, 311–316. [Google Scholar] [CrossRef]
- Kitano, S.; Sakamoto, H.; Fujitani, K.; Kobayashi, Y. Moyamoya disease associated with a brain stem glioma. Child’s Nerv. Syst. 2000, 16, 251–255. [Google Scholar] [CrossRef]
- Baccarella, A.; Williams, C.R.; Parrish, J.Z.; Kim, C.C. Empirical assessment of the impact of sample number and read depth on RNA-Seq analysis workflow performance. BMC Bioinform. 2018, 19, 423. [Google Scholar] [CrossRef] [PubMed]
- Reátegui, E.; van der Vos, K.E.; Lai, C.P.; Zeinali, M.; Atai, N.A.; Aldikacti, B.; Floyd, F.P.; H Khankhel, A.; Thapar, V.; Hochberg, F.H.; et al. Engineered nanointerfaces for microfluidic isolation and molecular profiling of tumor-specific extracellular vesicles. Nat. Commun. 2018, 9, 175. [Google Scholar] [CrossRef]
- Simon, T.; Jackson, E.; Giamas, G. Breaking through the glioblastoma micro-environment via extracellular vesicles. Oncogene 2020, 39, 4477–4490. [Google Scholar] [CrossRef] [PubMed]
- Yekula, A.; Yekula, A.; Muralidharan, K.; Kang, K.; Carter, B.S.; Balaj, L. Extracellular vesicles in glioblastoma tumor microenvironment. Front. Immunol. 2020, 10, 3137. [Google Scholar] [CrossRef] [PubMed]
- Huttner, H.B.; Bergmann, O.; Salehpour, M.; Rácz, A.; Tatarishvili, J.; Lindgren, E.; Csonka, T.; Csiba, L.; Hortobágyi, T.; Méhes, G.; et al. The age and genomic integrity of neurons after cortical stroke in humans. Nat. Neurosci. 2014, 17, 801–803. [Google Scholar] [CrossRef] [PubMed]
- Tokairin, K.; Hamauchi, S.; Ito, M.; Kazumata, K.; Sugiyama, T.; Nakayama, N.; Kawabori, M.; Osanai, T.; Houkin, K. Vascular smooth muscle cell derived from IPS cell of moyamoya disease-comparative characterization with endothelial cell transcriptome. J. Stroke Cerebrovasc. Dis. 2020, 29, 105305. [Google Scholar] [CrossRef] [PubMed]
- Love, M.; Anders, S.; Huber, W. Differential analysis of count data–the DESeq2 package. Genome Biol. 2014, 15, 10–1186. [Google Scholar]
- Smyth, G.K. Limma: Linear models for microarray data. In Bioinformatics and Computational Biology Solutions Using R and Bioconductor; Springer: Berlin/Heidelberg, Germany, 2005; pp. 397–420. [Google Scholar]
- Moni, M.A.; Lio’, P. Genetic profiling and comorbidities of zika infection. J. Infect. Dis. 2017, 216, 703–712. [Google Scholar] [CrossRef]
- Moni, M.A.; Liò, P. comoR: A software for disease comorbidity risk assessment. J. Clin. Bioinform. 2014, 4, 8. [Google Scholar] [CrossRef]
- Moni, M.A.; Liò, P. How to build personalized multi-omics comorbidity profiles. Front. Cell Dev. Biol. 2015, 3, 28. [Google Scholar] [CrossRef]
- Ripon Rouf, A.S.M.; Amin, M.A.; Islam, M.K.; Haque, F.; Ahmed, K.R.; Rahman, M.A.; Islam, M.Z.; Kim, B. Statistical Bioinformatics to Uncover the Underlying Biological Mechanisms That Linked Smoking with Type 2 Diabetes Patients Using Transcritpomic and GWAS Analysis. Molecules 2022, 27, 4390. [Google Scholar] [CrossRef]
- Islam, M.K.; Rahman, M.H.; Islam, M.R.; Islam, M.Z.; Mamun, M.M.I.; Azad, A.; Moni, M.A. Network based systems biology approach to identify diseasome and comorbidity associations of Systemic Sclerosis with cancers. Heliyon 2022, 8, e08892. [Google Scholar] [CrossRef]
- Subramanian, A.; Tamayo, P.; Mootha, V.K.; Mukherjee, S.; Ebert, B.L.; Gillette, M.A.; Paulovich, A.; Pomeroy, S.L.; Golub, T.R.; Lander, E.S.; et al. Gene set enrichment analysis: A knowledge-based approach for interpreting genome-wide expression profiles. Proc. Natl. Acad. Sci. USA 2005, 102, 15545–15550. [Google Scholar] [CrossRef] [PubMed]
- Kuleshov, M.V.; Jones, M.R.; Rouillard, A.D.; Fernandez, N.F.; Duan, Q.; Wang, Z.; Koplev, S.; Jenkins, S.L.; Jagodnik, K.M.; Lachmann, A.; et al. Enrichr: A comprehensive gene set enrichment analysis web server 2016 update. Nucl. Acids Res. 2016, 44, W90–W97. [Google Scholar] [CrossRef]
- Jin, L.; Zuo, X.Y.; Su, W.Y.; Zhao, X.L.; Yuan, M.Q.; Han, L.Z.; Zhao, X.; Chen, Y.D.; Rao, S.Q. Pathway-based analysis tools for complex diseases: A review. Genom. Proteom. Bioinform. 2014, 12, 210–220. [Google Scholar] [CrossRef] [PubMed]
- Tejera, E.; Bernardes, J.; Rebelo, I. Preeclampsia: A bioinformatics approach through protein-protein interaction networks analysis. BMC Syst. Biol. 2012, 6, 97. [Google Scholar] [CrossRef]
- Consortium, G.O. Gene ontology consortium: Going forward. Nucl. Acids Res. 2015, 43, D1049–D1056. [Google Scholar] [CrossRef] [PubMed]
- Kanehisa, M.; Goto, S.; Sato, Y.; Furumichi, M.; Tanabe, M. KEGG for integration and interpretation of large-scale molecular data sets. Nucl. Acids Res. 2012, 40, D109–D114. [Google Scholar] [CrossRef] [PubMed]
- BioCarta, N.D. Biotech Software & Internet Report. RG J. 2001, 2, 117–120. [Google Scholar]
- Croft, D.; O’kelly, G.; Wu, G.; Haw, R.; Gillespie, M.; Matthews, L.; Caudy, M.; Garapati, P.; Gopinath, G.; Jassal, B.; et al. Reactome: A database of reactions, pathways and biological processes. Nucl. Acids Res. 2010, 39, D691–D697. [Google Scholar] [CrossRef]
- Slenter, D.N.; Kutmon, M.; Hanspers, K.; Riutta, A.; Windsor, J.; Nunes, N.; Mélius, J.; Cirillo, E.; Coort, S.L.; Digles, D.; et al. WikiPathways: A multifaceted pathway database bridging metabolomics to other omics research. Nucleic Acids Res. 2018, 46, D661–D667. [Google Scholar] [CrossRef] [PubMed]
- Consortium, G.O. The Gene Ontology (GO) database and informatics resource. Nucl. Acids Res. 2004, 32, D258–D261. [Google Scholar] [CrossRef] [PubMed]
- De Las Rivas, J.; Fontanillo, C. Protein–protein interactions essentials: Key concepts to building and analyzing interactome networks. PLoS Comput. Biol. 2010, 6, e1000807. [Google Scholar] [CrossRef]
- Szklarczyk, D.; Franceschini, A.; Wyder, S.; Forslund, K.; Heller, D.; Huerta-Cepas, J.; Simonovic, M.; Roth, A.; Santos, A.; Tsafou, K.P.; et al. STRING v10: Protein–protein interaction networks, integrated over the tree of life. Nucl. Acids Res. 2015, 43, D447–D452. [Google Scholar] [CrossRef] [PubMed]
- Zhou, G.; Soufan, O.; Ewald, J.; Hancock, R.E.; Basu, N.; Xia, J. NetworkAnalyst 3.0: A visual analytics platform for comprehensive gene expression profiling and meta-analysis. Nucl. Acids Res. 2019, 47, W234–W241. [Google Scholar] [CrossRef]
- Khan, A.; Fornes, O.; Stigliani, A.; Gheorghe, M.; Castro-Mondragon, J.A.; Van Der Lee, R.; Bessy, A.; Cheneby, J.; Kulkarni, S.R.; Tan, G.; et al. JASPAR 2018: Update of the open-access database of transcription factor binding profiles and its web framework. Nucl. Acids Res. 2018, 46, D260–D266. [Google Scholar] [CrossRef]
- Sikora-Wohlfeld, W.; Ackermann, M.; Christodoulou, E.G.; Singaravelu, K.; Beyer, A. Assessing computational methods for transcription factor target gene identification based on ChIP-seq data. PLoS Comp. Biol. 2013, 9, e1003342. [Google Scholar] [CrossRef]
- Wang, S.; Sun, H.; Ma, J.; Zang, C.; Wang, C.; Wang, J.; Tang, Q.; Meyer, C.A.; Zhang, Y.; Liu, X.S. Target analysis by integration of transcriptome and ChIP-seq data with BETA. Nat. Protoc. 2013, 8, 2502–2515. [Google Scholar] [CrossRef]
- Sethupathy, P.; Corda, B.; Hatzigeorgiou, A.G. TarBase: A comprehensive database of experimentally supported animal microRNA targets. RNA 2006, 12, 192–197. [Google Scholar] [CrossRef]
- Hsu, S.D.; Lin, F.M.; Wu, W.Y.; Liang, C.; Huang, W.C.; Chan, W.L.; Tsai, W.T.; Chen, G.Z.; Lee, C.J.; Chiu, C.M.; et al. miRTarBase: A database curates experimentally validated microRNA—Target interactions. Nucl. Acids Res. 2011, 39, D163–D169. [Google Scholar] [CrossRef]
- Shannon, P.; Markiel, A.; Ozier, O.; Baliga, N.S.; Wang, J.T.; Ramage, D.; Amin, N.; Schwikowski, B.; Ideker, T. Cytoscape: A software environment for integrated models of biomolecular interaction networks. Genome Res. 2003, 13, 2498–2504. [Google Scholar] [CrossRef]
- Xia, J.; Gill, E.E.; Hancock, R.E. NetworkAnalyst for statistical, visual and network-based meta-analysis of gene expression data. Nat. Protoc. 2015, 10, 823–844. [Google Scholar] [CrossRef]
- Wishart, D.S.; Feunang, Y.D.; Guo, A.C.; Lo, E.J.; Marcu, A.; Grant, J.R.; Sajed, T.; Johnson, D.; Li, C.; Sayeeda, Z.; et al. DrugBank 5.0: A major update to the DrugBank database for 2018. Nucl. Acids Res. 2018, 46, D1074–D1082. [Google Scholar] [CrossRef] [PubMed]
- Liao, Y.; Wang, J.; Jaehnig, E.J.; Shi, Z.; Zhang, B. WebGestalt 2019: Gene set analysis toolkit with revamped UIs and APIs. Nucl. Acids Res. 2019, 47, W199–W205. [Google Scholar] [CrossRef]
- Kanehisa, M.; Sato, Y.; Furumichi, M.; Morishima, K.; Tanabe, M. New approach for understanding genome variations in KEGG. Nucl. Acids Res. 2019, 47, D590–D595. [Google Scholar] [CrossRef] [PubMed]
- The Gene Ontology resource: Enriching a GOld mine. Nucl. Acids Res. 2021, 49, D325–D334. [CrossRef] [PubMed]
- Ye, J.; Zhang, Y.; Cui, H.; Liu, J.; Wu, Y.; Cheng, Y.; Xu, H.; Huang, X.; Li, S.; Zhou, A.; et al. WEGO 2.0: A web tool for analyzing and plotting GO annotations, 2018 update. Nucl. Acids Res. 2018, 46, W71–W75. [Google Scholar] [CrossRef] [PubMed]
- Chen, S.H.; Chin, C.H.; Wu, H.H.; Ho, C.W.; Ko, M.T.; Lin, C.Y. cyto-Hubba: A Cytoscape plug-in for hub object analysis in network biology. In Proceedings of the 20th International Conference on Genome Informatics, Yokohama, Japan, 14–16 December 2009. [Google Scholar]
- Chen, K.; Rajewsky, N. The evolution of gene regulation by transcription factors and microRNAs. Nat. Rev. Genet. 2007, 8, 93–103. [Google Scholar] [CrossRef]
- Lai, X.; Stigliani, A.; Vachon, G.; Carles, C.; Smaczniak, C.; Zubieta, C.; Kaufmann, K.; Parcy, F. Building transcription factor binding site models to understand gene regulation in plants. Mol. Plant 2019, 12, 743–763. [Google Scholar] [CrossRef] [PubMed]
- Huang, Y.; Shen, X.J.; Zou, Q.; Wang, S.P.; Tang, S.M.; Zhang, G.Z. Biological functions of microRNAs: A review. J. Physiol. Biochem. 2011, 67, 129–139. [Google Scholar] [CrossRef] [PubMed]
- Dai, D.; Lu, Q.; Huang, Q.; Yang, P.; Hong, B.; Xu, Y.; Zhao, W.; Liu, J.; Li, Q. Serum miRNA signature in Moyamoya disease. PLoS ONE 2014, 9, e102382. [Google Scholar] [CrossRef] [PubMed]
- Lawler, S.; Chiocca, E.A. Emerging functions of microRNAs in glioblastoma. J. Neuro-Oncol. 2009, 92, 297–306. [Google Scholar] [CrossRef]
- Giridharan, V.; Thandavarayan, R.; Fries, G.; Walss-Bass, C.; Barichello, T.; Justice, N.; Reddy, M.; Quevedo, J. Newer insights into the role of miRNA a tiny genetic tool in psychiatric disorders: Focus on post-traumatic stress disorder. Transl. Psychiatry 2016, 6, e954. [Google Scholar] [CrossRef]
- Piñero, J.; Bravo, À.; Queralt-Rosinach, N.; Gutiérrez-Sacristán, A.; Deu-Pons, J.; Centeno, E.; García-García, J.; Sanz, F.; Furlong, L.I. DisGeNET: A comprehensive platform integrating information on human disease-associated genes and variants. Nucl. Acids Res. 2016, 45, gkw943. [Google Scholar] [CrossRef] [PubMed]
- Mailman, M.D.; Feolo, M.; Jin, Y.; Kimura, M.; Tryka, K.; Bagoutdinov, R.; Hao, L.; Kiang, A.; Paschall, J.; Phan, L.; et al. The NCBI dbGaP database of genotypes and phenotypes. Nat. Genet. 2007, 39, 1181–1186. [Google Scholar] [CrossRef]
- Chen, D.; Le, S.B.; Hutchinson, T.E.; Calinescu, A.A.; Sebastian, M.; Jin, D.; Liu, T.; Ghiaseddin, A.; Rahman, M.; Tran, D.D.; et al. Tumor Treating Fields dually activate STING and AIM2 inflammasomes to induce adjuvant immunity in glioblastoma. J. Clin. Investig. 2022, 132, e149258. [Google Scholar] [CrossRef] [PubMed]
- Kang, H.S.; Kim, J.H.; Phi, J.H.; Kim, Y.Y.; Kim, J.E.; Wang, K.C.; Cho, B.K.; Kim, S.K. Plasma matrix metalloproteinases, cytokines and angiogenic factors in moyamoya disease. J. Neurol. Neurosurg. Psychiatry 2010, 81, 673–678. [Google Scholar] [CrossRef] [PubMed]
- D’Urso, P.I.; D’Urso, O.F.; Storelli, C.; Mallardo, M.; Gianfreda, C.D.; Montinaro, A.; Cimmino, A.; Pietro, C.; Marsigliante, S. miR-155 is up-regulated in primary and secondary glioblastoma and promotes tumor growth by inhibiting GABA receptors. Int. J. Oncol. 2012, 41, 228–234. [Google Scholar]
- Avsar, O. In Silico Analysis of miRNA-mediated ceRNAs as Potential Molecular Biomarkers in glioblastoma. Dicle Tıp Dergisi 2021, 48, 451–467. [Google Scholar] [CrossRef]
- Constantin, R.; Nayak, N.R.; Khan, N.; Marcos, T.; Ituro, I.; Boris, K. Genetics of Moyamoya disease. J. Hum. Genet. 2010, 55, 711–716. [Google Scholar]
- Bao, Z.S.; Chen, H.M.; Yang, M.Y.; Zhang, C.B.; Yu, K.; Ye, W.L.; Hu, B.Q.; Yan, W.; Zhang, W.; Akers, J.; et al. RNA-seq of 272 gliomas revealed a novel, recurrent PTPRZ1-MET fusion transcript in secondary glioblastomas. Genome Res. 2014, 24, 1765–1773. [Google Scholar] [CrossRef]
- Fujimura, M.; Sonobe, S.; Nishijima, Y.; Niizuma, K.; Sakata, H.; Kure, S.; Tominaga, T. Genetics and biomarkers of moyamoya disease: Significance of RNF213 as a susceptibility gene. J. Stroke 2014, 16, 65. [Google Scholar] [CrossRef]
- Zhang, Q.; Yang, L.; Guan, G.; Cheng, P.; Cheng, W.; Wu, A. LOXL2 upregulation in gliomas drives tumorigenicity by activating autophagy to promote TMZ resistance and trigger EMT. Front. Oncol. 2020, 10, 2365. [Google Scholar] [CrossRef]
- Longhitano, L.; Vicario, N.; Tibullo, D.; Giallongo, C.; Broggi, G.; Caltabiano, R.; Barbagallo, G.M.V.; Baghini, M.; Di Rosa, M.; Parenti, R.; et al. Lactate Metabolism Regulates Tumor Growth and Progression in Glioblastoma; Research Square: Dunham, NC, USA, 2021. [Google Scholar]
- Yang, Y.; Sun, T.; Qiu, C.; Chen, D.; Wu, Y. Genomic profiling of cancerous patients identifies FPR2 as an alternative immunotherapeutic target in glioblastoma multiforme. bioRxiv 2020. [Google Scholar] [CrossRef]
- Golembieski, W.; Ge, S.; Nelson, K.; Mikkelsen, T.; Rempel, S. Increased SPARC expression promotes U87 glioblastoma invasion in vitro. Int. J. Dev. Neurosci. 1999, 17, 463–472. [Google Scholar] [CrossRef]
- Baumann, E.; Preston, E.; Slinn, J.; Stanimirovic, D. Post-ischemic hypothermia attenuates loss of the vascular basement membrane proteins, agrin and SPARC, and the blood–brain barrier disruption after global cerebral ischemia. Brain Res. 2009, 1269, 185–197. [Google Scholar] [CrossRef]
- Ma, T.; Li, H.; Zhang, X. Discovering single-cell eQTLs from scRNA-seq data only. Gene 2022, 829, 146520. [Google Scholar] [CrossRef]
- Mitaki, S.; Wada, Y.; Sheikh, A.M.; Yamaguchi, S.; Nagai, A. Proteomic analysis of extracellular vesicles enriched serum associated with future ischemic stroke. Sci. Rep. 2021, 11, 24024. [Google Scholar] [CrossRef]
- Lei, C.G.; Jia, X.Y.; Sun, W.J. Establish six-gene prognostic model for glioblastoma based on multi-omics data of TCGA database. Yi Chuan = Hereditas 2021, 43, 665–679. [Google Scholar] [PubMed]
- Katnik, C.; Garcia, A.; Behensky, A.A.; Yasny, I.E.; Shuster, A.M.; Seredenin, S.B.; Petrov, A.V.; Cuevas, J. Activation of σ1 and σ2 receptors by afobazole increases glial cell survival and prevents glial cell activation and nitrosative stress after ischemic stroke. J. Neurochem. 2016, 139, 497–509. [Google Scholar] [CrossRef]
- Warrier, N.M.; Agarwal, P.; Kumar, P. Integrative Analysis to Identify Genes Associated with Stemness and Immune Infiltration in glioblastoma. Cells 2021, 10, 2765. [Google Scholar] [CrossRef]
- Beom, J.; Kim, W.; Han, T.R.; Seo, K.S.; Oh, B.M. Concurrent use of granulocyte-colony stimulating factor with repetitive transcranial magnetic stimulation did not enhance recovery of function in the early subacute stroke in rats. Neurol. Sci. 2015, 36, 771–777. [Google Scholar] [CrossRef]
- Aaberg-Jessen, C.; Christensen, K.; Offenberg, H.; Bartels, A.; Dreehsen, T.; Hansen, S.; Schrøder, H.D.; Brünner, N.; Kristensen, B.W. Low expression of tissue inhibitor of metalloproteinases-1 (TIMP-1) in glioblastoma predicts longer patient survival. J. Neuro-Oncol. 2009, 95, 117–128. [Google Scholar] [CrossRef]
- Worthmann, H.; Tryc, A.; Goldbecker, A.; Ma, Y.; Tountopoulou, A.; Hahn, A.; Dengler, R.; Lichtinghagen, R.; Weissenborn, K. The temporal profile of inflammatory markers and mediators in blood after acute ischemic stroke differs depending on stroke outcome. Cerebrovasc. Dis. 2010, 30, 85–92. [Google Scholar] [CrossRef] [PubMed]
- Sun, S.; Wang, Y.; Wu, Y.; Gao, Y.; Li, Q.; Abdulrahman, A.A.; Liu, X.F.; Ji, G.Q.; Gao, J.; Li, L.; et al. Identification of COL1A1 as an invasion-related gene in malignant astrocytoma. Int. J. Oncol. 2018, 53, 2542–2554. [Google Scholar] [CrossRef] [PubMed]
- Choi, I.; Yun, J.H.; Kim, J.H.; Kim, H.Y.; Choi, D.H.; Lee, J. Sequential transcriptome changes in the penumbra after ischemic stroke. Int. J. Mol. Sci. 2019, 20, 6349. [Google Scholar] [CrossRef]
- Hassan, A.; Mosley, J.; Singh, S.; Zinn, P.O. A comprehensive review of genomics and noncoding RNA in gliomas. Top. Magn. Reson. Imaging 2017, 26, 3–14. [Google Scholar] [CrossRef] [PubMed]
- Han, Y.L.; Zhou, M.L.; Wang, H.D. Expression of long non-coding RNA MTHFD2 and its biological role in human glioblastoma. J. Med. Postgrad. 2019, 12, 369–373. [Google Scholar]
- Kasiman, K. The Genetic and Molecular Markers of Ischemic Stroke: Risk, Prognosis, and Treatment; Karolinska Institutet: Solna, Sweden, 2012. [Google Scholar]
- Li, Y.; Min, W.; Li, M.; Han, G.; Dai, D.; Zhang, L.; Chen, X.; Wang, X.; Zhang, Y.; Yue, Z.; et al. Identification of hub genes and regulatory factors of glioblastoma multiforme subgroups by RNA-seq data analysis. Int. J. Mol. Med. 2016, 38, 1170–1178. [Google Scholar] [CrossRef]
- Li, Q.; Li, L.; Yang, J.N.; Wei, Q. Identification, Functional Analysis and Preliminary Validation of Differentially Expressed Genes in Hyperacute Cerebral Infarction Patients; Research Square: Dunham, NC, USA, 2021. [Google Scholar]
- Liu, Y.; Zhao, Y.; Fang, J.; Fang, J.; Yuan, X. Bioinformatics analysis of microenvironment-related genes associated with radioresistance in glioblastoma. Transl. Cancer Res. 2020, 9, 7495–7504. [Google Scholar] [CrossRef]
- Bie, X.; Zhao, H.; Zhang, Z.; Wang, X.; Luan, Y.; Wang, Y.; Yang, S.; Xu, L.; Zhang, X.; Zhou, B.; et al. Epigenetic regulation mechanism of DNA methylation and miRNAs on the expression of the ALOX5AP gene in patients with ischemic stroke. Exp. Ther. Med. 2021, 22, 1484. [Google Scholar] [CrossRef]
- Hattermann, K.; Sebens, S.; Helm, O.; Schmitt, A.D.; Mentlein, R.; Mehdorn, H.M.; Held-Feindt, J. Chemokine expression profile of freshly isolated human glioblastoma-associated macrophages/microglia. Oncol. Rep. 2014, 32, 270–276. [Google Scholar] [CrossRef]
- Cornelison, R.C.; Brennan, C.E.; Kingsmore, K.M.; Munson, J.M. Convective forces increase CXCR4-dependent glioblastoma cell invasion in GL261 murine model. Sci. Rep. 2018, 8, 17057. [Google Scholar] [CrossRef]
- Bang, O.Y.; Jin, K.S.; Hwang, M.N.; Kang, H.Y.; Kim, B.J.; Lee, S.J.; Kang, S.; Hwang, Y.K.; Ahn, J.S.; Sung, K.W. The effect of CXCR4 overexpression on mesenchymal stem cell transplantation in ischemic stroke. Cell Med. 2012, 4, 65–76. [Google Scholar] [CrossRef]
- Tu, Y.; Xie, P.; Du, X.; Fan, L.; Bao, Z.; Sun, G.; Zhao, P.; Chao, H.; Li, C.; Zeng, A.; et al. S100A11 functions as novel oncogene in glioblastoma via S100A11/ANXA2/NF-κB positive feedback loop. J. Cell. Mol. Med. 2019, 23, 6907–6918. [Google Scholar] [CrossRef]
- Li, W.; Lin, H.; Shen, Z.; Bei, Y.; Wei, T.; Yu, Z.; Dai, Y.; Dai, H. Annexin A2 Promotes Angiogenesis after Ischemic Stroke Via Annexin A2 Receptor-AKT/ERK Pathways; Research Square: Dunham, NC, USA, 2021. [Google Scholar]
- Ogawa, J.; Pao, G.M.; Shokhirev, M.N.; Verma, I.M. glioblastoma model using human cerebral organoids. Cell Rep. 2018, 23, 1220–1229. [Google Scholar] [CrossRef]
- Chen, X.Y.; Wan, S.F.; Yao, N.N.; Lin, Z.J.; Mao, Y.G.; Yu, X.H.; Wang, Y.Z. Inhibition of the immunoproteasome LMP2 ameliorates ischemia/hypoxia-induced blood–brain barrier injury through the Wnt/β-catenin signalling pathway. Mil. Med. Res. 2021, 8, 62. [Google Scholar] [CrossRef]
- Hoelzinger, D.B.; Mariani, L.; Weis, J.; Woyke, T.; Berens, T.J.; McDonough, W.; Sloan, A.; Coons, S.W.; Berens, M.E. Gene expression profile of glioblastoma multiforme invasive phenotype points to new therapeutic targets. Neoplasia 2005, 7, 7–16. [Google Scholar] [CrossRef]
- Zeng, Y.; Liu, J.X.; Yan, Z.P.; Yao, X.H.; Liu, X.H. Potential microRNA biomarkers for acute ischemic stroke. Int. J. Mol. Med. 2015, 36, 1639–1647. [Google Scholar] [CrossRef] [PubMed]
- Seker, F.; Cingoz, A.; Sur-Erdem, İ.; Erguder, N.; Erkent, A.; Uyulur, F.; Esai Selvan, M.; Gümüş, Z.H.; Gönen, M.; Bayraktar, H.; et al. Identification of SERPINE1 as a regulator of glioblastoma cell dispersal with transcriptome profiling. Cancers 2019, 11, 1651. [Google Scholar] [CrossRef]
- Bruno, G.; Ritelli, M.; Di Pietro, A.; Cipriano, L.; Colombi, M.; Lus, G.; Puoti, G. Clinical and Genetic Heterogeneity in a Large Family with Pseudoxanthoma Elasticum: MTHFR and SERPINE1 Variants as Possible Disease Modifiers in Developing Ischemic Stroke. J. Stroke Cerebrovasc. Dis. 2021, 30, 105744. [Google Scholar] [CrossRef] [PubMed]
- Kim, Y.H.; Thi-Anh-Thuy Tran, H.J.; Lee, S.I.J.; Lee, J.J.; Jang, W.Y.; Moon, K.S.; Kim, I.Y.; Jung, S.; Jung, T.Y. Branched multipeptide immunotherapy for glioblastoma using human leukocyte antigen-A* 0201-restricted cytotoxic T-lymphocyte epitopes from ERBB2, BIRC5 and CD99. Oncotarget 2016, 7, 50535. [Google Scholar] [CrossRef]
- Chon, J.; Kim, H.S.; Yun, D.H.; Yoo, S.D.; Kim, D.H.; Lee, S.A.; Kim, S.K.; Park, H.J.; Chung, J.H.; Chung, S.; et al. Association between a polymorphism (rs2071214) in Baculoviral IAP repeat containing 5 gene (BIRC5) and ischemic stroke in Korean population. Ann. Rehabil. Med. 2016, 40, 392. [Google Scholar] [CrossRef]
- Urup, T.; Michaelsen, S.R.; Olsen, L.R.; Toft, A.; Christensen, I.J.; Grunnet, K.; Winther, O.; Broholm, H.; Kosteljanetz, M.; Issazadeh-Navikas, S.; et al. Angiotensinogen and HLA class II predict bevacizumab response in recurrent glioblastoma patients. Mol. Oncol. 2016, 10, 1160–1168. [Google Scholar] [CrossRef]
- Zou, L.P.; Guo, Y.H.; Fang, F.; Jin, H.; Wu, H.S.; Mix, E. Evidence for human leukocyte antigen-related susceptibility in idiopathic childhood ischemic stroke. Eur. Neurol. 2002, 48, 153–157. [Google Scholar] [CrossRef]
- Lin, W.; Wang, Y.; Chen, Y.; Wang, Q.; Gu, Z.; Zhu, Y. Role of Calcium Signaling Pathway-Related Gene Regulatory Networks in Ischemic Stroke Based on Multiple WGCNA and Single-Cell Analysis. Oxid. Med. Cell. Longev. 2021, 2021, 8060477. [Google Scholar] [CrossRef]
- Wang, D.; Liu, J.; Chen, Q.; Yang, R.; Jiang, Q. Upregulation of glutaminase 2 and neutrophil cytosolic factor 2 is associated with the poor prognosis of glioblastoma. Biomark. Med. 2020, 14, 1585–1597. [Google Scholar] [CrossRef]
- Zhou, S.; Liu, S.; Liu, X.; Zhuang, W. Bioinformatics gene analysis of potential biomarkers and therapeutic targets for unstable atherosclerotic plaque-related stroke. J. Mol. Neurosci. 2021, 71, 1031–1045. [Google Scholar] [CrossRef]
- Xie, Y.; Wang, L.; Xie, Z.; Zeng, C.; Shu, K. Transcriptomics evidence for common pathways in human major depressive disorder and glioblastoma. Int. J. Mol. Sci. 2018, 19, 234. [Google Scholar] [CrossRef]
- Jung, K.J.; Hwang, S.; Lee, S.; Kim, H.C.; Jee, S.H. Traditional and genetic risk score and stroke risk prediction in Korea. Korean Circ. J. 2018, 48, 731–740. [Google Scholar] [CrossRef]
- Feng, P.; Li, G.; Huang, Y.; Pei, J. Systematic Investigation of the Effect of Powerful Tianma Eucommia Capsule on Ischemic Stroke Using Network Pharmacology. Evid.-Based Complement. Altern. Med. 2021, 2021, 8897313. [Google Scholar] [CrossRef] [PubMed]
- Maruyama, M.; Nakano, Y.; Nishimura, T.; Iwata, R.; Matsuda, S.; Hayashi, M.; Nakai, Y.; Nonaka, M.; Sugimoto, T. PC3-secreted microprotein is expressed in glioblastoma stem-like cells and human glioma tissues. Biol. Pharm. Bull. 2021, 44, 910–919. [Google Scholar] [CrossRef]
- Berchtold, L.; Letouzé, E.; Alexander, M.P.; Canaud, G.; van De Logt, A.E.; Hamilton, P.; Mousson, C.; Vuiblet, V.; Moyer, A.M.; Guibert, S.; et al. HLA-D and PLA2R1 risk alleles associate with recurrent primary membranous nephropathy in kidney transplant recipients. Kidney Int. 2021, 99, 671–685. [Google Scholar] [CrossRef] [PubMed]
- Basta, P.V.; Sherman, P.A.; Ting, J. Detailed delineation of an interferon-gamma-responsive element important in human HLA-DRA gene expression in a glioblastoma multiform line. Proc. Natl. Acad. Sci. USA 1988, 85, 8618–8622. [Google Scholar] [CrossRef] [PubMed]
- Liu, L.; Yu, Y.; Hu, L.L.; Dong, Q.B.; Hu, F.; Zhu, L.J.; Liang, Q.; Yu, L.L.; Bao, H.H.; Cheng, X.S. Potential target genes in the development of atrial fibrillation: A comprehensive bioinformatics analysis. Med. Sci. Monit. Int. Med. J. Exp. Clin. Res. 2021, 27, e928366-1. [Google Scholar]
- Ullrich, N.; Robertson, R.; Kinnamon, D.; Scott, R.; Kieran, M.; Turner, C.; Chi, S.; Goumnerova, L.; Proctor, M.; Tarbell, N.; et al. Moyamoya following cranial irradiation for primary brain tumors in children. Neurology 2007, 68, 932–938. [Google Scholar] [CrossRef]
- Wu, K.J.; Yu, S.J.; Shia, K.S.; Wu, C.H.; Song, J.S.; Kuan, H.H.; Yeh, K.C.; Chen, C.T.; Bae, E.; Wang, Y. A novel CXCR4 antagonist CX549 induces neuroprotection in stroke brain. Cell Transplant. 2017, 26, 571–583. [Google Scholar] [CrossRef] [PubMed]
- Richardson, P.J. CXCR4 and glioblastoma. Anti-Cancer Agents Med. Chem. (Form. Curr. Med. Chem. Anti-Cancer Agents) 2016, 16, 59–74. [Google Scholar] [CrossRef]
- Ookawa, S.; Wanibuchi, M.; Kataoka-Sasaki, Y.; Sasaki, M.; Oka, S.; Ohtaki, S.; Noshiro, S.; Komatsu, K.; Akiyama, Y.; Mikami, T.; et al. Digital polymerase chain reaction quantification of SERPINA1 predicts prognosis in high-grade glioma. World Neurosurg. 2018, 111, e783–e789. [Google Scholar] [CrossRef] [PubMed]
- Malik, R.; Dau, T.; Gonik, M.; Sivakumar, A.; Deredge, D.J.; Edeleva, E.V.; Götzfried, J.; van der Laan, S.W.; Pasterkamp, G.; Beaufort, N.; et al. Common coding variant in SERPINA1 increases the risk for large artery stroke. Proc. Natl. Acad. Sci. USA 2017, 114, 3613–3618. [Google Scholar] [CrossRef]
- Chunsik Im, B.; Li, J.; Kessete Afewerky, H.; Jiang, X. Collagen Type I α-1 Promotes Malignant Glioma Cell Proliferation and Is Associated with Glioma Prognosis. J. Biomater. Tissue Eng. 2021, 11, 560–566. [Google Scholar] [CrossRef]
- Niu, X.; Cheng, R.; Wang, Y.; Chen, J.; Wang, C.; Ji, H. Development of a Prognostic Model of Glioma Based on Pyroptosis-Related Genes. World Neurosurg. 2022, 158, e929–e945. [Google Scholar] [CrossRef]
- Zhang, Y.; Xi, F.; Yu, Q.; Lou, W.; Zeng, Z.; Su, N.; Gao, J.; Duan, S.; Deng, Y.; Guo, S.; et al. Identification of a novel pyroptosis-related gene signature correlated with the prognosis of diffuse glioma patients. Ann. Transl. Med. 2021, 9, 1766. [Google Scholar] [CrossRef]
- Yu, G.; Pang, Y.; Merchant, M.; Kesserwan, C.; Gangalapudi, V.; Abdelmaksoud, A.; Ranjan, A.; Kim, O.; Wei, J.S.; Chou, H.C.; et al. Tumor Mutation Burden, Expressed Neoantigens and the Immune Microenvironment in Diffuse Gliomas. Cancers 2021, 13, 6092. [Google Scholar] [CrossRef] [PubMed]
- Kanamori, F.; Yokoyama, K.; Ota, A.; Yoshikawa, K.; Karnan, S.; Maruwaka, M.; Shimizu, K.; Ota, S.; Uda, K.; Araki, Y.; et al. Transcriptome-wide analysis of intracranial artery in patients with moyamoya disease showing upregulation of immune response, and downregulation of oxidative phosphorylation and DNA repair. Neurosurg. Focus 2021, 51, E3. [Google Scholar] [CrossRef]
- Desai, C. Meyler’s side effects of drugs: The international encyclopedia of adverse drug reactions and interactions. Ind. J. Pharmacol. 2016, 48, 224. [Google Scholar]
- Povroznik, J.M.; Ozga, J.E.; Haar, C.V.; Engler-Chiurazzi, E.B. Executive (dys) function after stroke: Special considerations for behavioral pharmacology. Behav. Pharmacol. 2018, 29, 638. [Google Scholar] [CrossRef] [PubMed]
- Qin, G.; Hu, B.; Li, X.; Li, R.; Meng, Y.; Wang, Y.; Zou, D.; Wei, F. Identification of key differentially expressed transcription factors in glioblastoma. J. Oncol. 2020, 2020, 9235101. [Google Scholar] [CrossRef] [PubMed]










| Disorder | Source | Dataset | Raw | Case | Control | Significant Up | Significant Down |
|---|---|---|---|---|---|---|---|
| Name | Tissues/Cells | Accession No. | Genes | Samples | Samples | Reg. Genes | Reg. Genes |
| Glioblastoma | Extracellular | GSE-106804 | 59,171 | 13 | 6 | 1038 | 2547 |
| Vesicle | |||||||
| Ischemic Stroke | Cortical ischemic stroke tissue | GSE-56267 | 28,089 | 7 | 6 | 1120 | 345 |
| Moyamoya | Neural crest | GSE-131293 | 54,675 | 3 | 3 | 715 | 667 |
| stem cell |
| Pathway Name | p-Value | Database |
|---|---|---|
| Phagosome | 4.6 × 10−6 | KEGG-orthologs |
| Staphylococcus aureus infection | 4.21 × 10−5 | KEGG-orthologs |
| Photodynamic therapy induced HIF-1 survival signaling | 0.000159 | Wiki-Pathways |
| Leukocyte transendothelial migration | 0.000292 | KEGG-orthologs |
| Intestinal immune network for IgA production | 0.000346 | KEGG-orthologs |
| Antigen Processing and Presentation | 0.0005171 | BioCarta |
| Complement and Coagulation Cascades WP558 | 0.000605 | Wiki-Pathways |
| Lung fibrosis WP3624 | 0.00077 | Wiki-Pathways |
| Cell adhesion molecules (CAMs) | 0.000777 | KEGG-orthologs |
| IL 4 signaling pathway | 0.000818 | BioCarta |
| Inflammatory bowel disease (IBD) | 0.000845 | KEGG-orthologs |
| miR-509-3p alteration of YAP1/ECM axis | 0.001055 | Wiki-Pathways |
| Serotonin and anxiety WP3947 | 0.00105 | Wiki-Pathways |
| Leishmaniasis | 0.001232 | KEGG |
| Th1 and Th2 cell differentiation | 0.00230 | KEGG-orthologs |
| Pathway Name | p-Value | Database |
|---|---|---|
| Serotonin and anxiety | 0.000813 | Wiki-Pathways |
| Propanoate metabolism | 0.002895921 | KEGG-orthologs |
| GPCRs, Class A Rhodopsin-like WP455 | 0.003858665 | Wiki-Pathways |
| Leucine, valine, and isoleucine degradation | 0.00642032 | KEGG-orthologs |
| Amyotrophic lateral sclerosis | 0.007222503 | KEGG-orthologs |
| Neuroactive ligand-receptor interaction | 0.010018848 | KEGG-orthologs |
| Cytosolic DNA sensing pathway | 0.010854501 | KEGG-orthologs |
| D4-GDI Signaling Pathway | 0.014908285 | BioCarta |
| Pertussis | 0.015517163 | KEGG-orthologs |
| Peroxisome | 0.018324143 | KEGG-orthologs |
| Salmonella infection | 0.019588053 | KEGG-orthologs |
| Cardiac Protection Against ROS | 0.027165345 | BioCarta |
| C-type lectin receptor signaling pathway | 0.027901009 | KEGG-orthologs |
| Antigen Processing and Presentation | 0.029598762 | BioCarta |
| AMPK signaling pathway | 0.0362706 | KEGG-orthologs |
| Biological Process | p-Value | GO Id |
|---|---|---|
| Platelet degranulation | 0.0000000607 | GO:0002576 |
| Regulated exocytosis | 0.000000204 | GO:0045055 |
| Cytokine-mediated signaling pathway | 0.00000144 | GO:0019221 |
| Extracellular matrix organization | 0.00000383 | GO:0030198 |
| Regulation of endopeptidase activity | 0.0000421 | GO:0052548 |
| Neutrophil degranulation | 0.0000602 | GO:0043312 |
| Neutrophil activation involved in immune response | 0.0000638 | GO:0002283 |
| Neutrophil mediated immunity | 0.0000676 | GO:0002446 |
| Replicative senescence | 0.000432 | GO:0090399 |
| Neutrophil migration | 0.000606 | GO:1990266 |
| Positive regulation of DNA damage response, signal transduction by p53 class mediator | 0.00071 | GO:0043517 |
| Negative regulation of peptidase activity | 0.000737 | GO:0010466 |
| Interferon-gamma-mediated signaling pathway | 0.001049284 | GO:0060333 |
| Positive regulation of signal transduction by p53 class mediator | 0.00105588 | GO:1901798 |
| Defense response to fungus | 0.00105588 | GO:0050832 |
| Biological Process | p-Value | GO Id |
|---|---|---|
| B cell activation involved in immune response | 0.000469 | GO:0002312 |
| Post-transcriptional gene silencing by RNA | 0.000913 | GO:0035194 |
| Gene silencing by miRNA | 0.002719256 | GO:0035195 |
| Fatty acid biosynthetic process | 0.006162594 | GO:0006633 |
| Cell morphogenesis | 0.009570011 | GO:0000902 |
| Regulation of viral genome replication | 0.010854501 | GO:0045069 |
| Monocarboxylic acid biosynthetic process | 0.012560892 | GO:0072330 |
| Lipid biosynthetic process | 0.014004804 | GO:0008610 |
| Positive regulation of action potential | 0.014908285 | GO:0045760 |
| Positive regulation of cardiac muscle contraction | 0.014908285 | GO:0060452 |
| Astrocyte activation | 0.014908285 | GO:0048143 |
| Negative regulation of type I interferon-mediated signaling pathway | 0.014908285 | GO:0060339 |
| Acetyl-CoA biosynthetic process | 0.014908285 | GO:0006085 |
| Regulation of hematopoietic stem cell differentiation | 0.015517163 | GO:1902036 |
| Regulation of hematopoietic progenitor cell differentiation | 0.015905777 | GO:1901532 |
| Gene | Gliobastoma | Moyamoya |
|---|---|---|
| CASP1 | Chen et al., [74]—2022 | Kang et al., [75]—2010 |
| GABRA1 | D’Urso et al., [76]—2012 | - |
| MLYCD | Avsar [77]—2021 | - |
| CARD14 | - | Constantin et al., [78]—2010 |
| RNF213 | Bao et al., [79]—2014 | Fujimura et al., [80]—2014 |
| LOXL2 | Zhang et al., [81]—2020 | - |
| HCAR1 | Longhitano et al., [82]—2021 | - |
| FPR2 | Yang et al., [83]—2020 | - |
| Gene | Gliobastoma | I. Stroke |
|---|---|---|
| SPARC | Golembieski et al., 1999 [84] | Baumann et al., 2009 [85] |
| C1R | Ma et al., 2021 [86] | Mitaki et al., 2021 [87] |
| PPBP | Lei et al., 2021 [88] | Katnik et al., 2016 [89] |
| PECAM1 | Warrier et al., 2021 [90] | Beom et al., 2015 [91] |
| TIMP1 | Aaberg-Jessen et al., 2009 [92] | Worthmann et al., 2010 [93] |
| COL1A1 | Sun et al., 2018 [94] | Choi et al., 2019 [95] |
| FCAR | Hassan et al., 2017 [96] | - |
| MT2A | Sun et al., 2018 [94] | - |
| MTHFD2 | Han et al., 2019 [97] | Kasiman 2012 [98] |
| LCP2 | Li et al., 2016 [99] | Li et al., 2021 [100] |
| ALOX5AP | Liu et al., 2020 [101] | Bie et al., 2021 [102] |
| F11R | Hattermann et al., 2014 [103] | - |
| CXCR4 | Cornelison et al., 2018 [104] | Bang et al., 2012 [105] |
| ANXA2 | Tu et al., 2019 [106] | Li et al., 2021 [107] |
| IL2RG | Ogawa et al., 2018 [108] | - |
| PSMB9 | - | Chen et al., 2021 [109] |
| PLEK | Hoelzinger et al., 2005 [110] | Zeng et al., 2015 [111] |
| SERPINE1 | Seker et al., 2019 [112] | Bruno et al., 2021 [113] |
| BIRC5 | Kim et al., 2016 [114] | Chon et al., 2016 [115] |
| HLA-DQA1 | Urup et al., 2016 [116] | Zou et al., 2002 [117] |
| BCL2A1 | - | Lin et al., 2021 [118] |
| NCF2 | Wang et al., 2020 [119] | Zhou et al., 2021 [120] |
| GNB5 | Xie et al., 2018 [121] | Jung et al., 2018 [122] |
| GABRA1 | D’Urso et al., 2012 [76] | Feng et al., 2021 [123] |
| PLA2R1 | Maruyama et al., 2021 [124] | Berchtold et al., 2021 [125] |
| HLA-DRA | Basta et al., 1998 [126] | Liu et al., 2021 [127] |
Publisher’s Note: MDPI stays neutral with regard to jurisdictional claims in published maps and institutional affiliations. |
© 2022 by the authors. Licensee MDPI, Basel, Switzerland. This article is an open access article distributed under the terms and conditions of the Creative Commons Attribution (CC BY) license (https://creativecommons.org/licenses/by/4.0/).
Share and Cite
Islam, M.K.; Islam, M.R.; Rahman, M.H.; Islam, M.Z.; Amin, M.A.; Ahmed, K.R.; Rahman, M.A.; Moni, M.A.; Kim, B. Bioinformatics Strategies to Identify Shared Molecular Biomarkers That Link Ischemic Stroke and Moyamoya Disease with Glioblastoma. Pharmaceutics 2022, 14, 1573. https://doi.org/10.3390/pharmaceutics14081573
Islam MK, Islam MR, Rahman MH, Islam MZ, Amin MA, Ahmed KR, Rahman MA, Moni MA, Kim B. Bioinformatics Strategies to Identify Shared Molecular Biomarkers That Link Ischemic Stroke and Moyamoya Disease with Glioblastoma. Pharmaceutics. 2022; 14(8):1573. https://doi.org/10.3390/pharmaceutics14081573
Chicago/Turabian StyleIslam, Md Khairul, Md Rakibul Islam, Md Habibur Rahman, Md Zahidul Islam, Md Al Amin, Kazi Rejvee Ahmed, Md Ataur Rahman, Mohammad Ali Moni, and Bonglee Kim. 2022. "Bioinformatics Strategies to Identify Shared Molecular Biomarkers That Link Ischemic Stroke and Moyamoya Disease with Glioblastoma" Pharmaceutics 14, no. 8: 1573. https://doi.org/10.3390/pharmaceutics14081573
APA StyleIslam, M. K., Islam, M. R., Rahman, M. H., Islam, M. Z., Amin, M. A., Ahmed, K. R., Rahman, M. A., Moni, M. A., & Kim, B. (2022). Bioinformatics Strategies to Identify Shared Molecular Biomarkers That Link Ischemic Stroke and Moyamoya Disease with Glioblastoma. Pharmaceutics, 14(8), 1573. https://doi.org/10.3390/pharmaceutics14081573

