Light- and Redox-Responsive Block Copolymers of mPEG-SS-ONBMA as a Smart Drug Delivery Carrier for Cancer Therapy
Abstract
1. Introduction
2. Materials and Methods
2.1. Materials
2.2. Synthesis of mPEG-SS-Br Macroinitiator (3)
2.3. Synthesis of ONBMA (4)
2.4. Synthesis of mPEG-SS-pONBMA (5)
2.5. Characterization of Amphiphilic Block Copolymers
2.6. Preparation and Characterization of Micelles
2.6.1. Micelle Formation
2.6.2. Reductive- and Photo-Triggered Cleavage of Micelles
2.7. DOX-Encapsulated Micelles and DOX Release
2.8. Cell Experiments
2.8.1. Cell Culture
2.8.2. Relative Cell Viability of Micelles and DOX-loaded Micelles
2.8.3. Cellular Uptake and Apoptosis
2.8.4. Western Blot Analysis
2.9. Statistical Analysis
3. Results and Discussion
3.1. Copolymer Synthesis and Characterization
3.2. Formulation and Characterization of Micelles
3.3. Stimuli-Responsive Properties of MSP50 and MCP50
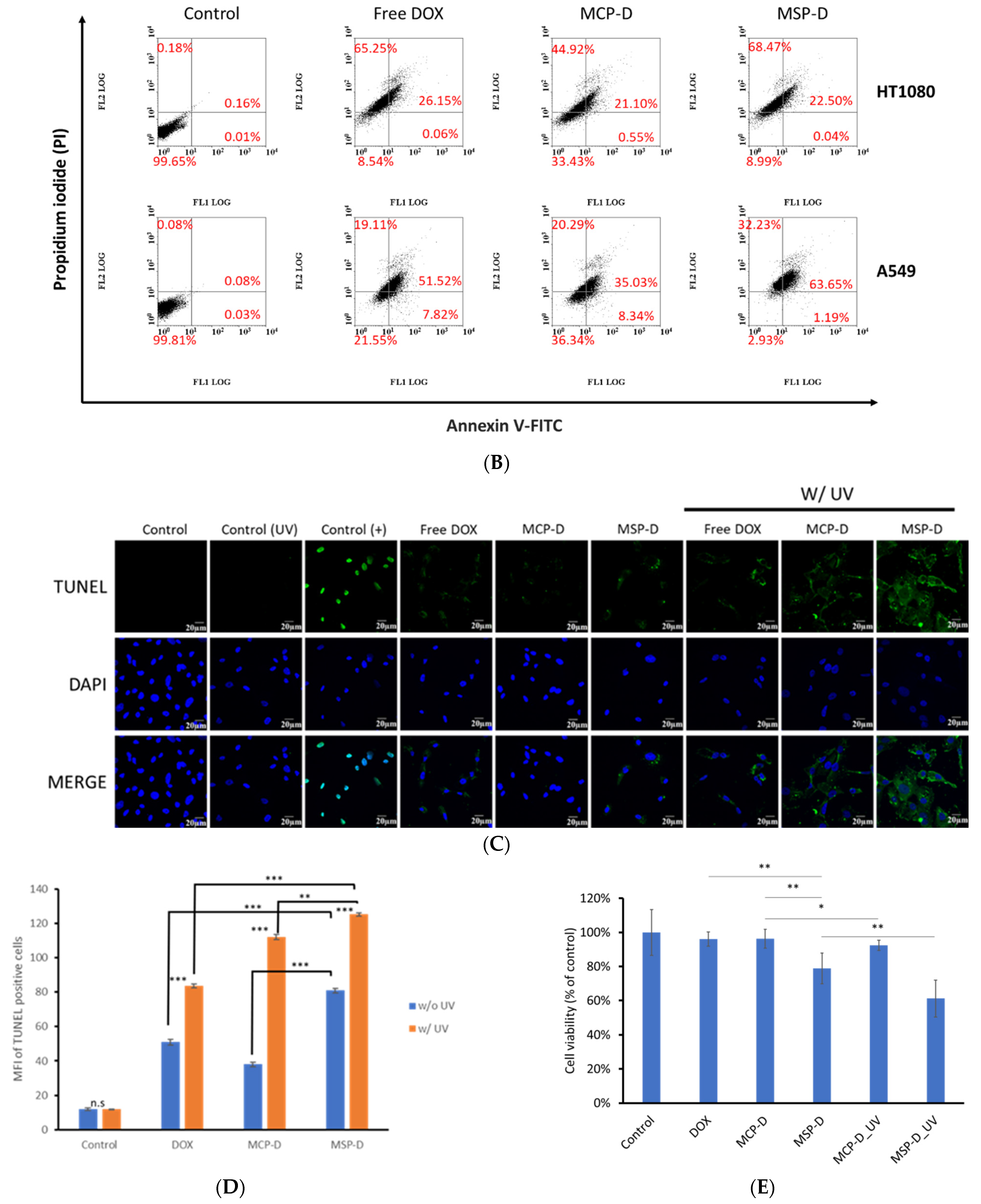
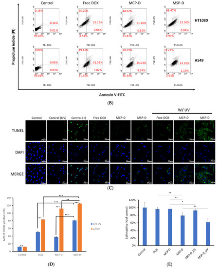
3.4. Drug Encapsulation and Cytotoxicity
4. Conclusions
Supplementary Materials
Author Contributions
Funding
International Review Board Statement
Informed Consent Statement
Data Availability Statement
Acknowledgments
Conflicts of Interest
References
- Maeda, H. Toward a full understanding of the EPR effect in primary and metastatic tumors as well as issues related to its heterogeneity. Adv. Drug Deliv. Rev. 2015, 91, 3–6. [Google Scholar] [CrossRef] [PubMed]
- Clemons, T.D.; Singh, R.; Sorolla, A.; Chaudhari, N.; Hubbard, A.; Iyer, K.S. Distinction Between Active and Passive Targeting of Nanoparticles Dictate Their Overall Therapeutic Efficacy. Langmuir 2018, 34, 15343–15349. [Google Scholar] [CrossRef] [PubMed]
- Maikawa, C.L.; Sevit, A.; Lin, B.; Wallstrom, R.J.; Mann, J.L.; Yu, A.C.; Waymouth, R.M.; Appel, E.A. Block copolymer composition drives function of self-assembled nanoparticles for delivery of small-molecule cargo. J. Polym. Sci. A Polym. Chem. 2019, 57, 1322–1332. [Google Scholar] [CrossRef] [PubMed]
- Hwang, D.; Ramsey, J.D.; Kabanov, A.V. Polymeric micelles for the delivery of poorly soluble drugs: From nanoformulation to clinical approval. Adv. Drug Deliv. Rev. 2020, 156, 80–118. [Google Scholar] [CrossRef] [PubMed]
- Zhao, Y. Light-Responsive Block Copolymer Micelles. Macromolecules 2012, 45, 3647–3657. [Google Scholar] [CrossRef]
- Wu, H.; Dong, J.; Li, C.; Liu, Y.; Feng, N.; Xu, L.; Zhan, X.; Yang, H.; Wang, G. Multi-responsive nitrobenzene-based amphiphilic random copolymer assemblies. Chem. Commun. (Camb.) 2013, 49, 3516–3518. [Google Scholar] [CrossRef] [PubMed]
- Jalani, G.; Naccache, R.; Rosenzweig, D.H.; Haglund, L.; Vetrone, F.; Cerruti, M. Photocleavable Hydrogel-Coated Upconverting Nanoparticles: A Multifunctional Theranostic Platform for NIR Imaging and On-Demand Macromolecular Delivery. J. Am. Chem. Soc. 2016, 138, 1078–1083. [Google Scholar] [CrossRef] [PubMed]
- Guan, S.; Deng, Z.; Huang, T.; Wen, W.; Zhao, Y.; Chen, A. Light-Triggered Reversible Slimming of Azobenzene-Containing Wormlike Nanoparticles Synthesized by Polymerization-Induced Self-Assembly for Nanofiltration Switches. ACS Macro Lett. 2019, 8, 460–465. [Google Scholar] [CrossRef]
- Romano, A.; Roppolo, I.; Rossegger, E.; Schlögl, S.; Sangermano, M. Recent Trends in Applying Rrtho-Nitrobenzyl Esters for the Design of Photo-Responsive Polymer Networks. Materials 2020, 13, 2777. [Google Scholar] [CrossRef]
- Lo, Y.L.; Tsai, M.F.; Soorni, Y.; Hsu, C.; Liao, Z.X.; Wang, L.F. Dual Stimuli-Responsive Block Copolymers with Adjacent Redox- and Photo-Cleavable Linkages for Smart Drug Delivery. Biomacromolecules 2020, 21, 3342–3352. [Google Scholar] [CrossRef]
- Dong, Y.; Ma, X.; Huo, H.; Zhang, Q.; Qu, F.; Chen, F. Preparation of quadruple responsive polymeric micelles combining temperature-, pH-, redox-, and UV-responsive behaviors and its application in controlled release system. J. Appl. Polym. Sci. 2018, 135, 46675. [Google Scholar] [CrossRef]
- Yang, X.C.; Niu, Y.L.; Zhao, N.N.; Mao, C.; Xu, F.J. A biocleavable pullulan-based vector via ATRP for liver cell-targeting gene delivery. Biomaterials 2014, 35, 3873–3884. [Google Scholar] [CrossRef]
- Kumar, A.; Lale, S.V.; Mahajan, S.; Choudhary, V.; Koul, V. ROP and ATRP Fabricated Dual Targeted Redox Sensitive Polymersomes Based on pPEGMA-PCL-ss-PCL-pPEGMA Triblock Copolymers for Breast Cancer Therapeutics. ACS Appl. Mater. Interfaces 2015, 7, 9211–9227. [Google Scholar] [CrossRef] [PubMed]
- Xiu, K.M.; Yang, J.J.; Zhao, N.N.; Li, J.S.; Xu, F.J. Multiarm cationic star polymers by atom transfer radical polymerization from β-cyclodextrin cores: Influence of arm number and length on gene delivery. Acta Biomater. 2013, 9, 4726–4733. [Google Scholar] [CrossRef] [PubMed]
- Matyjaszewski, K. Atom Transfer Radical Polymerization (ATRP): Current Status and Future Perspectives. Macromolecules 2012, 45, 4015–4039. [Google Scholar] [CrossRef]
- Zhang, Y.; Fu, L.; Jeon, S.J.; Yan, J.; Giraldo, J.P.; Matyjaszewski, K.; Tilton, R.D.; Lowry, G.V. Star Polymers with Designed Reactive Oxygen Species Scavenging and Agent Delivery Functionality Promote Plant Stress Tolerance. ACS Nano. 2022, 16, 4467–4478. [Google Scholar] [CrossRef]
- Corbin, D.A.; Miyake, G.M. Photoinduced Organocatalyzed Atom Transfer Radical Polymerization (O-ATRP): Precision Polymer Synthesis Using Organic Photoredox Catalysis. Chem. Rev. 2022, 122, 1830–1874. [Google Scholar] [CrossRef] [PubMed]
- Quinn, J.F.; Whittaker, M.R.; Davis, T.P. Glutathione responsive polymers and their application in drug delivery systems. Polym. Chem. 2017, 8, 97–126. [Google Scholar] [CrossRef]
- Huang, L.; Chaurasiya, B.; Wu, D.; Wang, H.; Du, Y.; Tu, J.; Webster, T.J.; Sun, C. Versatile redox-sensitive pullulan nanoparticles for enhanced liver targeting and efficient cancer therapy. Nanomedicine 2018, 14, 1005–1017. [Google Scholar] [CrossRef]
- Tsai, M.-F.; Lo, Y.-L.; Huang, Y.-C.; Yu, C.-C.; Wu, Y.-T.; Su, C.-H.; Wang, L.-F. Multi-Stimuli-Responsive DOX Released from Magnetosome for Tumor Synergistic Theranostics. Int. J. Nanomed. 2020, 15, 8623–8639. [Google Scholar] [CrossRef]
- Xuan, J.; Han, D.; Xia, H.; Zhao, Y. Dual-stimuli-responsive micelle of an ABC triblock copolymer bearing a redox-cleavable unit and a photocleavable unit at two block junctions. Langmuir 2014, 30, 410–417. [Google Scholar] [CrossRef] [PubMed]
- Wu, H.; Dong, J.; Zhan, X.; Yang, H.; Zhao, Y.; Zhu, S.; Wang, G. Triple stimuli-responsive crosslinked polymeric nanoparticles for controlled release. RSC Adv. 2014, 4, 35757. [Google Scholar] [CrossRef]
- Fessi, H.; Devissaguet, J.P.; Puisieux, F.; Thies, C. Procede de Préparation de Systèmes Colloïdaux Dispersibles d’une Substance Sous Forme de Nanoparticules. European Patent 0275796 B1, 28 December 1987. [Google Scholar]
- Lo, Y.L.; Huang, X.S.; Chen, H.Y.; Huang, Y.C.; Liao, Z.X.; Wang, L.F. ROP and ATRP fabricated redox sensitive micelles based on PCL-SS-PMAA diblock copolymers to co-deliver PTX and CDDP for lung cancer therapy. Colloids Surf. B. Biointerfaces 2021, 198, 111443. [Google Scholar] [CrossRef] [PubMed]
- Zhao, C.; Shuai, S.; Zhou, S.; Liu, Y.; Huo, W.; Zhu, H.; Rao, Z.; Li, Y.; Zhou, K.; Ge, W.; et al. Synthesis and characterization of photo-responsive flower-like copolymer micelles with o-nitrobenzyl as the junction point. Mater. Lett. 2020, 261, 127151. [Google Scholar] [CrossRef]
- Li, S.; Chen, G.; Zhou, Z.; Li, Q. Stimuli-induced multiple dissociation and micellization transitions of random copolymers. RSC Adv. 2015, 5, 65847–65855. [Google Scholar] [CrossRef]
- Li, S.S.; Ji, S.; Zhou, Z.; Chen, G.X.; Li, Q.F. Synthesis and Self-Assembly of o-Nitrobenzyl-Based Amphiphilic Hybrid Polymer with Light and pH Dual Response. Macromol. Chem. Phys. 2015, 216, 1192–1200. [Google Scholar] [CrossRef]
- Zhao, X.; Qi, M.; Liang, S.; Tian, K.; Zhou, T.; Jia, X.; Li, J.; Liu, P. Synthesis of Photo- and pH Dual-Sensitive Amphiphilic Copolymer PEG43-b-P(AA76-co-NBA35-co-tBA9) and Its Micellization as Leakage-Free Drug Delivery System for UV-Triggered Intracellular Delivery of Doxorubicin. ACS Appl. Mater. Interfaces 2016, 8, 22127–22134. [Google Scholar] [CrossRef]
- Yi, X.Q.; Zhang, Q.; Zhao, D.; Xu, J.Q.; Zhong, Z.L.; Zhuo, R.X.; Li, F. Preparation of pH and redox dual-sensitive core crosslinked micelles for overcoming drug resistance of DOX. Polym. Chem. 2016, 7, 1719–1729. [Google Scholar] [CrossRef]
- Christidi, E.; Brunham, L.R. Regulated cell death pathways in doxorubicin-induced cardiotoxicity. Cell Death Dis. 2021, 12, 339. [Google Scholar] [CrossRef]
- Zhu, C.; Jung, S.; Meng, F.; Zhu, X.; Park, T.G.; Zhong, Z. Reduction-responsive cationic biodegradable micelles based on PDMAEMA-SS-PCL-SS-PDMAEMA triblock copolymers for gene delivery. J. Control. Release 2011, 152 (Suppl. S1), e188–e190. [Google Scholar] [CrossRef] [PubMed]
- Xiong, D.; Zhang, R.; Luo, W.; Gu, H.; Peng, S.; Zhang, L. Hydrazone cross-linked micelles based on redox degradable block copolymer for enhanced stability and controlled drug release. React. Funct. Polym. 2017, 119, 64–74. [Google Scholar] [CrossRef]
- Zhou, L.; Wang, H.; Li, Y. Stimuli-Responsive Nanomedicines for Overcoming Cancer Multidrug Resistance. Theranostics 2018, 8, 1059–1074. [Google Scholar] [CrossRef] [PubMed]
- Span, L.F.; Pennings, A.H.; Vierwinden, G.; Boezeman, J.B.; Raymakers, R.A.; de Witte, T. The dynamic process of apoptosis analyzed by flow cytometry using Annexin-V/propidium iodide and a modified in situ end labeling technique. Cytometry 2002, 47, 24–31. [Google Scholar] [CrossRef] [PubMed]
- Moore, C.; Savenka, A.; Basnakian, A. TUNEL Assay: A Powerful Tool for Kidney Injury Evaluation. Int. J. Mol. Sci. 2021, 22, 412. [Google Scholar] [CrossRef]











| Sample | Mn a (g/mol) | Ð a | Size (nm) b | PDI b | CMC c (mg/mL) | CMC d (mg/mL) |
|---|---|---|---|---|---|---|
| MSP18 | 2.9 × 103 | 1.34 | 94.5 ± 2.8 | 0.198 | 1.22 × 10−5 | 8.03 × 10−5 |
| MSP40 | 3.7 × 103 | 1.44 | 134.2 ± 0.5 | 0.159 | 2.44 × 10−5 | 9.33 × 10−5 |
| MSP50 | 7.8 × 103 | 1.14 | 194.4 ± 0.9 | 0.108 | 1.95 × 10−4 | 1.16 × 10−4 |
| MCP50 | 6.7 × 103 | 1.37 | 125.4 ± 2.4 | 0.112 | 9.76 × 10−5 | --- |
Publisher’s Note: MDPI stays neutral with regard to jurisdictional claims in published maps and institutional affiliations. |
© 2022 by the authors. Licensee MDPI, Basel, Switzerland. This article is an open access article distributed under the terms and conditions of the Creative Commons Attribution (CC BY) license (https://creativecommons.org/licenses/by/4.0/).
Share and Cite
Lo, Y.-L.; Fang, Y.-H.; Chiu, Y.-J.; Chang, C.-Y.; Lee, C.-H.; Liao, Z.-X.; Wang, L.-F. Light- and Redox-Responsive Block Copolymers of mPEG-SS-ONBMA as a Smart Drug Delivery Carrier for Cancer Therapy. Pharmaceutics 2022, 14, 2594. https://doi.org/10.3390/pharmaceutics14122594
Lo Y-L, Fang Y-H, Chiu Y-J, Chang C-Y, Lee C-H, Liao Z-X, Wang L-F. Light- and Redox-Responsive Block Copolymers of mPEG-SS-ONBMA as a Smart Drug Delivery Carrier for Cancer Therapy. Pharmaceutics. 2022; 14(12):2594. https://doi.org/10.3390/pharmaceutics14122594
Chicago/Turabian StyleLo, Yu-Lun, Yao-Hsing Fang, Yen-Ju Chiu, Chia-Yu Chang, Chih-Hsien Lee, Zi-Xian Liao, and Li-Fang Wang. 2022. "Light- and Redox-Responsive Block Copolymers of mPEG-SS-ONBMA as a Smart Drug Delivery Carrier for Cancer Therapy" Pharmaceutics 14, no. 12: 2594. https://doi.org/10.3390/pharmaceutics14122594
APA StyleLo, Y.-L., Fang, Y.-H., Chiu, Y.-J., Chang, C.-Y., Lee, C.-H., Liao, Z.-X., & Wang, L.-F. (2022). Light- and Redox-Responsive Block Copolymers of mPEG-SS-ONBMA as a Smart Drug Delivery Carrier for Cancer Therapy. Pharmaceutics, 14(12), 2594. https://doi.org/10.3390/pharmaceutics14122594

