Pheophorbide A–Mediated Photodynamic Therapy Potentiates Checkpoint Blockade Therapy of Tumor with Low PD–L1 Expression
Abstract
1. Introduction
2. Materials and Methods
2.1. Materials
2.2. Cells and Animals
2.3. Preparation and Characterization of the Drug–Loaded Liposomes
2.4. Stability of PaNPs–IgG or cRGD–PaNPs–IgG
2.5. In Vitro Drug Release
2.6. The PD–L1 Expression
2.6.1. The PD–L1 Expression in Different Cell Lines
2.6.2. The PD–L1 Expression in 4T1 Tumor Cells following PDT In Vivo
2.7. In Vitro Cellular Uptake
2.8. Measurement of Reactive Oxygen Species (ROS)
2.9. In Vitro Toxicity Analysis
2.10. Pharmacokinetics Study
2.11. Biodistribution Studies
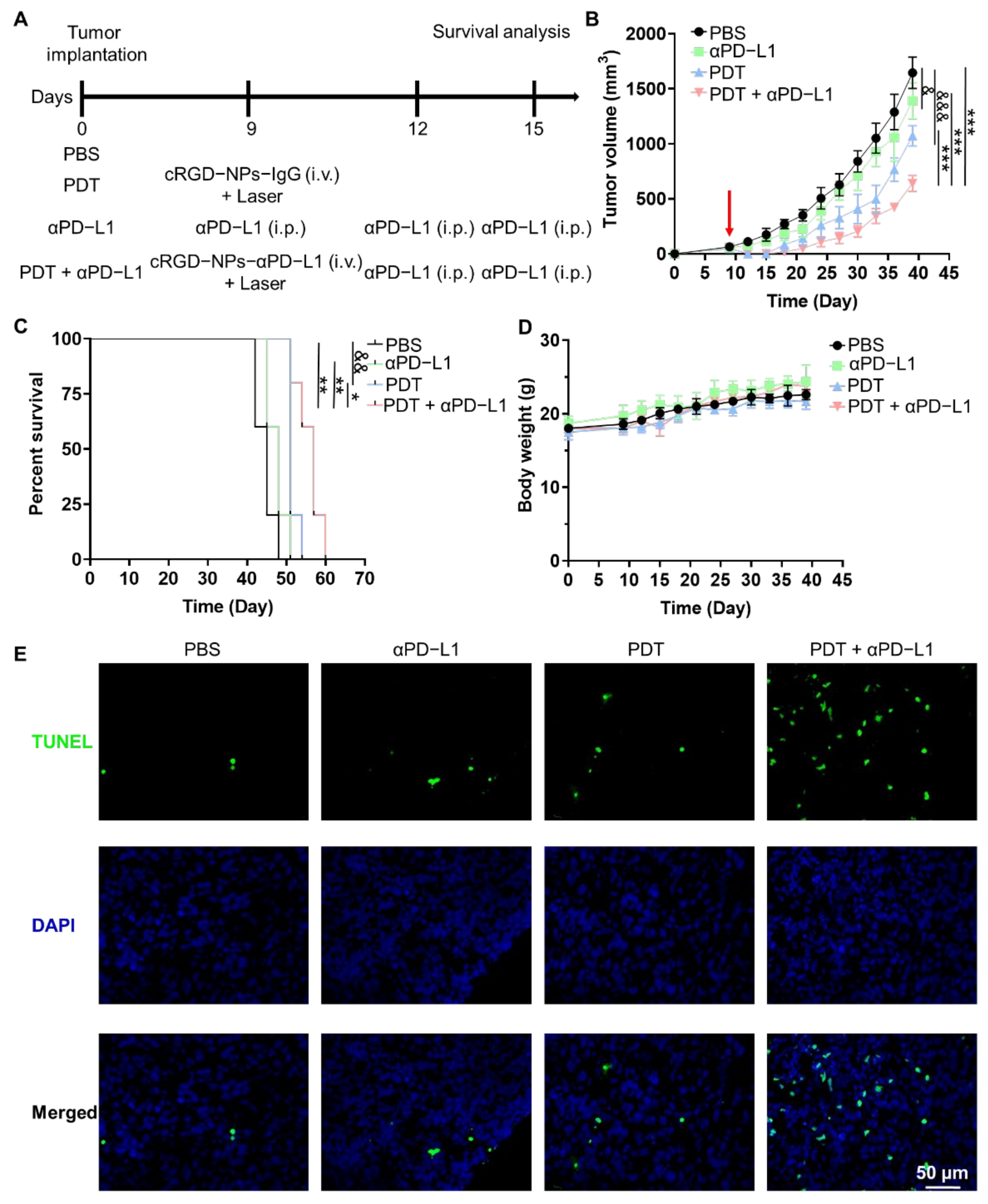
2.12. Evaluation of the Antitumor Effect
2.13. Evaluation of the Anti–Tumor Immunity
2.14. Toxicity Assessment
2.15. Statistical Analysis
3. Results
3.1. Characterization of PaNPs–IgG or cRGD–PaNPs–IgG
3.2. Stability of PaNPs–IgG or cRGD–PaNPs–IgG
3.3. In Vitro Drug Release
3.4. The PD–L1 Expression
3.5. In Vitro Cellular Uptake
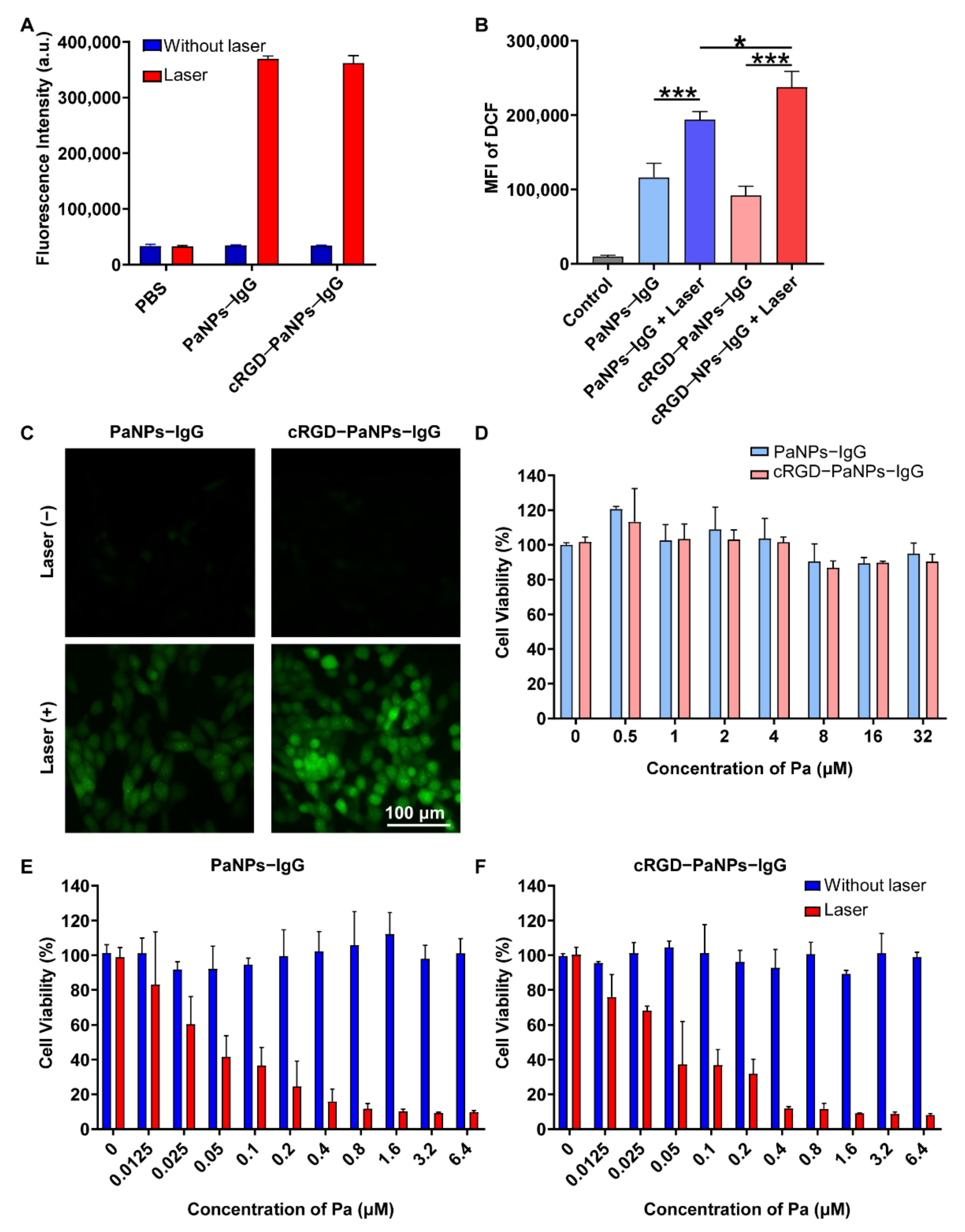
3.6. The ROS Generation Ability of the Liposomes
3.7. In Vitro Toxicity Analysis
3.8. Pharmacokinetics and Biodistribution of the Liposomes
3.9. The Antitumor Effect of PDT plus αPD–L1 by cRGD–PaNPs–αPD–L1
3.10. Enhanced Anti–Tumor Immunity by the Combinatorial Therapy with PDT and αPD–L1
3.11. cRGD–PaNPs–αPD–L1 with Good Biocompatibity
4. Discussion
5. Conclusions
Supplementary Materials
Author Contributions
Funding
Institutional Review Board Statement
Informed Consent Statement
Data Availability Statement
Acknowledgments
Conflicts of Interest
References
- Yang, Y. Cancer Immunotherapy: Harnessing the Immune System to Battle Cancer. J. Clin. Invest. 2015, 125, 3335–3337. [Google Scholar] [CrossRef]
- Teng, M.W.; Ngiow, S.F.; Ribas, A.; Smyth, M.J. Classifying Cancers Based on T-Cell Infiltration and Pd-L1. Cancer Res. 2015, 75, 2139–2145. [Google Scholar] [CrossRef]
- He, X.; Xu, C. Immune Checkpoint Signaling and Cancer Immunotherapy. Cell Res. 2020, 30, 660–669. [Google Scholar] [CrossRef]
- Liu, Y.T.; Sun, Z.J. Turning Cold Tumors into Hot Tumors by Improving T-Cell Infiltration. Theranostics 2021, 11, 5365–5386. [Google Scholar] [CrossRef] [PubMed]
- Tu, J.; Xu, H.; Ma, L.; Li, C.; Qin, W.; Chen, X.; Yi, M.; Sun, L.; Liu, B.; Yuan, X. Nintedanib Enhances the Efficacy of Pd-L1 Blockade by Upregulating Mhc-I and Pd-L1 Expression in Tumor Cells. Theranostics 2022, 12, 747–766. [Google Scholar] [CrossRef] [PubMed]
- Xu, J.; Zheng, Q.; Cheng, X.; Hu, S.; Zhang, C.; Zhou, X.; Sun, P.; Wang, W.; Su, Z.; Zou, T.; et al. Chemo-Photodynamic Therapy with Light-Triggered Disassembly of Theranostic Nanoplatform in Combination with Checkpoint Blockade for Immunotherapy of Hepatocellular Carcinoma. J. Nanobiotechnol. 2021, 19, 355. [Google Scholar] [CrossRef]
- Grabovska, Y.; Mackay, A.; O’Hare, P.; Crosier, S.; Finetti, M.; Schwalbe, E.C.; Pickles, J.C.; Fairchild, A.R.; Avery, A.; Cockle, J.; et al. Pediatric Pan-Central Nervous System Tumor Analysis of Immune-Cell Infiltration Identifies Correlates of Antitumor Immunity. Nat. Commun. 2020, 11, 4324. [Google Scholar] [CrossRef]
- Hudson, K.; Cross, N.; Jordan-Mahy, N.; Leyland, R. The Extrinsic and Intrinsic Roles of Pd-L1 and Its Receptor Pd-1: Implications for Immunotherapy Treatment. Front. Immunol. 2020, 11, 568931. [Google Scholar] [CrossRef]
- Majidpoor, J.; Mortezaee, K. The Efficacy of Pd-1/Pd-L1 Blockade in Cold Cancers and Future Perspectives. Clin. Immunol. 2021, 226, 108707. [Google Scholar] [CrossRef] [PubMed]
- Zhang, Y.; Zhang, Z. The History and Advances in Cancer Immunotherapy: Understanding the Characteristics of Tumor-Infiltrating Immune Cells and Their Therapeutic Implications. Cell Mol. Immunol. 2020, 17, 807–821. [Google Scholar] [CrossRef]
- Binnewies, M.; Roberts, E.W.; Kersten, K.; Chan, V.; Fearon, D.F.; Merad, M.; Coussens, L.M.; Gabrilovich, D.I.; Ostrand-Rosenberg, S.; Hedrick, C.C.; et al. Understanding the Tumor Immune Microenvironment (Time) for Effective Therapy. Nat. Med. 2018, 24, 541–550. [Google Scholar] [CrossRef] [PubMed]
- Yi, M.; Zheng, X.; Niu, M.; Zhu, S.; Ge, H.; Wu, K. Combination Strategies with Pd-1/Pd-L1 Blockade: Current Advances and Future Directions. Mol. Cancer. 2022, 21, 28. [Google Scholar] [CrossRef] [PubMed]
- Kordbacheh, T.; Honeychurch, J.; Blackhall, F.; Faivre-Finn, C.; Illidge, T. Radiotherapy and Anti-Pd-1/Pd-L1 Combinations in Lung Cancer: Building Better Translational Research Platforms. Ann. Oncol. 2018, 29, 301–310. [Google Scholar] [CrossRef]
- Xiang, Q.; Yang, C.; Luo, Y.; Liu, F.; Zheng, J.; Liu, W.; Ran, H.; Sun, Y.; Ren, J.; Wang, Z. Near-Infrared Ii Nanoadjuvant-Mediated Chemodynamic, Photodynamic, and Photothermal Therapy Combines Immunogenic Cell Death with Pd-L1 Blockade to Enhance Antitumor Immunity. Small 2022, 18, e2107809. [Google Scholar] [CrossRef]
- Wang, M.; Rao, J.; Wang, M.; Li, X.; Liu, K.; Naylor, M.F.; Nordquist, R.E.; Chen, W.R.; Zhou, F. Cancer Photo-Immunotherapy: From Bench to Bedside. Theranostics 2021, 11, 2218–2231. [Google Scholar] [CrossRef] [PubMed]
- Donohoe, C.; Senge, M.O.; Arnaut, L.G.; Gomes-da-Silva, L.C. Cell Death in Photodynamic Therapy: From Oxidative Stress to Anti-Tumor Immunity. Biochim. Biophys. Acta Rev. Cancer 2019, 1872, 188308. [Google Scholar] [CrossRef]
- Feng, B.; Hou, B.; Xu, Z.; Saeed, M.; Yu, H.; Li, Y. Self-Amplified Drug Delivery with Light-Inducible Nanocargoes to Enhance Cancer Immunotherapy. Adv. Mater. 2019, 31, e1902960. [Google Scholar] [CrossRef]
- Li, W.; Yang, J.; Luo, L.; Jiang, M.; Qin, B.; Yin, H.; Zhu, C.; Yuan, X.; Zhang, J.; Luo, Z.; et al. Targeting Photodynamic and Photothermal Therapy to the Endoplasmic Reticulum Enhances Immunogenic Cancer Cell Death. Nat. Commun. 2019, 10, 3349. [Google Scholar] [CrossRef]
- Yuan, Z.; Fan, G.; Wu, H.; Liu, C.; Zhan, Y.; Qiu, Y.; Shou, C.; Gao, F.; Zhang, J.; Yin, P.; et al. Photodynamic Therapy Synergizes with Pd-L1 Checkpoint Blockade for Immunotherapy of Crc by Multifunctional Nanoparticles. Mol. Ther. 2021, 29, 2931–2948. [Google Scholar] [CrossRef]
- Ruiz-González, R.; Milán, P.; Bresolí-Obach, R.; Stockert, J.C.; Villanueva, A.; Cañete, M.; Nonell, S. Photodynamic Synergistic Effect of Pheophorbide a and Doxorubicin in Combined Treatment against Tumoral Cells. Cancers 2017, 9, 18. [Google Scholar] [CrossRef]
- Tang, P.M.; Bui-Xuan, N.H.; Wong, C.K.; Fong, W.P.; Fung, K.P. Pheophorbide a-Mediated Photodynamic Therapy Triggers Hla Class I-Restricted Antigen Presentation in Human Hepatocellular Carcinoma. Transl. Oncol. 2010, 3, 114–122. [Google Scholar] [CrossRef] [PubMed]
- Aksel, M.; Bozkurt-Girit, O.; Bilgin, M.D. Pheophorbide a-Mediated Sonodynamic, Photodynamic and Sonophotodynamic Therapies against Prostate Cancer. Photodiagnosis Photodyn. Ther. 2020, 31, 101909. [Google Scholar] [CrossRef] [PubMed]
- Xodo, L.E.; Rapozzi, V.; Zacchigna, M.; Drioli, S.; Zorzet, S. The Chlorophyll Catabolite Pheophorbide a as a Photosensitizer for the Photodynamic Therapy. Curr. Med. Chem. 2012, 19, 799–807. [Google Scholar] [CrossRef] [PubMed]
- Zhang, Z.; Wang, K.; Liu, M.; Hu, P.; Xu, Y.; Yin, D.; Yang, Y.; Dong, X.; Qu, C.; Zhang, L.; et al. Phototherapeutic Effect of Transformable Peptides Containing Pheophorbide a on Colorectal Cancer. Drug Deliv. 2022, 29, 1608–1619. [Google Scholar] [CrossRef]
- Chen, J.; Zhu, Y.; Wu, C.; Shi, J. Nanoplatform-Based Cascade Engineering for Cancer Therapy. Chem. Soc. Rev. 2020, 49, 9057–9094. [Google Scholar] [CrossRef]
- Luo, L.; Qi, Y.; Zhong, H.; Jiang, S.; Zhang, H.; Cai, H.; Wu, Y.; Gu, Z.; Gong, Q.; Luo, K. Gsh-Sensitive Polymeric Prodrug: Synthesis and Loading with Photosensitizers as Nanoscale Chemo-Photodynamic Anti-Cancer Nanomedicine. Acta Pharm. Sin. B 2022, 12, 424–436. [Google Scholar] [CrossRef]
- Kim, D.H.; Im, B.N.; Hwang, H.S.; Na, K. Gemcitabine-Loaded Dspe-Peg-Pheoa Liposome as a Photomediated Immune Modulator for Cholangiocarcinoma Treatment. Biomaterials 2018, 183, 139–150. [Google Scholar] [CrossRef]
- Lamch, Ł.; Pucek, A.; Kulbacka, J.; Chudy, M.; Jastrzębska, E.; Tokarska, K.; Bułka, M.; Brzózka, Z.; Wilk, K.A. Recent Progress in the Engineering of Multifunctional Colloidal Nanoparticles for Enhanced Photodynamic Therapy and Bioimaging. Adv. Colloid. Interface Sci. 2018, 261, 62–81. [Google Scholar] [CrossRef]
- Desgrosellier, J.S.; Cheresh, D.A. Integrins in Cancer: Biological Implications and Therapeutic Opportunities. Nat. Rev. Cancer 2010, 10, 9–22. [Google Scholar] [CrossRef]
- Fu, D.; Huang, X.; Lv, Z.; Zhang, Y.; Chen, M.; Zhang, W.; Su, D. Ultrasound and Magnetic Resonance Imaging of Cyclic Arginine Glycine Aspartic Acid-Gadopentetic Acid-Polylactic Acid in Human Breast Cancer by Targeting Avβ3 in Xenograft-Bearing Nude Mice. Bioengineered 2022, 13, 7105–7117. [Google Scholar] [CrossRef]
- Liu, J.; Deng, H.; Liu, Q.; Chu, L.; Zhang, Y.; Yang, C.; Zhao, X.; Huang, P.; Deng, L.; Dong, A.; et al. Integrin-Targeted Ph-Responsive Micelles for Enhanced Efficiency of Anticancer Treatment in Vitro and in Vivo. Nanoscale 2015, 7, 4451–4460. [Google Scholar] [CrossRef] [PubMed]
- Yang, S.; Wang, D.; Zhang, X.; Sun, Y.; Zheng, B. Crgd Peptide-Conjugated Polyethylenimine-Based Lipid Nanoparticle for Intracellular Delivery of Sirna in Hepatocarcinoma Therapy. Drug Deliv. 2021, 28, 995–1006. [Google Scholar] [CrossRef] [PubMed]
- Wu, A.; Chen, Y.; Wang, H.; Chang, Y.; Zhang, M.; Zhao, P.; Tang, Y.; Xu, Q.; Zhu, Z.; Cao, Y.; et al. Genetically-Engineered “All-in-One” Vaccine Platform for Cancer Immunotherapy. Acta Pharm. Sin. B 2021, 11, 3622–3635. [Google Scholar] [CrossRef] [PubMed]
- Xu, J.; Yu, S.; Wang, X.; Qian, Y.; Wu, W.; Zhang, S.; Zheng, B.; Wei, G.; Gao, S.; Cao, Z.; et al. High Affinity of Chlorin E6 to Immunoglobulin G for Intraoperative Fluorescence Image-Guided Cancer Photodynamic and Checkpoint Blockade Therapy. ACS Nano 2019, 13, 10242–10260. [Google Scholar] [CrossRef]
- Hu, Z.; Zheng, B.; Xu, J.; Gao, S.; Lu, W. An Albumin-Bound Drug Conjugate of Paclitaxel and Indoleamine-2,3-Dioxygenase Inhibitor for Enhanced Cancer Chemo-Immunotherapy. Nanotechnology 2020, 31, 295101. [Google Scholar] [CrossRef]
- Lee, E.; Park, J.; Youn, Y.S.; Oh, K.T.; Kim, D.; Lee, E.S. Alendronate/Crgd-Decorated Ultrafine Hyaluronate Dot Targeting Bone Metastasis. Biomedicines 2020, 8, 492. [Google Scholar] [CrossRef]
- Nieberler, M.; Reuning, U.; Reichart, F.; Notni, J.; Wester, H.J.; Schwaiger, M.; Weinmüller, M.; Räder, A.; Steiger, K.; Kessler, H. Exploring the Role of Rgd-Recognizing Integrins in Cancer. Cancers 2017, 9, 116. [Google Scholar] [CrossRef]
- Kwapisz, D. Pembrolizumab and Atezolizumab in Triple-Negative Breast Cancer. Cancer Immunol. Immunother. 2021, 70, 607–617. [Google Scholar] [CrossRef]
- Wu, S.; Shi, X.; Wang, J.; Wang, X.; Liu, Y.; Luo, Y.; Mao, F.; Zeng, X. Triple-Negative Breast Cancer: Intact Mismatch Repair and Partial Co-Expression of Pd-L1 and Lag-3. Front. Immunol. 2021, 12, 561793. [Google Scholar] [CrossRef]










| Parameters b | PaNPs–IgG | cRGD–PaNPs–IgG |
|---|---|---|
| t1/2 (h) | 6.06 ± 0.96 | 6.30 ± 0.58 |
| k | 0.12 ± 0.017 | 0.11 ± 0.011 |
| AUC0→n (% ID/mL h) | 257.90 ± 5.59 | 241.24 ± 11.47 |
| AUMC (% ID/mL h2) | 1772.10 ± 36.71 | 1552.34 ± 143.27 |
| Cl (mL/h) | 0.39 ± 0.0083 | 0.42 ± 0.020 |
| MRT (h) | 6.87 ± 0.099 | 6.42 ± 0.33 |
| Vss (mL) | 2.67 ± 0.082 | 2.66 ± 0.098 |
Publisher’s Note: MDPI stays neutral with regard to jurisdictional claims in published maps and institutional affiliations. |
© 2022 by the authors. Licensee MDPI, Basel, Switzerland. This article is an open access article distributed under the terms and conditions of the Creative Commons Attribution (CC BY) license (https://creativecommons.org/licenses/by/4.0/).
Share and Cite
Tong, Q.; Xu, J.; Wu, A.; Zhang, C.; Yang, A.; Zhang, S.; Lin, H.; Lu, W. Pheophorbide A–Mediated Photodynamic Therapy Potentiates Checkpoint Blockade Therapy of Tumor with Low PD–L1 Expression. Pharmaceutics 2022, 14, 2513. https://doi.org/10.3390/pharmaceutics14112513
Tong Q, Xu J, Wu A, Zhang C, Yang A, Zhang S, Lin H, Lu W. Pheophorbide A–Mediated Photodynamic Therapy Potentiates Checkpoint Blockade Therapy of Tumor with Low PD–L1 Expression. Pharmaceutics. 2022; 14(11):2513. https://doi.org/10.3390/pharmaceutics14112513
Chicago/Turabian StyleTong, Qinli, Jiaojiao Xu, Aihua Wu, Chen Zhang, Afeng Yang, Sihang Zhang, Hongzheng Lin, and Wei Lu. 2022. "Pheophorbide A–Mediated Photodynamic Therapy Potentiates Checkpoint Blockade Therapy of Tumor with Low PD–L1 Expression" Pharmaceutics 14, no. 11: 2513. https://doi.org/10.3390/pharmaceutics14112513
APA StyleTong, Q., Xu, J., Wu, A., Zhang, C., Yang, A., Zhang, S., Lin, H., & Lu, W. (2022). Pheophorbide A–Mediated Photodynamic Therapy Potentiates Checkpoint Blockade Therapy of Tumor with Low PD–L1 Expression. Pharmaceutics, 14(11), 2513. https://doi.org/10.3390/pharmaceutics14112513

