Hyaluronidase Inhibitor-Incorporated Cross-Linked Hyaluronic Acid Hydrogels for Subcutaneous Injection
Abstract
1. Introduction
2. Materials and Methods
2.1. Materials
2.2. Solubility of QTP in Various Media
2.3. Optimization of the Cross-Linking and Swelling Condition of the HA Hydrogels
2.4. Physicochemical and Rheological Characterization of the cHA Hydrogels
2.5. Biodegradation Study
2.6. Systemic Toxicity Studies
2.7. In Vivo Pharmacokinetic Study
2.8. Statistical Analysis of the Data
3. Results and Discussion
3.1. Preparation and Optimization of the Cross-Linked Hydrogel Formulations
3.2. Physicochemical and Rheological Characterizations of the Hydrogels
3.3. Biodegradation
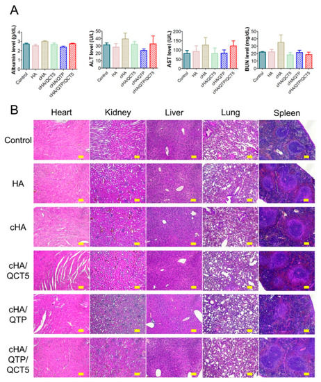
3.4. In Vivo Toxicity of the Cross-Linked Hydrogels
3.5. In Vivo Pharmacokinetics
4. Conclusions
Supplementary Materials
Author Contributions
Funding
Institutional Review Board Statement
Informed Consent Statement
Data Availability Statement
Conflicts of Interest
Abbreviations
| ALT | Alanine transaminase |
| AST | Aspartate transaminase |
| AUC | Total area under the plasma concentration–time curve from time zero to infinity |
| BDDE | 1,4-Butanediol diglycidyl ether |
| BUN | Blood urea nitrogen |
| cHA | Cross-linked hyaluronic acid |
| Cmax | Peak plasma concentration |
| DW | Distilled water |
| EtOH | Ethanol |
| HA | Hyaluronic acid |
| HAase | Hyaluronidase |
| HPLC | High-performance liquid chromatography |
| IS | Internal standard |
| MRT | Mean residence time |
| PBS | Phosphate-buffered saline |
| PEG | Polyethylene glycol |
| QCT | Quercetin |
| QTP | Quetiapine |
| Tmax | Time to reach Cmax |
References
- Cho, H.J. Recent progresses in the development of hyaluronic acid-based nanosystems for tumor-targeted drug delivery and cancer imaging. J. Pharm. Investig. 2020, 50, 115–129. [Google Scholar] [CrossRef]
- Fakhari, A.; Berkland, C. Applications and emerging trends of hyaluronic acid in tissue engineering, as a dermal filler and in osteoarthritis treatment. Acta Biomater. 2013, 9, 7081–7092. [Google Scholar] [CrossRef] [PubMed]
- Highley, C.B.; Prestwich, G.D.; Burdick, J.A. Recent advances in hyaluronic acid hydrogels for biomedical applications. Curr. Opin. Biotechnol. 2016, 40, 35–40. [Google Scholar] [CrossRef] [PubMed]
- Lee, S.Y.; Cho, H.J. Mitochondria targeting and destabilizing hyaluronic acid derivative-based nanoparticles for the delivery of lapatinib to triple-negative breast cancer. Biomacromolecules 2019, 20, 835–845. [Google Scholar] [CrossRef] [PubMed]
- Lee, S.Y.; Ko, S.H.; Shim, J.S.; Kim, D.D.; Cho, H.J. Tumor targeting and lipid rafts disrupting hyaluronic acid-cyclodextrin-based nanoassembled structure for cancer therapy. ACS Appl. Mater. Interfaces 2018, 10, 36628–36640. [Google Scholar] [CrossRef]
- Lee, S.Y.; Park, J.H.; Ko, S.H.; Shim, J.S.; Kim, D.D.; Cho, H.J. Mussel-inspired hyaluronic acid derivative nanostructures for improved tumor targeting and penetration. ACS Appl. Mater. Interfaces 2019, 9, 22308–22320. [Google Scholar] [CrossRef]
- Prestwich, G.D. Hyaluronic acid-based clinical biomaterials derived for cell and molecule delivery in regenerative medicine. J. Control. Release 2011, 155, 193–199. [Google Scholar] [CrossRef]
- Son, Y.J.; Yoon, I.S.; Sung, J.H.; Cho, H.J.; Chung, S.J.; Shim, C.K.; Kim, D.D. Porous hyaluronic acid/sodium alginate composite scaffolds for human adipose-derived stem cells delivery. Int. J. Biol. Macromol. 2013, 61, 175–181. [Google Scholar] [CrossRef]
- Trombino, S.; Servidio, C.; Curcio, F.; Cassano, R. Strategies for hyaluronic acid-based hydrogel design in drug delivery. Pharmaceutics 2020, 11, 407. [Google Scholar] [CrossRef]
- Girish, K.S.; Kemparaju, K. The magic glue hyaluronan and its eraser hyaluronidase: A biological overview. Life Sci. 2007, 80, 1921–1943. [Google Scholar] [CrossRef]
- Girish, K.S.; Kemparaju, K.; Nagaraju, S.; Vishwanath, B.S. Hyaluronidase inhibitors: A biological and therapeutic perspective. Curr. Med. Chem. 2009, 16, 2261–2288. [Google Scholar] [CrossRef] [PubMed]
- Park, J.H.; Cho, H.J.; Termsarasab, U.; Lee, J.Y.; Ko, S.H.; Shim, J.S.; Yoon, I.S.; Kim, D.D. Interconnected hyaluronic acid derivative-based nanoparticles for anticancer drug delivery. Colloids Surf. B Biointerfaces 2014, 121, 380–387. [Google Scholar] [CrossRef]
- Fidalgo, J.; Deglesne, P.A.; Arroyo, R.; Sepúlveda, L.; Ranneva, E.; Deprez, P. Detection of a new reaction by-product in BDDE cross-linked autoclaved hyaluronic acid hydrogels by LC–MS analysis. Med. Devices 2018, 11, 367–376. [Google Scholar] [CrossRef] [PubMed]
- Hwang, H.D.; Cho, H.J.; Balakrishnan, P.; Chung, C.W.; Yoon, I.S.; Oh, Y.K.; Byun, Y.; Kim, D.D. Cross-linked hyaluronic acid-based flexible cell delivery system: Application for chondrogenic differentiation. Colloids Surf. B Biointerfaces 2012, 91, 106–113. [Google Scholar] [CrossRef] [PubMed]
- Kenne, L.; Gohil, S.; Nilsson, E.M.; Karlsson, A.; Ericsson, D.; Kenne, A.H.; Nord, L.I. Modification and cross-linking parameters in hyaluronic acid hydrogels—Definitions and analytical methods. Carbohydr. Polym. 2013, 91, 410–418. [Google Scholar] [CrossRef] [PubMed]
- La Gatta, A.; De Rosa, M.; Frezza, M.A.; Catalano, C.; Meloni, M.; Schiraldi, C. Biophysical and biological characterization of a new line of hyaluronan-based dermal fillers: A scientific rationale to specific clinical indications. Mater. Sci. Eng. C Mater. Biol. Appl. 2016, 68, 565–572. [Google Scholar] [CrossRef]
- La Gatta, A.; Salzillo, R.; Catalano, C.; D’Agostino, A.; Pirozzi, A.V.A.; De Rosa, M.; Schiraldi, C. Hyaluronan-based hydrogels as dermal fillers: The biophysical properties that translate into a “volumetric” effect. PLoS ONE 2019, 14, e0218287. [Google Scholar] [CrossRef]
- De Boulle, K.; Glogau, R.; Kono, T.; Nathan, M.; Tezel, A.; Roca-Martinez, J.X.; Paliwal, S.; Stroumpoulis, D. A review of the metabolism of 1,4-butanediol diglycidyl ether-crosslinked hyaluronic acid dermal fillers. Dermatol. Surg. 2013, 39, 1758–1766. [Google Scholar] [CrossRef]
- Schanté, C.E.; Zuber, G.; Herlin, C.; Vandamme, T.F. Chemical modifications of hyaluronic acid for the synthesis of derivatives for a broad range of biomedical applications. Carbohydr. Polym. 2011, 85, 469–489. [Google Scholar] [CrossRef]
- Li, J.; Mooney, D.J. Designing hydrogels for controlled drug delivery. Nat. Rev. Mater. 2016, 1, 16071. [Google Scholar] [CrossRef]
- Lee, H.Y.; Hwang, C.H.; Kim, H.E.; Jeong, S.H. Enhancement of bio-stability and mechanical properties of hyaluronic acid hydrogels by tannic acid treatment. Carbohydr. Polym. 2018, 186, 290–298. [Google Scholar] [CrossRef] [PubMed]
- Kuppusamy, U.; Khoo, H.; Das, N. Structure-activity studies of flavonoids as inhibitors of hyaluronidase. Biochem. Pharmacol. 1990, 40, 397–401. [Google Scholar] [CrossRef]
- Li, D.; Zou, J.; Cai, P.S.; Xiong, C.M.; Ruan, J.L. Preparation of magnetic ODS-PAN thin-films for microextraction of quetiapine and clozapine in plasma and urine samples followed by HPLC-UV detection. J. Pharm. Biomed. Anal. 2016, 125, 319–328. [Google Scholar] [CrossRef] [PubMed]
- Sugihara, H.; Taylor, L.S. Evaluation of pazopanib phase behavior following pH-induced supersaturation. Mol. Pharm. 2018, 15, 1690–1699. [Google Scholar] [CrossRef] [PubMed]
- Xue, Y.; Chen, H.; Xu, C.; Yu, D.; Xu, H.; Hu, Y. Synthesis of hyaluronic acid hydrogels by crosslinking the mixture of high-molecular-weight hyaluronic acid and low-molecular-weight hyaluronic acid with 1,4-butanediol diglycidyl ether. RSC Adv. 2020, 10, 7206–7213. [Google Scholar] [CrossRef]
- Kumari, A.; Yadav, S.K.; Pakade, Y.B.; Singh, B.; Yadav, S.C. Development of biodegradable nanoparticles for delivery of quercetin. Colloids Surf. B Biointerfaces 2010, 80, 184–192. [Google Scholar] [CrossRef]
- Lee, S.Y.; Park, J.H.; Yang, M.; Baek, M.J.; Kim, M.H.; Lee, J.; Khademhosseini, A.; Kim, D.D.; Cho, H.J. Ferrous sulfate-directed dual-cross-linked hyaluronic acid hydrogels with long-term delivery of donepezil. Int. J. Pharm. 2020, 582, 119309. [Google Scholar] [CrossRef]
- Khaleghi, M.; Ahmadi, E.; Shahraki, M.K.; Aliakbari, F.; Morshedi, D. Temperature-dependent formulation of a hydrogel based on hyaluronic acid-polydimethylsiloxane for biomedical applications. Heliyon 2020, 6, e03494. [Google Scholar] [CrossRef]
- Hahn, S.K.; Park, J.K.; Tomimatsu, T.; Shimoboji, T. Synthesis and degradation test of hyaluronic acid hydrogels. Int. J. Biol. Macromol. 2007, 40, 374–380. [Google Scholar] [CrossRef]
- Cirillo, G.; Puoci, F.; Iemma, F.; Curcio, M.; Parisi, O.I.; Spizzirri, U.G.; Altimari, I.; Picci, N. Starch-quercetin conjugate by radical grafting: Synthesis and biological characterization. Pharm. Dev. Technol. 2012, 17, 466–476. [Google Scholar] [CrossRef]
- Ravindran, A.V.; Al-Subaie, A.; Abraham, G. Quetiapine: Novel uses in the treatment of depressive and anxiety disorders. Expert Opin. Investig. Drugs 2010, 19, 1187–1204. [Google Scholar] [CrossRef] [PubMed]
- Danyuo, Y.; Ani, C.J.; Salifu, A.A.; Obayemi, J.D.; Dozie-Nwachukwu, S.; Obanawu, V.O.; Akpan, U.M.; Odusanya, O.S.; Abade-Abugre, M.; McBagonluri, F.; et al. Anomalous release kinetics of prodigiosin from poly-N-isopropyl-acrylamid based hydrogels for the treatment of triple negative breast cancer. Sci. Rep. 2019, 9, 3862. [Google Scholar] [CrossRef] [PubMed]
- Lee, P.I. Kinetics of drug release from hydrogel matrices. J. Control. Release 1985, 2, 277–288. [Google Scholar] [CrossRef]
- Chen, X.; Liang, C.; Cui, L.; Le, J.; Qian, Z.; Zhang, R.; Hong, Z.; Chai, Y. A rapid LC-MS/MS method for simultaneous determination of quetiapine and duloxetine in rat plasma and its application to pharmacokinetic interaction study. J. Food Drug Anal. 2019, 27, 323–331. [Google Scholar] [CrossRef] [PubMed]






| Parameter | cHA/QTP | cHA/QTP/QCT5 |
|---|---|---|
| AUC (ng∙h/mL) | 15,772.0 ± 5439.3 | 15,875.1 ± 3531.2 |
| Cmax (ng/mL) | 1827.6 ± 481.3 | 782.6 ± 174.4 * |
| Tmax (h) | 2.4 ± 1.9 | 3.0 ± 3.4 |
| t1/2 (h) | 13.4 ± 4.9 | 23.5 ± 2.7 * |
| MRT (h) | 14.3 ± 4.8 | 30.9 ± 3.9 * |
Publisher’s Note: MDPI stays neutral with regard to jurisdictional claims in published maps and institutional affiliations. |
© 2021 by the authors. Licensee MDPI, Basel, Switzerland. This article is an open access article distributed under the terms and conditions of the Creative Commons Attribution (CC BY) license (http://creativecommons.org/licenses/by/4.0/).
Share and Cite
Kim, M.-H.; Park, J.-H.; Nguyen, D.-T.; Kim, S.; Jeong, D.I.; Cho, H.-J.; Kim, D.-D. Hyaluronidase Inhibitor-Incorporated Cross-Linked Hyaluronic Acid Hydrogels for Subcutaneous Injection. Pharmaceutics 2021, 13, 170. https://doi.org/10.3390/pharmaceutics13020170
Kim M-H, Park J-H, Nguyen D-T, Kim S, Jeong DI, Cho H-J, Kim D-D. Hyaluronidase Inhibitor-Incorporated Cross-Linked Hyaluronic Acid Hydrogels for Subcutaneous Injection. Pharmaceutics. 2021; 13(2):170. https://doi.org/10.3390/pharmaceutics13020170
Chicago/Turabian StyleKim, Min-Hwan, Ju-Hwan Park, Duy-Thuc Nguyen, Sungyun Kim, Da In Jeong, Hyun-Jong Cho, and Dae-Duk Kim. 2021. "Hyaluronidase Inhibitor-Incorporated Cross-Linked Hyaluronic Acid Hydrogels for Subcutaneous Injection" Pharmaceutics 13, no. 2: 170. https://doi.org/10.3390/pharmaceutics13020170
APA StyleKim, M.-H., Park, J.-H., Nguyen, D.-T., Kim, S., Jeong, D. I., Cho, H.-J., & Kim, D.-D. (2021). Hyaluronidase Inhibitor-Incorporated Cross-Linked Hyaluronic Acid Hydrogels for Subcutaneous Injection. Pharmaceutics, 13(2), 170. https://doi.org/10.3390/pharmaceutics13020170

