Influenza PA Substitutions and Genetic Diversity of A(H1N1)pdm09, A(H3N2), and B/Victoria Viruses in Japan During the 2023–2024 Season
Abstract
1. Introduction
2. Materials and Methods
2.1. Sample Collection
2.1.1. Patient Enrollment and Treatment
2.1.2. Collection of Specimens and Clinical Data
2.2. Cycling Probe Real-Time PCR Assay for PA/I38T Screening
2.3. Sanger Sequencing for PA/I38T Substitution Confirmation
2.4. Genetic Analysis by Next-Generation Sequencing
2.5. Subclade Classification by Phylogenetic Tree
2.6. GISAID Registration
3. Results
3.1. Sample Collection, Subtype Distribution, and Seasonal Trends During the 2023–2024 Influenza Season in Japan
3.2. Genetic and Phylogenetic Characteristics of Influenza Viruses in 2023–2024 Season
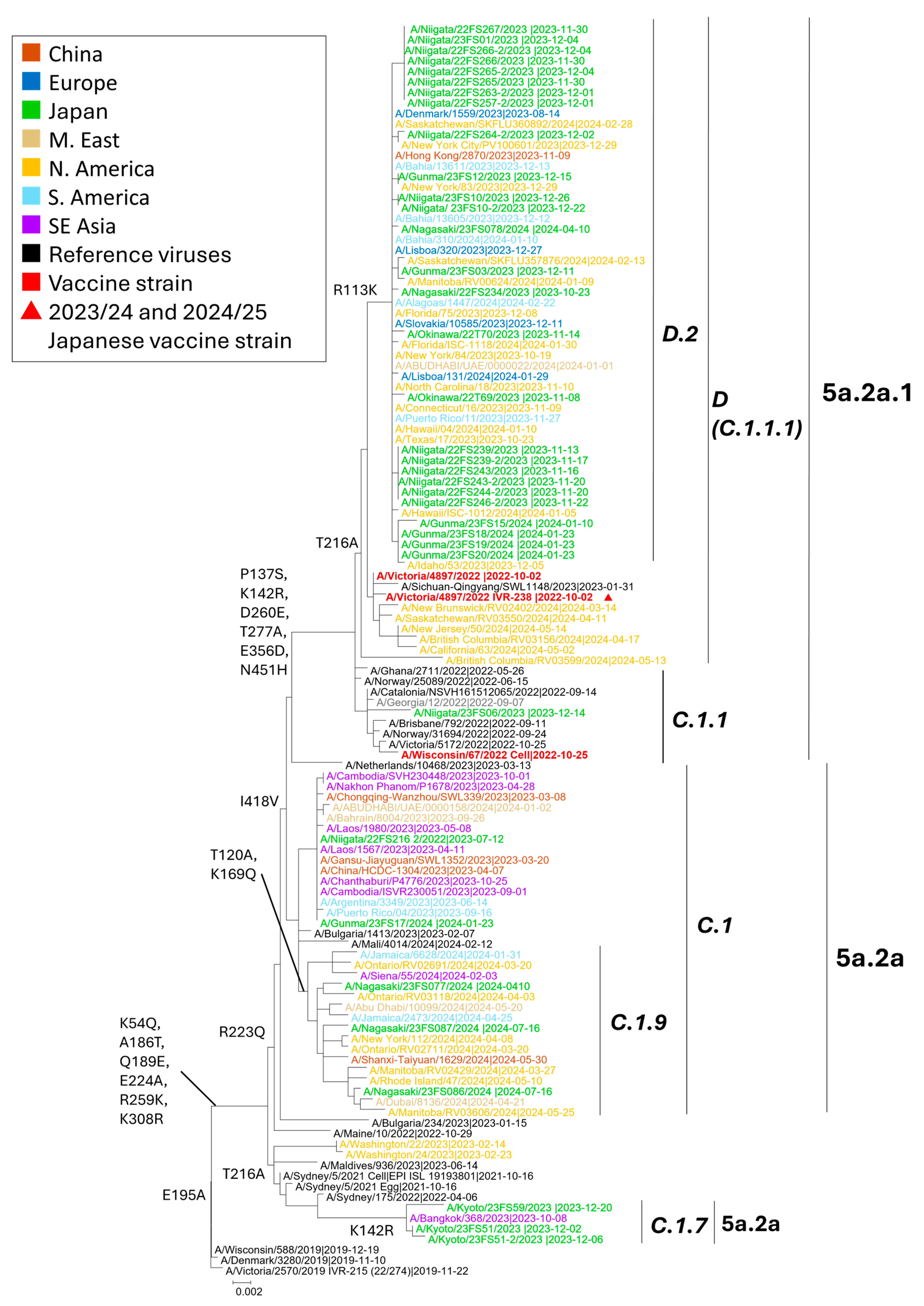
3.2.1. A(H1N1)pdm09 Viruses
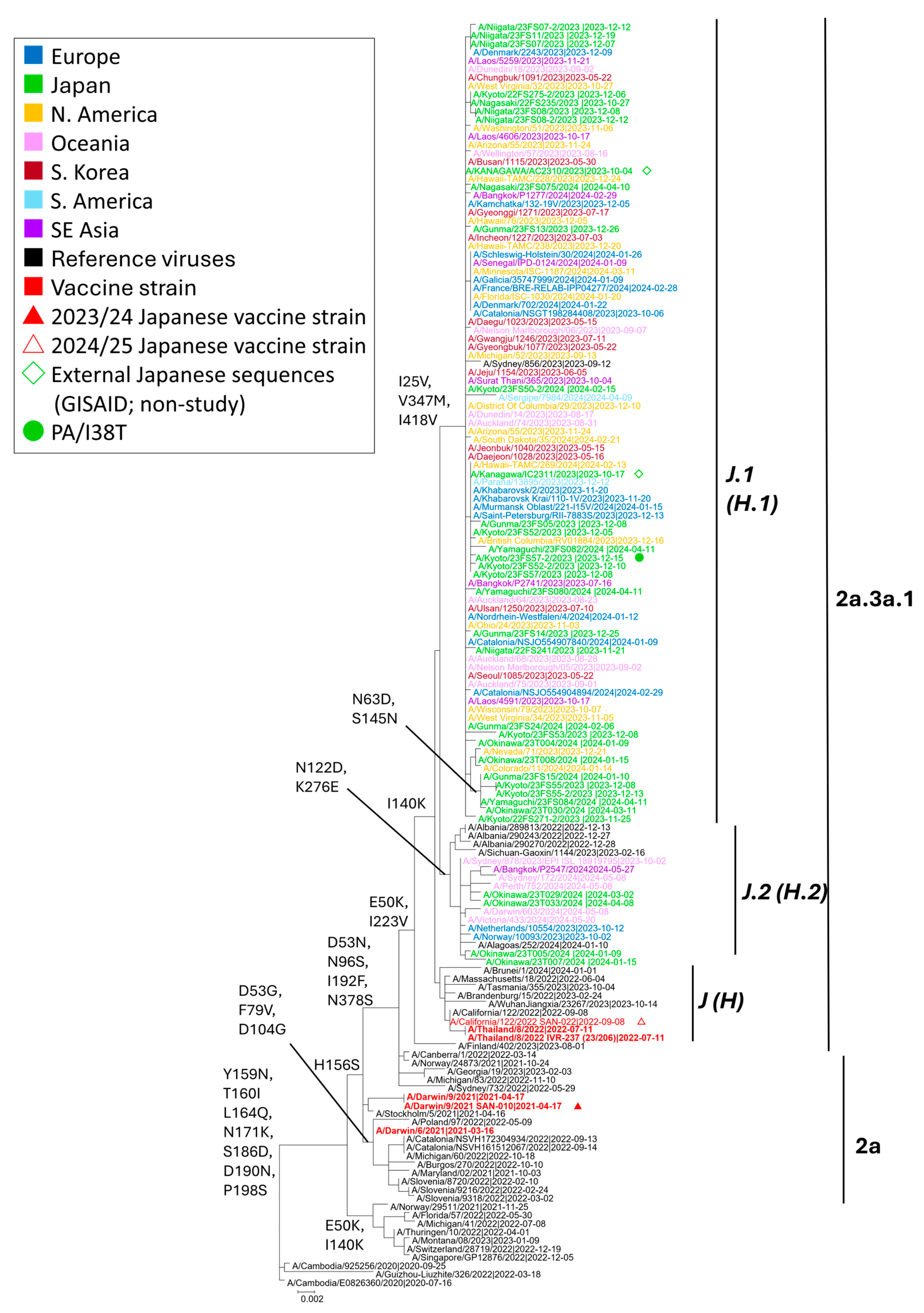
3.2.2. A(H3N2) Viruses
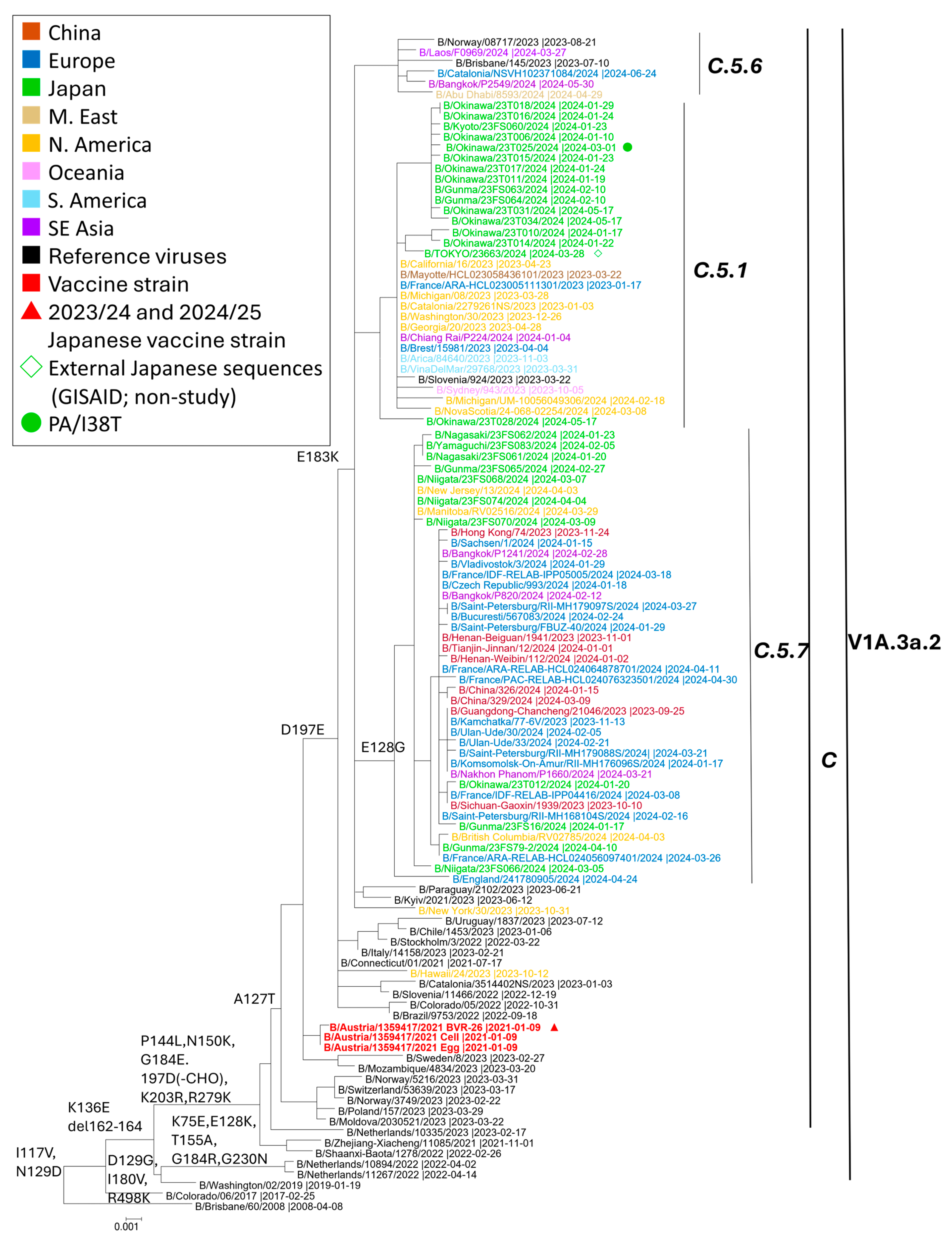
3.2.3. B/Victoria Viruses
3.3. Frequency of PA Substitution Emergence
3.4. Emergence of PA Substitution After Baloxavir Treatment
4. Discussion
4.1. Molecular Epidemiology of Circulating Influenza A(H1N1)pdm09, A(H3N2) and B/Victoria Viruses
4.2. Antiviral Resistance and Clinical Interpretation
4.3. Limitation
5. Conclusions
Supplementary Materials
Author Contributions
Funding
Institutional Review Board Statement
Informed Consent Statement
Data Availability Statement
Acknowledgments
Conflicts of Interest
References
- World Health Organization. Influenza (Seasonal) Fact Sheet. Available online: https://www.who.int/news-room/fact-sheets/detail/influenza-(seasonal) (accessed on 13 November 2025).
- Chen, Z.; Tsui, J.L.-H.; Gutierrez, B.; Busch Moreno, S.; Du Plessis, L.; Deng, X.; Cai, J.; Bajaj, S.; Suchard, M.A.; Pybus, O.G.; et al. COVID-19 Pandemic Interventions Reshaped the Global Dispersal of Seasonal Influenza Viruses. Science 2024, 386, eadq3003. [Google Scholar] [CrossRef] [PubMed]
- Wang, N.; Lu, W.; Yan, L.; Liu, M.; Che, F.; Wang, Y.; Yang, C.; Lv, M.; Cheng, J.; Sun, Q.; et al. Epidemiological and Genetic Characterization of the Influenza A (H1N1) Virus in Hangzhou City in 2023. Front. Public Health 2024, 12, 1464435. [Google Scholar] [CrossRef] [PubMed]
- Tenforde, M.W.; Kondor, R.J.G.; Chung, J.R.; Zimmerman, R.K.; Nowalk, M.P.; Jackson, M.L.; Jackson, L.A.; Monto, A.S.; Martin, E.T.; Belongia, E.A.; et al. Effect of Antigenic Drift on Influenza Vaccine Effectiveness in the United States—2019–2020. Clin. Infect. Dis. 2021, 73, e4244–e4250. [Google Scholar] [CrossRef] [PubMed]
- World Health Organization. Recommended Composition of Influenza Virus Vaccines for Use in the 2022–2023 Northern Hemisphere Influenza Season. Available online: https://www.who.int/publications/m/item/recommended-composition-of-influenza-virus-vaccines-for-use-in-the-2022-2023-northern-hemisphere-influenza-season (accessed on 13 November 2025).
- World Health Organization. Recommended Composition of Influenza Virus Vaccines for Use in the 2024–2025 Northern Hemisphere Influenza Season. Available online: https://www.who.int/publications/m/item/recommended-composition-of-influenza-virus-vaccines-for-use-in-the-2024-2025-northern-hemisphere-influenza-season (accessed on 13 November 2025).
- Francis Crick Institute. Report Prepared for the WHO Consultation on the Composition of Influenza Virus Vaccines for the Northern Hemisphere 2024/2025. Available online: https://www.crick.ac.uk/sites/default/files/2024-05/WIC-VCM-NH202425.pdf (accessed on 13 November 2025).
- Lampejo, T. The Impact of the COVID-19 Pandemic on the Global Burden of Influenza. J. Med. Virol. 2022, 94, 2357–2359. [Google Scholar] [CrossRef]
- Lu, C.; Barr, I.G.; Lambert, S.; Mengersen, K.; Wang, L.; Yang, W.; Li, Z.; Vardoulakis, S.; Bambrick, H.; Hu, W. Shifts in Seasonal Influenza Patterns in Australia during and after COVID-19: A Comprehensive Analysis. J. Infect. Public Health 2025, 18, 102620. [Google Scholar] [CrossRef]
- Kim, S.; Chuang, E.S.; Sabaiduc, S.; Olsha, R.; Kaweski, S.E.; Zelyas, N.; Gubbay, J.B.; Jassem, A.N.; Charest, H.; De Serres, G.; et al. Influenza Vaccine Effectiveness against A(H3N2) during the Delayed 2021/22 Epidemic in Canada. Eurosurveillance 2022, 27, 2200720. [Google Scholar] [CrossRef]
- Fukuda, Y.; Togashi, A.; Hirakawa, S.; Yamamoto, M.; Fukumura, S.; Nawa, T.; Honjo, S.; Kunizaki, J.; Nishino, K.; Tanaka, T.; et al. Resurgence of Human Metapneumovirus Infection and Influenza after Three Seasons of Inactivity in the Post-COVID-19 Era in Hokkaido, Japan, 2022–2023. J. Med. Virol. 2023, 95, e29299. [Google Scholar] [CrossRef]
- Sawakami, T.; Karako, K.; Song, P.; Sugiura, W.; Kokudo, N. Infectious Disease Activity during the COVID-19 Epidemic in Japan: Lessons Learned from Prevention and Control Measures. Biosci. Trends 2021, 15, 257–261. [Google Scholar] [CrossRef]
- Lee, S.S.; Viboud, C.; Petersen, E. Understanding the Rebound of Influenza in the Post COVID-19 Pandemic Period Holds Important Clues for Epidemiology and Control. Int. J. Infect. Dis. 2022, 122, 1002–1004. [Google Scholar] [CrossRef]
- Hayden, F.G.; Sugaya, N.; Hirotsu, N.; Lee, N.; de Jong, M.D.; Hurt, A.C.; Ishida, T.; Sekino, H.; Yamada, K.; Portsmouth, S.; et al. Baloxavir Marboxil for Uncomplicated Influenza in Adults and Adolescents. N. Engl. J. Med. 2018, 379, 913–923. [Google Scholar] [CrossRef]
- Lampejo, T. Influenza and Antiviral Resistance: An Overview. Eur. J. Clin. Microbiol. Infect. Dis. 2020, 39, 1201–1208. [Google Scholar] [CrossRef]
- Hirotsu, N.; Sakaguchi, H.; Sato, C.; Ishibashi, T.; Baba, K.; Omoto, S.; Shishido, T.; Tsuchiya, K.; Hayden, F.G.; Uehara, T.; et al. Baloxavir Marboxil in Japanese Pediatric Patients With Influenza: Safety and Clinical and Virologic Outcomes. Clin. Infect. Dis. 2020, 71, 971–981. [Google Scholar] [CrossRef] [PubMed]
- Hirotsu, N.; Sakaguchi, H.; Fukao, K.; Kojima, S.; Piedra, P.A.; Tsuchiya, K.; Uehara, T. Baloxavir Safety and Clinical and Virologic Outcomes in Influenza Virus-Infected Pediatric Patients by Age Group: Age-Based Pooled Analysis of Two Pediatric Studies Conducted in Japan. BMC Pediatr. 2023, 23, 35. [Google Scholar] [CrossRef] [PubMed]
- Chon, I.; Wagatsuma, K.; Saito, R.; Tang, J.W.; Isamu, S.; Suzuki, E.; Shirahige, Y.; Kawashima, T.; Minato, M.; Kodo, N.; et al. Detection of Influenza A(H3N2) Viruses with Polymerase Acidic Subunit Substitutions after and Prior to Baloxavir Marboxil Treatment during the 2022–2023 Influenza Season in Japan. Antivir. Res. 2024, 229, 105956. [Google Scholar] [CrossRef] [PubMed]
- Hickerson, B.T.; Petrovskaya, S.N.; Dickensheets, H.; Donnelly, R.P.; Ince, W.L.; Ilyushina, N.A. Impact of Baloxavir Resistance-Associated Substitutions on Influenza Virus Growth and Drug Susceptibility. J. Virol. 2023, 97, e00154-23. [Google Scholar] [CrossRef]
- Patel, M.C.; Mishin, V.P.; De La Cruz, J.A.; Chesnokov, A.; Nguyen, H.T.; Wilson, M.M.; Barnes, J.; Kondor, R.J.G.; Wentworth, D.E.; Gubareva, L.V. Detection of Baloxavir Resistant Influenza A Viruses Using next Generation Sequencing and Pyrosequencing Methods. Antivir. Res. 2020, 182, 104906. [Google Scholar] [CrossRef]
- Hickerson, B.T.; Huang, B.K.; Petrovskaya, S.N.; Ilyushina, N.A. Genomic Analysis of Influenza A and B Viruses Carrying Baloxavir Resistance-Associated Substitutions Serially Passaged in Human Epithelial Cells. Viruses 2023, 15, 2446. [Google Scholar] [CrossRef]
- Sun, Y.; Wagatsuma, K.; Saito, R.; Sato, I.; Kawashima, T.; Saito, T.; Shimada, Y.; Ono, Y.; Kakuya, F.; Minato, M.; et al. Duration of Fever in Children Infected with Influenza A(H1N1)Pdm09, A(H3N2) or B Virus and Treated with Baloxavir Marboxil, Oseltamivir, Laninamivir, or Zanamivir in Japan during the 2012–2013 and 2019–2020 Influenza Seasons. Antivir. Res. 2024, 228, 105938. [Google Scholar] [CrossRef]
- World Health Organization. Summary of Polymerase Acidic (PA) Protein Amino Acid Substitutions Analysed for Their Effects on Baloxavir Susceptibility. Available online: https://www.who.int/publications/m/item/summary-of-polymerase-acidic-(pa)-protein-amino-acid-substitutions-analysed-for-their-effects-on-baloxavir-susceptibility (accessed on 13 November 2025).
- Hall, T.A. BioEdit: A User-Friendly Biological Sequence Alignment Editor and Analysis Program for Windows 95/98/NT. In Proceedings of the Nucleic Acids Symposium Series; Oxford University Press: Oxford, UK, 1999; Volume 41, pp. 95–98. [Google Scholar]
- Zost, S.J.; Wu, N.C.; Hensley, S.E.; Wilson, I.A. Immunodominance and Antigenic Variation of Influenza Virus Hemagglutinin: Implications for Design of Universal Vaccine Immunogens. J. Infect. Dis. 2019, 219, S38–S45. [Google Scholar] [CrossRef]
- Chon, I.; Saito, R.; Kyaw, Y.; Aye, M.M.; Setk, S.; Phyu, W.W.; Wagatsuma, K.; Li, J.; Sun, Y.; Otoguro, T.; et al. Whole-Genome Analysis of Influenza A(H3N2) and B/Victoria Viruses Detected in Myanmar during the COVID-19 Pandemic in 2021. Viruses 2023, 15, 583. [Google Scholar] [CrossRef]
- Chon, I.; Win, S.M.K.; Phyu, W.W.; Saito, R.; Kyaw, Y.; Win, N.C.; Lasham, D.J.; Tin, H.H.; Tamura, T.; Otoguro, T.; et al. Whole-Genome Analysis of the Influenza A(H1N1)Pdm09 Viruses Isolated from Influenza-like Illness Outpatients in Myanmar and Community-Acquired Oseltamivir-Resistant Strains Present from 2015 to 2019. Viruses 2024, 16, 1300. [Google Scholar] [CrossRef] [PubMed]
- World Health Organization. Summary of Neuraminidase (NA) Amino Acid Substitutions Assessed for Their Effects on Inhibition by Neuraminidase Inhibitors (NAIs). Available online: https://cdn.who.int/media/docs/default-source/global-influenza-programme/1.-nai_human_reduced-susceptibility-marker-table-(who)_07.03.23_update.pdf (accessed on 13 November 2025).
- World Health Organization. Next-Generation Sequencing of Influenza Viruses: General Guidance for National Influenza Centres; World Health Organization: Geneva, Switzerland, 2019. [Google Scholar]
- World Health Organization. Recommended Composition of Influenza Virus Vaccines for Use in the 2023–2024 Northern Hemisphere Influenza Season. Available online: https://www.who.int/publications/m/item/recommended-composition-of-influenza-virus-vaccines-for-use-in-the-2023-2024-northern-hemisphere-influenza-season (accessed on 13 November 2025).
- Francis Crick Institute. Report Prepared for the WHO Annual Consultation on the Composition of Influenza Vaccines for the Northern Hemisphere 2023–2024. Available online: https://www.crick.ac.uk/sites/default/files/2023-03/F2023-VCM-seasonal_web.pdf (accessed on 13 November 2025).
- Tamura, K.; Stecher, G.; Peterson, D.; Filipski, A.; Kumar, S. MEGA6: Molecular Evolutionary Genetics Analysis version 6.0. Mol. Biol. Evol. 2013, 30, 2725–2729. [Google Scholar] [CrossRef] [PubMed]
- Japan Institute for Health Security (JIHS). National Influenza Surveillance Data (NESID). Available online: https://id-info.jihs.go.jp/surveillance/idwr/rapid/sokuhou.html (accessed on 15 December 2025).
- Zaraket, H.; Saito, R. Japanese Surveillance Systems and Treatment for Influenza. Curr. Treat. Options Infect. Dis. 2016, 8, 311–328. [Google Scholar] [CrossRef] [PubMed]
- Francis Crick Institute. Report Prepared for the WHO Consultation on the Composition of Influenza Virus Vaccines for the Southern Hemisphere 2025. Available online: https://www.crick.ac.uk/sites/default/files/2024-10/WIC-VCM-SH2024_v2.pdf (accessed on 13 November 2025).
- World Health Organization. Recommended Composition of Influenza Virus Vaccines for Use in the 2025 Southern Hemisphere Influenza Season. Available online: https://cdn.who.int/media/docs/default-source/vcm-southern-hemisphere-recommendation-2025/sep-2024-sh-recommendations_seasonal_final.pdf (accessed on 13 November 2025).
- Hussain, S.; Meijer, A.; Govorkova, E.A.; Dapat, C.; Gubareva, L.V.; Barr, I.G.; Brown, S.K.; Daniels, R.S.; Fujisaki, S.; Galiano, M.; et al. Global Update on the Susceptibilities of Influenza Viruses to Neuraminidase Inhibitors and the Cap-Dependent Endonuclease Inhibitor Baloxavir, 2020–2023. Antivir. Res. 2025, 241, 106217. [Google Scholar] [CrossRef]
- Takashita, E.; Daniels, R.S.; Fujisaki, S.; Gregory, V.; Gubareva, L.V.; Huang, W.; Hurt, A.C.; Lackenby, A.; Nguyen, H.T.; Pereyaslov, D.; et al. Global Update on the Susceptibilities of Human Influenza Viruses to Neuraminidase Inhibitors and the Cap-Dependent Endonuclease Inhibitor Baloxavir, 2017–2018. Antivir. Res. 2020, 175, 104718. [Google Scholar] [CrossRef]
- Japan Institute for Health Security (JIHS). Detection of Antiviral Drug-Resistant Viruses in Japan during the 2023/2024 Influenza Season as of 9 May 2025. Available online: https://id-info.jihs.go.jp/surveillance/idss/influ-resist-e/2025/0509/dr23-24e20250509-1.pdf (accessed on 13 November 2025).
- Baker, J.; Block, S.L.; Matharu, B.; Burleigh Macutkiewicz, L.; Wildum, S.; Dimonaco, S.; Collinson, N.; Clinch, B.; Piedra, P.A. Baloxavir Marboxil Single-Dose Treatment in Influenza-Infected Children. Pediatr. Infect. Dis. J. 2020, 39, 700–705. [Google Scholar] [CrossRef]
- Wagatsuma, K.; Saito, R.; Chon, I.; Phyu, W.W.; Fujio, K.; Kawashima, T.; Sato, I.; Saito, T.; Minato, M.; Kodo, N.; et al. Duration of Fever and Symptoms in Influenza-Infected Children Treated with Baloxavir Marboxil during the 2019–2020 Season in Japan and Detection of Influenza Virus with the PA E23K Substitution. Antivir. Res. 2022, 201, 105310. [Google Scholar] [CrossRef]
- Saito, R.; Osada, H.; Wagatsuma, K.; Chon, I.; Sato, I.; Kawashima, T.; Saito, T.; Kodo, N.; Ono, Y.; Shimada, Y.; et al. Duration of Fever and Symptoms in Children after Treatment with Baloxavir Marboxil and Oseltamivir during the 2018–2019 Season and Detection of Variant Influenza a Viruses with Polymerase Acidic Subunit Substitutions. Antivir. Res. 2020, 183, 104951. [Google Scholar] [CrossRef]
- Saito, R.; Chon, I.; Sato, I.; Kawashima, T.; Kakuya, F.; Saito, T.; Minato, M.; Kodo, N.; Suzuki, E.; Ono, Y.; et al. Impact of Polymerase Acidic Subunit (PA) Substitutions on Fever and Symptoms in Pediatric Influenza A Patients Treated with Baloxavir: A Pooled Four-Season Analysis. J. Infect. 2025, 91, 106555. [Google Scholar] [CrossRef]
- Van Poelvoorde, L.A.E.; Saelens, X.; Thomas, I.; Roosens, N.H. Next-Generation Sequencing: An Eye-Opener for the Surveillance of Antiviral Resistance in Influenza. Trends Biotechnol. 2020, 38, 360–367. [Google Scholar] [CrossRef]
- Govorkova, E.A.; Takashita, E.; Daniels, R.S.; Fujisaki, S.; Presser, L.D.; Patel, M.C.; Huang, W.; Lackenby, A.; Nguyen, H.T.; Pereyaslov, D.; et al. Global Update on the Susceptibilities of Human Influenza Viruses to Neuraminidase Inhibitors and the Cap-Dependent Endonuclease Inhibitor Baloxavir, 2018–2020. Antivir. Res. 2022, 200, 105281. [Google Scholar] [CrossRef]
- Saim-Mamoun, A.; Carbonneau, J.; Rhéaume, C.; Abed, Y.; Boivin, G. Viral Fitness of Baloxavir-Resistant Recombinant Influenza B/Victoria- and B/Yamagata-like Viruses Harboring the I38T PA Change, In Vitro, Ex Vivo and in Guinea Pigs. Microorganisms 2023, 11, 1095. [Google Scholar] [CrossRef]
- Pascua, P.N.Q.; Jones, J.C.; Marathe, B.M.; Seiler, P.; Caufield, W.V.; Freeman, B.B.; Webby, R.J.; Govorkova, E.A. Baloxavir Treatment Delays Influenza B Virus Transmission in Ferrets and Results in Limited Generation of Drug-Resistant Variants. Antimicrob. Agents Chemother. 2021, 65, e01137-21. [Google Scholar] [CrossRef]
- Ministry of Health, Labour and Welfare (MHLW). Supply Situation of Influenza Antiviral Drugs. Available online: https://www.mhlw.go.jp/content/001360744.pdf (accessed on 13 November 2025).
- Pascua, P.N.Q.; Marathe, B.M.; Burnham, A.J.; Vogel, P.; Webby, R.J.; Webster, R.G.; Govorkova, E.A. Competitive Fitness of Influenza B Viruses Possessing E119A and H274Y Neuraminidase Inhibitor Resistance–Associated Substitutions in Ferrets. PLoS ONE 2016, 11, e0159847. [Google Scholar] [CrossRef]





| Drug Treatment and Detection Method | Pre-Treatment | Post-Treatment with Baloxavir | |||||||
|---|---|---|---|---|---|---|---|---|---|
| All Patients Receiving Baloxavir | Patients Eligible for RT-PCR or NGS After Receiving Baloxavir | ||||||||
| Subtype and Lineage | Analyzed by RT-PCR and NGS (n = 181) | PA Substitution by RT-PCR (%) | NGS (%) | Analyzed by RT-PCR and NGS (n = 35) | PA Substitution by RT-PCR (%) | NGS (%) | Analyzed by RT-PCR and NGS (n = 15) | PA Substitution by RT-PCR (%) | NGS (%) |
| A(H1N1)pdm09 | 80 | 0 (0.0%) | 0 (0.0%) | 17 | 0 (0.0%) | 0 (0.0%) | 5 | 0 (0.0%) | 0 (0.0%) |
| A(H3N2) | 68 | 0 (0.0%) | 0 (0.0%) | 14 | 1 (7.1%) | 1 (7.1%) | 9 | 1 (11.1%) | 1 (11.1%) |
| B/Victoria | 33 | 0 (0.0%) | 0 (0.0%) | 4 | 0 (0.0%) | 1 (25.0%) | 1 * | 0 (0.0%) * | 1 (100.0%) * |
| Clinical and Laboratory Information | Patient 1 | Patient 2 |
|---|---|---|
| Subtype/lineage | A (H3N2) | B/Victoria |
| Amino acid substitution in PA | I38T | I38T |
| Clinical information | ||
| Age | 10.0 years | 13.3 years |
| Influenza vaccination | Yes | No |
| Date of onset | 10 December 2023 | 6 February 2024 |
| Time from onset to first clinic visit | 26 h | 24 h |
| Fever at the first visit | Not recorded | 39.3 °C |
| Fever duration | 23.3 h | Not recorded |
| Symptom duration | 4.0 days | Not recorded |
| 1st visit sample | A/Kyoto/23FS57/2023 | Not collected |
| Cycling Probe RT-PCR | I38 (FAM) | n/a |
| Ct value | 33.8 | n/a |
| Sanger sequencing | I38 | n/a |
| Proportion of variant by NGS | I: 100%, T: 0.0% | n/a |
| 2nd visit sample | A/Kyoto/23FS57-2/2023 | B/Okinawa/23T025/2023 |
| Interval from 1st to 2nd | 4 days | n/a |
| Cycling Probe RT-PCR | I38T (ROX) | Negative |
| Ct value | 36.7 | n/a |
| Sanger sequencing | I38T | I38 |
| Proportion of variant by NGS | I: 12.1%, T: 87.9% | I: 38.9%, T: 61.1% |
Disclaimer/Publisher’s Note: The statements, opinions and data contained in all publications are solely those of the individual author(s) and contributor(s) and not of MDPI and/or the editor(s). MDPI and/or the editor(s) disclaim responsibility for any injury to people or property resulting from any ideas, methods, instructions or products referred to in the content. |
© 2025 by the authors. Licensee MDPI, Basel, Switzerland. This article is an open access article distributed under the terms and conditions of the Creative Commons Attribution (CC BY) license.
Share and Cite
Lee, N.; Tang, J.W.; Chon, I.; Kakuya, F.; Terao, R.; Kawashima, T.; Sato, I.; Kodo, N.; Suzuki, E.; Masaki, H.; et al. Influenza PA Substitutions and Genetic Diversity of A(H1N1)pdm09, A(H3N2), and B/Victoria Viruses in Japan During the 2023–2024 Season. Viruses 2026, 18, 13. https://doi.org/10.3390/v18010013
Lee N, Tang JW, Chon I, Kakuya F, Terao R, Kawashima T, Sato I, Kodo N, Suzuki E, Masaki H, et al. Influenza PA Substitutions and Genetic Diversity of A(H1N1)pdm09, A(H3N2), and B/Victoria Viruses in Japan During the 2023–2024 Season. Viruses. 2026; 18(1):13. https://doi.org/10.3390/v18010013
Chicago/Turabian StyleLee, Nanjun, Julian W. Tang, Irina Chon, Fujio Kakuya, Ryuta Terao, Takashi Kawashima, Isamu Sato, Naoki Kodo, Eitaro Suzuki, Hironori Masaki, and et al. 2026. "Influenza PA Substitutions and Genetic Diversity of A(H1N1)pdm09, A(H3N2), and B/Victoria Viruses in Japan During the 2023–2024 Season" Viruses 18, no. 1: 13. https://doi.org/10.3390/v18010013
APA StyleLee, N., Tang, J. W., Chon, I., Kakuya, F., Terao, R., Kawashima, T., Sato, I., Kodo, N., Suzuki, E., Masaki, H., Asoh, N., Shirahige, Y., Hamabata, H., Tamura, T., Wagatsuma, K., Sun, Y., Li, J., Purnama, T. B., Ichikawa, Y., ... Saito, R. (2026). Influenza PA Substitutions and Genetic Diversity of A(H1N1)pdm09, A(H3N2), and B/Victoria Viruses in Japan During the 2023–2024 Season. Viruses, 18(1), 13. https://doi.org/10.3390/v18010013

