A Novel Recombinant Chicken-Derived H6N8 Subtype Avian Influenza Virus Caused Disease in Chickens and Mice
Abstract
1. Introduction
2. Materials and Methods
2.1. Eggs, Chickens, and BALB/c Mice
2.2. Virus Isolation and Identification
2.3. Genetic Sequencing and Analysis
2.4. Animal Experiments [9]
2.4.1. Ethical Compliance
2.4.2. Infection Experiment in SPF Chickens
2.4.3. Infection Experiment in BALB/c Mice
2.5. Statistical Analysis
3. Results
3.1. Phylogenic Analysis and Molecular Characterization
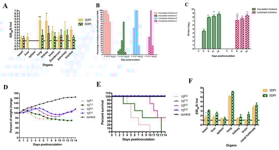
3.2. Pathogenicity of the Virus to Chickens
3.3. Transmission of the Virus in Chickens
3.4. Serological Analysis of Serum Samples from Chickens
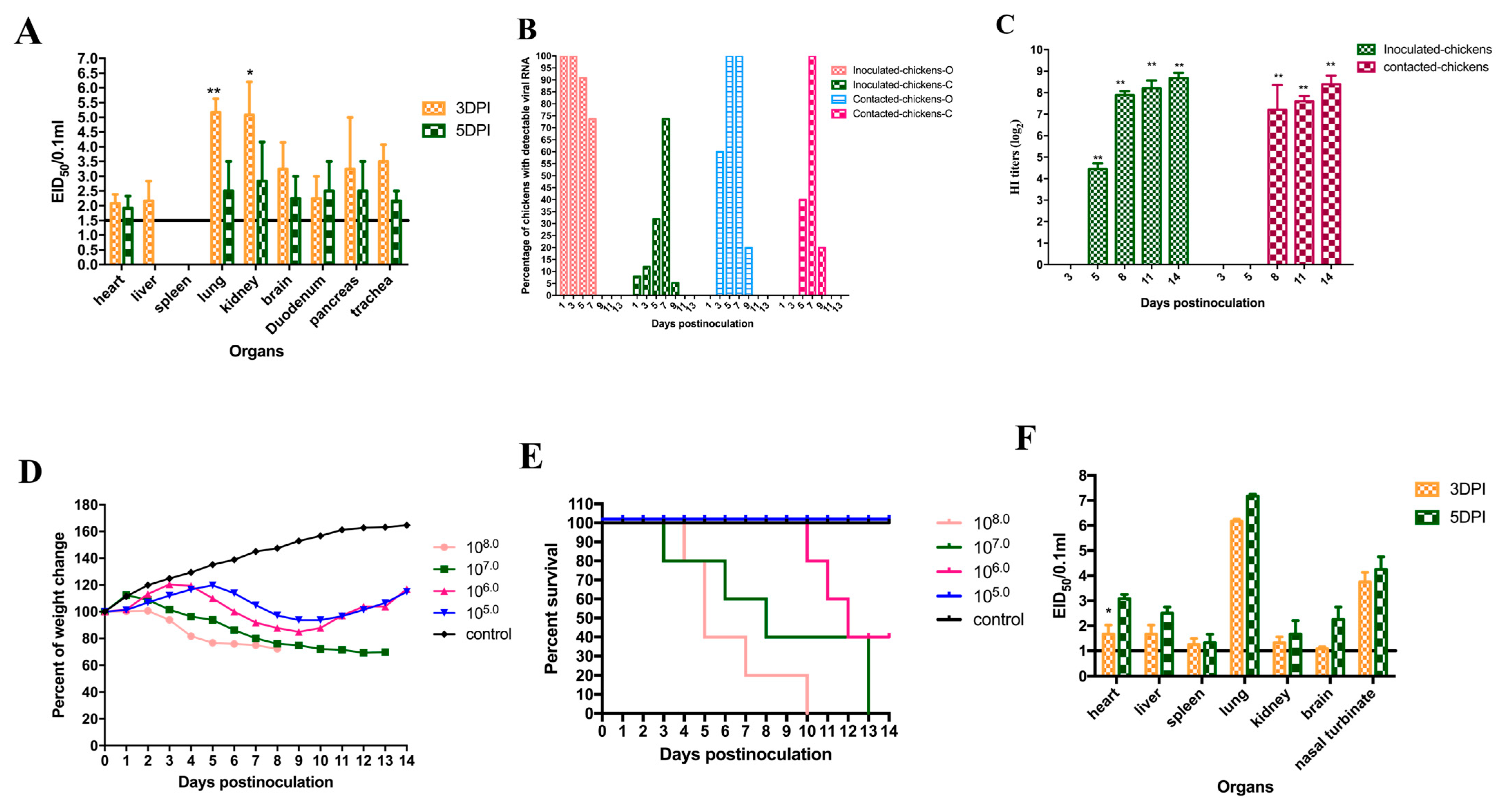
3.5. Pathogenicity of the Virus to Mice
4. Discussion
5. Conclusions
Author Contributions
Funding
Institutional Review Board Statement
Informed Consent Statement
Data Availability Statement
Acknowledgments
Conflicts of Interest
References
- Wang, G.; Deng, G.; Shi, J.; Luo, W.; Zhang, G.; Zhang, Q.; Liu, L.; Jiang, Y.; Li, C.; Sriwilaijaroen, N.; et al. H6 influenza viruses pose a potential threat to human health. J. Virol. 2014, 88, 3953–3964. [Google Scholar] [CrossRef]
- Yan, Z.; Li, Y.; Huang, S.; Wen, F. Global distribution, receptor binding, and cross-species transmission of H6 influenza viruses risks and implications for humans. J. Virol. 2023, 97, e0137023. [Google Scholar] [CrossRef]
- Gillim-Ross, L.; Santos, C.; Chen, Z.; Aspelund, A.; Yang, C.F.; Ye, D.; Jin, H.; Kemble, G.; Subbarao, K. Avian influenza h6 viruses productively infect and cause illness in mice and ferrets. J. Virol. 2008, 82, 10854–10863. [Google Scholar] [CrossRef] [PubMed]
- Zhang, G.; Kong, W.; Qi, W.; Long, L.P.; Cao, Z.; Huang, L.; Qi, H.; Cao, N.; Wang, W.; Zhao, F.; et al. Identification of an H6N6 swine influenza virus in southern China. Infect. Genet. Evol. 2011, 11, 1174–1177. [Google Scholar] [CrossRef]
- Lin, H.T.; Wang, C.H.; Chueh, L.L.; Su, B.L.; Wang, L.C. Influenza A(H6N1) Virus in Dogs, Taiwan. Emerg. Infect. Dis. 2015, 21, 2154–2157. [Google Scholar] [CrossRef]
- Shi, W.; Shi, Y.; Wu, Y.; Liu, D.; Gao, G.F. Origin and molecular characterization of the human-infecting H6N1 influenza virus in Taiwan. Protein Cell 2013, 4, 846–853. [Google Scholar] [CrossRef]
- Everest, H.; Hill, S.; Daines, R.; Sealy, J.; James, J.; Hansen, R.; Iqbal, M. The Evolution, Spread and Global Threat of H6Nx Avian Influenza Viruses. Viruses 2020, 12, 673. [Google Scholar] [CrossRef]
- Song, Y.; Zhang, Y.; Chen, L.; Zhang, B.; Zhang, M.; Wang, J.; Jiang, Y.; Yang, C.; Jiang, T. Genetic Characteristics and Pathogenicity Analysis in Chickens and Mice of Three H9N2 Avian Influenza Viruses. Viruses 2019, 11, 1127. [Google Scholar] [CrossRef]
- Jiao, P.; Song, Y.; Huang, J.; Xiang, C.; Cui, J.; Wu, S.; Qu, N.; Wang, N.; Ouyang, G.; Liao, M. H7N9 Avian Influenza Virus Is Efficiently Transmissible 392 and Induces an Antibody Response in Chickens. Front. Immunol. 2018, 9, 789. [Google Scholar] [CrossRef]
- Huang, K.; Bahl, J.; Fan, X.H.; Vijaykrishna, D.; Cheung, C.L.; Webby, R.J.; Webster, R.G.; Chen, H.; Smith, G.J.D.; Peiris, J.S.M.; et al. Establishment of an H6N2 Influenza Virus Lineage in Domestic Ducks in Southern China. J. Virol. 2010, 84, 6978–6986. [Google Scholar] [CrossRef]
- Han, L.; He, W.; Yan, H.; Li, X.; Wang, C.; Shi, Q.; Zhou, T.; Dong, G. The evolution and molecular characteristics of H9N2 avian influenza viruses in Jiangxi of China. J. Med. Virol. 2018, 91, 711–716. [Google Scholar] [CrossRef]
- Spackman, E. A Brief Introduction to Avian Influenza Virus. Methods Mol. Biol. 2020, 2123, 83–92. [Google Scholar] [CrossRef]
- Long, J.S.; Mistry, B.; Haslam, S.M.; Barclay, W.S. Host and viral determinants of influenza A virus species specificity. Nat. Rev. Microbiol. 2019, 17, 67–81. [Google Scholar] [CrossRef]
- Tzarum, N.; de Vries, R.P.; Zhu, X.; Yu, W.; McBride, R.; Paulson, J.C.; Wilson, I.A. Structure and receptor binding of the hemagglutinin from a human H6N1 influenza virus. Cell Host Microbe 2015, 17, 369–376. [Google Scholar] [CrossRef]
- de Vries, R.P.; Tzarum, N.; Peng, W.; Thompson, A.J.; Ambepitiya Wickramasinghe, I.N.; de la Pena, A.T.T.; van Breemen, M.J.; Bouwman, K.M.; Zhu, X.; McBride, R.; et al. A single mutation in Taiwanese H6N1 influenza hemagglutinin switches binding to human-type receptors. EMBO Mol. Med. 2017, 9, 1314–1325. [Google Scholar] [CrossRef] [PubMed]
- Wang, F.; Qi, J.; Bi, Y.; Zhang, W.; Wang, M.; Zhang, B.; Wang, M.; Liu, J.; Yan, J.; Shi, Y.; et al. Adaptation of avian influenza A (H6N1) virus from avian to human receptor-binding preference. EMBO J. 2015, 34, 1661–1673. [Google Scholar] [CrossRef]
- Gao, Y.; Zhang, Y.; Shinya, K.; Deng, G.; Jiang, Y.; Li, Z.; Guan, Y.; Tian, G.; Li, Y.; Shi, J.; et al. Identification of amino acids in HA and PB2 critical for the transmission of H5N1 avian influenza viruses in a mammalian host. PLoS Pathog. 2009, 5, e1000709. [Google Scholar] [CrossRef]
- Kim, S.; Kim, M.A.; Kim, B.; Lee, J.; Jung, S.K.; Kim, J.; Chung, H.Y.; Lee, C.Y.; Jeong, S. Machine learning assessment of zoonotic potential in avian influenza viruses using PB2 segment. BMC Genom. 2025, 26, 395. [Google Scholar] [CrossRef]
- Wan, Z.; Gong, J.; Sang, J.; Jiang, W.; Zhao, Z.; Lian, M.; Tang, T.; Li, Y.; Kan, Q.; Xie, Q.; et al. Mouse adaptation of H6 avian influenza viruses and their molecular characteristics. Front. Microbiol. 2022, 13, 1049979. [Google Scholar] [CrossRef] [PubMed]
- Kobayashi, D.; Hiono, T.; Arakawa, H.; Kaji, H.; Ohkawara, A.; Ichikawa, T.; Ban, H.; Isoda, N.; Sakoda, Y. Deglycosylation and truncation in the neuraminidase stalk are functionally equivalent in enhancing the pathogenicity of a high pathogenicity avian influenza virus in chickens. J. Virol. 2025, 99, e0147824. [Google Scholar] [CrossRef]
- Gaymard, A.; Picard, C.; Vazzoler, G.; Massin, P.; Frobert, E.; Sabatier, M.; Barthelemy, M.; Valette, M.; Ottmann, M.; Casalegno, J.S.; et al. Impact of the H274Y Substitution on N1, N4, N5, and N8 Neuraminidase Enzymatic Properties and Expression in Reverse Genetic Influenza A Viruses. Viruses 2024, 16, 388. [Google Scholar] [CrossRef]
- Hussain, M.; Galvin, H.; Haw, T.Y.; Nutsford, A.; Husain, M. Drug resistance in influenza A virus: The epidemiology and management. Infect. Drug Resist. 2017, 10, 121–134. [Google Scholar] [CrossRef] [PubMed]
- Jones, J.C.; Yen, H.L.; Adams, P.; Armstrong, K.; Govorkova, E.A. Influenza antivirals and their role in pandemic preparedness. Antivir. Res. 2023, 210, 105499. [Google Scholar] [CrossRef]
- Choi, W.S.; Jeong, J.H.; Kwon, J.J.; Ahn, S.J.; Lloren, K.K.S.; Kwon, H.I.; Chae, H.B.; Hwang, J.; Kim, M.H.; Kim, C.J.; et al. Screening for Neuraminidase Inhibitor Resistance Markers among Avian Influenza Viruses of the N4, N5, N6, and N8 Neuraminidase Subtypes. J. Virol. 2018, 92, e01580-17. [Google Scholar] [CrossRef]
- Chen, H.; Deng, G.; Li, Z.; Tian, G.; Li, Y.; Jiao, P.; Zhang, L.; Liu, Z.; Webster, R.G.; Yu, K. The evolution of H5N1 influenza viruses in ducks in southern China. Proc. Natl. Acad. Sci. USA 2004, 101, 10452–10457. [Google Scholar] [CrossRef]
- Wu, D.; Zou, S.; Bai, T.; Li, J.; Zhao, X.; Yang, L.; Liu, H.; Li, X.; Yang, X.; Xin, L.; et al. Poultry farms as a source of avian influenza A (H7N9) virus reassortment and human infection. Sci. Rep. 2015, 5, 7630. [Google Scholar] [CrossRef] [PubMed]
- Chen, J.; Ma, J.; White, S.K.; Cao, Z.; Zhen, Y.; He, S.; Zhu, W.; Ke, C.; Zhang, Y.; Su, S.; et al. Live poultry market workers are susceptible to both avian and swine influenza viruses, Guangdong Province, China. Vet. Microbiol. 2015, 181, 230–235. [Google Scholar] [CrossRef] [PubMed]
- Bo, H.; Zhang, Y.; Dong, J.; Li, X.; Zhao, X.; Wei, H.; Li, Z.; Wang, D. Characterization of the avian influenza viruses distribution in the environment of live poultry market in China, 2019–2023. Infect. Dis. Poverty 2025, 14, 36. [Google Scholar] [CrossRef]
- Ma, M.J.; Zhao, T.; Chen, S.H.; Xia, X.; Yang, X.X.; Wang, G.L.; Fang, L.Q.; Ma, G.Y.; Wu, M.N.; Qian, Y.H.; et al. Avian Influenza A Virus Infection among Workers at Live Poultry Markets, China, 2013–2016. Emerg. Infect. Dis. 2018, 24, 1246–1256. [Google Scholar] [CrossRef]
- Chin, P.S.; Hoffmann, E.; Webby, R.; Webster, R.G.; Guan, Y.; Peiris, M.; Shortridge, K.F. Molecular evolution of H6 influenza viruses from poultry in Southeastern China: Prevalence of H6N1 influenza viruses possessing seven A/Hong Kong/156/97 (H5N1)-like genes in poultry. J. Virol. 2002, 76, 507–516. [Google Scholar] [CrossRef]
- Wei, S.H.; Yang, J.R.; Wu, H.S.; Chang, M.C.; Lin, J.S.; Lin, C.Y.; Liu, Y.L.; Lo, Y.C.; Yang, C.H.; Chuang, J.H.; et al. Human infection with avian influenza A H6N1 virus: An epidemiological analysis. Lancet Respir. Med. 2013, 1, 771–778. [Google Scholar] [CrossRef]
- de Graaf, M.; Fouchier, R.A. Role of receptor binding specificity in influenza A virus transmission and pathogenesis. EMBO J. 2014, 33, 823–841. [Google Scholar] [CrossRef] [PubMed]
- Zheng, Z.; Chen, X.; Zheng, R.; Yan, Z.; Li, L.; Chen, R.; Li, L.; Liu, Y.; Guan, Y.; Zhu, H. Progressive Adaptation of Subtype H6N1 Avian Influenza Virus in Taiwan Enhances Mammalian Infectivity, Pathogenicity, and Transmissibility. Viruses 2025, 17, 733. [Google Scholar] [CrossRef]
- Park, S.; Il Kim, J.; Lee, I.; Bae, J.Y.; Yoo, K.; Nam, M.; Kim, J.; Sook Park, M.; Song, K.J.; Song, J.W.; et al. Adaptive mutations of neuraminidase stalk truncation and deglycosylation confer enhanced pathogenicity of influenza A viruses. Sci. Rep. 2017, 7, 10928. [Google Scholar] [CrossRef] [PubMed]
- Sun, X.; Belser, J.A.; Maines, T.R. Adaptation of H9N2 Influenza Viruses to Mammalian Hosts: A Review of Molecular Markers. Viruses 2020, 12, 541. [Google Scholar] [CrossRef] [PubMed]
- Yang, R.; Sun, H.; Gao, F.; Luo, K.; Huang, Z.; Tong, Q.; Song, H.; Han, Q.; Liu, J.; Lan, Y.; et al. Human infection of avian influenza A H3N8 virus and the viral origins: A descriptive study. Lancet Microbe 2022, 3, e824–e834. [Google Scholar] [CrossRef]
- Ni, F.; Kondrashkina, E.; Wang, Q. Structural and Functional Studies of Influenza Virus A/H6 Hemagglutinin. PLoS ONE 2015, 10, e0134576. [Google Scholar] [CrossRef]









| Virus | HA | NA | ||||||||||||||||||
|---|---|---|---|---|---|---|---|---|---|---|---|---|---|---|---|---|---|---|---|---|
| Receptor-Binding Sites a | Potential Glycosylation Sites b | Cleavage Site b | Stalk Region c | Drug Resistance Site d | ||||||||||||||||
| 137 | 155 | 158 | 160 | 183 | 186 | 190 | 225 | 226 | 228 | 10–12 | 11–13 | 23–25 | 167–169 | 291–293 | 296–298 | 324–330 | 64–67 | 274 | 292 | |
| JM642 | K | I | N | A | H | P | V | G | Q | G | NNS | NST | NVT | NNT | NKT | NVS | PQIETR↓G | D | H | R |
| PB2 | PB1 | PA | M1 | M2 | NS1 | |||||||||||||||||||
|---|---|---|---|---|---|---|---|---|---|---|---|---|---|---|---|---|---|---|---|---|---|---|---|---|
| 158 | 271 | 292 | 339 | 588 | 590 | 591 | 627 | 701 | 740 | 317 | 577 | 598 | 38 | 98 | 515 | 30 | 26 | 27 | 30 | 31 | 34 | 42 | 92 | |
| JM642 | E | T | V | K | V | G | Q | E | D | D | V | K | L | I | T | T | D | L | V | A | N | G | S | D |
Disclaimer/Publisher’s Note: The statements, opinions and data contained in all publications are solely those of the individual author(s) and contributor(s) and not of MDPI and/or the editor(s). MDPI and/or the editor(s) disclaim responsibility for any injury to people or property resulting from any ideas, methods, instructions or products referred to in the content. |
© 2025 by the authors. Licensee MDPI, Basel, Switzerland. This article is an open access article distributed under the terms and conditions of the Creative Commons Attribution (CC BY) license.
Share and Cite
Song, Y.; Song, S.; Yan, A.; Gong, H.; Yang, H.; Guan, F.; Zhang, M.; Zhang, B.; Zhang, Q.; Yang, C.; et al. A Novel Recombinant Chicken-Derived H6N8 Subtype Avian Influenza Virus Caused Disease in Chickens and Mice. Viruses 2026, 18, 12. https://doi.org/10.3390/v18010012
Song Y, Song S, Yan A, Gong H, Yang H, Guan F, Zhang M, Zhang B, Zhang Q, Yang C, et al. A Novel Recombinant Chicken-Derived H6N8 Subtype Avian Influenza Virus Caused Disease in Chickens and Mice. Viruses. 2026; 18(1):12. https://doi.org/10.3390/v18010012
Chicago/Turabian StyleSong, Yafen, Shengyao Song, Aoyang Yan, Hongxuan Gong, Huan Yang, Feihu Guan, Min Zhang, Bing Zhang, Qianyi Zhang, Chenghuai Yang, and et al. 2026. "A Novel Recombinant Chicken-Derived H6N8 Subtype Avian Influenza Virus Caused Disease in Chickens and Mice" Viruses 18, no. 1: 12. https://doi.org/10.3390/v18010012
APA StyleSong, Y., Song, S., Yan, A., Gong, H., Yang, H., Guan, F., Zhang, M., Zhang, B., Zhang, Q., Yang, C., & Xu, G. (2026). A Novel Recombinant Chicken-Derived H6N8 Subtype Avian Influenza Virus Caused Disease in Chickens and Mice. Viruses, 18(1), 12. https://doi.org/10.3390/v18010012

