Isolation of New Chemical Modulators of the Interaction Between HIV-1 Integrase and the Cellular Restriction Factor GCN2
Abstract
1. Introduction
2. Materials and Methods
2.1. Chemicals
2.2. Oligonucleotides
2.3. Proteins
2.4. IN-GCN2 Interaction Assay
2.5. Phosphorylation Assay
2.6. Strand Transfer Assay
2.7. Cell-Based Assays
3. Results
3.1. Screening of Natural Products for IN-GCN2 Interaction Modulation
3.2. Chemotype Identification and Selection of Derivatives
3.3. Structure–Activity Relationship Studies
3.3.1. Tetracyclines
3.3.2. Anthracenes
3.3.3. Aporphines
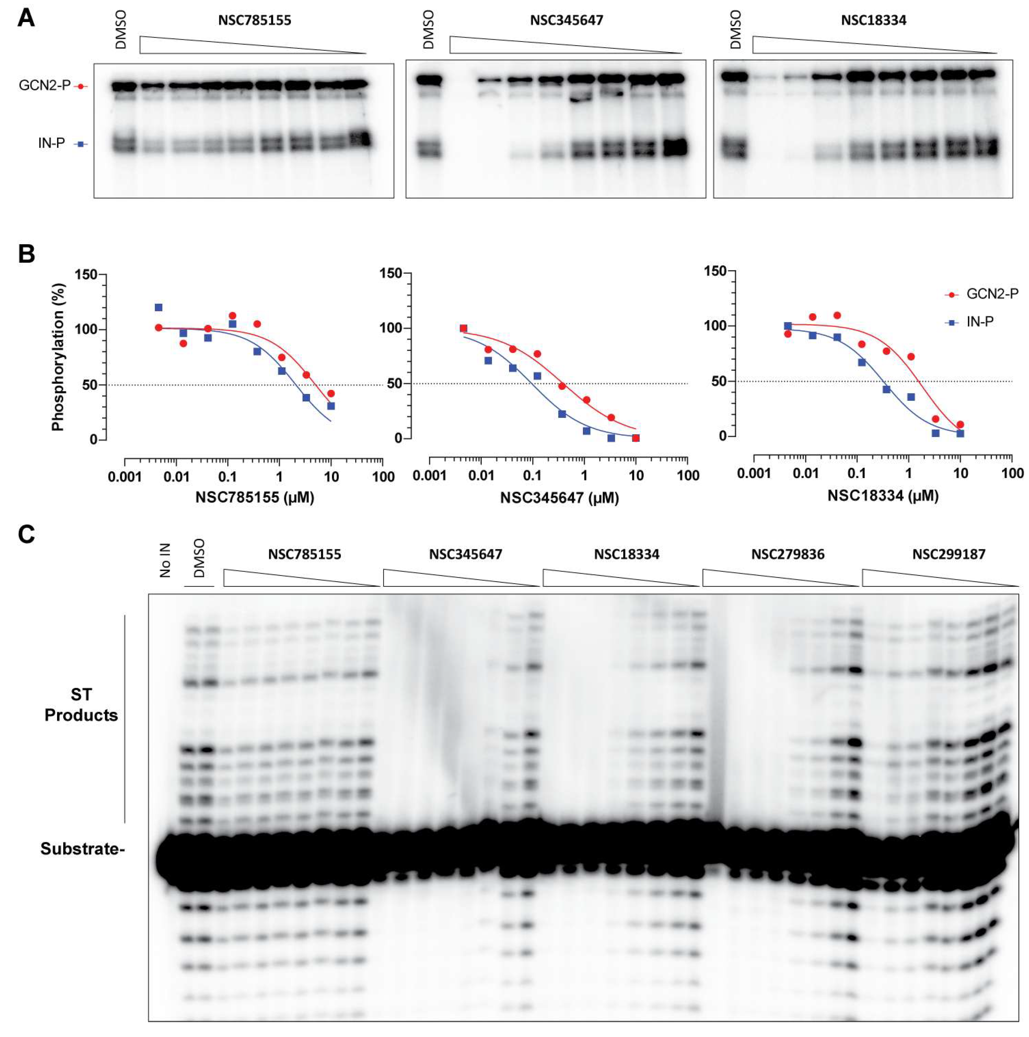
3.4. Effect of Selected Molecules on the Activity of Recombinant Proteins In Vitro
3.5. Biological Evaluation of Selected Compounds
4. Discussion
Supplementary Materials
Author Contributions
Funding
Institutional Review Board Statement
Informed Consent Statement
Data Availability Statement
Acknowledgments
Conflicts of Interest
References
- Sun, L.; Nie, P.; Luan, L.; Herdewijn, P.; Wang, Y.T. Synthetic approaches and application of clinically approved small-molecule Anti-HIV drugs: An update. Eur. J. Med. Chem. 2023, 261, 115847. [Google Scholar] [CrossRef] [PubMed]
- Vella, S.; Schwartlander, B.; Sow, S.P.; Eholie, S.P.; Murphy, R.L. The history of antiretroviral therapy and of its implementation in resource-limited areas of the world. Aids 2012, 26, 1231–1241. [Google Scholar] [CrossRef]
- Dvory-Sobol, H.; Shaik, N.; Callebaut, C.; Rhee, M.S. Lenacapavir: A first-in-class HIV-1 capsid inhibitor. Curr. Opin. HIV AIDS 2022, 17, 15–21. [Google Scholar] [CrossRef]
- Temereanca, A.; Ruta, S. Strategies to overcome HIV drug resistance-current and future perspectives. Front. Microbiol. 2023, 14, 1133407. [Google Scholar] [CrossRef]
- Margot, N.A.; Naik, V.; VanderVeen, L.; Anoshchenko, O.; Singh, R.; Dvory-Sobol, H.; Rhee, M.S.; Callebaut, C. Resistance Analyses in Highly Treatment-Experienced People With Human Immunodeficiency Virus (HIV) Treated With the Novel Capsid HIV Inhibitor Lenacapavir. J. Infect. Dis. 2022, 226, 1985–1991. [Google Scholar] [CrossRef]
- Rhee, S.Y.; Grant, P.M.; Tzou, P.L.; Barrow, G.; Harrigan, P.R.; Ioannidis, J.P.A.; Shafer, R.W. A systematic review of the genetic mechanisms of dolutegravir resistance. J. Antimicrob. Chemother. 2019, 74, 3135–3149. [Google Scholar] [CrossRef]
- Marchand, C.; Maddali, K.; Metifiot, M.; Pommier, Y. HIV-1 IN inhibitors: 2010 update and perspectives. Curr. Top. Med. Chem. 2009, 9, 1016–1037. [Google Scholar] [CrossRef]
- Metifiot, M.; Marchand, C.; Pommier, Y. HIV integrase inhibitors: 20-year landmark and challenges. Adv. Pharmacol. 2013, 67, 75–105. [Google Scholar] [CrossRef]
- Rozina, A.; Anisenko, A.; Kikhai, T.; Silkina, M.; Gottikh, M. Complex Relationships between HIV-1 Integrase and Its Cellular Partners. Int. J. Mol. Sci. 2022, 23, 12341. [Google Scholar] [CrossRef] [PubMed]
- Engelman, A.N.; Kvaratskhelia, M. Multimodal Functionalities of HIV-1 Integrase. Viruses 2022, 14, 926. [Google Scholar] [CrossRef] [PubMed]
- Cherepanov, P.; Maertens, G.; Proost, P.; Devreese, B.; Van Beeumen, J.; Engelborghs, Y.; De Clercq, E.; Debyser, Z. HIV-1 integrase forms stable tetramers and associates with LEDGF/p75 protein in human cells. J. Biol. Chem. 2003, 278, 372–381. [Google Scholar] [CrossRef] [PubMed]
- Poeschla, E.M. Integrase, LEDGF/p75 and HIV replication. Cell Mol. Life Sci. 2008, 65, 1403–1424. [Google Scholar] [CrossRef]
- Sapp, N.; Burge, N.; Cox, K.; Prakash, P.; Balasubramaniam, M.; Thapa, S.; Christensen, D.; Li, M.; Linderberger, J.; Kvaratskhelia, M.; et al. HIV-1 Preintegration Complex Preferentially Integrates the Viral DNA into Nucleosomes Containing Trimethylated Histone 3-Lysine 36 Modification and Flanking Linker DNA. J. Virol. 2022, 96, e0101122. [Google Scholar] [CrossRef] [PubMed]
- Desimmie, B.A.; Schrijvers, R.; Demeulemeester, J.; Borrenberghs, D.; Weydert, C.; Thys, W.; Vets, S.; Van Remoortel, B.; Hofkens, J.; De Rijck, J.; et al. LEDGINs inhibit late stage HIV-1 replication by modulating integrase multimerization in the virions. Retrovirology 2013, 10, 57. [Google Scholar] [CrossRef]
- Feng, L.; Larue, R.C.; Slaughter, A.; Kessl, J.J.; Kvaratskhelia, M. HIV-1 integrase multimerization as a therapeutic target. Curr. Top. Microbiol. Immunol. 2015, 389, 93–119. [Google Scholar] [CrossRef]
- Sun, J.; Patel, K.; Hume, J.; Pigza, J.A.; Donahue, M.G.; Kessl, J.J. Optimized binding of substituted quinoline ALLINIs within the HIV-1 integrase oligomer. J. Biol. Chem. 2021, 296, 100363. [Google Scholar] [CrossRef]
- Maehigashi, T.; Ahn, S.; Kim, U.I.; Lindenberger, J.; Oo, A.; Koneru, P.C.; Mahboubi, B.; Engelman, A.N.; Kvaratskhelia, M.; Kim, K.; et al. A highly potent and safe pyrrolopyridine-based allosteric HIV-1 integrase inhibitor targeting host LEDGF/p75-integrase interaction site. PLoS Pathog. 2021, 17, e1009671. [Google Scholar] [CrossRef]
- Singer, M.R.; Dinh, T.; Levintov, L.; Annamalai, A.S.; Rey, J.S.; Briganti, L.; Cook, N.J.; Pye, V.E.; Taylor, I.A.; Kim, K.; et al. The Drug-Induced Interface That Drives HIV-1 Integrase Hypermultimerization and Loss of Function. MBio 2023, 14, e0356022. [Google Scholar] [CrossRef]
- Ilgova, E.; Galkin, S.; Khrenova, M.; Serebryakova, M.; Gottikh, M.; Anisenko, A. Complex of HIV-1 Integrase with Cellular Ku Protein: Interaction Interface and Search for Inhibitors. Int. J. Mol. Sci. 2022, 23, 2908. [Google Scholar] [CrossRef]
- Anisenko, A.; Galkin, S.; Mikhaylov, A.A.; Khrenova, M.G.; Agapkina, Y.; Korolev, S.; Garkul, L.; Shirokova, V.; Ikonnikova, V.A.; Korlyukov, A.; et al. KuINins as a New Class of HIV-1 Inhibitors That Block Post-Integration DNA Repair. Int. J. Mol. Sci. 2023, 24, 17354. [Google Scholar] [CrossRef] [PubMed]
- de Soultrait, V.R.; Caumont, A.; Durrens, P.; Calmels, C.; Parissi, V.; Recordon, P.; Bon, E.; Desjobert, C.; Tarrago-Litvak, L.; Fournier, M. HIV-1 integrase interacts with yeast microtubule-associated proteins. Biochim. Biophys. Acta 2002, 1575, 40–48. [Google Scholar] [CrossRef]
- Grallert, B.; Boye, E. GCN2, an old dog with new tricks. Biochem. Soc. Trans. 2013, 41, 1687–1691. [Google Scholar] [CrossRef]
- del Pino, J.; Jimenez, J.L.; Ventoso, I.; Castello, A.; Munoz-Fernandez, M.A.; de Haro, C.; Berlanga, J.J. GCN2 has inhibitory effect on human immunodeficiency virus-1 protein synthesis and is cleaved upon viral infection. PLoS ONE 2012, 7, e47272. [Google Scholar] [CrossRef]
- Cosnefroy, O.; Jaspart, A.; Calmels, C.; Parissi, V.; Fleury, H.; Ventura, M.; Reigadas, S.; Andreola, M.L. Activation of GCN2 upon HIV-1 infection and inhibition of translation. Cell Mol. Life Sci. 2013, 70, 2411–2421. [Google Scholar] [CrossRef] [PubMed]
- Jaspart, A.; Calmels, C.; Cosnefroy, O.; Bellecave, P.; Pinson, P.; Claverol, S.; Guyonnet-Duperat, V.; Dartigues, B.; Benleulmi, M.S.; Mauro, E.; et al. GCN2 phosphorylates HIV-1 integrase and decreases HIV-1 replication by limiting viral integration. Sci. Rep. 2017, 7, 2283. [Google Scholar] [CrossRef]
- Torres, C.; Garling, A.; Taouji, S.; Calmels, C.; Andreola, M.L.; Metifiot, M. Targeting the Integrated Stress Response Kinase GCN2 to Modulate Retroviral Integration. Molecules 2021, 26, 5423. [Google Scholar] [CrossRef] [PubMed]
- Metifiot, M.; Maddali, K.; Naumova, A.; Zhang, X.; Marchand, C.; Pommier, Y. Biochemical and pharmacological analyses of HIV-1 integrase flexible loop mutants resistant to raltegravir. Biochemistry 2010, 49, 3715–3722. [Google Scholar] [CrossRef] [PubMed]
- van der Graaf, W.T.; Mulder, N.H.; Meijer, C.; de Vries, E.G. The role of methoxymorpholino anthracycline and cyanomorpholino anthracycline in a sensitive small-cell lung-cancer cell line and its multidrug-resistant but P-glycoprotein-negative and cisplatin-resistant counterparts. Cancer Chemother. Pharmacol. 1995, 35, 345–348. [Google Scholar] [CrossRef]
- Brazeau, J.F.; Rosse, G. Triazolo [4,5-d]pyrimidine Derivatives as Inhibitors of GCN2. ACS Med. Chem. Lett. 2014, 5, 282–283. [Google Scholar] [CrossRef]
- Hong, H.; Neamati, N.; Winslow, H.E.; Christensen, J.L.; Orr, A.; Pommier, Y.; Milne, G.W. Identification of HIV-1 integrase inhibitors based on a four-point pharmacophore. Antivir. Chem. Chemother. 1998, 9, 461–472. [Google Scholar] [CrossRef]
- Zhou, W.; Zeng, C.; Liu, R.; Chen, J.; Li, R.; Wang, X.; Bai, W.; Liu, X.; Xiang, T.; Zhang, L.; et al. Antiviral activity and specific modes of action of bacterial prodigiosin against Bombyx mori nucleopolyhedrovirus In Vitro. Appl. Microbiol. Biotechnol. 2016, 100, 3979–3988. [Google Scholar] [CrossRef] [PubMed]
- Lu, Y.; Liu, D.; Jiang, R.; Li, Z.; Gao, X. Prodigiosin: Unveiling the crimson wonder—A comprehensive journey from diverse bioactivity to synthesis and yield enhancement. Front. Microbiol. 2024, 15, 1412776. [Google Scholar] [CrossRef]
- Suryawanshi, R.K.; Koujah, L.; Patil, C.D.; Ames, J.M.; Agelidis, A.; Yadavalli, T.; Patil, S.V.; Shukla, D. Bacterial Pigment Prodigiosin Demonstrates a Unique Antiherpesvirus Activity That Is Mediated through Inhibition of Prosurvival Signal Transducers. J. Virol. 2020, 94, e00251-20. [Google Scholar] [CrossRef] [PubMed]
- Cheng, S.Y.; Chen, N.F.; Kuo, H.M.; Yang, S.N.; Sung, C.S.; Sung, P.J.; Wen, Z.H.; Chen, W.F. Prodigiosin stimulates endoplasmic reticulum stress and induces autophagic cell death in glioblastoma cells. Apoptosis 2018, 23, 314–328. [Google Scholar] [CrossRef]
- Pan, M.Y.; Shen, Y.C.; Lu, C.H.; Yang, S.Y.; Ho, T.F.; Peng, Y.T.; Chang, C.C. Prodigiosin activates endoplasmic reticulum stress cell death pathway in human breast carcinoma cell lines. Toxicol. Appl. Pharmacol. 2012, 265, 325–334. [Google Scholar] [CrossRef] [PubMed]
- Wang, F.X.; Zhu, N.; Zhou, F.; Lin, D.X. Natural Aporphine Alkaloids with Potential to Impact Metabolic Syndrome. Molecules 2021, 26, 6117. [Google Scholar] [CrossRef]
- Kashiwada, Y.; Aoshima, A.; Ikeshiro, Y.; Chen, Y.P.; Furukawa, H.; Itoigawa, M.; Fujioka, T.; Mihashi, K.; Cosentino, L.M.; Morris-Natschke, S.L.; et al. Anti-HIV benzylisoquinoline alkaloids and flavonoids from the leaves of Nelumbo nucifera, and structure-activity correlations with related alkaloids. Bioorg Med. Chem. 2005, 13, 443–448. [Google Scholar] [CrossRef]
- Tietjen, I.; Ntie-Kang, F.; Mwimanzi, P.; Onguene, P.A.; Scull, M.A.; Idowu, T.O.; Ogundaini, A.O.; Meva’a, L.M.; Abegaz, B.M.; Rice, C.M.; et al. Screening of the Pan-African natural product library identifies ixoratannin A-2 and boldine as novel HIV-1 inhibitors. PLoS ONE 2015, 10, e0121099. [Google Scholar] [CrossRef]
- Yu, Z.; Han, C.; Song, X.; Chen, G.; Chen, J. Bioactive aporphine alkaloids from the stems of Dasymaschalon rostratum. Bioorg Chem. 2019, 90, 103069. [Google Scholar] [CrossRef]
- Zhang, C.F.; Nakamura, N.; Tewtrakul, S.; Hattori, M.; Sun, Q.S.; Wang, Z.T.; Fujiwara, T. Sesquiterpenes and alkaloids from Lindera chunii and their inhibitory activities against HIV-1 integrase. Chem. Pharm. Bull. 2002, 50, 1195–1200. [Google Scholar] [CrossRef]
- Boustie, J.; Stigliani, J.L.; Montanha, J.; Amoros, M.; Payard, M.; Girre, L. Antipoliovirus structure-activity relationships of some aporphine alkaloids. J. Nat. Prod. 1998, 61, 480–484. [Google Scholar] [CrossRef] [PubMed]
- Gerber, A.N.; Masuno, K.; Diamond, M.I. Discovery of selective glucocorticoid receptor modulators by multiplexed reporter screening. Proc. Natl. Acad. Sci. USA 2009, 106, 4929–4934. [Google Scholar] [CrossRef]
- Mattioli, R.; Ilari, A.; Colotti, B.; Mosca, L.; Fazi, F.; Colotti, G. Doxorubicin and other anthracyclines in cancers: Activity, chemoresistance and its overcoming. Mol. Asp. Med. 2023, 93, 101205. [Google Scholar] [CrossRef]
- Neamati, N.; Hong, H.; Sunder, S.; Milne, G.W.; Pommier, Y. Potent inhibitors of human immunodeficiency virus type 1 integrase: Identification of a novel four-point pharmacophore and tetracyclines as novel inhibitors. Mol. Pharmacol. 1997, 52, 1041–1055. [Google Scholar] [CrossRef]
- Fesen, M.R.; Pommier, Y.; Leteurtre, F.; Hiroguchi, S.; Yung, J.; Kohn, K.W. Inhibition of HIV-1 integrase by flavones, caffeic acid phenethyl ester (CAPE) and related compounds. Biochem. Pharmacol. 1994, 48, 595–608. [Google Scholar] [CrossRef]
- Evison, B.J.; Sleebs, B.E.; Watson, K.G.; Phillips, D.R.; Cutts, S.M. Mitoxantrone, More than Just Another Topoisomerase II Poison. Med. Res. Rev. 2016, 36, 248–299. [Google Scholar] [CrossRef]
- Fesen, M.R.; Kohn, K.W.; Leteurtre, F.; Pommier, Y. Inhibitors of human immunodeficiency virus integrase. Proc. Natl. Acad. Sci. USA 1993, 90, 2399–2403. [Google Scholar] [CrossRef] [PubMed]
- Giglio, P.; Gagliardi, M.; Tumino, N.; Antunes, F.; Smaili, S.; Cotella, D.; Santoro, C.; Bernardini, R.; Mattei, M.; Piacentini, M.; et al. PKR and GCN2 stress kinases promote an ER stress-independent eIF2alpha phosphorylation responsible for calreticulin exposure in melanoma cells. Oncoimmunology 2018, 7, e1466765. [Google Scholar] [CrossRef] [PubMed]
- Li, C.; Sun, H.; Wei, W.; Liu, Q.; Wang, Y.; Zhang, Y.; Lian, F.; Liu, F.; Li, C.; Ying, K.; et al. Mitoxantrone triggers immunogenic prostate cancer cell death via p53-dependent PERK expression. Cell. Oncol. 2020, 43, 1099–1116. [Google Scholar] [CrossRef]
- Madeo, F.; Durchschlag, M.; Kepp, O.; Panaretakis, T.; Zitvogel, L.; Frohlich, K.U.; Kroemer, G. Phylogenetic conservation of the preapoptotic calreticulin exposure pathway from yeast to mammals. Cell Cycle 2009, 8, 639–642. [Google Scholar] [CrossRef]
- Wan, X.; Zhang, W.; Li, L.; Xie, Y.; Li, W.; Huang, N. A new target for an old drug: Identifying mitoxantrone as a nanomolar inhibitor of PIM1 kinase via kinome-wide selectivity modeling. J. Med. Chem. 2013, 56, 2619–2629. [Google Scholar] [CrossRef]
- Feng, J.; Shi, W.; Zhang, S.; Zhang, Y. Identification of new compounds with high activity against stationary phase Borrelia burgdorferi from the NCI compound collection. Emerg. Microbes Infect. 2015, 4, e31. [Google Scholar] [CrossRef] [PubMed]
- Fujimoto, J.; Kurasawa, O.; Takagi, T.; Liu, X.; Banno, H.; Kojima, T.; Asano, Y.; Nakamura, A.; Nambu, T.; Hata, A.; et al. Identification of Novel, Potent, and Orally Available GCN2 Inhibitors with Type I Half Binding Mode. ACS Med. Chem. Lett. 2019, 10, 1498–1503. [Google Scholar] [CrossRef]
- Maia de Oliveira, T.; Korboukh, V.; Caswell, S.; Winter Holt, J.J.; Lamb, M.; Hird, A.W.; Overman, R. The structure of human GCN2 reveals a parallel, back-to-back kinase dimer with a plastic DFG activation loop motif. Biochem. J. 2020, 477, 275–284. [Google Scholar] [CrossRef] [PubMed]
- Carlson, K.R.; Georgiadis, M.M.; Tameire, F.; Staschke, K.A.; Wek, R.C. Activation of Gcn2 by small molecules designed to be inhibitors. J. Biol. Chem. 2023, 299, 104595. [Google Scholar] [CrossRef]
- Mijit, M.; Boner, M.; Cordova, R.A.; Gampala, S.; Kpenu, E.; Klunk, A.J.; Zhang, C.; Kelley, M.R.; Staschke, K.A.; Fishel, M.L. Activation of the integrated stress response (ISR) pathways in response to Ref-1 inhibition in human pancreatic cancer and its tumor microenvironment. Front. Med. 2023, 10, 1146115. [Google Scholar] [CrossRef] [PubMed]
- Szaruga, M.; Janssen, D.A.; de Miguel, C.; Hodgson, G.; Fatalska, A.; Pitera, A.P.; Andreeva, A.; Bertolotti, A. Activation of the integrated stress response by inhibitors of its kinases. Nat. Commun. 2023, 14, 5535. [Google Scholar] [CrossRef]







| Compound # | NSC # | CC50 | EC50 | SI | ||
|---|---|---|---|---|---|---|
| (µM) | SD | (µM) | SD | (CC50/EC50) | ||
| 1a | NSC18335 | >5 | 0.494 | 0.09 | >10.1 | |
| 1b | NSC263854 | >5 | ND | |||
| Hit | NSC18334 | >5 | 0.79 | 0.197 | >6.3 | |
| 1c | NSC267229 | 0.589 | 0.139 | ND | ||
| 1d | NSC180024 | 0.04 | 0.012 | ND | ||
| 1e | NSC136044 | 0.724 | 0.248 | ND | ||
| 1f | NSC100290 | 2.352 | 0.519 | 1.393 | 0.462 | 1.7 |
| 1g | NSC149584 | 1.673 | 0.389 | 0.211 | 0.077 | 7.9 |
| 1h | NSC349631 | >5 | 1.659 | 0.534 | >3 | |
| 1i | NSC292652 | >5 | >5 | |||
| 1j | NSC70845 | 0.311 | 0.079 | ND | ||
| 1k | NSC208734 | 0.114 | 0.031 | ND | ||
| 1l | NSC292686 | >5 | ND | |||
| 1m | NSC261057 | >5 | ND | |||
| 1n | NSC268239 | 0.512 | 0.144 | ND | ||
| 1o | NSC258812 | 0.256 | 0.053 | ND | ||
| 1p | NSC357704 | <0.002 | ND | |||
| 1q | NSC245426 | >5 | >5 | |||
| 1r | NSC261045 | 0.225 | 0.049 | ND | ||
| Hit | NSC345647 | >5 | >5 | |||
| 2a | NSC58446 | >5 | # | |||
| 2b | NSC235814 | >5 | >5 | |||
| Hit | NSC248605 | >5 | 0.167 | 0.023 | >29.9 | |
| 2c | NSC339191 | >5 | ND | |||
| 2d | NSC299187 | >5 | # | |||
| Hit | NSC279836 | >5 | # | |||
| 2e | NSC227207 | >5 | >5 | |||
| 2f | NSC645018 | 3.477 | 0.936 | # | ||
| 2g | NSC339683 | >5 | >5 | |||
| 2h | NSC125898 | >5 | >5 | |||
| 2i | NSC317016 | >5 | >5 | |||
| 2j | NSC186848 | >5 | # | |||
| 2k | NSC321458 | >5 | >5 | |||
| 2l | NSC317017 | >5 | >5 | |||
| 2m | NSC128432 | >5 | >5 | |||
| 2n | NSC179818 | >5 | ND | |||
| Hit | NSC785155 | >5 | >5 | |||
| Hit | NSC785165 | >5 | >5 | |||
| Hit | NSC785176 | >5 | # | |||
| Hit | NSC785168 | >5 | >5 | |||
| 3a | NSC627604 | >5 | # | |||
| 3b | NSC400584 | >5 | >5 | |||
| 3c | NSC312326 | >5 | ND | |||
| 3d | NSC143241 | >5 | 1.016 | 0.312 | >4.9 | |
| 3e | NSC406035 | >5 | >5 | |||
| 3f | NSC220254 | >5 | 2.367 | 0.487 | >2.1 | |
| 3g | NSC251699 | >5 | # | |||
| 3h | NSC383229 | >5 | ND | |||
| 3i | NSC282458 | >5 | >5 | |||
| 3j | NSC117866 | >5 | ND | |||
| 3k | NSC34396 | >5 | ND | |||
| 3l | NSC146052 | >5 | ND | |||
| 3m | NSC172620 | >5 | ND | |||
| Hit | NSC47147 | 1.956 | 0.388 | # | ||
| Hit | NSC247562 | 3.85 | 0.947 | # | ||
Disclaimer/Publisher’s Note: The statements, opinions and data contained in all publications are solely those of the individual author(s) and contributor(s) and not of MDPI and/or the editor(s). MDPI and/or the editor(s) disclaim responsibility for any injury to people or property resulting from any ideas, methods, instructions or products referred to in the content. |
© 2025 by the authors. Licensee MDPI, Basel, Switzerland. This article is an open access article distributed under the terms and conditions of the Creative Commons Attribution (CC BY) license (https://creativecommons.org/licenses/by/4.0/).
Share and Cite
Torres, C.; Lagadec, F.; Basyuk, E.; Recordon-Pinson, P.; Métifiot, M. Isolation of New Chemical Modulators of the Interaction Between HIV-1 Integrase and the Cellular Restriction Factor GCN2. Viruses 2025, 17, 1138. https://doi.org/10.3390/v17081138
Torres C, Lagadec F, Basyuk E, Recordon-Pinson P, Métifiot M. Isolation of New Chemical Modulators of the Interaction Between HIV-1 Integrase and the Cellular Restriction Factor GCN2. Viruses. 2025; 17(8):1138. https://doi.org/10.3390/v17081138
Chicago/Turabian StyleTorres, Chloé, Floriane Lagadec, Eugenia Basyuk, Patricia Recordon-Pinson, and Mathieu Métifiot. 2025. "Isolation of New Chemical Modulators of the Interaction Between HIV-1 Integrase and the Cellular Restriction Factor GCN2" Viruses 17, no. 8: 1138. https://doi.org/10.3390/v17081138
APA StyleTorres, C., Lagadec, F., Basyuk, E., Recordon-Pinson, P., & Métifiot, M. (2025). Isolation of New Chemical Modulators of the Interaction Between HIV-1 Integrase and the Cellular Restriction Factor GCN2. Viruses, 17(8), 1138. https://doi.org/10.3390/v17081138

