Inhibition Effect of STING Agonist SR717 on PRRSV Replication
Abstract
1. Introduction
2. Materials and Methods
2.1. Cells, Viruses, Antibodies, and Compounds
2.2. CCK8 Assay for Cellular Activity
2.3. Flow Cytometry
2.4. RNA Extraction and Quantitative Real-Time PCR (qPCR)
2.5. Western Blot Analysis
2.6. Immunofluorescence Assays (IFA)
2.7. Virus Titration
2.8. Virus Adsorption Assay
2.9. Virus Internalization Assay
2.10. Virus Replication Assay
2.11. Virus Assembly Assay
2.12. Virus Release Assay
2.13. Statistical Analysis
3. Results
3.1. Different Concentrations of SR717 Inhibit the Proliferation of PRRSV
3.2. Inhibitory Effect of SR717 on Marc-145 Cells Infected with Different PRRSV Strains
3.3. Inhibitory Effect of SR717 on PAMs Infected with Different PRRSV Strains
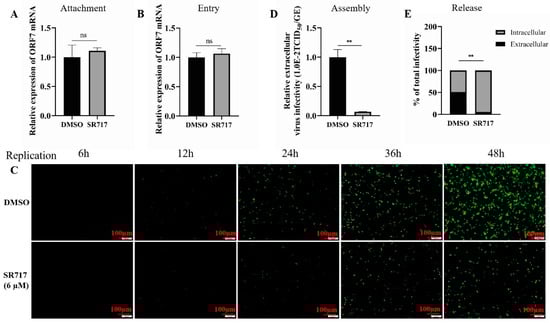
3.4. SR717 Blocks PRRSV Genome Replication, Assembly, and Release, but Has No Effect on Virus Adsorption and Entry
3.5. SR717 Treatment Promotes STING-Mediated Expression of Type I Interferon and Antiviral Cytokines
3.6. SR717 Can Activate the STING Pathway to Induce the Expression of Antiviral Cytokines
4. Discussion
Author Contributions
Funding
Institutional Review Board Statement
Informed Consent Statement
Data Availability Statement
Acknowledgments
Conflicts of Interest
References
- Tian, X.; Lu, G.; Gao, F.; Peng, H.; Feng, Y.; Ma, G.; Bartlam, M.; Tian, K.; Yan, J.; Hilgenfeld, R.; et al. Structure and cleavage specificity of the chymotrypsin-like serine protease (3clsp/nsp4) of porcine reproductive and respiratory syndrome virus (PRRSV). J. Mol. Biol. 2009, 392, 977–993. [Google Scholar] [CrossRef]
- Kuhn, J.H.; Lauck, M.; Bailey, A.L.; Shchetinin, A.M.; Vishnevskaya, T.V.; Bào, Y.; Ng, T.F.F.; LeBreton, M.; Schneider, B.S.; Gillis, A.; et al. Reorganization and expansion of the nidoviral family Arteriviridae. Arch. Virol. 2015, 161, 755–768. [Google Scholar] [CrossRef] [PubMed]
- Fang, Y.; Snijder, E.J. The PRRSV replicase: Exploring the multifunctionality of an intriguing set of nonstructural proteins. Virus Res. 2010, 154, 61–76. [Google Scholar] [CrossRef]
- Chae, C. Commercial PRRS Modified-Live Virus Vaccines. Vaccines 2021, 9, 185. [Google Scholar] [CrossRef]
- Han, G.; Xu, H.; Wang, Y.; Liu, Z.; He, F. Efficacy Evaluation of Two Commercial Vaccines Against a Recombinant PRRSV2 Strain ZJnb16-2 From Lineage 8 and 3 in China. Pathogens 2020, 9, 59. [Google Scholar] [CrossRef]
- Yang, S.; Kang, I.; Cho, H.; Oh, T.; Park, K.H.; Min, K.-D.; Chae, C. A modified-live porcine reproductive and respiratory syndrome virus (PRRSV) vaccine protects late-term pregnancy gilts against a heterologous PRRSV-2 challenge. Can. J. Vet. Res. 2020, 84, 172–180. [Google Scholar]
- Stoian, A.M.; Rowland, R.R.; Brandariz-Nuñez, A. Identification of CD163 regions that are required for porcine reproductive and respiratory syndrome virus (PRRSV) infection but not for binding to viral envelope glycoproteins. Virology 2022, 574, 71–83. [Google Scholar] [CrossRef]
- Chaudhari, J.; Liew, C.S.; Riethoven, J.M.; Sillman, S.; Vu, H.L.X. Porcine Reproductive and Respiratory Syndrome Virus Infection Upregulates Neg-ative Immune Regulators and T-Cell Exhaustion Markers. J. Virol. 2021, 95, e0105221. [Google Scholar]
- Hicks, J.A.; Yoo, D.; Liu, H.C. Transcriptional Immune Signatures of Alveolar Macrophages and the Impact of the NLRP3 Inflam-masome on Porcine Reproductive and Respiratory Syndrome Virus (PRRSV) Replication. Viruses 2020, 12, 1299. [Google Scholar] [CrossRef]
- Wang, L.; Zhang, Y.; Ren, Y.; Yang, X.; Ben, H.; Zhao, F.; Yang, S.; Wang, L.; Qing, J. Pharmacological targeting of cGAS/STING-YAP axis suppresses pathological angiogenesis and ameliorates organ fibrosis. Eur. J. Pharmacol. 2022, 932, 175241. [Google Scholar]
- Wang, B.; Tang, M.; Yuan, Z.; Li, Z.; Hu, B.; Bai, X.; Chu, J.; Xu, X.; Zhang, X.-Q. Targeted delivery of a STING agonist to brain tumors using bioengineered protein nanoparticles for enhanced immunotherapy. Bioact. Mater. 2022, 16, 232–248. [Google Scholar] [CrossRef] [PubMed]
- Huang, R.; Shi, Q.; Zhang, S.; Lin, H.; Han, C.; Qian, X.; Huang, Y.; Ren, X.; Sun, J.; Feng, N.; et al. Inhibition of the cGAS-STING Pathway Attenuates Lung Ischemia/Reperfusion Injury via Regulating Endoplasmic Reticulum Stress in Alveolar Epithelial Type II Cells of Rats. J. Inflamm. Res. 2022, 15, 5103–5119. [Google Scholar]
- Tesser, A.; Piperno, G.M.; Pin, A.; Piscianz, E.; Boz, V.; Benvenuti, F.; Tommasini, A. Priming of the cGAS-STING-TBK1 Pathway Enhances LPS-Induced Release of Type I In-terferons. Cells 2021, 10, 785. [Google Scholar] [CrossRef]
- Lu, D.; Wang, L.; An, L.; Huo, M.; Xu, H.; Shi, J. Probiotic Engineering and Targeted Sonoimmuno-Therapy Augmented by STING Agonist. Adv. Sci. 2022, 9, e2201711. [Google Scholar] [CrossRef]
- Wu, J.J.; Zhao, L.; Hu, H.G.; Li, W.H.; Li, Y.M. Agonists and inhibitors of the STING pathway: Potential agents for immunotherapy. Med. Res. Rev. 2020, 40, 1117–1141. [Google Scholar]
- Lu, L.; Liu, W.; Li, S.; Bai, M.; Zhou, Y.; Jiang, Z.; Jia, Z.; Huang, S.; Zhang, A.; Gong, W. Flavonoid derivative DMXAA attenuates cisplatin-induced acute kidney injury independent of STING signaling. Clin. Sci. 2023, 137, 435–452. [Google Scholar] [CrossRef]
- Liu, X.N.; Li, L.W.; Gao, F.; Jiang, Y.-F.; Yuan, W.-Z.; Li, G.-X.; Yu, L.-X.; Zhou, Y.-J.; Tong, G.-Z.; Zhao, K. cGAS Restricts PRRSV Replication by Sensing the mtDNA to Increase the cGAMP Activity. Front Immunol. 2022, 13, 887054. [Google Scholar]
- Slavik, K.M.; Kranzusch, P.J. CBASS to cGAS-STING: The Origins and Mechanisms of Nucleotide Second Messenger Immune Signaling. Annu. Rev. Virol. 2023, 10, 423–453. [Google Scholar]
- Decout, A.; Katz, J.D.; Venkatraman, S.; Ablasser, A. The cGAS-STING pathway as a therapeutic target in inflammatory diseases. Nat. Rev. Immunol. 2021, 21, 548–569. [Google Scholar]
- Liu, Z.; Wang, M.; Wang, X.; Bu, Q.; Wang, Q.; Su, W.; Li, L.; Zhou, H.; Lu, L. XBP1 deficiency promotes hepatocyte pyroptosis by impairing mitophagy to activate mtDNA-cGAS-STING signaling in macrophages during acute liver injury. Redox Biol. 2022, 52, 102305. [Google Scholar]
- Stempel, M.; Chan, B.; Lisnić, V.J.; Krmpotić, A.; Hartung, J.; Paludan, S.R.; Füllbrunn, N.; Lemmermann, N.A.; Brinkmann, M.M. The herpesviral antagonist m152 reveals differential activation of STING-dependent IRF and NF-κB signaling and STING’s dual role during MCMV infection. EMBO J. 2019, 38, e100983. [Google Scholar] [CrossRef]
- Chang, H.; Li, Z.; Zhang, W.; Lin, C.; Shen, Y.; Zhang, G.; Mao, L.; Ma, C.; Liu, N.; Lu, H. Transfer of cGAMP from neuron to microglia activates microglial type I interferon responses after subarachnoid hemorrhage. Cell Commun. Signal. 2024, 22, 3. [Google Scholar] [CrossRef]
- Iampietro, M.; Dumont, C.; Mathieu, C.; Spanier, J.; Robert, J.; Charpenay, A.; Dupichaud, S.; Dhondt, K.P.; Aurine, N.; Pelissier, R.; et al. Activation of cGAS/STING pathway upon paramyxovirus infection. iScience 2021, 24, 102519. [Google Scholar] [CrossRef]
- Li, S.; Yang, J.; Zhu, Y.; Ji, X.; Wang, K.; Jiang, S.; Luo, J.; Wang, H.; Zheng, W.; Chen, N.; et al. Chicken DNA Sensing cGAS-STING Signal Pathway Mediates Broad Spectrum Antiviral Functions. Vaccines 2020, 8, 369. [Google Scholar] [CrossRef] [PubMed]
- Bo, Z.; Miao, Y.; Xi, R.; Zhong, Q.; Bao, C.; Chen, H.; Sun, L.; Qian, Y.; Jung, Y.-S.; Dai, J. PRV UL13 inhibits cGAS-STING-mediated IFN-β production by phosphorylating IRF3. Vet. Res. 2020, 51, 118. [Google Scholar] [PubMed]
- Diao, F.; Bai, J.; Jiang, C.; Sun, Y.; Gao, Y.; Nauwynck, H.; Jiang, P.; Liu, X. The Papain-Like Protease of Porcine Reproductive and Respiratory Syndrome Virus Impedes STING Translocation from the Endoplasmic Reticulum to the Golgi Apparatus by Deubiquitinating STIM1. J. Virol. 2023, 97, e0018823. [Google Scholar] [CrossRef]
- Feng, Y.; Guo, X.; Tian, H.; He, Y.; Li, Y.; Jiang, X.; Zheng, H.; Xiao, S. Induction of HOXA3 by Porcine Reproductive and Respiratory Syndrome Virus Inhibits Type I Interferon Response through Negative Regulation of HO-1 Transcription. J. Virol. 2022, 96, e0186321. [Google Scholar] [CrossRef]
- Zheng, Z.; Fu, X.; Ling, X.; Sun, H.; Li, Y.; Ma, Z.; Wei, B.; Zheng, H.; Xiao, S. Host Cells Actively Resist Porcine Reproductive and Respiratory Syndrome Virus Infection via the IRF8-MicroRNA-10a-SRP14 Regulatory Pathway. J. Virol. 2022, 96, e0000322. [Google Scholar] [CrossRef]
- Liu, X.; Zhu, Y.; Wang, D.; Feng, R.; Chen, Z.; Zheng, Z.; Li, Y.; Xu, L.; Zheng, H.; Fan, Y.; et al. The natural compound Sanggenon C inhibits PRRSV infection by regulating the TRAF2/NF-κB signalling pathway. Vet. Res. 2023, 54, 114. [Google Scholar]
- Rodriguez-Garcia, E.; Zabaleta, N.; Gil-Farina, I.; Gonzalez-Aparicio, M.; Echeverz, M.; Bähre, H.; Solano, C.; Lasa, I.; Gonzalez-Aseguinolaza, G.; Hommel, M. AdrA as a Potential Immunomodulatory Candidate for STING-Mediated Antiviral Therapy That Required Both Type I IFN and TNF-α Production. J. Immunol. 2021, 206, 376–385. [Google Scholar] [CrossRef]
- Wu, Z.; Zhang, W.; Wu, Y.; Wang, T.; Wu, S.; Wang, M.; Jia, R.; Zhu, D.; Liu, M.; Zhao, X.; et al. Binding of the Duck Tembusu Virus Protease to STING Is Mediated by NS2B and Is Crucial for STING Cleavage and for Impaired Induction of IFN-β. J. Immunol. 2019, 203, 3374–3385. [Google Scholar] [CrossRef]
- Amurri, L.; Horvat, B.; Iampietro, M. Interplay between RNA viruses and cGAS/STING axis in innate immunity. Front. Cell. Infect. Microbiol. 2023, 13, 1172739. [Google Scholar] [CrossRef]
- Vieira, R.D.S.; Nascimento, M.S.; Noronha, I.H.; Vasconcelos, J.R.C.; Benvenuti, L.A.; Barber, G.N.; Câmara, N.O.S.; Kalil, J.; Cunha-Neto, E.; Almeida, R.R. STING Signaling Drives Production of Innate Cytokines, Generation of CD8(+) T Cells and Enhanced Protection Against Trypanosoma cruzi Infection. Front Immunol. 2021, 12, 775346. [Google Scholar]
- Feng-Ying, G.; Mai-Xin, L.; Miao, W.; Zhi-Gang, L.; Xiao-Li, K.; De-Feng, Z.; Jian-Meng, C. Nile tilapia DNA sensor STING is involved in the IFN-β and AP-1 signaling pathways in the immune response dependent on DDX41. Int. J. Biol. Macromol. 2023, 225, 27–39. [Google Scholar] [CrossRef]
- Domizio, J.D.; Gulen, M.F.; Saidoune, F.; Thacker, V.V.; Yatim, A.; Sharma, K.; Nass, T.; Guenova, E.; Schaller, M.; Conrad, C.; et al. The cGAS-STING pathway drives type I IFN immunopathology in COVID-19. Nature 2022, 603, 145–151. [Google Scholar]
- Petcharat, K.; Munkong, N.; Thongboontho, R.; Chartarrayawadee, W.; Thim-Uam, A. Synergistic Effects of Azithromycin and STING Agonist Promote IFN-I Pro-duction by Enhancing the Activation of STING-TBK1 Signaling. J. Exp. Pharmacol. 2023, 15, 407–421. [Google Scholar]
- Xiong, H.; Xi, Y.; Yuan, Z.; Wang, B.; Hu, S.; Fang, C.; Cai, Y.; Fu, X.; Li, L. IFN-γ activates the tumor cell-intrinsic STING pathway through the induction of DNA damage and cytosolic dsDNA formation. OncoImmunology 2022, 11, 2044103. [Google Scholar] [CrossRef]






Disclaimer/Publisher’s Note: The statements, opinions and data contained in all publications are solely those of the individual author(s) and contributor(s) and not of MDPI and/or the editor(s). MDPI and/or the editor(s) disclaim responsibility for any injury to people or property resulting from any ideas, methods, instructions or products referred to in the content. |
© 2024 by the authors. Licensee MDPI, Basel, Switzerland. This article is an open access article distributed under the terms and conditions of the Creative Commons Attribution (CC BY) license (https://creativecommons.org/licenses/by/4.0/).
Share and Cite
Si, X.; Wang, X.; Wu, H.; Yan, Z.; You, L.; Liu, G.; Cai, M.; Zhang, A.; Liang, J.; Yang, G.; et al. Inhibition Effect of STING Agonist SR717 on PRRSV Replication. Viruses 2024, 16, 1373. https://doi.org/10.3390/v16091373
Si X, Wang X, Wu H, Yan Z, You L, Liu G, Cai M, Zhang A, Liang J, Yang G, et al. Inhibition Effect of STING Agonist SR717 on PRRSV Replication. Viruses. 2024; 16(9):1373. https://doi.org/10.3390/v16091373
Chicago/Turabian StyleSi, Xuanying, Xiaoge Wang, Hongju Wu, Zhiwei Yan, Longqi You, Geng Liu, Mao Cai, Angke Zhang, Juncheng Liang, Guoyu Yang, and et al. 2024. "Inhibition Effect of STING Agonist SR717 on PRRSV Replication" Viruses 16, no. 9: 1373. https://doi.org/10.3390/v16091373
APA StyleSi, X., Wang, X., Wu, H., Yan, Z., You, L., Liu, G., Cai, M., Zhang, A., Liang, J., Yang, G., Yao, C., & Du, Y. (2024). Inhibition Effect of STING Agonist SR717 on PRRSV Replication. Viruses, 16(9), 1373. https://doi.org/10.3390/v16091373
