CRISPR Screen Reveals PACT as a Pro-Viral Factor for Dengue Viral Replication
Abstract
1. Introduction
2. Materials and Methods
2.1. DENV CRISPR Mini-Library Screen
2.2. Plasmids
2.3. Cell Culture
2.4. Cloning and Knockout Generation
2.5. Lentiviral Transduction
2.6. Virus Infections
2.7. In Vitro RNA Transcription
2.8. Transfection and Electroporation
2.9. Luciferase Assay
2.10. Western Blot
2.11. qPCR
3. Results
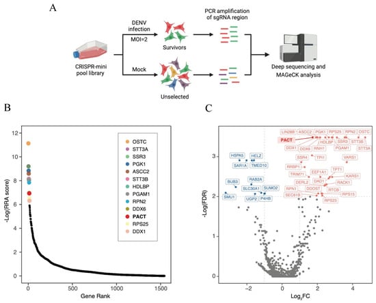
3.1. Focused CRISPR Screen Identifies Host Factors Important for DENV Infection
3.2. PACT Is a Pro-Viral Factor for DENV Replication
3.3. PACT Promotes Replication of DENV but Not Other Flaviviruses
3.4. PACT Addback Rescues DENV Replication
3.5. PACT Modulates Expression of ER-Associated Pro-Viral Genes
4. Discussion
Supplementary Materials
Author Contributions
Funding
Institutional Review Board Statement
Informed Consent Statement
Data Availability Statement
Acknowledgments
Conflicts of Interest
References
- Mondal, N. The resurgence of dengue epidemic and climate change in India. Lancet 2023, 401, 727–728. [Google Scholar] [CrossRef] [PubMed]
- Lee, M.F.; Wu, Y.S.; Poh, C.L. Molecular Mechanisms of Antiviral Agents against Dengue Virus. Viruses 2023, 15, 705. [Google Scholar] [CrossRef] [PubMed] [PubMed Central]
- Nanaware, N.; Banerjee, A.; Mullick Bagchi, S.; Bagchi, P.; Mukherjee, A. Dengue Virus Infection: A Tale of Viral Exploitations and Host Responses. Viruses 2021, 13, 1967. [Google Scholar] [CrossRef] [PubMed] [PubMed Central]
- Labeau, A.; Simon-Loriere, E.; Hafirassou, M.L.; Bonnet-Madin, L.; Tessier, S.; Zamborlini, A.; Dupre, T.; Seta, N.; Schwartz, O.; Chaix, M.L.; et al. A Genome-Wide CRISPR-Cas9 Screen Identifies the Dolichol-Phosphate Mannose Synthase Complex as a Host Dependency Factor for Dengue Virus Infection. J. Virol. 2020, 94, e01751-19. [Google Scholar] [CrossRef] [PubMed] [PubMed Central]
- Savidis, G.; McDougall, W.M.; Meraner, P.; Perreira, J.M.; Portmann, J.M.; Trincucci, G.; John, S.P.; Aker, A.M.; Renzette, N.; Robbins, D.R.; et al. Identification of Zika Virus and Dengue Virus Dependency Factors using Functional Genomics. Cell Rep. 2016, 16, 232–246. [Google Scholar] [CrossRef] [PubMed]
- Marceau, C.D.; Puschnik, A.S.; Majzoub, K.; Ooi, Y.S.; Brewer, S.M.; Fuchs, G.; Swaminathan, K.; Mata, M.A.; Elias, J.E.; Sarnow, P.; et al. Genetic dissection of Flaviviridae host factors through genome-scale CRISPR screens. Nature 2016, 535, 159–163. [Google Scholar] [CrossRef] [PubMed] [PubMed Central]
- Ooi, Y.S.; Majzoub, K.; Flynn, R.A.; Mata, M.A.; Diep, J.; Li, J.K.; van Buuren, N.; Rumachik, N.; Johnson, A.G.; Puschnik, A.S.; et al. An RNA-centric dissection of host complexes controlling flavivirus infection. Nat. Microbiol. 2019, 4, 2369–2382. [Google Scholar] [CrossRef] [PubMed] [PubMed Central]
- Yousefi, M.; Lee, W.S.; Yan, B.; Cui, L.; Yong, C.L.; Yap, X.; Tay, K.S.L.; Qiao, W.; Tan, D.; Nurazmi, N.I.; et al. TMEM41B and VMP1 modulate cellular lipid and energy metabolism for facilitating dengue virus infection. PLoS Pathog. 2022, 18, e1010763. [Google Scholar] [CrossRef] [PubMed] [PubMed Central]
- Hoffmann, H.H.; Schneider, W.M.; Rozen-Gagnon, K.; Miles, L.A.; Schuster, F.; Razooky, B.; Jacobson, E.; Wu, X.; Yi, S.; Rudin, C.M.; et al. TMEM41B Is a Pan-flavivirus Host Factor. Cell 2021, 184, 133–148.e20. [Google Scholar] [CrossRef] [PubMed] [PubMed Central]
- Shue, B.; Chiramel, A.I.; Cerikan, B.; To, T.H.; Frolich, S.; Pederson, S.M.; Kirby, E.N.; Eyre, N.S.; Bartenschlager, R.F.W.; Best, S.M.; et al. Genome-Wide CRISPR Screen Identifies RACK1 as a Critical Host Factor for Flavivirus Replication. J. Virol. 2021, 95, e0059621. [Google Scholar] [CrossRef] [PubMed] [PubMed Central]
- Flynn, R.A.; Belk, J.A.; Qi, Y.; Yasumoto, Y.; Wei, J.; Alfajaro, M.M.; Shi, Q.; Mumbach, M.R.; Limaye, A.; DeWeirdt, P.C.; et al. Discovery and functional interrogation of SARS-CoV-2 RNA-host protein interactions. Cell 2021, 184, 2394–2411.e16. [Google Scholar] [CrossRef] [PubMed] [PubMed Central]
- Hoffmann, H.H.; Sanchez-Rivera, F.J.; Schneider, W.M.; Luna, J.M.; Soto-Feliciano, Y.M.; Ashbrook, A.W.; Le Pen, J.; Leal, A.A.; Ricardo-Lax, I.; Michailidis, E.; et al. Functional interrogation of a SARS-CoV-2 host protein interactome identifies unique and shared coronavirus host factors. Cell Host Microbe 2021, 29, 267–280.e5. [Google Scholar] [CrossRef] [PubMed] [PubMed Central]
- Puschnik, A.S.; Marceau, C.D.; Ooi, Y.S.; Majzoub, K.; Rinis, N.; Contessa, J.N.; Carette, J.E. A Small-Molecule Oligosaccharyltransferase Inhibitor with Pan-flaviviral Activity. Cell Rep. 2017, 21, 3032–3039. [Google Scholar] [CrossRef] [PubMed] [PubMed Central]
- Meyer, C.; Garzia, A.; Mazzola, M.; Gerstberger, S.; Molina, H.; Tuschl, T. The TIA1 RNA-Binding Protein Family Regulates EIF2AK2-Mediated Stress Response and Cell Cycle Progression. Mol. Cell 2018, 69, 622–635.e6. [Google Scholar] [CrossRef] [PubMed] [PubMed Central]
- Johnson, A.G.; Flynn, R.A.; Lapointe, C.P.; Ooi, Y.S.; Zhao, M.L.; Richards, C.M.; Qiao, W.; Yamada, S.B.; Couthouis, J.; Gitler, A.D.; et al. A memory of eS25 loss drives resistance phenotypes. Nucleic Acids Res. 2020, 48, 7279–7297. [Google Scholar] [CrossRef] [PubMed] [PubMed Central]
- Richardson, R.B.; Ohlson, M.B.; Eitson, J.L.; Kumar, A.; McDougal, M.B.; Boys, I.N.; Mar, K.B.; De La Cruz-Rivera, P.C.; Douglas, C.; Konopka, G.; et al. A CRISPR screen identifies IFI6 as an ER-resident interferon effector that blocks flavivirus replication. Nat. Microbiol. 2018, 3, 1214–1223. [Google Scholar] [CrossRef] [PubMed] [PubMed Central]
- Shivaprasad, S.; Weng, K.F.; Ooi, Y.S.; Belk, J.; Carette, J.E.; Flynn, R.; Sarnow, P. Loquacious modulates flaviviral RNA replication in mosquito cells. PLoS Pathog. 2022, 18, e1010163. [Google Scholar] [CrossRef] [PubMed] [PubMed Central]
- Chen, Y.L.; Yokokawa, F.; Shi, P.Y. The search for nucleoside/nucleotide analog inhibitors of dengue virus. Antiviral Res. 2015, 122, 12–19. [Google Scholar] [CrossRef] [PubMed]
- Vaughn, L.S.; Chukwurah, E.; Patel, R.C. Opposite actions of two dsRNA-binding proteins PACT and TRBP on RIG-I mediated signaling. Biochem. J. 2021, 478, 493–510. [Google Scholar] [CrossRef] [PubMed] [PubMed Central]
- Chukwurah, E.; Farabaugh, K.T.; Guan, B.J.; Ramakrishnan, P.; Hatzoglou, M. A tale of two proteins: PACT and PKR and their roles in inflammation. FEBS J. 2021, 288, 6365–6391. [Google Scholar] [CrossRef] [PubMed] [PubMed Central]
- Luthra, P.; Ramanan, P.; Mire, C.E.; Weisend, C.; Tsuda, Y.; Yen, B.; Liu, G.; Leung, D.W.; Geisbert, T.W.; Ebihara, H.; et al. Mutual antagonism between the Ebola virus VP35 protein and the RIG-I activator PACT determines infection outcome. Cell Host Microbe 2013, 14, 74–84. [Google Scholar] [CrossRef] [PubMed] [PubMed Central]
- Kew, C.; Lui, P.Y.; Chan, C.P.; Liu, X.; Au, S.W.; Mohr, I.; Jin, D.Y.; Kok, K.H. Suppression of PACT-induced type I interferon production by herpes simplex virus 1 Us11 protein. J. Virol. 2013, 87, 13141–13149. [Google Scholar] [CrossRef] [PubMed] [PubMed Central]
- Tawaratsumida, K.; Phan, V.; Hrincius, E.R.; High, A.A.; Webby, R.; Redecke, V.; Hacker, H. Quantitative proteomic analysis of the influenza A virus nonstructural proteins NS1 and NS2 during natural cell infection identifies PACT as an NS1 target protein and antiviral host factor. J. Virol. 2014, 88, 9038–9048. [Google Scholar] [CrossRef] [PubMed] [PubMed Central]
- Lin, Y.Y.; Yao, R.; Zhuang, J.; Wang, B.; Du, L.; Guo, D.; Pan, J.A.; Peng, X. PACT inhibits the replication of SARS-CoV-2 through the blockage of GSK-3beta-N-nsp3 cascade. J. Med. Virol. 2023, 95, e28832. [Google Scholar] [CrossRef] [PubMed]
- Chen, S.; Yang, F.; Cao, W.; Zhang, X.; Liu, H.; Zhang, K.; Liu, X.; Wang, J.; Zheng, H.; Zhu, Z. Peste Des Petits Ruminants Virus Nucleocapsid Protein Interacts with Protein Kinase R-Activating Protein and Induces Stress Granules To Promote Viral Replication. J. Virol. 2023, 97, e0171222. [Google Scholar] [CrossRef] [PubMed] [PubMed Central]
- Burugu, S.; Daher, A.; Meurs, E.F.; Gatignol, A. HIV-1 translation and its regulation by cellular factors PKR and PACT. Virus Res. 2014, 193, 65–77. [Google Scholar] [CrossRef] [PubMed]
- Chukwurah, E.; Handy, I.; Patel, R.C. ADAR1 and PACT contribute to efficient translation of transcripts containing HIV-1 trans-activating response (TAR) element. Biochem. J. 2017, 474, 1241–1257. [Google Scholar] [CrossRef] [PubMed] [PubMed Central]
- Clerzius, G.; Shaw, E.; Daher, A.; Burugu, S.; Gelinas, J.F.; Ear, T.; Sinck, L.; Routy, J.P.; Mouland, A.J.; Patel, R.C.; et al. The PKR activator, PACT, becomes a PKR inhibitor during HIV-1 replication. Retrovirology 2013, 10, 96. [Google Scholar] [CrossRef] [PubMed] [PubMed Central]
- Nakamura, M.; Kanda, T.; Sasaki, R.; Haga, Y.; Jiang, X.; Wu, S.; Nakamoto, S.; Yokosuka, O. MicroRNA-122 Inhibits the Production of Inflammatory Cytokines by Targeting the PKR Activator PACT in Human Hepatic Stellate Cells. PLoS ONE 2015, 10, e0144295. [Google Scholar] [CrossRef] [PubMed] [PubMed Central]
- Chen, X.; Li, R.T.; Chen, R.Y.; Shi, P.D.; Liu, Z.X.; Lou, Y.N.; Wu, M.; Zhang, R.R.; Tang, W.; Li, X.F.; et al. The subgenomic flaviviral RNA suppresses RNA interference through competing with siRNAs for binding RISC components. J. Virol. 2024, 98, e0195423. [Google Scholar] [CrossRef] [PubMed]
- Jansen, S.; Smlatic, E.; Copmans, D.; Debaveye, S.; Tangy, F.; Vidalain, P.O.; Neyts, J.; Dallmeier, K. Identification of host factors binding to dengue and Zika virus subgenomic RNA by efficient yeast three-hybrid screens of the human ORFeome. RNA Biol. 2021, 18, 732–744. [Google Scholar] [CrossRef] [PubMed] [PubMed Central]
- Lemmens, I.; Jansen, S.; de Rouck, S.; de Smet, A.S.; Defever, D.; Neyts, J.; Dallmeier, K.; Tavernier, J. The Development of RNA-KISS, a Mammalian Three-Hybrid Method to Detect RNA-Protein Interactions in Living Mammalian Cells. J. Proteome Res. 2020, 19, 2529–2538. [Google Scholar] [CrossRef] [PubMed]
- Burnett, S.B.; Vaughn, L.S.; Sharma, N.; Kulkarni, R.; Patel, R.C. Dystonia 16 (DYT16) mutations in PACT cause dysregulated PKR activation and eIF2alpha signaling leading to a compromised stress response. Neurobiol. Dis. 2020, 146, 105135. [Google Scholar] [CrossRef] [PubMed]
- Datan, E.; Roy, S.G.; Germain, G.; Zali, N.; McLean, J.E.; Golshan, G.; Harbajan, S.; Lockshin, R.A.; Zakeri, Z. Dengue-induced autophagy, virus replication and protection from cell death require ER stress (PERK) pathway activation. Cell Death Dis. 2016, 7, e2127. [Google Scholar] [CrossRef] [PubMed] [PubMed Central]
- Zanini, F.; Pu, S.Y.; Bekerman, E.; Einav, S.; Quake, S.R. Single-cell transcriptional dynamics of flavivirus infection. Elife 2018, 7, e32942. [Google Scholar] [CrossRef] [PubMed] [PubMed Central]
- Lan, Y.; van Leur, S.W.; Fernando, J.A.; Wong, H.H.; Kampmann, M.; Siu, L.; Zhang, J.; Li, M.; Nicholls, J.M.; Sanyal, S. Viral subversion of selective autophagy is critical for biogenesis of virus replication organelles. Nat. Commun. 2023, 14, 2698. [Google Scholar] [CrossRef] [PubMed] [PubMed Central]





Disclaimer/Publisher’s Note: The statements, opinions and data contained in all publications are solely those of the individual author(s) and contributor(s) and not of MDPI and/or the editor(s). MDPI and/or the editor(s) disclaim responsibility for any injury to people or property resulting from any ideas, methods, instructions or products referred to in the content. |
© 2024 by the authors. Licensee MDPI, Basel, Switzerland. This article is an open access article distributed under the terms and conditions of the Creative Commons Attribution (CC BY) license (https://creativecommons.org/licenses/by/4.0/).
Share and Cite
Shivaprasad, S.; Qiao, W.; Weng, K.-F.; Umashankar, P.; Carette, J.E.; Sarnow, P. CRISPR Screen Reveals PACT as a Pro-Viral Factor for Dengue Viral Replication. Viruses 2024, 16, 725. https://doi.org/10.3390/v16050725
Shivaprasad S, Qiao W, Weng K-F, Umashankar P, Carette JE, Sarnow P. CRISPR Screen Reveals PACT as a Pro-Viral Factor for Dengue Viral Replication. Viruses. 2024; 16(5):725. https://doi.org/10.3390/v16050725
Chicago/Turabian StyleShivaprasad, Shwetha, Wenjie Qiao, Kuo-Feng Weng, Pavithra Umashankar, Jan E. Carette, and Peter Sarnow. 2024. "CRISPR Screen Reveals PACT as a Pro-Viral Factor for Dengue Viral Replication" Viruses 16, no. 5: 725. https://doi.org/10.3390/v16050725
APA StyleShivaprasad, S., Qiao, W., Weng, K.-F., Umashankar, P., Carette, J. E., & Sarnow, P. (2024). CRISPR Screen Reveals PACT as a Pro-Viral Factor for Dengue Viral Replication. Viruses, 16(5), 725. https://doi.org/10.3390/v16050725

