Modulation of Equid Herpesvirus-1 Replication Dynamics In Vitro Using CRISPR/Cas9-Assisted Genome Editing
Abstract
1. Introduction
2. Materials and Methods
2.1. Cells and Virus
2.2. Amplification of the Target Genes ORF30, ORF31, ORF7, and ORF74 of EHV-1 T953 Strain
2.3. Design, Synthesis, and Preparation of Single Guide RNAs (sgRNAs)
2.4. In Vitro Cell-Free Cleavage Assay
2.5. Transfection of E. Derm Cells with Cas9 Protein
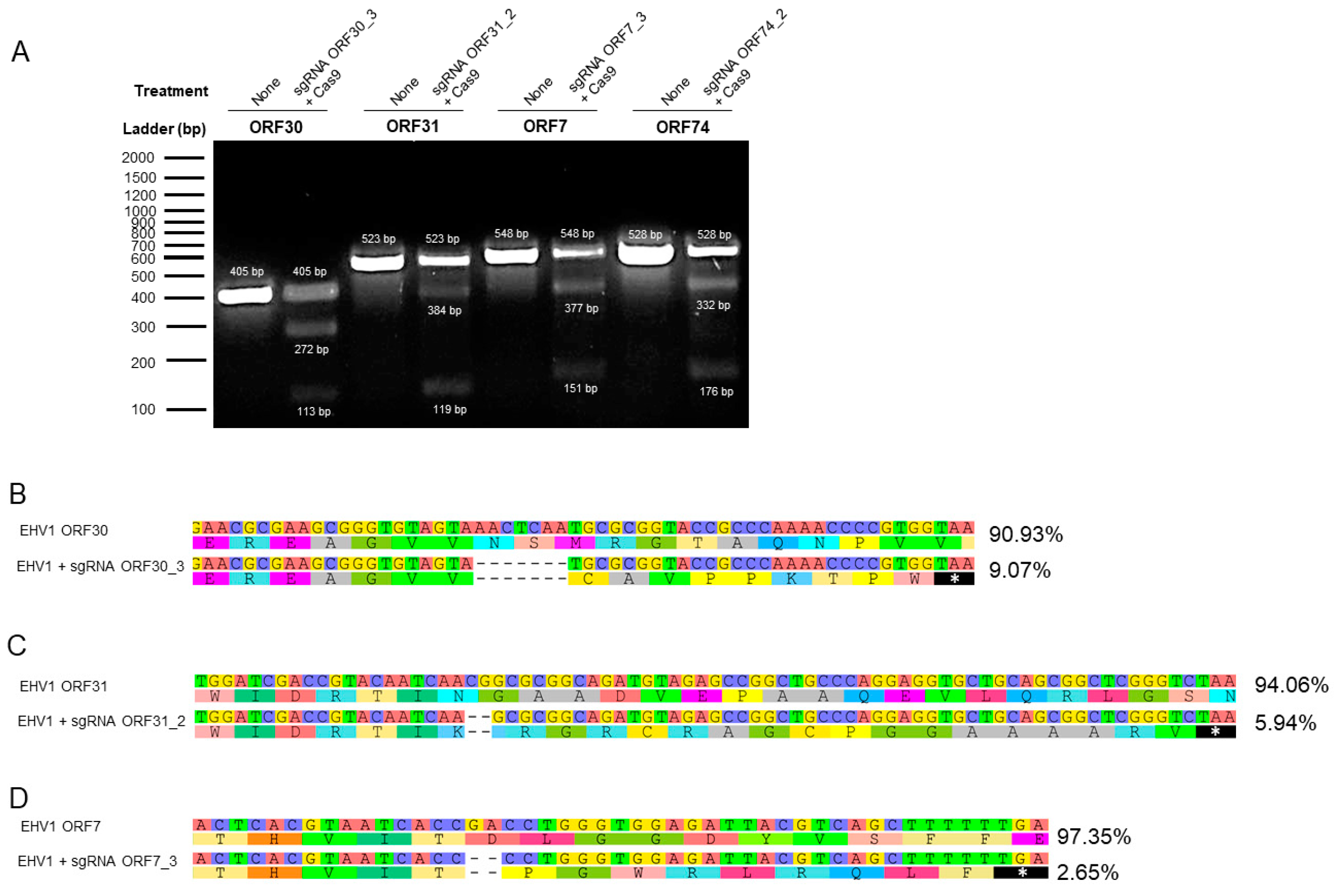
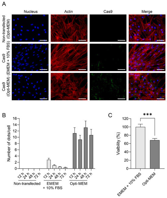
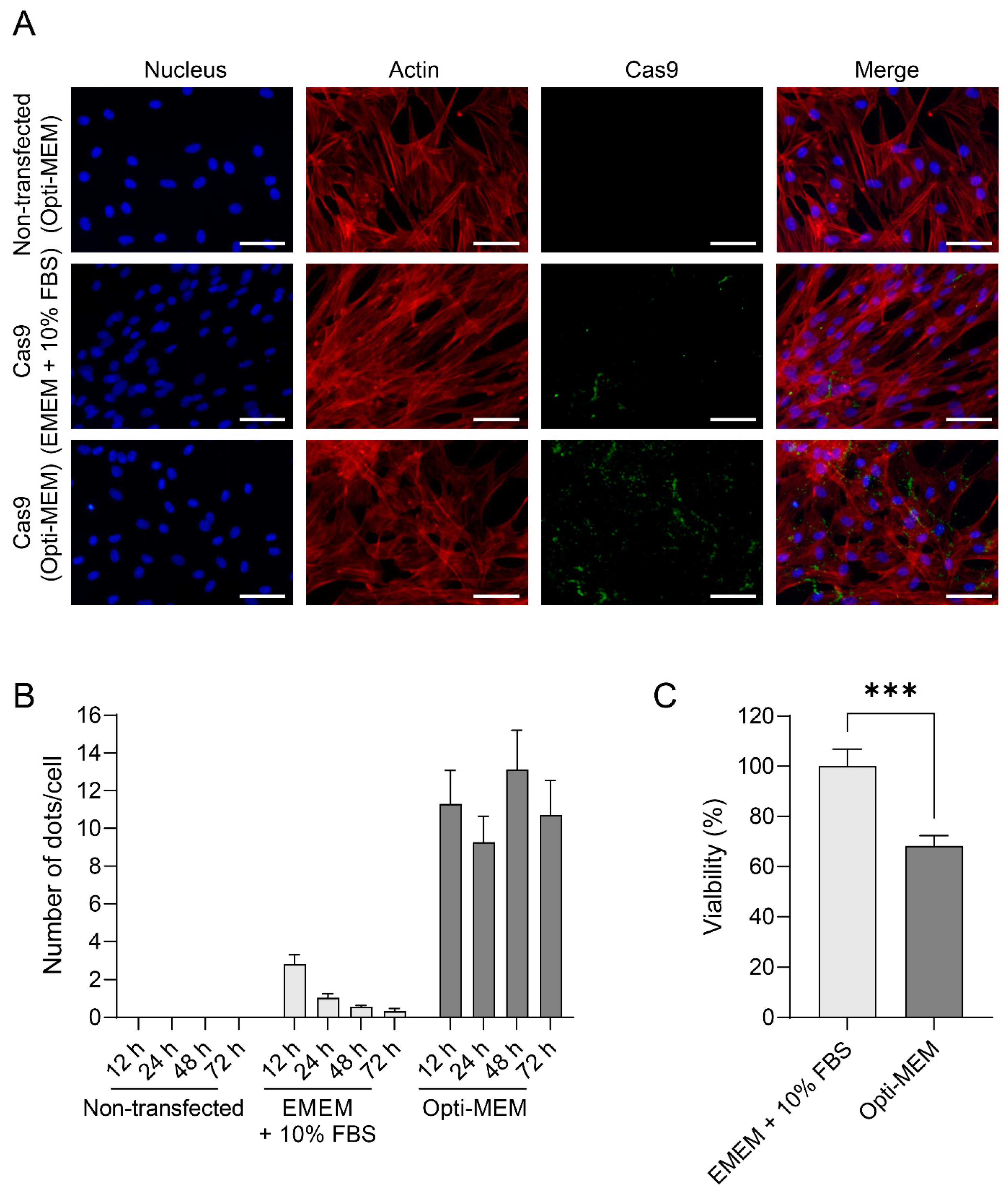
2.6. Immunofluorescence Assay (IFA) for the Evaluation of Cas9 Protein Transfection Efficiency in E. Derm Cells
2.7. Transfection of Cas9 Protein and sgRNAs Specifically Targeting ORF30, 31, 7, 74 on EHV-1-Infected E. Derm Cells
2.8. Virus Titration by Plaque Assay
2.9. Viral DNA Extraction and Quantification
2.10. Genomic Cleavage Assay
2.11. Sequencing of the CRISPR/Cas9 Edited Viruses
2.12. Cell Viability Assay
2.13. Statistical Analysis
3. Results
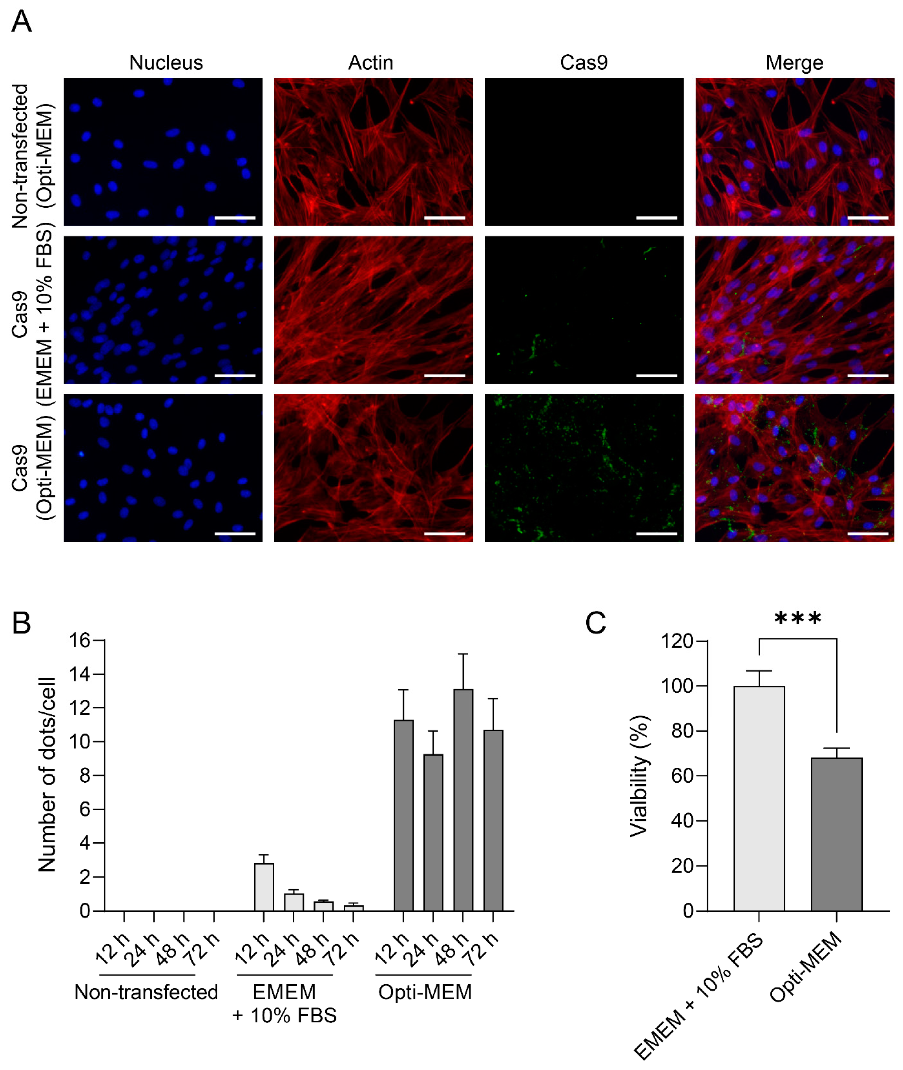
3.1. The Selected sgRNAs Are Specific for the Targeted EHV-1 Genes
3.2. Opti-MEM Increases the Transfection Efficiency of Cas9 in E. Derm Cells
3.3. CRISPR/Cas9 Complexes Targeting Essential Genes Inhibit EHV-1 Replication In Vitro
3.4. Essential Gene Targeting via sgRNA CRISPR/Cas9 Has a Dose-Response Effect on EHV-1 Replication Dynamics
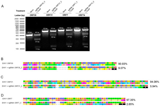
3.5. sgRNA-Targeted Editing Mainly Induces Frameshift Deletions in EHV-1-Specific ORFs with Predicted Premature Termination of Protein Translation
3.6. Combined ORF30- and ORF7-Targeting sgRNA has a Synergistic Effect on the Inhibition of EHV-1 Replication
4. Discussion
5. Conclusions
Supplementary Materials
Author Contributions
Funding
Institutional Review Board Statement
Informed Consent Statement
Data Availability Statement
Acknowledgments
Conflicts of Interest
References
- Poelaert, K.C.K.; Van Cleemput, J.; Laval, K.; Favoreel, H.W.; Couck, L.; Van den Broeck, W.; Azab, W.; Nauwynck, H.J. Equine Herpesvirus 1 Bridles T Lymphocytes to Reach Its Target Organs. J. Virol. 2019, 93, e02098-18. [Google Scholar] [CrossRef]
- Pusterla, N.; Barnum, S.; Miller, J.; Varnell, S.; Dallap-Schaer, B.; Aceto, H.; Simeone, A. Investigation of an EHV-1 Outbreak in the United States Caused by a New H752 Genotype. Pathogens 2021, 10, 747. [Google Scholar] [CrossRef]
- Allen, G.P. Respiratory Infections by Equine Herpesvirus Types 1 and 4. In Equine Respiratory Diseases; International Veterinary Information Service: Ithaca, NY, USA, 2002. [Google Scholar]
- Hassanien, R.T.; El-Nahas, E.M.; Mahmoud, N.A.; El-Bagoury, G.F. Molecular Characterization of Equine Herpesvirus-1 and Asinine Herpesvirus -5 Isolated from Aborted Fetuses of Arabian Horses. Thai J. Vet. Med. 2000, 50, 397–403. [Google Scholar] [CrossRef]
- Lunn, D.P.; Davis-Poynter, N.; Horohov, D.W.; Osterrieder, K.; Pusterla, N.; Townsend, H.G.G. Equine Herpesvirus-1 Consensus Statement. J. Vet. Intern. Med. 2009, 23, 450–461. [Google Scholar] [CrossRef] [PubMed]
- Pronost, S.; Cook, R.F.; Fortier, G.; Timoney, P.J.; Balasuriya, U.B.R. Relationship between Equine Herpesvirus-1 Myeloencephalopathy and Viral Genotype: EHV-1, Genotype and EHM. Equine Vet. J. 2010, 42, 672–674. [Google Scholar] [CrossRef]
- Laval, K.; Poelaert, K.C.K.; Van Cleemput, J.; Zhao, J.; Vandekerckhove, A.P.; Gryspeerdt, A.C.; Garré, B.; van der Meulen, K.; Baghi, H.B.; Dubale, H.N.; et al. The Pathogenesis and Immune Evasive Mechanisms of Equine Herpesvirus Type 1. Front. Microbiol. 2021, 12, 662686. [Google Scholar] [CrossRef] [PubMed]
- Pusterla, N.; Hussey, G.S. Equine Herpesvirus 1 Myeloencephalopathy. Vet. Clin. N. Am. Equine Pract. 2014, 30, 489–506. [Google Scholar] [CrossRef] [PubMed]
- Carossino, M.; Balasuriya, U.B.R.; Barrandeguy, M.E.; Loynachan, A.T. Equid Herpesvirus 1 and Equid Herpesvirus 4 Infections. In Infectious Diseases of Livestock; Anipedia: Pretoria, South Africa, 2024; in press. [Google Scholar]
- Kasem, S.; Yu, M.H.H.; Yamada, S.; Kodaira, A.; Matsumura, T.; Tsujimura, K.; Madbouly, H.; Yamaguchi, T.; Ohya, K.; Fukushi, H. The ORF37 (UL24) Is a Neuropathogenicity Determinant of Equine Herpesvirus 1 (EHV-1) in the Mouse Encephalitis Model. Virology 2010, 400, 259–270. [Google Scholar] [CrossRef]
- Goodman, L.B.; Loregian, A.; Perkins, G.A.; Nugent, J.; Buckles, E.L.; Mercorelli, B.; Kydd, J.H.; Palù, G.; Smith, K.C.; Osterrieder, N.; et al. A Point Mutation in a Herpesvirus Polymerase Determines Neuropathogenicity. PLoS Pathog. 2007, 3, e160. [Google Scholar] [CrossRef]
- Nugent, J.; Birch-Machin, I.; Smith, K.C.; Mumford, J.A.; Swann, Z.; Newton, J.R.; Bowden, R.J.; Allen, G.P.; Davis-Poynter, N. Analysis of Equid Herpesvirus 1 Strain Variation Reveals a Point Mutation of the DNA Polymerase Strongly Associated with Neuropathogenic versus Nonneuropathogenic Disease Outbreaks. J. Virol. 2006, 80, 4047–4060. [Google Scholar] [CrossRef]
- Pronost, S.; Léon, A.; Legrand, L.; Fortier, C.; Miszczak, F.; Freymuth, F.; Fortier, G. Neuropathogenic and Non-Neuropathogenic Variants of Equine Herpesvirus 1 in France. Vet. Microbiol. 2010, 145, 329–333. [Google Scholar] [CrossRef] [PubMed]
- Smith, K.L.; Allen, G.P.; Branscum, A.J.; Frank Cook, R.; Vickers, M.L.; Timoney, P.J.; Balasuriya, U.B.R. The Increased Prevalence of Neuropathogenic Strains of EHV-1 in Equine Abortions. Vet. Microbiol. 2010, 141, 5–11. [Google Scholar] [CrossRef] [PubMed]
- Sutton, G.; Garvey, M.; Cullinane, A.; Jourdan, M.; Fortier, C.; Moreau, P.; Foursin, M.; Gryspeerdt, A.; Maisonnier, V.; Marcillaud-Pitel, C.; et al. Molecular Surveillance of EHV-1 Strains Circulating in France during and after the Major 2009 Outbreak in Normandy Involving Respiratory Infection, Neurological Disorder, and Abortion. Viruses 2019, 11, 916. [Google Scholar] [CrossRef]
- Vissani, M.A.; Perglione, C.O.; Zabal, O.; Alvarez, G.; Thiry, E.; Barrandeguy, M.; Parreño, V. Topical Ganciclovir Reduces Viral Excretion in Mares With Equine Coital Exanthema. J. Equine Vet. Sci. 2020, 94, 103199. [Google Scholar] [CrossRef]
- Paillot, R.; Case, R.; Ross, J.; Newton, R.; Nugent, J. Equine Herpes Virus-1: Virus, Immunity and Vaccines. Open Vet. Sci. J. 2008, 2, 68–91. [Google Scholar] [CrossRef]
- Davison, A.J. Herpesvirus Systematics. Vet. Microbiol. 2010, 143, 52–69. [Google Scholar] [CrossRef]
- Matczuk, A.K.; Skarbek, M.; Jackulak, N.A.; Bażanów, B.A. Molecular Characterisation of Equid Alphaherpesvirus 1 Strains Isolated from Aborted Fetuses in Poland. Virol. J. 2018, 15, 186. [Google Scholar] [CrossRef] [PubMed]
- Allen, G.; Kydd, J.; Slater, J.; Smith, K. Equid Herpesvirus 1 and Equid Herpesvirus 4 Infections. Infect. Dis. Livest. 2004, 2, 829–859. [Google Scholar]
- Dembowski, J.A.; Dremel, S.E.; DeLuca, N.A. Replication-Coupled Recruitment of Viral and Cellular Factors to Herpes Simplex Virus Type 1 Replication Forks for the Maintenance and Expression of Viral Genomes. PLoS Pathog. 2017, 13, e1006166. [Google Scholar] [CrossRef] [PubMed]
- Telford, E.A.R.; Watson, M.S.; Perry, J.; Cullinane, A.A.; Davison, A.J. The DNA Sequence of Equine Herpesvirus-4. DNA Seq. 1998, 79, 7. [Google Scholar] [CrossRef] [PubMed]
- Shakya, A.K.; O’Callaghan, D.J.; Kim, S.K. Comparative Genomic Sequencing and Pathogenic Properties of Equine Herpesvirus 1 KyA and RacL11. Front. Vet. Sci. 2017, 4, 211. [Google Scholar] [CrossRef] [PubMed]
- Matsumura, T.; Kondo, T.; Sugita, S.; Damiani, A.M.; O’Callaghan, D.J.; Imagawa, H. An Equine Herpesvirus Type 1 Recombinant with a Deletion in the GE and GI Genes Is Avirulent in Young Horses. Virology 1998, 242, 68–79. [Google Scholar] [CrossRef] [PubMed]
- Boch, J.; Scholze, H.; Schornack, S.; Landgraf, A.; Hahn, S.; Kay, S.; Lahaye, T.; Nickstadt, A.; Bonas, U. Breaking the Code of DNA Binding Specificity of TAL-Type III Effectors. Science 2009, 326, 1509–1512. [Google Scholar] [CrossRef] [PubMed]
- Christian, M.; Cermak, T.; Doyle, E.L.; Schmidt, C.; Zhang, F.; Hummel, A.; Bogdanove, A.J.; Voytas, D.F. Targeting DNA Double-Strand Breaks with TAL Effector Nucleases. Genetics 2010, 186, 757–761. [Google Scholar] [CrossRef] [PubMed]
- Cong, L.; Ran, F.A.; Cox, D.; Lin, S.; Barretto, R.; Habib, N.; Hsu, P.D.; Wu, X.; Jiang, W.; Marraffini, L.A.; et al. Multiplex Genome Engineering Using CRISPR/Cas Systems. Science 2013, 339, 819–823. [Google Scholar] [CrossRef]
- Miller, J.C.; Tan, S.; Qiao, G.; Barlow, K.A.; Wang, J.; Xia, D.F.; Meng, X.; Paschon, D.E.; Leung, E.; Hinkley, S.J.; et al. A TALE Nuclease Architecture for Efficient Genome Editing. Nat. Biotechnol. 2011, 29, 143–148. [Google Scholar] [CrossRef]
- Miller, J.C.; Holmes, M.C.; Wang, J.; Guschin, D.Y.; Lee, Y.-L.; Rupniewski, I.; Beausejour, C.M.; Waite, A.J.; Wang, N.S.; Kim, K.A.; et al. An Improved Zinc-Finger Nuclease Architecture for Highly Specific Genome Editing. Nat. Biotechnol. 2007, 25, 778–785. [Google Scholar] [CrossRef]
- Moscou, M.J.; Bogdanove, A.J. A Simple Cipher Governs DNA Recognition by TAL Effectors. Science 2009, 326, 1501. [Google Scholar] [CrossRef]
- Stoddard, B.L. Homing Endonuclease Structure and Function. Q. Rev. Biophys. 2006, 38, 49. [Google Scholar] [CrossRef]
- van Diemen, F.R.; Lebbink, R.J. CRISPR/Cas9, a Powerful Tool to Target Human Herpesviruses: CRISPR/Cas9, a Powerful Tool to Target Human Herpesviruses. Cell. Microbiol. 2017, 19, e12694. [Google Scholar] [CrossRef]
- Wood, A.J.; Lo, T.-W.; Zeitler, B.; Pickle, C.S.; Ralston, E.J.; Lee, A.H.; Amora, R.; Miller, J.C.; Leung, E.; Meng, X.; et al. Targeted Genome Editing Across Species Using ZFNs and TALENs. Science 2011, 333, 307. [Google Scholar] [CrossRef] [PubMed]
- Zhang, F.; Cong, L.; Lodato, S.; Kosuri, S.; Church, G.M.; Arlotta, P. Efficient Construction of Sequence-Specific TAL Effectors for Modulating Mammalian Transcription. Nat. Biotechnol. 2011, 29, 149–153. [Google Scholar] [CrossRef] [PubMed]
- van Diemen, F.R.; Kruse, E.M.; Hooykaas, M.J.G.; Bruggeling, C.E.; Schürch, A.C.; van Ham, P.M.; Imhof, S.M.; Nijhuis, M.; Wiertz, E.J.H.J.; Lebbink, R.J. CRISPR/Cas9-Mediated Genome Editing of Herpesviruses Limits Productive and Latent Infections. PLoS Pathog. 2016, 12, e1005701. [Google Scholar] [CrossRef] [PubMed]
- Bhaya, D.; Davison, M.; Barrangou, R. CRISPR-Cas Systems in Bacteria and Archaea: Versatile Small RNAs for Adaptive Defense and Regulation. Annu. Rev. Genet. 2011, 45, 273–297. [Google Scholar] [CrossRef]
- Doudna, J.A.; Charpentier, E. The New Frontier of Genome Engineering with CRISPR-Cas9. Science 2014, 346, 1258096. [Google Scholar] [CrossRef] [PubMed]
- Gaj, T.; Gersbach, C.A.; Barbas, C.F. ZFN, TALEN, and CRISPR/Cas-Based Methods for Genome Engineering. Trends Biotechnol. 2013, 31, 397–405. [Google Scholar] [CrossRef]
- Hsu, P.D.; Lander, E.S.; Zhang, F. Development and Applications of CRISPR-Cas9 for Genome Engineering. Cell 2014, 157, 1262–1278. [Google Scholar] [CrossRef]
- Mali, P.; Esvelt, K.M.; Church, G.M. Cas9 as a Versatile Tool for Engineering Biology. Nat. Methods 2013, 10, 957–963. [Google Scholar] [CrossRef]
- Anders, C.; Niewoehner, O.; Duerst, A.; Jinek, M. Structural Basis of PAM-Dependent Target DNA Recognition by the Cas9 Endonuclease. Nature 2014, 513, 569–573. [Google Scholar] [CrossRef]
- Chapman, J.R.; Taylor, M.R.G.; Boulton, S.J. Playing the End Game: DNA Double-Strand Break Repair Pathway Choice. Mol. Cell 2012, 47, 497–510. [Google Scholar] [CrossRef]
- Chen, Y.; Zhi, S.; Liang, P.; Zheng, Q.; Liu, M.; Zhao, Q.; Ren, J.; Cui, J.; Huang, J.; Liu, Y.; et al. Single AAV-Mediated CRISPR-SaCas9 Inhibits HSV-1 Replication by Editing ICP4 in Trigeminal Ganglion Neurons. Mol. Ther.-Methods Clin. Dev. 2020, 18, 33–43. [Google Scholar] [CrossRef] [PubMed]
- Karpov, D.S.; Karpov, V.L.; Klimova, R.R.; Demidova, N.A.; Kushch, A.A. A Plasmid-Expressed CRISPR/Cas9 System Suppresses Replication of HSV Type I in a Vero Cell Culture. Mol. Biol. 2019, 53, 70–78. [Google Scholar] [CrossRef]
- Khodadad, N.; Fani, M.; Jamehdor, S.; Nahidsamiei, R.; Makvandi, M.; Kaboli, S.; Teimoori, A.; Thekkiniath, J. A Knockdown of the Herpes Simplex Virus Type-1 Gene in All-in-One CRISPR Vectors. Folia Histochem. Cytobiol. 2020, 58, 174–181. [Google Scholar] [CrossRef]
- Lin, C.; Li, H.; Hao, M.; Xiong, D.; Luo, Y.; Huang, C.; Yuan, Q.; Zhang, J.; Xia, N. Increasing the Efficiency of CRISPR/Cas9-Mediated Precise Genome Editing of HSV-1 Virus in Human Cells. Sci. Rep. 2016, 6, 34531. [Google Scholar] [CrossRef]
- Oh, H.S.; Neuhausser, W.M.; Eggan, P.; Angelova, M.; Kirchner, R.; Eggan, K.C.; Knipe, D.M. Herpesviral Lytic Gene Functions Render the Viral Genome Susceptible to Novel Editing by CRISPR/Cas9. eLife 2019, 8, e51662. [Google Scholar] [CrossRef] [PubMed]
- Roehm, P.C.; Shekarabi, M.; Wollebo, H.S.; Bellizzi, A.; He, L.; Salkind, J.; Khalili, K. Inhibition of HSV-1 Replication by Gene Editing Strategy. Sci. Rep. 2016, 6, 23146. [Google Scholar] [CrossRef]
- Velusamy, T.; Gowripalan, A.; Tscharke, D.C. CRISPR/Cas9-Based Genome Editing of HSV. In Herpes Simplex Virus; Diefenbach, R.J., Fraefel, C., Eds.; Methods in Molecular Biology; Springer: New York, NY, USA, 2020; Volume 2060, pp. 169–183. ISBN 978-1-4939-9813-5. [Google Scholar]
- Finnen, R.; Banfield, B. CRISPR/Cas9 Mutagenesis of UL21 in Multiple Strains of Herpes Simplex Virus Reveals Differential Requirements for PUL21 in Viral Replication. Viruses 2018, 10, 258. [Google Scholar] [CrossRef]
- Gao, J.; Yan, X.; Banfield, B.W. Comparative Analysis of UL16 Mutants Derived from Multiple Strains of Herpes Simplex Virus 2 (HSV-2) and HSV-1 Reveals Species-Specific Requirements for the UL16 Protein. J. Virol. 2018, 92, e00629-18. [Google Scholar] [CrossRef]
- Liu, L.; Cheng, J.; Mou, T.; Zhang, Y.; Xu, X.; Zhang, J.; Li, X.; Feng, X.; Xu, X.; Liao, Y.; et al. The Mutation of the Genes Related to Neurovirulence in HSV-2 Produces an Attenuated Phenotype in Mice. Viruses 2020, 12, 770. [Google Scholar] [CrossRef]
- Masud, H.M.A.A.; Watanabe, T.; Sato, Y.; Goshima, F.; Kimura, H.; Murata, T. The BOLF1 Gene Is Necessary for Effective Epstein–Barr Viral Infectivity. Virology 2019, 531, 114–125. [Google Scholar] [CrossRef]
- Masud, H.M.A.A.; Watanabe, T.; Yoshida, M.; Sato, Y.; Goshima, F.; Kimura, H.; Murata, T. Epstein-Barr Virus BKRF4 Gene Product Is Required for Efficient Progeny Production. J. Virol. 2017, 91, e00975-17. [Google Scholar] [CrossRef] [PubMed]
- Dai, H.; Wu, J.; Yang, H.; Guo, Y.; Di, H.; Gao, M.; Wang, J. Construction of BHV-1 UL41 Defective Virus Using the CRISPR/Cas9 System and Analysis of Viral Replication Properties. Front. Cell. Infect. Microbiol. 2022, 12, 942987. [Google Scholar] [CrossRef] [PubMed]
- Liu, C.-Y.; Jin, M.; Guo, H.; Zhao, H.-Z.; Hou, L.-N.; Yang, Y.; Wen, Y.-J.; Wang, F.-X. Concurrent Gene Insertion, Deletion, and Inversion during the Construction of a Novel Attenuated BoHV-1 Using CRISPR/Cas9 Genome Editing. Vet. Sci. 2022, 9, 166. [Google Scholar] [CrossRef]
- Maxwell, L.K.; Bentz, B.G.; Gilliam, L.L.; Ritchey, J.W.; Pusterla, N.; Eberle, R.; Holbrook, T.C.; McFarlane, D.; Rezabek, G.B.; Meinkoth, J.; et al. Efficacy of the Early Administration of Valacyclovir Hydrochloride for the Treatment of Neuropathogenic Equine Herpesvirus Type-1 Infection in Horses. Am. J. Vet. Res. 2017, 78, 1126–1139. [Google Scholar] [CrossRef] [PubMed]
- Thieulent, C.; Hue, E.S.; Sutton, G.; Fortier, C.; Dallemagne, P.; Zientara, S.; Munier-Lehmann, H.; Hans, A.; Paillot, R.; Vidalain, P.-O.; et al. Identification of Antiviral Compounds against Equid Herpesvirus-1 Using Real-Time Cell Assay Screening: Efficacy of Decitabine and Valganciclovir Alone or in Combination. Antiviral Res. 2020, 183, 104931. [Google Scholar] [CrossRef] [PubMed]
- Thieulent, C.J.; Sutton, G.; Toquet, M.-P.; Fremaux, S.; Hue, E.; Fortier, C.; Pléau, A.; Deslis, A.; Abrioux, S.; Guitton, E.; et al. Oral Administration of Valganciclovir Reduces Clinical Signs, Virus Shedding and Cell-Associated Viremia in Ponies Experimentally Infected with the Equid Herpesvirus-1 C2254 Variant. Pathogens 2022, 11, 539. [Google Scholar] [CrossRef]
- Vereecke, N.; Carnet, F.; Pronost, S.; Vanschandevijl, K.; Theuns, S.; Nauwynck, H. Genome Sequences of Equine Herpesvirus 1 Strains from a European Outbreak of Neurological Disorders Linked to a Horse Gathering in Valencia, Spain, in 2021. Microbiol. Resour. Announc. 2021, 10, e00333-21. [Google Scholar] [CrossRef]
- Hedges, J.; Demaula, C.; Moore, B.; Mclaughlin, B. Characterization of Equine E-Selectin. Immunology 2001, 103, 498–504. [Google Scholar] [CrossRef]
- Henninger, R.; Reed, S.; Saville, W.; Allen, G.; Hass, G.; Kohn, C.; Sofaly, C. Outbreak of Neurologic Disease Caused by Equine Herpesvirus-1 Ata University Equestrian Center. J. Vet. Intern. Med. 2007, 21, 157–165. [Google Scholar]
- Smith, K.L.; Li, Y.; Breheny, P.; Cook, R.F.; Henney, P.J.; Sells, S.; Pronost, S.; Lu, Z.; Crossley, B.M.; Timoney, P.J.; et al. New Real-Time PCR Assay Using Allelic Discrimination for Detection and Differentiation of Equine Herpesvirus-1 Strains with A 2254 and G 2254 Polymorphisms. J. Clin. Microbiol. 2012, 50, 1981–1988. [Google Scholar] [CrossRef] [PubMed]
- Zhang, J.; Zheng, Y.; Xia, X.-Q.; Chen, Q.; Bade, S.A.; Yoon, K.-J.; Harmon, K.M.; Gauger, P.C.; Main, R.G.; Li, G. High-Throughput Whole Genome Sequencing of Porcine Reproductive and Respiratory Syndrome Virus from Cell Culture Materials and Clinical Specimens Using next-Generation Sequencing Technology. J. Vet. Diagn. Investig. 2017, 29, 41–50. [Google Scholar] [CrossRef] [PubMed]
- Chen, Q.; Wang, L.; Zheng, Y.; Zhang, J.; Guo, B.; Yoon, K.-J.; Gauger, P.C.; Harmon, K.M.; Main, R.G.; Li, G. Metagenomic Analysis of the RNA Fraction of the Fecal Virome Indicates High Diversity in Pigs Infected by Porcine Endemic Diarrhea Virus in the United States. Virol. J. 2018, 15, 95. [Google Scholar] [CrossRef]
- Li, H.; Durbin, R. Fast and Accurate Short Read Alignment with Burrows-Wheeler Transform. Bioinformatics 2009, 25, 1754–1760. [Google Scholar] [CrossRef] [PubMed]
- Li, H.; Handsaker, B.; Wysoker, A.; Fennell, T.; Ruan, J.; Homer, N.; Marth, G.; Abecasis, G.; Durbin, R.; 1000 Genome Project Data Processing Subgroup. The Sequence Alignment/Map Format and SAMtools. Bioinformatics 2009, 25, 2078–2079. [Google Scholar] [CrossRef] [PubMed]
- Simpson, J.T.; Wong, K.; Jackman, S.D.; Schein, J.E.; Jones, S.J.M.; Birol, İ. ABySS: A Parallel Assembler for Short Read Sequence Data. Genome Res. 2009, 19, 1117–1123. [Google Scholar] [CrossRef]
- Zhang, K.; Deng, R.; Li, Y.; Zhang, L.; Li, J. Cas9 Cleavage Assay for Pre-Screening of SgRNAs Using Nicking Triggered Isothermal Amplification. Chem. Sci. 2016, 7, 4951–4957. [Google Scholar] [CrossRef]
- Aubert, M.; Strongin, D.E.; Roychoudhury, P.; Loprieno, M.A.; Haick, A.K.; Klouser, L.M.; Stensland, L.; Huang, M.-L.; Makhsous, N.; Tait, A.; et al. Gene Editing and Elimination of Latent Herpes Simplex Virus in Vivo. Nat. Commun. 2020, 11, 4148. [Google Scholar] [CrossRef] [PubMed]
- Aubert, M.; Madden, E.A.; Loprieno, M.; Feelixge, H.S.D.; Stensland, L.; Huang, M.-L.; Greninger, A.L.; Roychoudhury, P.; Niyonzima, N.; Nguyen, T.; et al. In Vivo Disruption of Latent HSV by Designer Endonuclease Therapy. JCI Insight 2016, 1, e88468. [Google Scholar] [CrossRef]
- Hagag, I.T.; Wight, D.J.; Bartsch, D.; Sid, H.; Jordan, I.; Bertzbach, L.D.; Schusser, B.; Kaufer, B.B. Abrogation of Marek’s Disease Virus Replication Using CRISPR/Cas9. Sci. Rep. 2020, 10, 10919. [Google Scholar] [CrossRef]
- Kim, S.; Kim, D.; Cho, S.W.; Kim, J.; Kim, J.-S. Highly Efficient RNA-Guided Genome Editing in Human Cells via Delivery of Purified Cas9 Ribonucleoproteins. Genome Res. 2014, 24, 1012–1019. [Google Scholar] [CrossRef]
- Liang, X.; Potter, J.; Kumar, S.; Zou, Y.; Quintanilla, R.; Sridharan, M.; Carte, J.; Chen, W.; Roark, N.; Ranganathan, S.; et al. Rapid and Highly Efficient Mammalian Cell Engineering via Cas9 Protein Transfection. J. Biotechnol. 2015, 208, 44–53. [Google Scholar] [CrossRef] [PubMed]
- Liu, C.; Zhang, L.; Liu, H.; Cheng, K. Delivery Strategies of the CRISPR-Cas9 Gene-Editing System for Therapeutic Applications. J. Control. Release 2017, 266, 17–26. [Google Scholar] [CrossRef] [PubMed]
- Ran, F.A.; Hsu, P.D.; Wright, J.; Agarwala, V.; Scott, D.A.; Zhang, F. Genome Engineering Using the CRISPR-Cas9 System. Nat. Protoc. 2013, 8, 2281–2308. [Google Scholar] [CrossRef] [PubMed]
- Chen, B.; Yoo, K.; Xu, W.; Pan, R.; Han, X.X.; Chen, P. Characterization and Evaluation of a Peptide-Based SiRNA Delivery System In Vitro. Drug Deliv. Transl. Res. 2017, 7, 507–515. [Google Scholar] [CrossRef] [PubMed]
- Li, H.; Wang, S.; Dong, X.; Li, Q.; Li, M.; Li, J.; Guo, Y.; Jin, X.; Zhou, Y.; Song, H.; et al. CRISPR-Cas13a Cleavage of Dengue Virus NS3 Gene Efficiently Inhibits Viral Replication. Mol. Ther.-Nucleic Acids 2020, 19, 1460–1469. [Google Scholar] [CrossRef] [PubMed]
- Tyumentseva, M.A.; Tyumentsev, A.I.; Akimkin, V.G. Protocol for Assessment of the Efficiency of CRISPR/Cas RNP Delivery to Different Types of Target Cells. PLoS ONE 2021, 16, e0259812. [Google Scholar] [CrossRef]
- Zuris, J.A.; Thompson, D.B.; Shu, Y.; Guilinger, J.P.; Bessen, J.L.; Hu, J.H.; Maeder, M.L.; Joung, J.K.; Chen, Z.-Y.; Liu, D.R. Cationic Lipid-Mediated Delivery of Proteins Enables Efficient Protein-Based Genome Editing In Vitro and In Vivo. Nat. Biotechnol. 2015, 33, 73–80. [Google Scholar] [CrossRef]
- Mout, R.; Ray, M.; Yesilbag Tonga, G.; Lee, Y.-W.; Tay, T.; Sasaki, K.; Rotello, V.M. Direct Cytosolic Delivery of CRISPR/Cas9-Ribonucleoprotein for Efficient Gene Editing. ACS Nano 2017, 11, 2452–2458. [Google Scholar] [CrossRef]
- Tsujimura, K.; Yamanaka, T.; Kondo, T.; Fukushi, H.; Matsumura, T. Pathogenicity and Immunogenicity of Equine Herpesvirus Type 1 Mutants Defective in Either GI or GE Gene in Murine and Hamster Models. J. Vet. Med. Sci. 2006, 68, 1029–1038. [Google Scholar] [CrossRef]
- Deol, P.; Mahajan, S.; Nandi, S.; Chander, V.; Chaple, A.R.; Ganie, S.M.; Bindu, S.; Agrawal, R.; Singh, K.P.; Kumar Gupta, V.; et al. CRISPR/Cas9 Assisted Gene Targeting Efficiently Inhibits Bovine Herpesvirus-1 Replication. Preprint 2021. [Google Scholar] [CrossRef]







| EHV-1 Genes | sgRNA Names | Nucleotide Positions 1 | Strand | Sequence (5′ to 3′) | PAM Sequence |
|---|---|---|---|---|---|
| ORF30 | ORF30_01 | 95,418–95,437 | − | TCGTTTGCATGCGTCCAGCG | CGG |
| ORF30_02 | 54,122–54,141 | + | AGGTGACGTGTCGCTCAACG | GGG | |
| ORF30_03 | 97,428–97,447 | − | GGTGTAGTAAACTCAATGCG | CGG | |
| ORF30_04 | 95,959–95,978 | − | TCGCCCGTATCACCCTAACG | CGG | |
| ORF31 | ORF31_01 | 56,100–56,119 | + | TGGCTACGTACTGGGTCCGG | CGG |
| ORF31_02 | 58,206–58,225 | + | CGACCGTACAATCAACGGCG | CGG | |
| ORF31_03 | 57,321–57,340 | + | GCGTGATTTCAAAATCCGCG | AGG | |
| ORF31_04 | 58,268–58,287 | + | TCGGGTCTAACCCGGCCGCG | TGG | |
| ORF7 | ORF7_01 | 140,741–140,760 | − | GGTAGTAAACAAGCGTACGA | GGG |
| ORF7_02 | 8150–8169 | + | AGCGCTCTAACGAGTTGAGG | GGG | |
| ORF7_03 | 141,740–141,759 | − | ACTCACGTAATCACCGACCT | GGG | |
| ORF7_04 | 9864–9883 | + | GTGTATTAGACGATAGCGGG | TGG | |
| ORF74 | ORF74_01 | 135,017–135,036 | + | ATTGTACAACGGACATCCGG | AGG |
| ORF74_02 | 135,539–135,558 | + | TTGGTTCCGCGATACACCCG | AGG | |
| ORF74_03 | 14,651–14,670 | − | CATCAGCGTACACGCGCGAG | TGG | |
| ORF74_04 | 135,353–135,372 | + | AAGCAACGACCCCTCGGACG | AGG |
Disclaimer/Publisher’s Note: The statements, opinions and data contained in all publications are solely those of the individual author(s) and contributor(s) and not of MDPI and/or the editor(s). MDPI and/or the editor(s) disclaim responsibility for any injury to people or property resulting from any ideas, methods, instructions or products referred to in the content. |
© 2024 by the authors. Licensee MDPI, Basel, Switzerland. This article is an open access article distributed under the terms and conditions of the Creative Commons Attribution (CC BY) license (https://creativecommons.org/licenses/by/4.0/).
Share and Cite
Hassanien, R.T.; Thieulent, C.J.; Carossino, M.; Li, G.; Balasuriya, U.B.R. Modulation of Equid Herpesvirus-1 Replication Dynamics In Vitro Using CRISPR/Cas9-Assisted Genome Editing. Viruses 2024, 16, 409. https://doi.org/10.3390/v16030409
Hassanien RT, Thieulent CJ, Carossino M, Li G, Balasuriya UBR. Modulation of Equid Herpesvirus-1 Replication Dynamics In Vitro Using CRISPR/Cas9-Assisted Genome Editing. Viruses. 2024; 16(3):409. https://doi.org/10.3390/v16030409
Chicago/Turabian StyleHassanien, Rabab T., Côme J. Thieulent, Mariano Carossino, Ganwu Li, and Udeni B. R. Balasuriya. 2024. "Modulation of Equid Herpesvirus-1 Replication Dynamics In Vitro Using CRISPR/Cas9-Assisted Genome Editing" Viruses 16, no. 3: 409. https://doi.org/10.3390/v16030409
APA StyleHassanien, R. T., Thieulent, C. J., Carossino, M., Li, G., & Balasuriya, U. B. R. (2024). Modulation of Equid Herpesvirus-1 Replication Dynamics In Vitro Using CRISPR/Cas9-Assisted Genome Editing. Viruses, 16(3), 409. https://doi.org/10.3390/v16030409

