Exploring the Genetic Diversity and Molecular Evolution of Seoul and Hantaan Orthohantaviruses
Abstract
1. Introduction
2. Materials and Methods
2.1. Genome Sequence Datasets
2.2. Phylogenetic Analyses
2.3. Genetic Reassortment in SEOV and HTNV
2.4. Genetic Diversity and Natural Selection Profiles
2.5. Structural Analysis of the Gn Ectodomains of SEOV and HTNV
3. Results
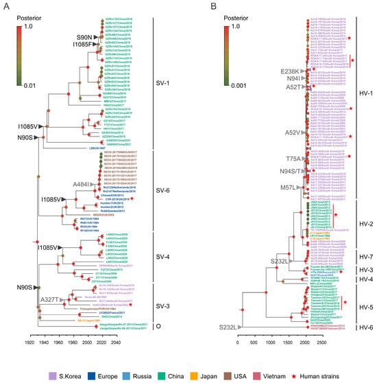
3.1. Phylogenetic Relationships of the Gene Segments of SEOV and HTNV
3.2. Genetic Reassortment in SEOV and HTNV
3.3. Genetic Diversity and Selective Pressure in SEOV and HTNV
3.4. Structural Landscape of SEOV and HTNV Gn Ectodomains
4. Discussion
Supplementary Materials
Author Contributions
Funding
Institutional Review Board Statement
Informed Consent Statement
Data Availability Statement
Acknowledgments
Conflicts of Interest
References
- Tariq, M.; Kim, D.M. Hemorrhagic Fever with Renal Syndrome: Literature Review, Epidemiology, Clinical Picture and Pathogenesis. Infect. Chemother. 2022, 54, 1–19. [Google Scholar] [CrossRef] [PubMed]
- Kim, W.K.; Cho, S.; Lee, S.H.; No, J.S.; Lee, G.Y.; Park, K.; Lee, D.; Jeong, S.T.; Song, J.W. Genomic Epidemiology and Active Surveillance to Investigate Outbreaks of Hantaviruses. Front. Cell. Infect. Microbiol. 2020, 10, 532388. [Google Scholar] [CrossRef] [PubMed]
- Vial, P.A.; Ferres, M.; Vial, C.; Klingstrom, J.; Ahlm, C.; Lopez, R.; Le Corre, N.; Mertz, G.J. Hantavirus in humans: A review of clinical aspects and management. Lancet Infect. Dis. 2023, 23, e371–e382. [Google Scholar] [CrossRef] [PubMed]
- Castel, G.; Filippone, C.; Tatard, C.; Vigan, J.; Dobigny, G. Role of Seaports and Imported Rats in Seoul Hantavirus Circulation, Africa. Emerg. Infect. Dis. J. 2023, 29, 20–25. [Google Scholar] [CrossRef]
- ECDC; European Centre for Disease Prevention and Control. Hantavirus infection. In Annual Epidemiological Report for 2019; ECDC: Stockholm, Sweden, 2021. [Google Scholar]
- Sehgal, A.; Mehta, S.; Sahay, K.; Martynova, E.; Rizvanov, A.; Baranwal, M.; Chandy, S.; Khaiboullina, S.; Kabwe, E.; Davidyuk, Y. Hemorrhagic Fever with Renal Syndrome in Asia: History, Pathogenesis, Diagnosis, Treatment, and Prevention. Viruses 2023, 15, 561. [Google Scholar] [CrossRef]
- Mittler, E.; Dieterle, M.E.; Kleinfelter, L.M.; Slough, M.M.; Chandran, K.; Jangra, R.K. Hantavirus entry: Perspectives and recent advances. Adv. Virus Res. 2019, 104, 185–224. [Google Scholar]
- Cao, S.; Ma, J.; Cheng, C.; Ju, W.; Wang, Y. Genetic characterization of hantaviruses isolated from rodents in the port cities of Heilongjiang, China, in 2014. BMC Vet. Res. 2016, 12, 69. [Google Scholar] [CrossRef]
- Kim, J.A.; Kim, W.K.; No, J.S.; Lee, S.H.; Lee, S.Y.; Kim, J.H.; Kho, J.H.; Lee, D.; Song, D.H.; Gu, S.H.; et al. Genetic Diversity and Reassortment of Hantaan Virus Tripartite RNA Genomes in Nature, the Republic of Korea. PLoS Negl. Trop. Dis. 2016, 10, e0004650. [Google Scholar] [CrossRef]
- Li, N.; Li, A.; Liu, Y.; Wu, W.; Li, C.; Yu, D.; Zhu, Y.; Li, J.; Li, D.; Wang, S.; et al. Genetic diversity and evolution of Hantaan virus in China and its neighbors. PLoS Negl. Trop. Dis. 2020, 14, e0008090. [Google Scholar] [CrossRef]
- Su, Q.; Chen, Y.; Li, M.; Ma, J.; Wang, B.; Luo, J.; He, H. Genetic Characterization and Molecular Evolution of Urban Seoul Virus in Southern China. Viruses 2019, 11, 1137. [Google Scholar] [CrossRef]
- Heuser, E.; Drewes, S.; Trimpert, J.; Kunec, D.; Mehl, C.; de Cock, M.P.; de Vries, A.; Klier, C.; Oskamp, M.; Tenhaken, P.; et al. Pet Rats as the Likely Reservoir for Human Seoul Orthohantavirus Infection. Viruses 2023, 15, 467. [Google Scholar] [CrossRef] [PubMed]
- Katoh, K.; Standley, D.M. MAFFT Multiple Sequence Alignment Software Version 7: Improvements in Performance and Usability. Mol. Biol. Evol. 2013, 30, 772–780. [Google Scholar] [CrossRef] [PubMed]
- Zhang, Y.Z.; Zou, Y.; Fu, Z.F.; Plyusnin, A. Hantavirus infections in humans and animals, China. Emerg. Infect. Dis. 2010, 16, 1195–1203. [Google Scholar] [CrossRef] [PubMed]
- Suchard, M.A.; Lemey, P.; Baele, G.; Ayres, D.L.; Drummond, A.J.; Rambaut, A. Bayesian phylogenetic and phylodynamic data integration using BEAST 1.10. Virus Evol. 2018, 4, vey016. [Google Scholar] [CrossRef] [PubMed]
- Müller, N.F.; Stolz, U.; Dudas, G.; Stadler, T.; Vaughan, T.G. Bayesian inference of reassortment networks reveals fitness benefits of reassortment in human influenza viruses. Proc. Natl. Acad. Sci. USA 2020, 117, 17104–17111. [Google Scholar] [CrossRef]
- Nagarajan, N.; Kingsford, C. GiRaF: Robust, computational identification of influenza reassortments via graph mining. Nucleic Acids Res. 2011, 39, e34. [Google Scholar] [CrossRef]
- Rambaut, A.; Drummond, A.J.; Xie, D.; Baele, G.; Suchard, M.A. Posterior Summarization in Bayesian Phylogenetics Using Tracer 1.7. Syst. Biol. 2018, 67, 901–904. [Google Scholar] [CrossRef]
- Kosakovsky Pond, S.L.; Poon, A.F.Y.; Velazquez, R.; Weaver, S.; Hepler, N.L.; Murrell, B.; Shank, S.D.; Magalis, B.R.; Bouvier, D.; Nekrutenko, A.; et al. HyPhy 2.5—A Customizable Platform for Evolutionary Hypothesis Testing Using Phylogenies. Mol. Biol. Evol. 2020, 37, 295–299. [Google Scholar] [CrossRef]
- Rissanen, I.; Krumm, S.A.; Stass, R.; Whitaker, A.; Voss, J.E.; Bruce, E.A.; Rothenberger, S.; Kunz, S.; Burton, D.R.; Huiskonen, J.T.; et al. Structural Basis for a Neutralizing Antibody Response Elicited by a Recombinant Hantaan Virus Gn Immunogen. mBio 2021, 12, e0253120. [Google Scholar] [CrossRef]
- Gavrilovskaya, I.N.; Shepley, M.; Shaw, R.; Ginsberg, M.H.; Mackow, E.R. beta3 Integrins mediate the cellular entry of hantaviruses that cause respiratory failure. Proc. Natl. Acad. Sci. USA 1998, 95, 7074–7079. [Google Scholar] [CrossRef]
- Plyusnin, A.; Morzunov, S.P. Virus Evolution and Genetic Diversity of Hantaviruses and Their Rodent Hosts. In Hantaviruses; Schmaljohn, C.S., Nichol, S.T., Eds.; Springer: Berlin/Heidelberg, Germany, 2001; pp. 47–75. [Google Scholar]
- Knust, B.; Brown, S.; de St. Maurice, A.; Whitmer, S.; Koske, S.E.; Ervin, E.; Patel, K.; Graziano, J.; Morales-Betoulle, M.E.; House, J.; et al. Seoul Virus Infection and Spread in United States Home-Based Ratteries: Rat and Human Testing Results From a Multistate Outbreak Investigation. J. Infect. Dis. 2020, 222, 1311–1319. [Google Scholar] [CrossRef] [PubMed]
- Ling, J.; Verner-Carlsson, J.; Eriksson, P.; Plyusnina, A.; Löhmus, M.; Järhult, J.D.; van de Goot, F.; Plyusnin, A.; Lundkvist, Å.; Sironen, T. Genetic analyses of Seoul hantavirus genome recovered from rats (Rattus norvegicus) in the Netherlands unveils diverse routes of spread into Europe. J. Med. Virol. 2019, 91, 724–730. [Google Scholar] [CrossRef] [PubMed]
- Vijaykrishna, D.; Mukerji, R.; Smith, G.J. RNA Virus Reassortment: An Evolutionary Mechanism for Host Jumps and Immune Evasion. PLoS Pathog. 2015, 11, e1004902. [Google Scholar] [CrossRef]
- Klempa, B. Reassortment events in the evolution of hantaviruses. Virus Genes 2018, 54, 638–646. [Google Scholar] [CrossRef]
- Zou, Y.; Hu, J.; Wang, Z.-X.; Wang, D.-M.; Yu, C.; Zhou, J.-Z.; Fu, Z.F.; Zhang, Y.-Z. Genetic characterization of hantaviruses isolated from Guizhou, China: Evidence for spillover and reassortment in nature. J. Med. Virol. 2008, 80, 1033–1041. [Google Scholar] [CrossRef]
- Guardado-Calvo, P.; Rey, F.A. The surface glycoproteins of hantaviruses. Curr. Opin. Virol. 2021, 50, 87–94. [Google Scholar] [CrossRef]
- Engdahl, T.B.; Binshtein, E.; Brocato, R.L.; Kuzmina, N.A.; Principe, L.M.; Kwilas, S.A.; Kim, R.K.; Chapman, N.S.; Porter, M.S.; Guardado-Calvo, P.; et al. Antigenic mapping and functional characterization of human New World hantavirus neutralizing antibodies. eLife 2023, 12, e81743. [Google Scholar] [CrossRef]
- Kim, J.I.; Lee, I.; Park, S.; Hwang, M.W.; Bae, J.Y.; Lee, S.; Heo, J.; Park, M.S.; García-Sastre, A.; Park, M.S. Genetic requirement for hemagglutinin glycosylation and its implications for influenza A H1N1 virus evolution. J. Virol. 2013, 87, 7539–7549. [Google Scholar] [CrossRef]
- Soundararajan, V.; Tharakaraman, K.; Raman, R.; Raguram, S.; Shriver, Z.; Sasisekharan, V.; Sasisekharan, R. Extrapolating from sequence—The 2009 H1N1 ‘swine’ influenza virus. Nat. Biotechnol. 2009, 27, 510–513. [Google Scholar] [CrossRef]
- Clement, J.; LeDuc, J.W.; McElhinney, L.M.; Reynes, J.M.; Van Ranst, M.; Calisher, C.H. Clinical Characteristics of Ratborne Seoul Hantavirus Disease. Emerg. Infect. Dis. 2019, 25, 387–388. [Google Scholar] [CrossRef]
- Hansen, A.; Cameron, S.; Liu, Q.; Sun, Y.; Weinstein, P.; Williams, C.; Han, G.S.; Bi, P. Transmission of haemorrhagic fever with renal syndrome in china and the role of climate factors: A review. Int. J. Infect. Dis. 2015, 33, 212–218. [Google Scholar] [CrossRef] [PubMed]
- Weber, D.S.; Warren, J.J. The interaction between methionine and two aromatic amino acids is an abundant and multifunctional motif in proteins. Arch. Biochem. Biophys. 2019, 672, 108053. [Google Scholar] [CrossRef] [PubMed]
- Hall, P.R.; Leitao, A.; Ye, C.; Kilpatrick, K.; Hjelle, B.; Oprea, T.I.; Larson, R.S. Small molecule inhibitors of hantavirus infection. Bioorganic Med. Chem. Lett. 2010, 20, 7085–7091. [Google Scholar] [CrossRef] [PubMed]
- Swanink, C.; Reimerink, J.; Gisolf, J.; de Vries, A.; Claassen, M.; Martens, L.; Waegemaekers, T.; Rozendaal, H.; Valkenburgh, S.; Hoornweg, T.; et al. Autochthonous Human Case of Seoul Virus Infection, the Netherlands. Emerg. Infect. Dis. 2018, 24, 2158–2163. [Google Scholar] [CrossRef]
- Noack, D.; Goeijenbier, M.; Reusken, C.; Koopmans, M.P.G.; Rockx, B.H.G. Orthohantavirus Pathogenesis and Cell Tropism. Front. Cell. Infect. Microbiol. 2020, 10, 399. [Google Scholar] [CrossRef]




| Virus (Strains) | Gene Segment | Size (nt) | Substitution/Site/Year, 10−4 (95% HPD) | tMRCA (Year, 95% HPD) |
|---|---|---|---|---|
| SEOV (80) | L | 6288 | 2.07 (0.837–3.67) | 1094 (57–1756) |
| M | 3399 | 11.7 (5.68–21.9) | 1959 (1933–1977) | |
| S | 939 * | 11.2 (5.32–17.8) | 1961 (1937–1977) | |
| HTNV (146) | L | 6453 | 3.65 (1.69–5.58) | >1000 |
| M | 3405 | 1.96 (1.14–2.90) | >1000 | |
| S | 1287 | 1.18 (0.37–2.0) | >1000 |
| Virus | Gene (Segment) | Start–Stop Position | dN/dS (ω) | SLAC | FUBAR | MEME | |||||
|---|---|---|---|---|---|---|---|---|---|---|---|
| N | P | Sites | N | P | Sites | P | Sites | ||||
| SEOV | RdRp (L) | 562–1285 | 0.021 | 237 | 0 | - | 542 | 0 | - | 9 | 735, 753, 773, 810, 896, 1044, 1045, 1141, 1183 |
| Gn (M) | 19–542 | 0.031 | 171 | 0 | - | 367 | 1 | 90 | 4 | 96, 327, 409, 484 | |
| Gc (M) | 627–1105 | 0.041 | 156 | 0 | - | 306 | 1 | 1085 | 8 | 674, 711, 809, 968, 1022, 1051, 1068, 1093 | |
| NP (S) | 117–429 | 0.030 | 82 | 0 | - | 183 | 0 | - | 3 | 334, 336, 369 | |
| HTNV | RdRp (L) | 562–1285 | 0.020 | 566 | 0 | - | 687 | 0 | - | 14 | 582, 657, 699, 724, 739, 741, 743, 761, 787, 918, 1090, 1111, 1238, 1288 |
| Gn (M) | 21–544 | 0.042 | 341 | 0 | - | 461 | 0 | - | 12 | 52, 57, 75, 94, 103, 173, 208, 232, 238, 282, 407 | |
| Gc (M) | 629–1108 | 0.028 | 331 | 0 | - | 419 | 0 | - | 7 | 635, 812, 818, 837, 991, 1021, 1039 | |
| NP (S) | 1–429 | 0.028 | 266 | 0 | - | 378 | 0 | - | 11 | 2, 3, 23, 32, 33, 50, 58, 63, 183, 250, 387 | |
Disclaimer/Publisher’s Note: The statements, opinions and data contained in all publications are solely those of the individual author(s) and contributor(s) and not of MDPI and/or the editor(s). MDPI and/or the editor(s) disclaim responsibility for any injury to people or property resulting from any ideas, methods, instructions or products referred to in the content. |
© 2024 by the authors. Licensee MDPI, Basel, Switzerland. This article is an open access article distributed under the terms and conditions of the Creative Commons Attribution (CC BY) license (https://creativecommons.org/licenses/by/4.0/).
Share and Cite
Demirev, A.V.; Lee, S.; Park, S.; Kim, H.; Cho, S.; Lee, K.; Kim, K.; Song, J.-W.; Park, M.-S.; Kim, J.I. Exploring the Genetic Diversity and Molecular Evolution of Seoul and Hantaan Orthohantaviruses. Viruses 2024, 16, 105. https://doi.org/10.3390/v16010105
Demirev AV, Lee S, Park S, Kim H, Cho S, Lee K, Kim K, Song J-W, Park M-S, Kim JI. Exploring the Genetic Diversity and Molecular Evolution of Seoul and Hantaan Orthohantaviruses. Viruses. 2024; 16(1):105. https://doi.org/10.3390/v16010105
Chicago/Turabian StyleDemirev, Atanas V., Sangyi Lee, Sejik Park, Hyunbeen Kim, Seunghye Cho, Kyuyoung Lee, Kisoon Kim, Jin-Won Song, Man-Seong Park, and Jin Il Kim. 2024. "Exploring the Genetic Diversity and Molecular Evolution of Seoul and Hantaan Orthohantaviruses" Viruses 16, no. 1: 105. https://doi.org/10.3390/v16010105
APA StyleDemirev, A. V., Lee, S., Park, S., Kim, H., Cho, S., Lee, K., Kim, K., Song, J.-W., Park, M.-S., & Kim, J. I. (2024). Exploring the Genetic Diversity and Molecular Evolution of Seoul and Hantaan Orthohantaviruses. Viruses, 16(1), 105. https://doi.org/10.3390/v16010105

