P3 and NIa-Pro of Turnip Mosaic Virus Are Independent Elicitors of Superinfection Exclusion
Abstract
1. Introduction
2. Materials and Methods
2.1. Generation of Constructs
2.1.1. TuMV Cistrons in pCASS4
2.1.2. pCB-TuMV-RFP
2.1.3. TuMV Cistrons in PVA-RFP
2.2. Superinfection Exclusion Assay
2.3. Confocal Microscopy
2.4. Western Blot
3. Results
3.1. TuMV Exhibits SIE
3.2. Screening TuMV-Encoded Cistrons for SIE Activity
3.3. The P3 and NIa-Pro Proteins, Rather than Their Coding RNA, Are Responsible for SIE Elicitation
3.4. TuMV-GFP and PVA-RFP Readily Co-Infect the Same Cells
3.5. PVA Encoding TuMV P3 or NIa-Pro, but Not CP, Exerted SIE to TuMV-GFP
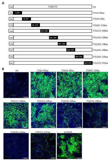
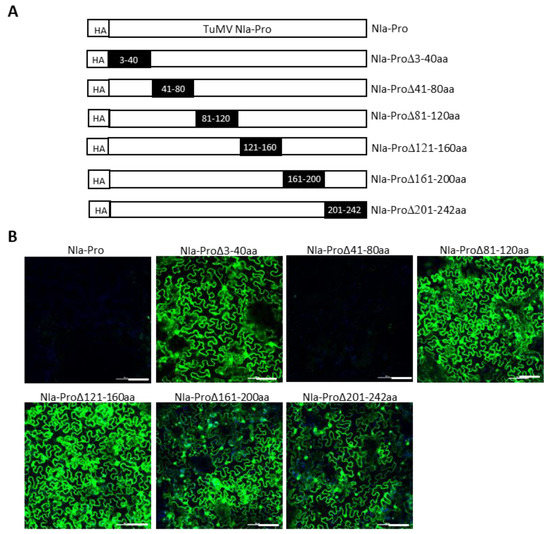
3.6. Mapping the Minimal Regions of TuMV P3 and NIa-Pro Required for SIE Activity
4. Discussion
Author Contributions
Funding
Institutional Review Board Statement
Informed Consent Statement
Data Availability Statement
Acknowledgments
Conflicts of Interest
References
- Bergua, M.; Kang, S.-H.; Folimonova, S.Y. Understanding Superinfection Exclusion by Complex Populations of Citrus Tristeza Virus. Virology 2016, 499, 331–339. [Google Scholar] [CrossRef]
- Adams, R.H.; Brown, D.T. BHK Cells Expressing Sindbis Virus-Induced Homologous Interference Allow the Translation of Nonstructural Genes of Superinfecting Virus. J. Virol. 1985, 54, 351–357. [Google Scholar] [CrossRef]
- Folimonova, S.Y. Superinfection Exclusion Is an Active Virus-Controlled Function That Requires a Specific Viral Protein. J. Virol. 2012, 86, 5554–5561. [Google Scholar] [CrossRef]
- Hull, R. Matthews’ Plant Virology, 4th Ed; Academic Press: Cambridge, MA, USA, 2013; p. 1056. [Google Scholar]
- McKinney, H.H. Virus Mixtures That May Not Be Detected in Young Tobacco Plants. Phytopathology 1926, 16, 893. [Google Scholar]
- Salaman, R.N. Protective Inoculation against a Plant Virus. Nature 1933, 131, 468. [Google Scholar] [CrossRef]
- Salaman, R.N.; Smith, K.M.; MacClement, W.D.; Bawden, F.C.; Bernal, J.D.; McFarlane, A.S.; Findlay, G.M.; Watson, M.A.; Murphy, P.A.; Elford, W.J. A Discussion on New Aspects of Virus Disease 17 March 1938. Proc. R. Soc. Lond. Ser. B -Biol. Sci. 1938, 125, 291–310. [Google Scholar]
- Pechinger, K.; Chooi, K.M.; MacDiarmid, R.M.; Harper, S.J.; Ziebell, H. A New Era for Mild Strain Cross-Protection. Viruses 2019, 11, 670. [Google Scholar] [CrossRef]
- Ziebell, H.; Carr, J.P. Cross-Protection: A Century of Mystery. Adv. Virus Res. 2010, 76, 211–264. [Google Scholar]
- Zhou, X.; Sun, K.; Zhou, X.; Jackson, A.O.; Li, Z. The Matrix Protein of a Plant Rhabdovirus Mediates Superinfection Exclusion by Inhibiting Viral Transcription. J. Virol. 2019, 93, e00680-19. [Google Scholar] [CrossRef] [PubMed]
- Zhang, X.-F.; Sun, R.; Guo, Q.; Zhang, S.; Meulia, T.; Halfmann, R.; Li, D.; Qu, F. A Self-Perpetuating Repressive State of a Viral Replication Protein Blocks Superinfection by the Same Virus. PLoS Pathog. 2017, 13, e1006253. [Google Scholar] [CrossRef]
- Tatineni, S.; French, R. The Coat Protein and NIa Protease of Two Potyviridae Family Members Independently Confer Superinfection Exclusion. J. Virol. 2016, 90, 10886–10905. [Google Scholar] [CrossRef] [PubMed]
- Atallah, O.O.; Kang, S.-H.; El-Mohtar, C.A.; Shilts, T.; Bergua, M.; Folimonova, S.Y. A 5′-Proximal Region of the Citrus Tristeza Virus Genome Encoding Two Leader Proteases Is Involved in Virus Superinfection Exclusion. Virology 2016, 489, 108–115. [Google Scholar] [CrossRef] [PubMed]
- Turner, P.C.; Moyer, R.W. The Vaccinia Virus Fusion Inhibitor Proteins SPI-3 (K2) and HA (A56) Expressed by Infected Cells Reduce the Entry of Superinfecting Virus. Virology 2008, 380, 226–233. [Google Scholar] [CrossRef] [PubMed]
- Wagenaar, T.R.; Moss, B. Expression of the A56 and K2 Proteins Is Sufficient to Inhibit Vaccinia Virus Entry and Cell Fusion. J. Virol. 2009, 83, 1546–1554. [Google Scholar] [CrossRef]
- Huang, I.-C.; Li, W.; Sui, J.; Marasco, W.; Choe, H.; Farzan, M. Influenza A Virus Neuraminidase Limits Viral Superinfection. J. Virol. 2008, 82, 4834–4843. [Google Scholar] [CrossRef]
- English, J.J.; Mueller, E.; Baulcombe, D.C. Suppression of Virus Accumulation in Transgenic Plants Exhibiting Silencing of Nuclear Genes. Plant Cell 1996, 8, 179–188. [Google Scholar] [CrossRef] [PubMed]
- Ratcliff, F.; Harrison, B.D.; Baulcombe, D.C. A Similarity between Viral Defense and Gene Silencing in Plants. Science 1997, 276, 1558–1560. [Google Scholar] [CrossRef]
- Simón-Mateo, C.; García, J.A. Antiviral Strategies in Plants Based on RNA Silencing. Biochim. Biophys. Acta 2011, 1809, 722–731. [Google Scholar] [CrossRef]
- Lu, B.; Stubbs, G.; Culver, J.N. Coat Protein Interactions Involved in Tobacco Mosaic Tobamovirus Cross-Protection. Virology 1998, 248, 188–198. [Google Scholar] [CrossRef]
- Osbourn, J.K.; Sarkar, S.; Wilson, T.M. Complementation of Coat Protein-Defective TMV Mutants in Transgenic Tobacco Plants Expressing TMV Coat Protein. Virology 1990, 179, 921–925. [Google Scholar] [CrossRef]
- Hofius, D.; Maier, A.T.; Dietrich, C.; Jungkunz, I.; Börnke, F.; Maiss, E.; Sonnewald, U. Capsid Protein-Mediated Recruitment of Host DnaJ-like Proteins Is Required for Potato Virus Y Infection in Tobacco Plants. J. Virol. 2007, 81, 11870–11880. [Google Scholar] [CrossRef] [PubMed]
- Lellis, A.D.; Kasschau, K.D.; Whitham, S.A.; Carrington, J.C. Loss-of-Susceptibility Mutants of Arabidopsis Thaliana Reveal an Essential Role for EIF(Iso)4E during Potyvirus Infection. Curr. Biol. 2002, 12, 1046–1051. [Google Scholar] [CrossRef] [PubMed]
- Jovel, J.; Walker, M.; Sanfaçon, H. Salicylic Acid-Dependent Restriction of Tomato Ringspot Virus Spread in Tobacco Is Accompanied by a Hypersensitive Response, Local RNA Silencing, and Moderate Systemic Resistance. Mol. Plant. Microbe. Interact. 2011, 24, 706–718. [Google Scholar] [CrossRef] [PubMed]
- Kim, B.; Masuta, C.; Matsuura, H.; Takahashi, H.; Inukai, T. Veinal Necrosis Induced by Turnip Mosaic Virus Infection in Arabidopsis Is a Form of Defense Response Accompanying HR-like Cell Death. Mol. Plant. Microbe. Interact. 2008, 21, 260–268. [Google Scholar] [CrossRef]
- Love, A.J.; Geri, C.; Laird, J.; Carr, C.; Yun, B.-W.; Loake, G.J.; Tada, Y.; Sadanandom, A.; Milner, J.J. Cauliflower Mosaic Virus Protein P6 Inhibits Signaling Responses to Salicylic Acid and Regulates Innate Immunity. PLoS ONE 2012, 7, e47535. [Google Scholar] [CrossRef]
- Zhu, S.; Jeong, R.-D.; Venugopal, S.C.; Lapchyk, L.; Navarre, D.; Kachroo, A.; Kachroo, P. SAG101 Forms a Ternary Complex with EDS1 and PAD4 and Is Required for Resistance Signaling against Turnip Crinkle Virus. PLoS Pathog. 2011, 7, e1002318. [Google Scholar] [CrossRef]
- Zhang, X.-F.; Zhang, S.; Guo, Q.; Sun, R.; Wei, T.; Qu, F. A New Mechanistic Model for Viral Cross Protection and Superinfection Exclusion. Front. Plant Sci. 2018, 9, 40. [Google Scholar] [CrossRef]
- Perdoncini Carvalho, C.; Ren, R.; Han, J.; Qu, F. Natural Selection, Intracellular Bottlenecks of Virus Populations, and Viral Superinfection Exclusion. Annu. Rev. Virol. 2022, 9, 121–137. [Google Scholar] [CrossRef]
- Walsh, J.A.; Jenner, C.E. Turnip Mosaic Virus and the Quest for Durable Resistance. Mol. Plant Pathol. 2002, 3, 289–300. [Google Scholar] [CrossRef]
- Verchot, J.; Koonin, E.V.; Carrington, J.C. The 35-KDa Protein from the N-Terminus of the Potyviral Polyprotein Functions as a Third Virus-Encoded Proteinase. Virology 1991, 185, 527–535. [Google Scholar] [CrossRef]
- Carrington, J.C.; Cary, S.M.; Parks, T.D.; Dougherty, W.G. A Second Proteinase Encoded by a Plant Potyvirus Genome. EMBO J. 1989, 8, 365–370. [Google Scholar] [CrossRef] [PubMed]
- Carrington, J.C.; Dougherty, W.G. Small Nuclear Inclusion Protein Encoded by a Plant Potyvirus Genome Is a Protease. J. Virol. 1987, 61, 2540–2548. [Google Scholar] [CrossRef] [PubMed]
- Ghabrial, S.A.; Smith, H.A.; Parks, T.D.; Dougherty, W.G. Molecular Genetic Analyses of the Soybean Mosaic Virus NIa Proteinase. J. Gen. Virol. 1990, 71 Pt 9, 1921–1927. [Google Scholar] [CrossRef]
- Cabanillas, D.G.; Jiang, J.; Movahed, N.; Germain, H.; Yamaji, Y.; Zheng, H.; Laliberté, J.-F. Turnip Mosaic Virus Uses the SNARE Protein VTI11 in an Unconventional Route for Replication Vesicle Trafficking. Plant Cell 2018, 30, 2594–2615. [Google Scholar] [CrossRef]
- Casteel, C.L.; Yang, C.; Nanduri, A.C.; De Jong, H.N.; Whitham, S.A.; Jander, G. The NIa-Pro Protein of Turnip Mosaic Virus Improves Growth and Reproduction of the Aphid Vector, Myzus Persicae (Green Peach Aphid). Plant J. 2014, 77, 653–663. [Google Scholar] [CrossRef] [PubMed]
- Laliberté, J.-F.; Sanfaçon, H. Cellular Remodeling during Plant Virus Infection. Annu. Rev. Phytopathol. 2010, 48, 69–91. [Google Scholar] [CrossRef] [PubMed]
- Pouresmaeil, M.; Dall’Ara, M.; Salvato, M.; Turri, V.; Ratti, C. Cauliflower Mosaic Virus: Virus-Host Interactions and Its Uses in Biotechnology and Medicine. Virology 2023, 580, 112–119. [Google Scholar] [CrossRef]
- Carrington, J.C.; Freed, D.D. Cap-Independent Enhancement of Translation by a Plant Potyvirus 5’ Nontranslated Region. J. Virol. 1990, 64, 1590–1597. [Google Scholar] [CrossRef]
- Shi, B.J.; Ding, S.W.; Symons, R.H. Plasmid Vector for Cloning Infectious CDNAs from Plant RNA Viruses: High Infectivity of CDNA Clones of Tomato Aspermy Cucumovirus. J. Gen. Virol. 1997, 78 Pt 5, 1181–1185. [Google Scholar] [CrossRef]
- Hafrén, A.; Lõhmus, A.; Mäkinen, K. Formation of Potato Virus A-Induced RNA Granules and Viral Translation Are Interrelated Processes Required for Optimal Virus Accumulation. PLoS Pathog. 2015, 11, e1005314. [Google Scholar] [CrossRef]
- Tatineni, S.; McMechan, A.J.; Hein, G.L.; French, R. Efficient and Stable Expression of GFP through Wheat Streak Mosaic Virus-Based Vectors in Cereal Hosts Using a Range of Cleavage Sites: Formation of Dense Fluorescent Aggregates for Sensitive Virus Tracking. Virology 2011, 410, 268–281. [Google Scholar] [CrossRef] [PubMed]
- Young, B.A.; Stenger, D.C.; Qu, F.; Morris, T.J.; Tatineni, S.; French, R. Tritimovirus P1 Functions as a Suppressor of RNA Silencing and an Enhancer of Disease Symptoms. Virus Res. 2012, 163, 672–677. [Google Scholar] [CrossRef] [PubMed]
- Varrelmann, M.; Maiss, E. Mutations in the Coat Protein Gene of Plum Pox Virus Suppress Particle Assembly, Heterologous Encapsidation and Complementation in Transgenic Plants of Nicotiana Benthamiana. J. Gen. Virol. 2000, 81, 567–576. [Google Scholar] [CrossRef]
- Ehrengruber, M.U.; Goldin, A.L. Semliki Forest Virus Vectors with Mutations in the Nonstructural Protein 2 Gene Permit Extended Superinfection of Neuronal and Non-Neuronal Cells. J. Neurovirol. 2007, 13, 353–363. [Google Scholar] [CrossRef]
- Karpf, A.R.; Lenches, E.; Strauss, E.G.; Strauss, J.H.; Brown, D.T. Superinfection Exclusion of Alphaviruses in Three Mosquito Cell Lines Persistently Infected with Sindbis Virus. J. Virol. 1997, 71, 7119–7123. [Google Scholar] [CrossRef] [PubMed]
- Sherwood, J.L.; Fulton, R.W. The Specific Involvement of Coat Protein in Tobacco Mosaic Virus Cross Protection. Virology 1982, 119, 150–158. [Google Scholar] [CrossRef]
- Valkonen, J.P.T.; Rajamäki, M.-L.; Kekarainen, T. Mapping of Viral Genomic Regions Important in Cross-Protection between Strains of a Potyvirus. Mol. Plant. Microbe. Interact. 2002, 15, 683–692. [Google Scholar] [CrossRef]
- Csorba, T.; Pantaleo, V.; Burgyán, J. RNA Silencing: An Antiviral Mechanism. Adv. Virus Res. 2009, 75, 35–71. [Google Scholar]
- Ratcliff, F.G.; MacFarlane, S.A.; Baulcombe, D.C. Gene Silencing without DNA: RNA-Mediated Cross-Protection between Viruses. Plant Cell 1999, 11, 1207–1215. [Google Scholar] [CrossRef]
- Cui, X.; Yaghmaiean, H.; Wu, G.; Wu, X.; Chen, X.; Thorn, G.; Wang, A. The C-Terminal Region of the Turnip Mosaic Virus P3 Protein Is Essential for Viral Infection via Targeting P3 to the Viral Replication Complex. Virology 2017, 510, 147–155. [Google Scholar] [CrossRef]







Disclaimer/Publisher’s Note: The statements, opinions and data contained in all publications are solely those of the individual author(s) and contributor(s) and not of MDPI and/or the editor(s). MDPI and/or the editor(s) disclaim responsibility for any injury to people or property resulting from any ideas, methods, instructions or products referred to in the content. |
© 2023 by the authors. Licensee MDPI, Basel, Switzerland. This article is an open access article distributed under the terms and conditions of the Creative Commons Attribution (CC BY) license (https://creativecommons.org/licenses/by/4.0/).
Share and Cite
Nunna, H.; Qu, F.; Tatineni, S. P3 and NIa-Pro of Turnip Mosaic Virus Are Independent Elicitors of Superinfection Exclusion. Viruses 2023, 15, 1459. https://doi.org/10.3390/v15071459
Nunna H, Qu F, Tatineni S. P3 and NIa-Pro of Turnip Mosaic Virus Are Independent Elicitors of Superinfection Exclusion. Viruses. 2023; 15(7):1459. https://doi.org/10.3390/v15071459
Chicago/Turabian StyleNunna, Haritha, Feng Qu, and Satyanarayana Tatineni. 2023. "P3 and NIa-Pro of Turnip Mosaic Virus Are Independent Elicitors of Superinfection Exclusion" Viruses 15, no. 7: 1459. https://doi.org/10.3390/v15071459
APA StyleNunna, H., Qu, F., & Tatineni, S. (2023). P3 and NIa-Pro of Turnip Mosaic Virus Are Independent Elicitors of Superinfection Exclusion. Viruses, 15(7), 1459. https://doi.org/10.3390/v15071459

