Grapevine Endophyte Endornavirus and Two New Endornaviruses Found Associated with Grapevines (Vitis vinifera L.) in Idaho, USA
Abstract
1. Introduction
2. Materials and Methods
2.1. Grapevine Sampling and Sample Processing
2.2. RNA Extraction and HTS Analysis
2.3. Nucleic Acid Extraction, RT-PCR Testing, and Sanger Sequencing
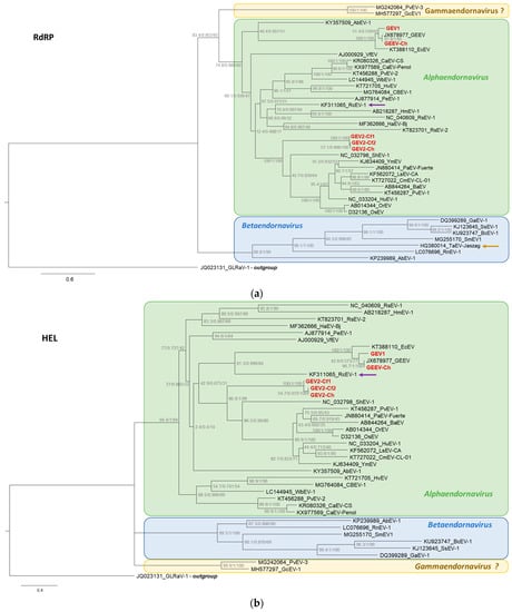
2.4. Sequence and Phylogenetic Analysis
3. Results
3.1. Endornavirus Sequences Revealed by HTS in Grapevine Leaf and Petiole Tissue
3.2. Genome Organization and Phylogeny of the New Grapevine Endornaviruses
3.3. Prevalence of the Three Endornaviruses in Wine Grapes in Idaho
4. Discussion
5. Conclusions
Supplementary Materials
Author Contributions
Funding
Institutional Review Board Statement
Informed Consent Statement
Data Availability Statement
Acknowledgments
Conflicts of Interest
References
- Roossinck, M.J.; Sabanadzovic, S.; Okada, R.; Valverde, R.A. The remarkable evolutionary history of endornaviruses. J. Gen. Virol. 2011, 92, 2674–2678. [Google Scholar] [CrossRef]
- Fukuhara, T. Endornaviruses: Persistent dsRNA viruses with symbiotic properties in diverse eukaryotes. Virus Genes 2019, 55, 165–173. [Google Scholar] [CrossRef]
- Valverde, R.A.; Khalifa, M.E.; Okada, R.; Fukuhara, T.; Sabanadzovic, S.; ICTV Report Consortium. ICTV Virus Taxonomy Profile: Endornaviridae. J. Gen. Virol. 2019, 100, 1204–1205. [Google Scholar] [CrossRef]
- Valverde, R.A.; Khalifa, M.E.; Okada, R.; Fukuhara, T.; Sabanadzovic, S. Family: Endornaviridae. In Virus Taxonomy; Zerbini, M.F., Sabanadzovic, S., Eds.; International Committee on Taxonomy of Viruses: on-line, 2020; Available online: https://ictv.global/report/chapter/endornaviridae/endornaviridae (accessed on 7 June 2023).
- Li, W.; Zhang, H.; Shu, Y.; Shulin, C.; Sun, H.; Zhang, A.; Chen, H. Genome structure and diversity of novel endornaviruses from wheat sharp eyespot pathogen Rhizoctonia cerealis. Virus Res. 2021, 297, 198368. [Google Scholar] [CrossRef]
- Shi, M.; Lin, X.D.; Tian, J.H.; Chen, L.J.; Chen, X.; Li, C.X.; Qin, X.C.; Li, J.; Cao, J.P.; Eden, J.S.; et al. Redefining the invertebrate RNA virosphere. Nature 2016, 540, 539–543. [Google Scholar] [CrossRef]
- Wolf, Y.I.; Kazlauskas, D.; Iranzo, J.; Lucía-Sanz, A.; Kuhn, J.H.; Krupovic, M.; Dolja, V.V.; Koonin, E.V. Origins and evolution of the global RNA virome. mBio 2018, 9, e02329-18. [Google Scholar] [CrossRef]
- Ikeda, K.; Nakamura, H.; Matsumoto, N. Hypovirulent strain of the violet root rot fungus Helicobasidium mompa. J. Gen. Plant Path. 2003, 69, 385–390. [Google Scholar] [CrossRef]
- Reynolds, A.G. The grapevine, viticulture, and winemaking: A brief introduction. In Grapevine Viruses: Molecular Biology, Diagnostics and Management; Meng, B., Martelli, G.P., Golino, D.A., Fuchs, M., Eds.; Springer: Cham, Switzerland, 2017; pp. 3–30. [Google Scholar]
- Martelli, G.P. An overview on grapevine viruses, viroids, and the diseases they cause. In Grapevine Viruses: Molecular Biology, Diagnostics and Management; Meng, B., Martelli, G.P., Golino, D.A., Fuchs, M., Eds.; Springer: Cham, Switzerland, 2017; pp. 31–46. [Google Scholar]
- Fuchs, M. Grapevine viruses: A multitude of diverse species with simple but overall poorly adopted management solutions in the vineyard. J. Plant Pathol. 2020, 102, 643–653. [Google Scholar] [CrossRef]
- Espach, Y.; Maree, H.J.; Burger, J.T. Complete genome of a novel endornavirus assembled from next-generation sequence data. J. Virol. 2012, 86, 13142. [Google Scholar] [CrossRef]
- Mekuria, T.A.; Karasev, A.V.; Martin, R.R.; Naidu, R.A. First report of Grapevine leafroll-associated virus-3 in six wine grape cultivars in Idaho. Plant Dis. 2009, 93, 1218. [Google Scholar] [CrossRef]
- Kanuya, E.; Clayton, L.A.; Naidu, R.A.; Karasev, A.V. First report of Grapevine fleck virus in Idaho grapevines. Plant Dis. 2012, 96, 1705. [Google Scholar] [CrossRef]
- Thompson, B.D.; Dahan, J.; Lee, J.; Martin, R.R.; Karasev, A.V. A novel genetic variant of grapevine leafroll-associated virus-3 (GLRaV-3) from Idaho grapevines. Plant Dis. 2019, 103, 509–518. [Google Scholar] [CrossRef]
- Thompson, B.D.; Eid, S.; Vander Pol, D.; Lee, J.; Karasev, A.V. First report of grapevine red blotch virus in Idaho grapevines. Plant Dis. 2019, 103, 2704. [Google Scholar] [CrossRef]
- Dahan, J.; Thompson, B.D.; Lee, J.; Karasev, A.V. First report of grapevine rupestris vein feathering virus in wine grapes in Idaho. Plant Dis. 2021, 105, 3309. [Google Scholar] [CrossRef]
- Dahan, J.; Orellana, G.; Lee, J.; Karasev, A.V. Occurrence of grapevine-associated tymo-like virus in wine grapes in the United States. Plant Dis. 2023, 107, 592. [Google Scholar] [CrossRef]
- Dahan, J.; Orellana, G.; Lee, J.; Karasev, A.V. Genome sequences of two grapevine rupestris stem pitting-associated virus variants from Vitis vinifera cv. Riesling in Idaho, USA. Microbiol. Resour. Announc. 2023, 12, e0136622. [Google Scholar] [CrossRef]
- Lee, J.; Rennaker, C.D.; Thompson, B.D.; Karasev, A.V. Influence of grapevine red blotch (GRBV) on ‘Syrah’ grape composition. Sci. Hortic. 2021, 282, 110055. [Google Scholar] [CrossRef]
- Lee, J.; Rennaker, C.D.; Thompson, B.D.; Dahan, J.; Karasev, A.V. Idaho ‘Cabernet Sauvignon’ grape composition altered by grapevine leafroll-associated virus 3. NFS J. 2023, 31, 1–6. [Google Scholar] [CrossRef]
- Saldarelli, P.; Giampetruzzi, A.; Maree, H.J.; Al Rwahnih, M. High-throughput sequencing: Advantages beyond virus identification. In Grapevine Viruses: Molecular Biology, Diagnostics and Management; Meng, B., Martelli, G.P., Golino, D.A., Fuchs, M., Eds.; Springer: Cham, Switzerland, 2017; pp. 625–642. [Google Scholar]
- Bolger, A.M.; Lohse, M.; Usadel, B. Trimmomatic: A flexible trimmer for Illumina sequence data. Bioinfornatics 2014, 30, 2114–2120. [Google Scholar] [CrossRef]
- Buchfink, B.; Reuter, K.; Drost, H.-G. Sensitive protein alignments at tree-of-life scale using DIAMOND. Nat. Methods 2021, 18, 366–368. Available online: https://www.nature.com/articles/s41592-021-01101-x (accessed on 15 April 2023). [CrossRef]
- Marchler-Bauer, A.; Bo, Y.; Han, L.; He, J.; Lanczycki, C.J.; Lu, S.; Chitsaz, F.; Derbyshire, M.K.; Geer, R.C.; Gonzales, N.R.; et al. CDD/SPARCLE: Functional Classification of Proteins via Subfamily Domain Architectures. Nucleic Acids Res. 2017, 45, D200–D203. [Google Scholar] [CrossRef]
- Lu, S.; Wang, J.; Chitsaz, F.; Derbyshire, M.K.; Geer, R.C.; Gonzales, N.R.; Gwadz, M.; Hurwitz, D.I.; Marchler, G.H.; Song, J.S.; et al. CDD/SPARCLE: The Conserved Domain Database in 2020. Nucleic Acids Res. 2020, 48, D265–D268. [Google Scholar] [CrossRef]
- Green, K.J.; Brown, C.J.; Gray, S.M.; Karasev, A.V. Phylogenetic study of recombinant strains of potato virus Y. Virology 2017, 507, 40–52. [Google Scholar] [CrossRef]
- Herschlag, R.; Okada, R.; Alcala-Briseno, R.I.; Rodrigues de Souto, R.; Valverde, R.A. Identification of a novel endornavirus in Geranium carolinianum and occurrence within three agroecosystems. Virus Res. 2020, 288, 198116. [Google Scholar] [CrossRef]
- Nguyen, L.T.; Schmidt, H.A.; von Haeseler, A.; Minh, B.Q. IQ-TREE: A fast and effective stochastic algorithm for estimating maximum-likelihood phylogenies. Mol. Biol. Evol. 2015, 32, 268–274. [Google Scholar] [CrossRef]
- Minh, B.Q.; Schmidt, H.A.; Chernomor, O.; Schrempf, D.; Woodhams, M.D.; von Haeseler, A.; Lanfear, R. IQ-TREE 2: New models and efficient methods for phylogenetic inference in the genomic era. Mol. Biol. Evol. 2020, 37, 1530–1534. [Google Scholar] [CrossRef]
- Kalyaanamoorthy, S.; Minh, B.Q.; Wong, T.K.F.; von Haeseler, A.; Jermiin, L.S. ModelFinder: Fast model selection for accurate phylogenetic estimates. Nat. Methods 2017, 14, 587–589. [Google Scholar] [CrossRef]
- Guindon, S.; Dufayard, J.F.; Lefort, V.; Anisimova, M.; Hordijk, W.; Gascuel, O. New algorithms and methods to estimate maximum-likelihood phylogenies: Assessing the performance of PhyML 3.0. Syst. Biol. 2010, 59, 307–321. [Google Scholar] [CrossRef]
- Anisimova, M.; Gil, M.; Dufayard, J.F.; Dessimoz, C.; Gascuel, O. Survey of branch support methods demonstrates accuracy, power, and robustness of fast likelihood-based approximation schemes. Syst. Biol. 2011, 60, 685–699. [Google Scholar] [CrossRef]
- Hoang, D.T.; Chernomor, O.; von Haeseler, A.; Minh, B.Q.; Vinh, L.S. UFBoot2: Improving the ultrafast bootstrap approximation. Mol. Biol. Evol. 2018, 35, 518–522. [Google Scholar] [CrossRef]
- Du, Z.; Lin, W.; Qiu, P.; Liu, X.; Guo, L.; Wu, K.; Zhang, S.; Wu, Z. Complete sequence of a double-stranded RNA from the phytopathogenic fungus Erysiphe cichoracearum that might represent a novel endornavirus. Arch. Virol. 2016, 161, 2343–2346. [Google Scholar] [CrossRef]
- Li, W.; Zhang, T.; Sun, H.; Deng, Y.; Zhang, A.; Chen, H.; Wang, K. Complete genome sequence of a novel endornavirus in the wheat sharp eyespot pathogen Rhizoctonia cerealis. Arch. Virol. 2014, 159, 1213–1216. [Google Scholar] [CrossRef]
- Stielow, B.; Klenk, H.P.; Menzel, W. Complete genome sequence of the first endornavirus from the ascocarp of the ectomycorrhizal fungus Tuber aestivum Vittad. Arch. Virol. 2011, 156, 343–345. [Google Scholar] [CrossRef] [PubMed]
- Liu, H.; Fu, Y.; Xie, J.; Cheng, J.; Ghabrial, S.A.; Li, G.; Yi, X.; Jiang, D. Discovery of novel dsRNA viral sequences by in silico cloning and implications for viral diversity, host range and evolution. PLoS ONE 2012, 7, e42147. [Google Scholar] [CrossRef]
- Ong, J.W.; Li, H.; Sivasithamparam, K.; Dixon, K.W.; Jones, M.G.; Wylie, S.J. Novel endorna-like viruses, including three with two open reading frames, challenge the membership criteria and taxonomy of the Endornaviridae. Virology 2016, 499, 203–211. [Google Scholar] [CrossRef]
- Okada, R.; Alcala-Briseno, R.I.; Escalante, C.; Sabanadzovic, S.; Valverde, R.A. Genomic sequence of a novel endornavirus from Phaseolus vulgaris and occurrence in mixed infections with two other endornaviruses. Virus Res. 2018, 257, 63–67. [Google Scholar] [CrossRef]
- Okada, R.; Moriyama, H.; Ogawara, T.; Cizek, H.; Valverde, R.A. Complete nucleotide sequence of an alphaendornavirus isolated from common buckwheat (Fagopyrum esculentum). Arch. Virol. 2021, 166, 3483–3486. [Google Scholar] [CrossRef]
- Picarelli, M.A.S.C.; Forgia, M.; Rivas, E.B.; Nerva, L.; Chiapello, M.; Turina, M.; Colariccio, A. Extreme diversity of mycoviruses present in isolates of Rhizoctonia solani AG2-2 LP from Zoysia japonica from Brazil. Front. Cell. Infect. Microbiol. 2019, 9, 244. [Google Scholar] [CrossRef]
- Luo, X.; Jiang, D.; Xie, J.; Jia, J.; Duan, J.; Cheng, J.; Fu, Y.; Chen, T.; Yu, X.; Li, B.; et al. Genome Characterization and Phylogenetic Analysis of a Novel Endornavirus That Infects Fungal Pathogen Sclerotinia sclerotiorum. Viruses 2022, 14, 456. [Google Scholar] [CrossRef]



| Virus Isolate Name 1 | Contig Size, nt | Number of HTS Reads Mapped | Polyprotein Size, aa | Virus ID 2 | GenBank Accession | RT-PCR Validation 3 | Vineyard | Samples with This Virus |
|---|---|---|---|---|---|---|---|---|
| GEEV-Ch | 12,279 | 1478 | 4029 | GEEV | OR075262 | + | A | RB12 |
| GEV1 | 12,083 | 608 | 3842 | New | OR075263 | + | B | CC06 |
| GEV2-Ch | 12,031 | 2097 | 3992 | New | OR075264 | + | A | RB09 |
| GEV2-Cf1 | 12,030 | 1100 | 3992 | New | OR075265 | + | B | CC06 |
| GEV2-Cf2 | 12,030 | 2484 | 3992 | New | OR075266 | + | B | CC06 |
| GEEV 1 | GEEV-Ch | GEV1 | GEV2-Ch | GEV2-Cf1 | GEV2-Cf2 | |
|---|---|---|---|---|---|---|
| GEEV 1 | 98.7% (100%) | 73.2% (95%) | 33.5% (18%) | 33.7% (20%) | 33.5% (18%) | |
| GEEV-Ch | 96.3% (99%) | 73.0% (95%) | 33.5% (18%) | 33.7% (20%) | 33.5% (18%) | |
| GEV1 | 72.4% (38%) | 72.3% (38%) | 31.5% (20%) | 26.4% (29%) | 31.5% (19%) | |
| GEV2-Ch | - | - | - | 96.6% (100%) | 100% (100%) | |
| GEV2-Cf1 | - | - | - | 92.0% (99%) | 96.6% (100%) | |
| GEV2-Cf2 | - | - | - | 99.8% (99%) | 91.9% (99%) |
Disclaimer/Publisher’s Note: The statements, opinions and data contained in all publications are solely those of the individual author(s) and contributor(s) and not of MDPI and/or the editor(s). MDPI and/or the editor(s) disclaim responsibility for any injury to people or property resulting from any ideas, methods, instructions or products referred to in the content. |
© 2023 by the authors. Licensee MDPI, Basel, Switzerland. This article is an open access article distributed under the terms and conditions of the Creative Commons Attribution (CC BY) license (https://creativecommons.org/licenses/by/4.0/).
Share and Cite
Dahan, J.; Orellana, G.E.; Lee, J.; Karasev, A.V. Grapevine Endophyte Endornavirus and Two New Endornaviruses Found Associated with Grapevines (Vitis vinifera L.) in Idaho, USA. Viruses 2023, 15, 1347. https://doi.org/10.3390/v15061347
Dahan J, Orellana GE, Lee J, Karasev AV. Grapevine Endophyte Endornavirus and Two New Endornaviruses Found Associated with Grapevines (Vitis vinifera L.) in Idaho, USA. Viruses. 2023; 15(6):1347. https://doi.org/10.3390/v15061347
Chicago/Turabian StyleDahan, Jennifer, Gardenia E. Orellana, Jungmin Lee, and Alexander V. Karasev. 2023. "Grapevine Endophyte Endornavirus and Two New Endornaviruses Found Associated with Grapevines (Vitis vinifera L.) in Idaho, USA" Viruses 15, no. 6: 1347. https://doi.org/10.3390/v15061347
APA StyleDahan, J., Orellana, G. E., Lee, J., & Karasev, A. V. (2023). Grapevine Endophyte Endornavirus and Two New Endornaviruses Found Associated with Grapevines (Vitis vinifera L.) in Idaho, USA. Viruses, 15(6), 1347. https://doi.org/10.3390/v15061347

