Modulation of the Aryl Hydrocarbon Receptor Signaling Pathway Impacts on Junín Virus Replication
Abstract
1. Introduction
2. Materials and Methods
2.1. Cell Lines
2.2. Viral Strains
2.3. Microarray Analysis
2.4. Small Molecule Compounds
2.5. Cell Viability Assays
2.6. Treatments and Viral Infections
2.7. Indirect Immunofluorescence
2.8. Viral Nucleic Acid Detection
2.9. Plaque Assay
2.10. Statistical Analysis
3. Results and Discussion
3.1. The AHR Pathway Is Over-Represented during JUNV Infection
3.2. Pharmacological Modulation of AHR Affects Viral Replication
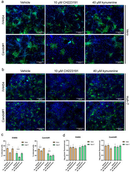
3.3. AHR Modulation Has an Impact on JUNV Protein Expression
3.4. AHR Suppression Reduces JUNV Viral Levels
Author Contributions
Funding
Institutional Review Board Statement
Informed Consent Statement
Data Availability Statement
Acknowledgments
Conflicts of Interest
References
- Head, J.L.; Lawrence, B.P. The Aryl Hydrocarbon Receptor Is a Modulator of Anti-Viral Immunity. Biochem. Pharmacol. 2009, 77, 642–653. [Google Scholar] [PubMed]
- Torti, M.F.; Giovannoni, F.; Quintana, F.J.; García, C.C. The Aryl Hydrocarbon Receptor as a Modulator of Anti-Viral Immunity. Front. Immunol. 2021, 12, 624293. [Google Scholar] [PubMed]
- Shinde, R.; McGaha, T.L. The Aryl Hydrocarbon Receptor: Connecting Immunity to the Microenvironment. Trends Immunol. 2018, 39, 1005–1020. [Google Scholar] [PubMed]
- Stockinger, B.; Hirota, K.; Duarte, J.; Veldhoen, M. External Influences on the Immune System via Activation of the Aryl Hydrocarbon Receptor. Semin. Immunol. 2011, 23, 99–105. [Google Scholar]
- Rothhammer, V.; Borucki, D.M.; Tjon, E.C.; Takenaka, M.C.; Chao, C.C.; Ardura-Fabregat, A.; de Lima, K.A.; Gutiérrez-Vázquez, C.; Hewson, P.; Staszewski, O.; et al. Microglial Control of Astrocytes in Response to Microbial Metabolites. Nature 2018, 557, 724–728. [Google Scholar] [CrossRef]
- Quintana, F.J.; Basso, A.S.; Iglesias, A.H.; Korn, T.; Farez, M.F.; Bettelli, E.; Caccamo, M.; Oukka, M.; Weiner, H.L. Control of Treg and TH17 Cell Differentiation by the Aryl Hydrocarbon Receptor. Nature 2008, 453, 65–71. [Google Scholar] [CrossRef]
- Marshall, N.B.; Kerkvliet, N.I. Dioxin and Immune Regulation: Emerging Role of Aryl Hydrocarbon Receptor in the Generation of Regulatory T Cells. Ann. N. Y. Acad. Sci. 2010, 1183, 25–37. [Google Scholar]
- Vogel, C.F.A.; Khan, E.M.; Leung, P.S.C.; Gershwin, M.E.; Chang, W.L.W.; Wu, D.; Haarmann-Stemmann, T.; Hoffmann, A.; Denison, M.S. Cross-Talk between Aryl Hydrocarbon Receptor and the Inflammatory Response: A Role for Nuclear Factor-ΚB. J. Biol. Chem. 2014, 289, 1866–1875. [Google Scholar] [CrossRef]
- Bankoti, J.; Rase, B.; Simones, T.; Shepherd, D.M. Functional and Phenotypic Effects of AhR Activation in Inflammatory Dendritic Cells. Toxicol. Appl. Pharmacol. 2010, 246, 18–28. [Google Scholar] [CrossRef]
- Vogel, C.F.A.; Goth, S.R.; Dong, B.; Pessah, I.N.; Matsumura, F. Aryl Hydrocarbon Receptor Signaling Mediates Expression of Indoleamine 2,3-Dioxygenase. Biochem. Biophys. Res. Commun. 2008, 375, 331–335. [Google Scholar] [CrossRef]
- Jin, G.B.; Moore, A.J.; Head, J.L.; Neumiller, J.J.; Lawrence, B.P. Aryl Hydrocarbon Receptor Activation Reduces Dendritic Cell Function during Influenza Virus Infection. Toxicol. Sci. 2010, 116, 514–522. [Google Scholar] [CrossRef]
- Giovannoni, F.; Bosch, I.; Polonio, C.M.; Torti, M.F.; Wheeler, M.A.; Li, Z.; Romorini, L.; Rodriguez Varela, M.S.; Rothhammer, V.; Barroso, A.; et al. AHR Is a Zika Virus Host Factor and a Candidate Target for Antiviral Therapy. Nat. Neurosci. 2020, 23, 939–951. [Google Scholar] [CrossRef]
- Giovannoni, F.; Li, Z.; Remes-Lenicov, F.; Dávola, M.E.; Elizalde, M.; Paletta, A.; Ashkar, A.A.; Mossman, K.L.; Dugour, A.V.; Figueroa, J.M.; et al. AHR Signaling Is Induced by Infection with Coronaviruses. Nat. Commun. 2021, 12, 5148. [Google Scholar] [CrossRef]
- Buchmeier, M.J.; de La Torre, J.C.; Peters, C.J. Arenaviridae: The viruses and their replication. In Fields Virology, 4th ed.; Lippincott Williams & Wilkins: Philadelphia, PA, USA, 2013; pp. 1283–1303. [Google Scholar]
- Enria, D.A.; Briggiler, A.M.; Sánchez, Z. Treatment of Argentine Hemorrhagic Fever. Antivir. Res. 2008, 78, 132–139. [Google Scholar] [CrossRef]
- Ambrosio, A.; Saavedra, M.C.; Mariani, M.A.; Gamboa, G.S.; Maiza, A.S. Argentine Hemorrhagic Fever Vaccines. Hum. Vaccines 2011, 7, 694–700. [Google Scholar] [CrossRef]
- Enria, D.A.; Maiztegui, J.I. Research Antiviral Treatment of Argentine Hemorrhagic Fever. Antivir. Res. 1994, 23, 23–31. [Google Scholar]
- Dhananjayan, V.; Ravichandran, B. Occupational Health Risk of Farmers Exposed to Pesticides in Agricultural Activities. Curr. Opin. Environ. Sci. Health 2018, 4, 31–37. [Google Scholar]
- Contigiani, M.S.; Sabattini, M.S. Virulencia Diferencial de Cepas de Virus Junín Por Marcadores Biológicos En Ratones y Cobayos. Medicina 1977, 37, 244–251. [Google Scholar]
- Maiztegui, J.I.; Mckee, K.T.; Barrera Oro, J.G.; Harrison, L.H.; Gibbs, P.H.; Feuillade, M.R.; Enria, D.A.; Briggiler, A.M.; Levis, S.C.; Ambrosio, A.M.; et al. Protective Efficacy of a Live Attenuated Vaccine against Argentine Hemorrhagic Fever. J. Infect. Dis. 1998, 177, 277–283. [Google Scholar]
- Anthony Sanchez, B.; Pifat, D.Y.; Kenyon, R.H.; Peters, C.J.; McCORMICK, J.B.; Kiley, M.P. Junin Virus Monoclonal Antibodies: Characterization and Cross-Reactivity with Other Arenaviruses. J. Gen. Virol. 1989, 70, 1125–1132. [Google Scholar] [CrossRef]
- Maiztegui, J.I. Clinical and Epidemiological Patterns of Argentine Haemorrhagic Fever. Bull. World Health Organ. 1975, 52, 567. [Google Scholar]
- Gallo, G.L.; López, N.; Loureiro, M.E. The Virus–Host Interplay in Junín Mammarenavirus Infection. Viruses 2022, 14, 1134. [Google Scholar]
- Peña Cárcamo, J.R.; Morell, M.L.; Vázquez, C.A.; Vatansever, S.; Upadhyay, A.S.; Överby, A.K.; Cordo, S.M.; García, C.C. The Interplay between Viperin Antiviral Activity, Lipid Droplets and Junín Mammarenavirus Multiplication. Virology 2018, 514, 216–229. [Google Scholar] [CrossRef]
- Veldhoen, M.; Hirota, K.; Westendorf, A.M.; Buer, J.; Dumoutier, L.; Renauld, J.-C.; Stockinger, B. The Aryl Hydrocarbon Receptor Links TH17-Cell-Mediated Autoimmunity to Environmental Toxins. Nature 2008, 453, 106–109. [Google Scholar] [CrossRef]
- Stockinger, B.; di Meglio, P.; Gialitakis, M.; Duarte, J.H. The Aryl Hydrocarbon Receptor: Multitasking in the Immune System. Annu. Rev. Immunol. 2014, 32, 403–432. [Google Scholar]
- Gutiérrez-Vázquez, C.; Quintana, F.J. Regulation of the Immune Response by the Aryl Hydrocarbon Receptor. Immunity 2018, 48, 19–33. [Google Scholar]
- Yamada, T.; Horimoto, H.; Kameyama, T.; Hayakawa, S.; Yamato, H.; Dazai, M.; Takada, A.; Kida, H.; Bott, D.; Zhou, A.C.; et al. Constitutive Aryl Hydrocarbon Receptor Signaling Constrains Type I Interferon-Mediated Antiviral Innate Defense. Nat. Immunol. 2016, 17, 687–694. [Google Scholar] [CrossRef]
- Calderón, G.E.; Provensal, M.C.; Martin, M.L.; Brito Hoyos, D.M.; García, J.B.; Gonzalez-Ittig, R.E.; Levis, S. Cocirculación de virus Junin y otros mammarenavirus en área geográfica sin casos confirmados de Fiebre Hemorrágica Argentina [Co-circulation of Junín virus and other mammarenaviruses in a geographical area without confirmed cases of Argentine Hemorrhagic Fever]. Medicina 2022, 82, 344–350. (In Spanish) [Google Scholar]
- Kim, Y.J.; Venturini, V.; de la Torre, J.C. Progress in Anti-Mammarenavirus Drug Development. Viruses 2021, 13, 1187. [Google Scholar] [CrossRef]
- Richmond, J.K.; Baglole, D.J. Clinical Review Lassa Fever: Epidemiology, Clinical Features, and Social Consequences. BMJ 2003, 327, 1271–1275. [Google Scholar] [CrossRef]
- McCormick, J.B.; King, I.J.; Webb, P.A.; Scribner, C.L.; Craven, R.B.; Johnson, K.M.; Elliott, L.H.; Belmont-Williams, R. Lassa fever. Effective therapy with ribavirin. N. Engl. J. Med. 1986, 314, 20–26. [Google Scholar] [CrossRef]
- Attinsounon, C.A.; Ossibi Ibara, B.R.; Alassani, A.; Adé, S.; Saké, K.; Glèlè Kakaï, C.; Dovonou, A. Report of a Fatal Case of Lassa Fever in Parakou in 2018: Clinical, Therapeutic and Diagnostic Aspects 11 Medical and Health Sciences 1108 Medical Microbiology 11 Medical and Health Sciences 1117 Public Health and Health Services. BMC Infect. Dis. 2018, 18, 667. [Google Scholar] [CrossRef]
- Zakaria, M.K. Cellular Targets for the Treatment of Flavivirus Infections. Front. Cell. Infect. Microbiol. 2018, 8, 398. [Google Scholar] [CrossRef]
- Sepúlveda, C.S.; García, C.C.; Damonte, E.B. Inhibitors of Nucleotide Biosynthesis as Candidates for a Wide Spectrum of Antiviral Chemotherapy. Microorganisms 2022, 10, 1631. [Google Scholar] [CrossRef]






Disclaimer/Publisher’s Note: The statements, opinions and data contained in all publications are solely those of the individual author(s) and contributor(s) and not of MDPI and/or the editor(s). MDPI and/or the editor(s) disclaim responsibility for any injury to people or property resulting from any ideas, methods, instructions or products referred to in the content. |
© 2023 by the authors. Licensee MDPI, Basel, Switzerland. This article is an open access article distributed under the terms and conditions of the Creative Commons Attribution (CC BY) license (https://creativecommons.org/licenses/by/4.0/).
Share and Cite
Pelaez, M.A.; Torti, M.F.; Alvarez De Lauro, A.E.; Marquez, A.B.; Giovannoni, F.; Damonte, E.B.; García, C.C. Modulation of the Aryl Hydrocarbon Receptor Signaling Pathway Impacts on Junín Virus Replication. Viruses 2023, 15, 369. https://doi.org/10.3390/v15020369
Pelaez MA, Torti MF, Alvarez De Lauro AE, Marquez AB, Giovannoni F, Damonte EB, García CC. Modulation of the Aryl Hydrocarbon Receptor Signaling Pathway Impacts on Junín Virus Replication. Viruses. 2023; 15(2):369. https://doi.org/10.3390/v15020369
Chicago/Turabian StylePelaez, Miguel Angel, María Florencia Torti, Aaron Ezequiel Alvarez De Lauro, Agostina Belén Marquez, Federico Giovannoni, Elsa Beatriz Damonte, and Cybele Carina García. 2023. "Modulation of the Aryl Hydrocarbon Receptor Signaling Pathway Impacts on Junín Virus Replication" Viruses 15, no. 2: 369. https://doi.org/10.3390/v15020369
APA StylePelaez, M. A., Torti, M. F., Alvarez De Lauro, A. E., Marquez, A. B., Giovannoni, F., Damonte, E. B., & García, C. C. (2023). Modulation of the Aryl Hydrocarbon Receptor Signaling Pathway Impacts on Junín Virus Replication. Viruses, 15(2), 369. https://doi.org/10.3390/v15020369

