Effect of SARS-CoV-2 Breakthrough Infection on HIV Reservoirs and T-Cell Immune Recovery in 3-Dose Vaccinated People Living with HIV
Abstract
:1. Introduction
2. Materials and Methods
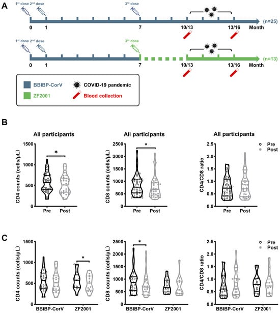
2.1. Human Subjects and Study Design
2.2. Sample Preparation
2.3. Flow Cytometry Analysis
2.4. Quantification of HIV-1 DNA and RNA
2.5. Statistical Analysis
3. Results
3.1. Characteristics of Study Participants
3.2. Hematological Parameters after Breakthrough Infection in PLWH
3.3. Decreased CD4 and CD8 Counts after Breakthrough Infection in PLWH
3.4. Changes of HIV Reservoir Size after Breakthrough Infection in PLWH
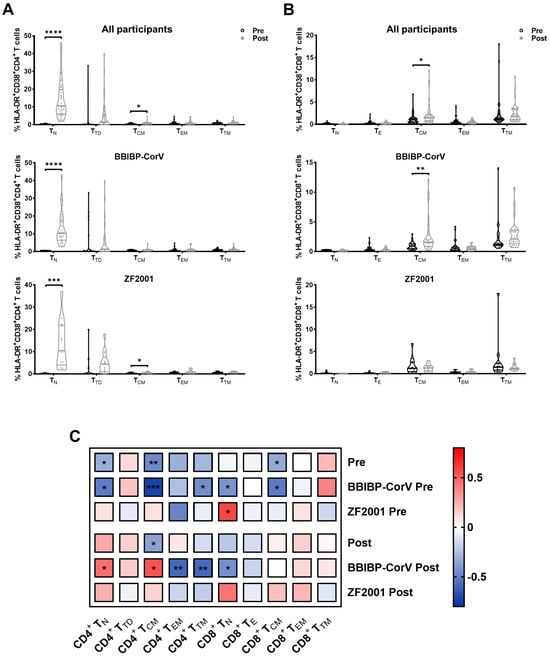
3.5. T-Cell Subset Alterations before and after Breakthrough Infection in PLWH
3.6. Cell Activation after Breakthrough Infection in PLWH
4. Discussion
Supplementary Materials
Author Contributions
Funding
Institutional Review Board Statement
Informed Consent Statement
Data Availability Statement
Acknowledgments
Conflicts of Interest
References
- Spinelli, M.A.; Jones, B.L.H.; Gandhi, M. COVID-19 Outcomes and Risk Factors Among People Living with HIV. Curr. HIV/AIDS Rep. 2022, 19, 425–432. [Google Scholar] [CrossRef]
- Ambrosioni, J.; Blanco, J.L.; Reyes-Uruena, J.M.; Davies, M.A.; Sued, O.; Marcos, M.A.; Martinez, E.; Bertagnolio, S.; Alcami, J.; Miro, J.M.; et al. Overview of SARS-CoV-2 infection in adults living with HIV. Lancet HIV 2021, 8, e294–e305. [Google Scholar] [CrossRef]
- Spinelli, M.A.; Lynch, K.L.; Yun, C.; Glidden, D.V.; Peluso, M.J.; Henrich, T.J.; Gandhi, M.; Brown, L.B. SARS-CoV-2 seroprevalence, and IgG concentration and pseudovirus neutralising antibody titres after infection, compared by HIV status: A matched case-control observational study. Lancet HIV 2021, 8, e334–e341. [Google Scholar] [CrossRef]
- Tebas, P.; Frank, I.; Lewis, M.; Quinn, J.; Zifchak, L.; Thomas, A.; Kenney, T.; Kappes, R.; Wagner, W.; Maffei, K.; et al. Poor immunogenicity of the H1N1 2009 vaccine in well controlled HIV-infected individuals. AIDS 2010, 24, 2187–2192. [Google Scholar] [CrossRef]
- Johnston, J.A.; Tincher, L.B.; Lowe, D.K. Booster and Higher Antigen Doses of Inactivated Influenza Vaccine in HIV-Infected Patients. Ann. Pharmacother. 2013, 47, 1712–1716. [Google Scholar] [CrossRef]
- Antinori, A.; Cicalini, S.; Meschi, S.; Bordoni, V.; Lorenzini, P.; Vergori, A.; Lanini, S.; De Pascale, L.; Matusali, G.; Mariotti, D.; et al. Humoral and Cellular Immune Response Elicited by mRNA Vaccination Against Severe Acute Respiratory Syndrome Coronavirus 2 (SARS-CoV-2) in People Living with Human Immunodeficiency Virus Receiving Antiretroviral Therapy Based on Current CD4 T-Lymphocyte Count. Clin. Infect. Dis. 2022, 75, e552–e563. [Google Scholar]
- Feng, Y.; Zhang, Y.; He, Z.; Huang, H.; Tian, X.; Wang, G.; Chen, D.; Ren, Y.; Jia, L.; Wang, W.; et al. Immunogenicity of an inactivated SARS-CoV-2 vaccine in people living with HIV-1: A non-randomized cohort study. eClinicalMedicine 2022, 43, 101226. [Google Scholar] [CrossRef] [PubMed]
- Su, B.; Vanham, G. Effectiveness of COVID-19 primary and booster vaccination in HIV-infected individuals. AIDS 2023, 37, 837–839. [Google Scholar] [CrossRef] [PubMed]
- Kim, A.H.J.; Nakamura, M.C. COVID-19 Breakthrough Infection Among Immunocompromised Persons. JAMA Intern. Med. 2022, 182, 163–164. [Google Scholar] [CrossRef] [PubMed]
- Sun, J.; Zheng, Q.; Madhira, V.; Olex, A.L.; Anzalone, A.J.; Vinson, A.; Singh, J.A.; French, E.; Abraham, A.G.; Mathew, J.; et al. Association Between Immune Dysfunction and COVID-19 Breakthrough Infection After SARS-CoV-2 Vaccination in the US. JAMA Intern. Med. 2022, 182, 153–162. [Google Scholar] [CrossRef]
- Lang, R.; Humes, E.; Coburn, S.B.; Horberg, M.A.; Fathi, L.F.; Watson, E.; Jefferson, C.R.; Park, L.S.; Gordon, K.S.; Akgün, K.M.; et al. Analysis of Severe Illness After Postvaccination COVID-19 Breakthrough Among Adults with and without HIV in the US. JAMA Netw. Open 2022, 5, e2236397. [Google Scholar] [CrossRef] [PubMed]
- Yek, C.; Gianella, S.; Plana, M.; Castro, P.; Scheffler, K.; García, F.; Massanella, M.; Smith, D.M. Standard vaccines increase HIV-1 transcription during antiretroviral therapy. AIDS 2016, 30, 2289–2298. [Google Scholar] [CrossRef] [PubMed]
- Fusco, F.M.; Carleo, M.A.; Sangiovanni, N.; D’Abbraccio, M.; Tambaro, O.; Borrelli, F.; Viglietti, R.; Camaioni, C.; Bruner, V.; Falanga, R.; et al. Does COVID-19 Vaccination with BNT162b2 Influence HIV-Related Immunological and Virological Markers? Data from 235 Persons Living with HIV at Cotugno Hospital, Naples, Italy: Immune Response After Second and Third Doses, and Influence on Immunovirological Markers. Viral Immunol. 2023, 36, 360–365. [Google Scholar] [CrossRef] [PubMed]
- Rai, M.A.; Shi, V.; Kennedy, B.D.; Justement, J.S.; Gittens, K.; McCormack, G.; Blazkova, J.; Moir, S.; Chun, T.W. Effect of Severe Acute Respiratory Syndrome Coronavirus 2 Vaccine Booster on Human Immunodeficiency Virus Reservoirs and Im-mune Markers. Open Forum Infect. Dis. 2022, 9, ofac544. [Google Scholar] [CrossRef] [PubMed]
- Günthard, H.F.; Wong, J.K.; Spina, C.A.; Ignacio, C.; Kwok, S.; Christopherson, C.; Hwang, J.; Haubrich, R.; Havlir, D.; Richman, D.D. Effect of Influenza Vaccination on Viral Replication and Immune Response in Persons Infected with Human Immunodeficiency Virus Receiving Potent Antiretroviral Therapy. J. Infect. Dis. 2000, 181, 522–531. [Google Scholar] [CrossRef] [PubMed]
- Gatechompol, S.; Avihingsanon, A.; Putcharoen, O.; Ruxrungtham, K.; Kuritzkes, D.R. COVID-19 and HIV infection co-pandemics and their impact: A review of the literature. AIDS Res. Ther. 2021, 18, 28. [Google Scholar] [CrossRef] [PubMed]
- Haidar, G.; Agha, M.; Bilderback, A.; Lukanski, A.; Linstrum, K.; Troyan, R.; Rothenberger, S.; McMahon, D.K.; Crandall, M.D.; Sobolewksi, M.D.; et al. Prospective Evaluation of Coronavirus Disease 2019 (COVID-19) Vaccine Responses Across a Broad Spectrum of Immunocompromising Conditions: The COVID-19 Vaccination in the Immunocompromised Study (COVICS). Clin. Infect. Dis. 2022, 75, e630–e644. [Google Scholar] [CrossRef] [PubMed]
- Di Girolamo, L.; Ferrara, M.; Trevisan, G.; Longo, B.M.; Allice, T.; Burdino, E.; Alladio, F.; Fantino, S.; Di Perri, G.; Calcagno, A.; et al. Transient plasma viral rebound after SARS-CoV-2 vaccination in an exceptional HIV-1 elite controller woman. Virol. J. 2023, 20, 123. [Google Scholar] [CrossRef]
- Gong, C.; Song, X.; Li, X.; Lu, L.; Li, T. Immunological changes after COVID-19 vaccination in an HIV-positive patient. Int. J. Infect. Dis. 2021, 117, 230–232. [Google Scholar] [CrossRef]
- Lombardi, A.; Butta, G.M.; Donnici, L.; Bozzi, G.; Oggioni, M.; Bono, P.; Matera, M.; Consonni, D.; Ludovisi, S.; Muscatello, A.; et al. Anti-spike antibodies and neutralising antibody activity in people living with HIV vaccinated with COVID-19 mRNA-1273 vaccine: A prospective single-centre cohort study. Lancet Reg. Health Eur. 2021, 13, 100287. [Google Scholar] [CrossRef]
- Vergori, A.; Lepri, A.C.; Cicalini, S.; Matusali, G.; Bordoni, V.; Lanini, S.; Meschi, S.; Iannazzo, R.; Mazzotta, V.; Colavita, F.; et al. Immunogenicity to COVID-19 mRNA vaccine third dose in people living with HIV. Nat. Commun. 2022, 13, 4922. [Google Scholar] [CrossRef]
- Levy, I.; Wieder-Finesod, A.; Litchevsky, V.; Biber, A.; Indenbaum, V.; Olmer, L.; Huppert, A.; Mor, O.; Goldstein, M.; Levin, E.G.; et al. Immunogenicity and safety of the BNT162b2 mRNA COVID-19 vaccine in people living with HIV-1. Clin. Microbiol. Infect. 2021, 27, 1851–1855. [Google Scholar] [CrossRef] [PubMed]
- Heftdal, L.D.; Perez-Alos, L.; Hasselbalch, R.B.; Hansen, C.B.; Hamm, S.R.; Moller, D.L.; Pries-Heje, M.; Fogh, K.; Gerstoft, J.; Gronbaek, K.; et al. Humoral and cellular immune responses eleven months after the third dose of BNT162b2 an mRNA-based COVID-19 vaccine in people with HIV—A prospective observational cohort study. eBioMedicine 2023, 93, 104661. [Google Scholar] [CrossRef] [PubMed]
- Matveev, V.A.; Mihelic, E.Z.; Benko, E.; Budylowski, P.; Grocott, S.; Lee, T.; Korosec, C.S.; Colwill, K.; Stephenson, H.; Law, R.; et al. Immunogenicity of COVID-19 vaccines and their effect on HIV reservoir in older people with HIV. iScience 2023, 26, 107915. [Google Scholar] [CrossRef] [PubMed]
- Lv, X.; Zhao, C.; Song, B.; Huang, H.; Song, S.; Long, H.; Liu, W.; Du, M.; Liu, M.; Liu, J. COVID-19 vaccination in people living with HIV and AIDS (PLWHA) in China: A cross-sectional study. Hum. Vaccines Immunother. 2023, 19, 2151798. [Google Scholar] [CrossRef]
- Steenberg, B.; Sokani, A.; Myburgh, N.; Mutevedzi, P.; Madhi, S.A. COVID-19 Vaccination Rollout: Aspects of Hesitancy in South Africa. Vaccines 2023, 11, 407. [Google Scholar] [CrossRef]
- Calza, L.; Bon, I.; Borderi, M.; Colangeli, V.; Viale, P. No Significant Effect of COVID-19 on Immunological and Virological Parameters in Patients with HIV-1 Infection. J. Acquir. Immune Defic. Syndr. 2020, 85, e6–e8. [Google Scholar] [CrossRef]
- Hu, R.; Yan, H.; Liu, M.; Tang, L.; Kong, W.; Zhu, Z.; Liu, P.; Bai, W.; Hu, X.; Ding, J.; et al. Brief Report: Virologic and Immunologic Outcomes for HIV Patients with Coronavirus Disease 2019. Am. J. Ther. 2020, 86, 213–218. [Google Scholar] [CrossRef]
- Pasternak, A.O.; Lukashov, V.V.; Berkhout, B. Cell-associated HIV RNA: A dynamic biomarker of viral persistence. Retrovirology 2013, 10, 41. [Google Scholar] [CrossRef]
- Yukl, S.A.; Shergill, A.K.; Ho, T.; Killian, M.; Girling, V.; Epling, L.; Li, P.; Wong, L.K.; Crouch, P.; Deeks, S.G.; et al. The Distribution of HIV DNA and RNA in Cell Subsets Differs in Gut and Blood of HIV-Positive Patients on ART: Implications for Viral Persistence. J. Infect. Dis. 2013, 208, 1212–1220. [Google Scholar] [CrossRef]
- Sung, J.M.; Margolis, D.M. HIV Persistence on Antiretroviral Therapy and Barriers to a Cure. Adv. Exp. Med. Biol. 2018, 1075, 165–185. [Google Scholar] [PubMed]
- Wherry, E.J.; Barouch, D.H. T cell immunity to COVID-19 vaccines. Science 2022, 377, 821–822. [Google Scholar] [CrossRef] [PubMed]
- Koutsakos, M.; Reynaldi, A.; Lee, W.S.; Nguyen, J.; Amarasena, T.; Taiaroa, G.; Kinsella, P.; Liew, K.C.; Tran, T.; Kent, H.E.; et al. SARS-CoV-2 breakthrough infection induces rapid memory and de novo T cell responses. Immunity 2023, 56, 879–892.e4. [Google Scholar] [CrossRef] [PubMed]
- Hyun, H.; Jang, A.-Y.; Park, H.; Heo, J.Y.; Bin Seo, Y.; Nham, E.; Yoon, J.G.; Seong, H.; Noh, J.Y.; Cheong, H.J.; et al. Humoral and cellular immunogenicity of homologous and heterologous booster vaccination in Ad26.COV2.S-primed individuals: Comparison by breakthrough infection. Front. Immunol. 2023, 14, 1131229. [Google Scholar] [CrossRef]
- Fu, J.Y.L.; Pukhari, M.H.; Bador, M.K.; Sam, I.C.; Chan, Y.F. Humoral and T Cell Immune Responses against SARS-CoV-2 after Primary and Homologous or Heterologous Booster Vaccinations and Breakthrough Infection: A Longitudinal Cohort Study in Malaysia. Viruses 2023, 15, 844. [Google Scholar] [CrossRef]
- Zhang, J.; He, Q.; An, C.; Mao, Q.; Gao, F.; Bian, L.; Wu, X.; Wang, Q.; Liu, P.; Song, L.; et al. Boosting with heterologous vaccines effectively improves protective immune responses of the inactivated SARS-CoV-2 vaccine. Emerg. Microbes Infect. 2021, 10, 1598–1608. [Google Scholar] [CrossRef]
- Yi, X.; Wang, Y.; Li, Q.; Li, X.; Zhang, P.; Fu, X.; Gu, S.; Zhang, D.; Liu, X.; Lou, H.; et al. Pre-existing immunity to SARS-CoV-2 associates with strong T cell responses induced by inactivated COVID-19 vaccines. J. Med. Virol. 2023, 95, e28642. [Google Scholar] [CrossRef]





| BBIBP-CorV (n = 25) | ZF2001 (n = 13) | p_Value | |
|---|---|---|---|
| Sex (%) | 0.629 | ||
| Male | 24 (96.0%) | 12 (92.3%) | |
| Female | 1 (4%) | 1 (7.6%) | |
| Age (years) | 39 (30–49) | 41 (37–56) | 0.185 |
| SARS-CoV-2 vaccine | |||
| 1st dose | BBIBP-CorV | BBIBP-CorV | |
| 2nd dose | BBIBP-CorV | BBIBP-CorV | |
| 3rd dose | BBIBP-CorV | ZF2001 | |
| Pre-breakthrough infection (%) | 0.565 | ||
| month 10 | 8 (32.0%) | 3 (23.1%) | |
| month 13 | 17 (68.0%) | 10 (76.9%) | |
| CD4 counts (cells/µL) | 377 (278–588) | 426 (305–580) | 0.808 |
| CD8 counts (cells/µL) | 526 (474–723) | 565 (436–703) | 0.761 |
| CD4/CD8 ratio | 0.64 (0.35–1.04) | 0.73 (0.58–0.89) | 0.416 |
| Viral load (copies/mL) | <20 | <20 | - |
| ART time (years) | 4 (3–5) | 6 (4–7) | 0.213 |
| ART regimen (%) | 0.395 | ||
| 3TC + TDF + LPV/r | 2 (8%) | 1 (8%) | |
| 3TC + TDF + EFV | 21 (84%) | 9 (69%) | |
| 3TC + AZT + NVP | 2 (8%) | 1 (8%) | |
| 3TC + AZT + EFV | 0 | 1 (8%) | |
| E/C/F/TAF | 0 | 1 (8%) |
| BBIBP-CorV (n = 25) | ZF2001 (n = 13) | |||||
|---|---|---|---|---|---|---|
| Pre | Post | p_Value | Pre | Post | p_Value | |
| WBC (109/L) | 5.78 (5.36–6.61) | 6.01 (4.92–7.45) | 0.380 | 4.06 (3.95–5.58) | 4.80 (3.85–5.77) | 0.339 |
| HGB (g/L) | 155 (147–163) | 153 (146–161) | 0.025 * | 155 (143–162) | 151 (146–162) | 0.537 |
| PLT (109/L) | 250 (206–300) | 242 (217–287) | 0.864 | 218 (197–255) | 230 (202–253) | 0.201 |
| CRE (µmol/L) | 87 (82–91) | 85 (80–89) | 0.035 * | 78 (76–81) | 81 (75–92) | 0.275 |
| ALT (U/L) | 25 (19–34) | 25 (19–48) | 0.079 | 30 (26–35) | 27 (23–34) | 0.735 |
| AST (U/L) | 23 (22–28) | 23 (21–33) | 0.255 | 28 (25–30) | 25 (22–28) | 0.572 |
| GGT (U/L) | 39 (26–58) | 48 (25–73) | 0.231 | 31 (27–49) | 36 (30–48) | 0.420 |
| GLU (mmol/L) | 5.3 (5.1–5.6) | 5.3 (4.9–5.8) | 0.579 | 5.2 (5.1–6.6) | 5.1 (5.0–6.8) | 0.243 |
| TG (mmol/L) | 1.57 (0.84–2.38) | 1.41 (1.14–2.09) | 0.484 | 1.92 (1.23–2.56) | 1.73 (1.11–2.54) | 0.599 |
| TC (mmol/L) | 4.20 (3.89–4.58) | 4.13 (3.67–4.70) | 0.833 | 4.44 (4.30–4.80) | 4.38 (4.19–4.67) | 0.290 |
| GLO (g/L) | 26 (24–29) | 26 (23–28) | 0.931 | 25 (23–27) | 26 (23–29) | 0.948 |
Disclaimer/Publisher’s Note: The statements, opinions and data contained in all publications are solely those of the individual author(s) and contributor(s) and not of MDPI and/or the editor(s). MDPI and/or the editor(s) disclaim responsibility for any injury to people or property resulting from any ideas, methods, instructions or products referred to in the content. |
© 2023 by the authors. Licensee MDPI, Basel, Switzerland. This article is an open access article distributed under the terms and conditions of the Creative Commons Attribution (CC BY) license (https://creativecommons.org/licenses/by/4.0/).
Share and Cite
Qu, M.-M.; Song, B.; Yang, B.-P.; Wang, Z.; Yu, M.; Zhang, Y.; Zhang, C.; Song, J.-W.; Fan, X.; Xu, R.; et al. Effect of SARS-CoV-2 Breakthrough Infection on HIV Reservoirs and T-Cell Immune Recovery in 3-Dose Vaccinated People Living with HIV. Viruses 2023, 15, 2427. https://doi.org/10.3390/v15122427
Qu M-M, Song B, Yang B-P, Wang Z, Yu M, Zhang Y, Zhang C, Song J-W, Fan X, Xu R, et al. Effect of SARS-CoV-2 Breakthrough Infection on HIV Reservoirs and T-Cell Immune Recovery in 3-Dose Vaccinated People Living with HIV. Viruses. 2023; 15(12):2427. https://doi.org/10.3390/v15122427
Chicago/Turabian StyleQu, Meng-Meng, Bing Song, Bao-Peng Yang, Zerui Wang, Minrui Yu, Yi Zhang, Chao Zhang, Jin-Wen Song, Xing Fan, Ruonan Xu, and et al. 2023. "Effect of SARS-CoV-2 Breakthrough Infection on HIV Reservoirs and T-Cell Immune Recovery in 3-Dose Vaccinated People Living with HIV" Viruses 15, no. 12: 2427. https://doi.org/10.3390/v15122427
APA StyleQu, M.-M., Song, B., Yang, B.-P., Wang, Z., Yu, M., Zhang, Y., Zhang, C., Song, J.-W., Fan, X., Xu, R., Zhang, J.-Y., Zhou, C.-B., Du, F., Wang, F.-S., Huang, H.-H., & Jiao, Y.-M. (2023). Effect of SARS-CoV-2 Breakthrough Infection on HIV Reservoirs and T-Cell Immune Recovery in 3-Dose Vaccinated People Living with HIV. Viruses, 15(12), 2427. https://doi.org/10.3390/v15122427

