Deacetylation of ACO2 Is Essential for Inhibiting Bombyx mori Nucleopolyhedrovirus Propagation
Abstract
:1. Introduction
2. Materials and Methods
2.1. Cells, Viruses, and Vectors
2.2. Antibodies
2.3. Transfection
2.4. Western Blot
2.5. Immunoprecipitation (IP)
2.6. Enzymatic Activity Analysis
2.7. ATP Levels Assay
2.8. JC-1 Mitochondrial Membrane Potential (MMP) Assay
2.9. Fluorescence Microscopy Analysis of Virus Proliferation
2.10. Determination of the Viral Titer
2.11. Real-Time Fluorescence Quantitative PCR (qPCR)
2.12. Statistical Analysis
3. Results
3.1. BmNPV Induces TCA Cycle Gene Expression to Activate Metabolism in BmN Cells
3.2. Deacetylation of ACO2 K56 Responds to BmNPV Infection in BmN Cells
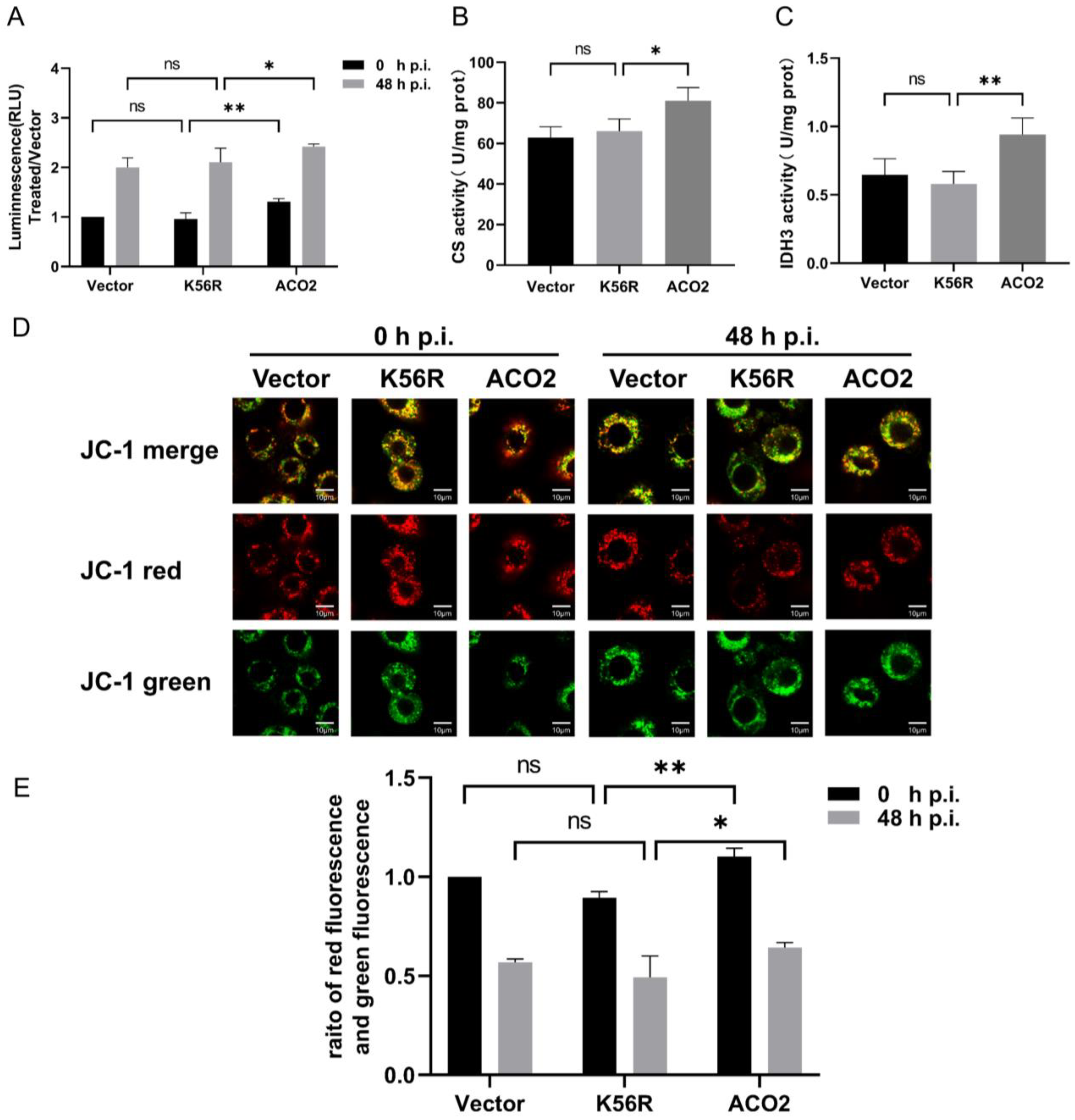
3.3. Deacetylation of ACO2 K56 Affects Mitochondrial Functions
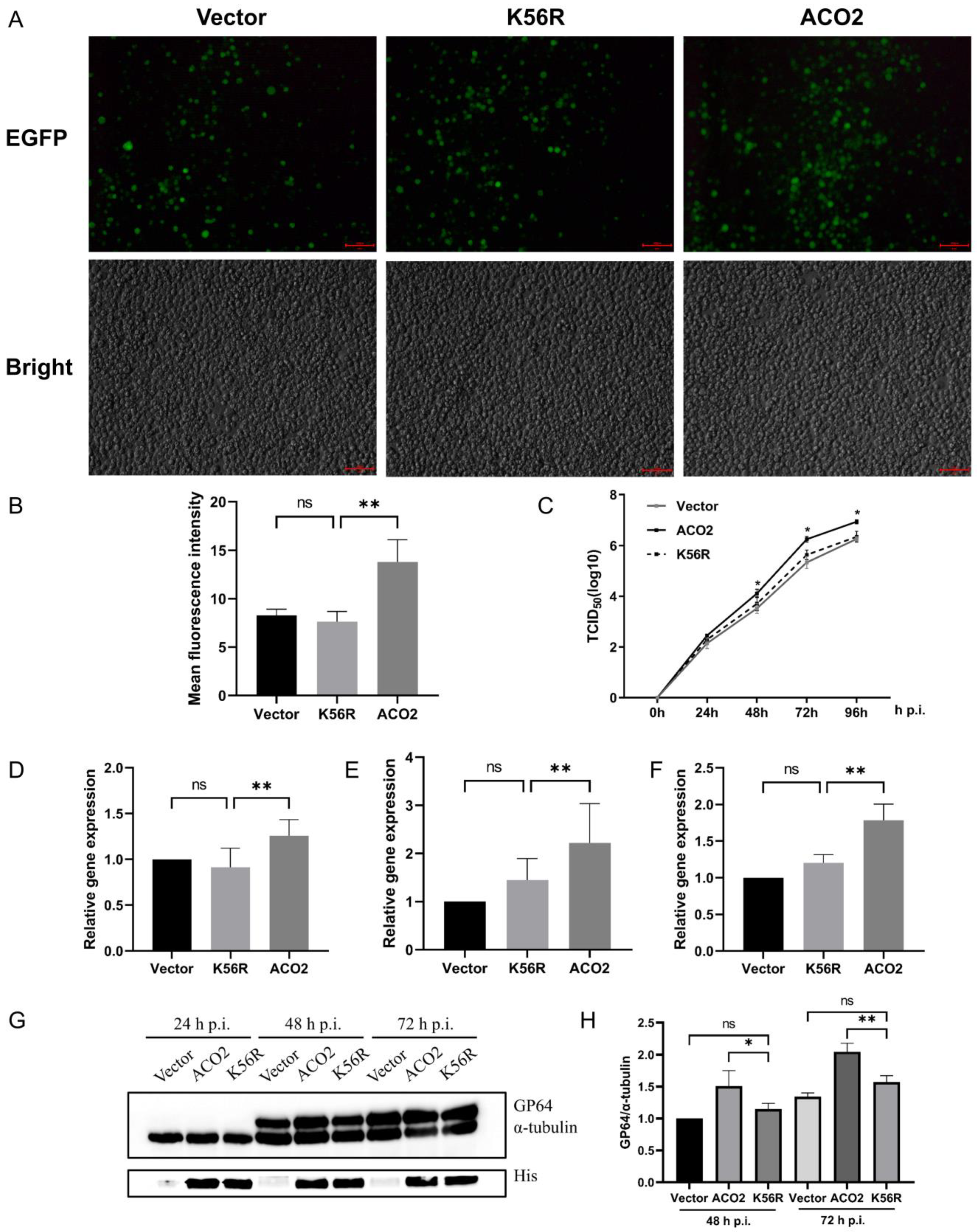
3.4. Deacetylation of ACO2 K56 Inhibits the Proliferation of BmNPV
4. Discussion
Supplementary Materials
Author Contributions
Funding
Institutional Review Board Statement
Informed Consent Statement
Data Availability Statement
Acknowledgments
Conflicts of Interest
References
- Yang, S.Y.; Han, M.J.; Kang, L.F.; Li, Z.W.; Shen, Y.H.; Zhang, Z. Demographic history and gene flow during silkworm domestication. BMC Evol. Biol. 2014, 14, 185. [Google Scholar] [CrossRef] [PubMed]
- Tanaka, H.; Sagisaka, A.; Fujita, K.; Kaneko, Y.; Imanishi, S.; Yamakawa, M. Lipopolysaccharide elicits expression of immune-related genes in the silkworm, Bombyx mori. Insect Mol. Biol. 2009, 18, 71–75. [Google Scholar] [CrossRef] [PubMed]
- Jiang, L.; Xia, Q. The progress and future of enhancing antiviral capacity by transgenic technology in the silkworm Bombyx mori. Insect Biochem. Mol. Biol. 2014, 48, 1–7. [Google Scholar] [CrossRef] [PubMed]
- Zhu, Y.; Hu, M.; Ngowo, J.; Gao, X.; Chen, X.; Yan, H.; Yu, W. Deacetylation of BmAda3 is required for cell apoptosis caused by Bombyx mori nucleopolyhedrovirus infection. Arch. Insect Biochem. Physiol. 2021, 108, e21838. [Google Scholar] [CrossRef] [PubMed]
- Jiang, L. Insights into the antiviral pathways of the silkworm Bombyx mori. Front. Immunol. 2021, 12, 639092. [Google Scholar] [CrossRef] [PubMed]
- Sanchez, E.L.; Lagunoff, M. Viral activation of cellular metabolism. Virology 2015, 479–480, 609–618. [Google Scholar] [CrossRef] [PubMed]
- Goodwin, C.M.; Xu, S.; Munger, J. Stealing the keys to the kitchen: Viral manipulation of the host cell metabolic network. Trends Microbiol. 2015, 23, 789–798. [Google Scholar] [CrossRef] [PubMed]
- Thaker, S.K.; Ch’ng, J.; Christofk, H.R. Viral hijacking of cellular metabolism. BMC Biol. 2019, 17, 59. [Google Scholar] [CrossRef]
- Ebenhoh, O.; Heinrich, R. Evolutionary optimization of metabolic pathways. Theoretical reconstruction of the stoichiometry of ATP and NADH producing systems. Bull. Math. Biol. 2001, 63, 21–55. [Google Scholar] [CrossRef]
- Tsai, C.H.; Chuang, Y.C.; Lu, Y.H.; Lin, C.Y.; Tang, C.K.; Wei, S.C.; Wu, Y.L. Carbohydrate metabolism is a determinant for the host specificity of baculovirus infections. iScience 2022, 25, 103648. [Google Scholar] [CrossRef]
- Bao, Y.Y.; Tang, X.D.; Lv, Z.Y.; Wang, X.Y.; Tian, C.H.; Xu, Y.P.; Zhang, C.X. Gene expression profiling of resistant and susceptible Bombyx mori strains reveals nucleopolyhedrovirus-associated variations in host gene transcript levels. Genomics 2009, 94, 138–145. [Google Scholar] [CrossRef] [PubMed]
- Dhami, N.; Trivedi, D.K.; Goodacre, R.; Mainwaring, D.; Humphreys, D.P. Mitochondrial aconitase is a key regulator of energy production for growth and protein expression in Chinese hamster ovary cells. Metabolomics 2018, 14, 136. [Google Scholar] [CrossRef] [PubMed]
- Hou, L.; Huang, C.; Wu, X.; Zhang, J.; Zhao, M. Nitric oxide negatively regulates the rapid formation of pleurotus ostreatus primordia by inhibiting the mitochondrial aco gene. J. Fungi 2022, 8, 1055. [Google Scholar] [CrossRef] [PubMed]
- Ciccarone, F.; Di Leo, L.; Lazzarino, G.; Maulucci, G.; Di Giacinto, F.; Tavazzi, B.; Ciriolo, M.R. Aconitase 2 inhibits the proliferation of MCF-7 cells promoting mitochondrial oxidative metabolism and ROS/FoxO1-mediated autophagic response. Br. J. Cancer 2020, 122, 182–193. [Google Scholar] [CrossRef] [PubMed]
- Chen, Y.; Cai, G.H.; Xia, B.; Wang, X.; Zhang, C.C.; Xie, B.C.; Shi, X.C.; Liu, H.; Lu, J.F.; Zhang, R.X.; et al. Mitochondrial aconitase controls adipogenesis through mediation of cellular ATP production. FASEB J. Off. Publ. Fed. Am. Soc. Exp. Biol. 2020, 34, 6688–6702. [Google Scholar] [CrossRef] [PubMed]
- Cho, Y.H.; Kim, G.H.; Park, J.J. Mitochondrial aconitase 1 regulates age-related memory impairment via autophagy/mitophagy-mediated neural plasticity in middle-aged flies. Aging Cell 2021, 20, e13520. [Google Scholar] [CrossRef]
- Verdin, E.; Ott, M. 50 years of protein acetylation: From gene regulation to epigenetics, metabolism and beyond. Nature Reviews. Mol. Cell Biol. 2015, 16, 258–264. [Google Scholar] [CrossRef] [PubMed]
- Ketema, E.B.; Lopaschuk, G.D. Post-translational acetylation control of cardiac energy metabolism. Front. Cardiovasc. Med. 2021, 8, 723996. [Google Scholar] [CrossRef]
- Fernandes, J.; Weddle, A.; Kinter, C.S.; Humphries, K.M.; Mather, T.; Szweda, L.I.; Kinter, M. Lysine acetylation activates mitochondrial aconitase in the heart. Biochemistry 2015, 54, 4008–4018. [Google Scholar] [CrossRef]
- Araujo, J.; Ottinger, S.; Venkat, S.; Gan, Q.; Fan, C. Studying acetylation of aconitase isozymes by genetic code expansion. Front. Chem. 2022, 10, 862483. [Google Scholar] [CrossRef]
- Ahmed, F.; Kleffmann, T.; Husain, M. Acetylation, Methylation and Allysine Modification Profile of Viral and Host Proteins during Influenza A Virus Infection. Viruses 2021, 13, 1475. [Google Scholar] [CrossRef] [PubMed]
- Hu, D.; Xue, S.; Zhao, C.; Wei, M.; Yan, H.; Quan, Y.; Yu, W. Comprehensive profiling of lysine acetylome in baculovirus infected silkworm (Bombyx mori) cells. Proteomics 2018, 18, 1700133. [Google Scholar] [CrossRef] [PubMed]
- Kumar, R.; Mehta, D.; Mishra, N.; Nayak, D.; Sunil, S. Role of host-mediated posttranslational modifications (PTMs) in RNA virus pathogenesis. Int. J. Mol. Sci. 2020, 22, 323. [Google Scholar] [CrossRef]
- Mao, F.; Chen, X.; Ngowo, J.; Zhu, Y.; Lei, J.; Gao, X.; Miao, M.; Quan, Y.; Yu, W. Deacetylation of HSC70-4 promotes Bombyx mori nucleopolyhedrovirus proliferation via proteasome-mediated nuclear import. Front. Physiol. 2021, 12, 609674. [Google Scholar] [CrossRef] [PubMed]
- Murray, L.A.; Sheng, X.; Cristea, I.M. Orchestration of protein acetylation as a toggle for cellular defense and virus replication. Nat. Commun. 2018, 9, 4967. [Google Scholar] [CrossRef]
- Shvedunova, M.; Akhtar, A. Modulation of cellular processes by histone and non-histone protein acetylation. Nat. Rev. Mol. Cell Biol. 2022, 23, 329–349. [Google Scholar] [CrossRef] [PubMed]
- Baeza, J.; Smallegan, M.J.; Denu, J.M. Mechanisms and dynamics of protein acetylation in mitochondria. Trends Biochem. Sci. 2016, 41, 231–244. [Google Scholar] [CrossRef] [PubMed]
- Tao, R.; Coleman, M.C.; Pennington, J.D.; Ozden, O.; Park, S.H.; Jiang, H.; Kim, H.S.; Flynn, C.R.; Hill, S.; Hayes McDonald, W.; et al. Sirt3-mediated deacetylation of evolutionarily conserved lysine 122 regulates MnSOD activity in response to stress. Mol. Cell 2010, 40, 893–904. [Google Scholar] [CrossRef]
- Hsu, F.F.; Chiang, M.T.; Li, F.A.; Yeh, C.T.; Lee, W.H.; Chau, L.Y. Acetylation is essential for nuclear heme oxygenase-1-enhanced tumor growth and invasiveness. Oncogene 2017, 36, 6805–6814. [Google Scholar] [CrossRef]
- Zhou, F.; Gao, Z.; Lv, Z.; Chen, J.; Hong, Y.; Yu, W.; Wang, D.; Jiang, C.; Wu, X.; Zhang, Y.; et al. Construction of the ie1-Bacmid expression system and its use to express EGFP and BmAGO2 in BmN cells. Appl. Biochem. Biotechnol. 2013, 169, 2237–2247. [Google Scholar] [CrossRef]
- Gallo-Oller, G.; Ordoñez, R.; Dotor, J. A new background subtraction method for Western blot densitometry band quantification through image analysis software. J. Immunol. Methods 2018, 457, 1–5. [Google Scholar] [CrossRef] [PubMed]
- Gravance, C.G.; Garner, D.L.; Baumber, J.; Ball, B.A. Assessment of equine sperm mitochondrial function using JC-1. Theriogenology 2000, 53, 1691–1703. [Google Scholar] [CrossRef] [PubMed]
- Teng, X.; Zhang, Z.; He, G.; Yang, L.; Li, F. Validation of reference genes for quantitative expression analysis by real-time rt-PCR in four lepidopteran insects. J. Insect Sci. 2012, 12, 60. [Google Scholar] [CrossRef] [PubMed]
- Zhang, M.; Fei, S.; Xia, J.; Wang, Y.; Wu, H.; Li, X.; Guo, Y.; Swevers, L.; Sun, J.; Feng, M. Sirt5 Inhibits BmNPV Replication by Promoting a Relish-Mediated Antiviral Pathway in Bombyx mori. Front. Immunol. 2022, 13, 906738. [Google Scholar] [CrossRef]
- Liu, Y.; Zhang, X.; Chen, D.; Yang, D.; Zhu, C.; Tang, L.; Yang, X.; Wang, Y.; Luo, X.; Wang, M.; et al. CRISPR/Cas9-Mediated Disruption of the lef8 and lef9 to Inhibit Nucleopolyhedrovirus Replication in Silkworms. Viruses 2022, 14, 1119. [Google Scholar] [CrossRef] [PubMed]
- Stefano, G.B.; Büttiker, P.; Weissenberger, S.; Martin, A.; Ptacek, R.; Kream, R.M. Editorial: The Pathogenesis of Long-Term Neuropsychiatric COVID-19 and the Role of Microglia, Mitochondria, and Persistent Neuroinflammation: A Hypothesis. Med. Sci. Monit. Int. Med. J. Exp. Clin. Res. 2021, 27, e933015. [Google Scholar] [CrossRef] [PubMed]
- Nguyen, Q.; Nielsen, L.K.; Reid, S. Genome scale transcriptomics of baculovirus-insect interactions. Viruses 2013, 5, 2721–2747. [Google Scholar] [CrossRef]
- Eniafe, J.; Jiang, S. The functional roles of TCA cycle metabolites in cancer. Oncogene 2021, 40, 3351–3363. [Google Scholar] [CrossRef]
- Schlichtholz, B.; Turyn, J.; Goyke, E.; Biernacki, M.; Jaskiewicz, K.; Sledzinski, Z.; Swierczynski, J. Enhanced citrate synthase activity in human pancreatic cancer. Pancreas 2005, 30, 99–104. [Google Scholar] [CrossRef]
- Cai, Q.; Zhao, M.; Liu, X.; Wang, X.; Nie, Y.; Li, P.; Liu, T.; Ge, R.; Han, F. Reduced expression of citrate synthase leads to excessive superoxide formation and cell apoptosis. Biochem. Biophys. Res. Commun. 2017, 485, 388–394. [Google Scholar] [CrossRef]
- Ye, B.; Li, J.; Xu, L.; Liu, H.; Yang, M. Metabolomic effects of the dietary inclusion of hermetia illucens larva meal in Tilapia. Metabolites 2022, 12, 286. [Google Scholar] [CrossRef]
- Scandroglio, F.; Tórtora, V.; Radi, R.; Castro, L. Metabolic control analysis of mitochondrial aconitase: Influence over respiration and mitochondrial superoxide and hydrogen peroxide production. Free Radic. Res. 2014, 48, 684–693. [Google Scholar] [CrossRef] [PubMed]
- Chen, J.; Guan, L.; Zou, M.; He, S.; Li, D.; Chi, W. Specific cyprinid HIF isoforms contribute to cellular mitochondrial regulation. Sci. Rep. 2020, 10, 17246. [Google Scholar] [CrossRef] [PubMed]
- Zhang, J.; Ahmad, S.; Wang, L.Y.; Han, Q.; Zhang, J.C.; Luo, Y.P. Cell death induced by α-terthienyl via reactive oxygen species-mediated mitochondrial dysfunction and oxidative stress in the midgut of Aedes aegypti larvae. Free Radic. Biol. Med. 2019, 137, 87–98. [Google Scholar] [CrossRef] [PubMed]
- Kong, X.; Xu, W.; Chen, N.; Li, Y.; Shen, Y.; Wu, X. Bombyx mori nucleopolyhedrovirus F-like protein Bm14 is a factor for viral-induced cytopathic effects via regulating oxidative phosphorylation and cellular ROS levels. Virology 2021, 552, 83–93. [Google Scholar] [CrossRef] [PubMed]
- Zaib, S.; Hayyat, A.; Ali, N.; Gul, A.; Naveed, M.; Khan, I. Role of Mitochondrial Membrane Potential and Lactate Dehydrogenase A in Apoptosis. AntiCancer Agents Med. Chem. 2022, 22, 2048–2062. [Google Scholar] [CrossRef] [PubMed]
- Chem, R.J. The Role of Apoptosis in Defense Against Baculovirus Infection in Insects. Curr. Top. Microbiol. Immunol. 2005, 289, 113–130. [Google Scholar]
- Yu, M.; Carstens, E.B. Identification of a domain of the baculovirus Autographa californica multiple nucleopolyhedrovirus single-strand DNA-binding protein LEF-3 essential for viral DNA replication. J. Virol. 2010, 84, 6153–6162. [Google Scholar] [CrossRef]
- Li, Z.; Blissard, G.W. Baculovirus GP64 disulfide bonds: The intermolecular disulfide bond of Autographa californica multicapsid nucleopolyhedrovirus GP64 is not essential for membrane fusion and virion budding. J. Virol. 2010, 84, 8584–8595. [Google Scholar] [CrossRef]
- Zhang, J.; Li, Y.; Zhao, S.; Wu, X. Identification of a functional region in Bombyx mori nucleopolyhedrovirus VP39 that is essential for nuclear actin polymerization. Virology 2020, 550, 37–50. [Google Scholar] [CrossRef]




Disclaimer/Publisher’s Note: The statements, opinions and data contained in all publications are solely those of the individual author(s) and contributor(s) and not of MDPI and/or the editor(s). MDPI and/or the editor(s) disclaim responsibility for any injury to people or property resulting from any ideas, methods, instructions or products referred to in the content. |
© 2023 by the authors. Licensee MDPI, Basel, Switzerland. This article is an open access article distributed under the terms and conditions of the Creative Commons Attribution (CC BY) license (https://creativecommons.org/licenses/by/4.0/).
Share and Cite
Hu, M.; You, Y.; Li, Y.; Ma, S.; Li, J.; Miao, M.; Quan, Y.; Yu, W. Deacetylation of ACO2 Is Essential for Inhibiting Bombyx mori Nucleopolyhedrovirus Propagation. Viruses 2023, 15, 2084. https://doi.org/10.3390/v15102084
Hu M, You Y, Li Y, Ma S, Li J, Miao M, Quan Y, Yu W. Deacetylation of ACO2 Is Essential for Inhibiting Bombyx mori Nucleopolyhedrovirus Propagation. Viruses. 2023; 15(10):2084. https://doi.org/10.3390/v15102084
Chicago/Turabian StyleHu, Miao, Yi You, Yao Li, Shiyi Ma, Jiaqi Li, Meng Miao, Yanping Quan, and Wei Yu. 2023. "Deacetylation of ACO2 Is Essential for Inhibiting Bombyx mori Nucleopolyhedrovirus Propagation" Viruses 15, no. 10: 2084. https://doi.org/10.3390/v15102084
APA StyleHu, M., You, Y., Li, Y., Ma, S., Li, J., Miao, M., Quan, Y., & Yu, W. (2023). Deacetylation of ACO2 Is Essential for Inhibiting Bombyx mori Nucleopolyhedrovirus Propagation. Viruses, 15(10), 2084. https://doi.org/10.3390/v15102084
