RSAD2 Is an Effective Target for High-Yield Vaccine Production in MDCK Cells
Abstract
1. Introduction
2. Materials and Methods
2.1. Cells and Virus
2.2. Protein Extraction and Quantification
2.3. Protein Digestion and Peptide Desalting
2.4. qPCR Analysis
2.5. Western Blot Analysis
2.6. RNA Interference
2.7. Influenza Virus Infection
2.8. SH-RSAD2 Cell Growth Curve
2.9. TCID50
2.10. Statistical Analysis
3. Results
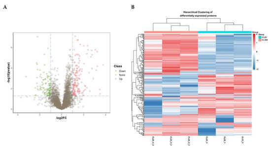
3.1. Differentially Expressed Proteins Associated with H1N1 Influenza Virus Infection
3.2. Cluster Analysis of Differentially Expressed Proteins
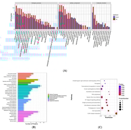
3.3. Screening of Immune Response-Related Proteins
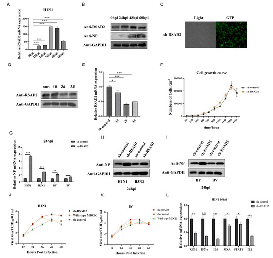
3.4. Validation of mRNA Expression
3.5. Validation of Protein Expression
3.6. RSAD2 Knockdown Increased Influenza Virus Titers in MDCK Cells
4. Discussion
5. Conclusions
Supplementary Materials
Author Contributions
Funding
Institutional Review Board Statement
Informed Consent Statement
Data Availability Statement
Conflicts of Interest
References
- Liao, Y.; Guo, S.; Liu, G.; Qiu, Z.; Wang, J.; Yang, D.; Tian, X.; Qiao, Z.; Ma, Z.; Liu, Z. Host Non-Coding RNA Regulates Influenza A Virus Replication. Viruses 2021, 14, 51. [Google Scholar] [CrossRef] [PubMed]
- Küchler, J.; Püttker, S.; Lahmann, P.; Genzel, Y.; Kupke, S.; Benndorf, D.; Reichl, U. Absolute quantification of viral proteins during single-round replication of MDCK suspension cells. J. Proteom. 2022, 259, 104544. [Google Scholar] [CrossRef] [PubMed]
- Boikos, C.; Fischer, L.; O’Brien, D.; Vasey, J.; Sylvester, G.C.; A Mansi, J. Relative Effectiveness of the Cell-derived Inactivated Quadrivalent Influenza Vaccine Versus Egg-derived Inactivated Quadrivalent Influenza Vaccines in Preventing Influenza-related Medical Encounters During the 2018-2019 Influenza Season in the United States. Clin. Infect. Dis. Off. Publ. Infect. Dis. Soc. Am. 2021, 73, e692–e698. [Google Scholar] [CrossRef]
- Dawood, F.S.; Naleway, A.L.; Flannery, B.; Levine, M.Z.; Murthy, K.; Sambhara, S.; Gangappa, S.; Edwards, L.; Ball, S.; Grant, L.; et al. Comparison of the Immunogenicity of Cell Culture-Based and Recombinant Quadrivalent Influenza Vaccines to Conventional Egg-Based Quadrivalent Influenza Vaccines Among Healthcare Personnel Aged 18-64 Years: A Randomized Open-Label Trial. Clin. Infect. Dis. Off. Publ. Infect. Dis. Soc. Am. 2021, 73, 1973–1981. [Google Scholar] [CrossRef] [PubMed]
- Nakamura, K.; Harada, Y.; Takahashi, H.; Trusheim, H.; Bernhard, R.; Hamamoto, I.; Hirata-Saito, A.; Ogane, T.; Mizuta, K.; Konomi, N.; et al. Systematic evaluation of suspension MDCK cells, adherent MDCK cells, and LLC-MK2 cells for preparing influenza vaccine seed virus. Vaccine 2019, 37, 6526–6534. [Google Scholar] [CrossRef]
- Harada, Y.; Takahashi, H.; Trusheim, H.; Roth, B.; Mizuta, K.; Hirata-Saito, A.; Ogane, T.; Odagiri, T.; Tashiro, M.; Yamamoto, N. Comparison of suspension MDCK cells, adherent MDCK cells, and LLC-MK2 cells for selective isolation of influenza viruses to be used as vaccine seeds. Influ. Other Respir. Viruses 2020, 14, 204–209. [Google Scholar] [CrossRef]
- Bissinger, T.; Wu, Y.; Marichal-Gallardo, P.; Riedel, D.; Liu, X.; Genzel, Y.; Tan, W.; Reichl, U. Towards integrated production of an influenza A vaccine candidate with MDCK suspension cells. Biotechnol. Bioeng. 2021, 118, 3996–4013. [Google Scholar] [CrossRef]
- Wu, Y.; Bissinger, T.; Genzel, Y.; Liu, X.; Reichl, U.; Tan, W.-S. High cell density perfusion process for high yield of influenza A virus production using MDCK suspension cells. Appl. Microbiol. Biotechnol. 2021, 105, 1421–1434. [Google Scholar] [CrossRef]
- Doroshenko, A.; A Halperin, S. Trivalent MDCK cell culture-derived influenza vaccine Optaflu (Novartis Vaccines). Expert Rev. Vaccines 2009, 8, 679–688. [Google Scholar] [CrossRef]
- Dormitzer, P.R.; Suphaphiphat, P.; Gibson, D.G.; Wentworth, D.E.; Stockwell, T.B.; Algire, M.A.; Alperovich, N.; Barro, M.; Brown, D.M.; Craig, S.; et al. Synthetic generation of influenza vaccine viruses for rapid response to pandemics. Sci. Transl. Med. 2013, 5, 168r–185r. [Google Scholar] [CrossRef]
- Yang, S.; Jankowska, E.; Kosikova, M.; Xie, H.; Cipollo, J. Solid-Phase Chemical Modification for Sialic Acid Linkage Analysis: Application to Glycoproteins of Host Cells Used in Influenza Virus Propagation. Anal. Chem. 2017, 89, 9508–9517. [Google Scholar] [CrossRef]
- Hsu, S.-F.; Su, W.-C.; Jeng, K.-S.; Lai, M.M.C. A host susceptibility gene, DR1, facilitates influenza A virus replication by suppressing host innate immunity and enhancing viral RNA replication. J. Virol. 2015, 89, 3671–3682. [Google Scholar] [CrossRef][Green Version]
- Chen, F.; Chen, L.; Li, Y.; Sang, H.; Zhang, C.; Yuan, S.; Yang, J. TRAF3 Positively Regulates Host Innate Immune Resistance to Influenza A Virus Infection. Front. Cell. Infect. Microbiol. 2022, 12, 839625. [Google Scholar] [CrossRef]
- Li, Y.; Liu, S.; Chen, Y.; Chen, B.; Xiao, M.; Yang, B.; Rai, K.R.; Maarouf, M.; Guo, G.; Chen, J.-L. Syk Facilitates Influenza A Virus Replication by Restraining Innate Immunity at the Late Stage of Viral Infection. J. Virol. 2022, 96, e20022. [Google Scholar] [CrossRef]
- Mifsud, E.J.; Kuba, M.; Barr, I.G. Innate Immune Responses to Influenza Virus Infections in the Upper Respiratory Tract. Viruses 2021, 13, 2090. [Google Scholar] [CrossRef]
- Zhang, Z.; Fang, X.; Wu, X.; Ling, L.; Chu, F.; Li, J.; Wang, S.; Zang, J.; Zhang, B.; Ye, S.; et al. Acetylation-Dependent Deubiquitinase OTUD3 Controls MAVS Activation in Innate Antiviral Immunity. Mol. Cell 2020, 79, 304–319. [Google Scholar] [CrossRef]
- Mayuramart, O.; Poomipak, W.; Rattanaburi, S.; Khongnomnan, K.; Anuntakarun, S.; Saengchoowong, S.; Chavalit, T.; Chantaravisoot, N.; Payungporn, S. IRF7-deficient MDCK cell based on CRISPR/Cas9 technology for enhancing influenza virus replication and improving vaccine production. PeerJ 2022, 10, e13989. [Google Scholar] [CrossRef]
- Chu, C.; Lugovtsev, V.; Golding, H.; Betenbaugh, M.; Shiloach, J. Conversion of MDCK cell line to suspension culture by transfecting with human siat7e gene and its application for influenza virus production. Proc. Natl. Acad. Sci. USA 2009, 106, 14802–14807. [Google Scholar] [CrossRef]
- Giugliano, S.; Kriss, M.; Golden-Mason, L.; Dobrinskikh, E.; E Stone, A.; Soto-Gutierrez, A.; Mitchell, A.; Khetani, S.R.; Yamane, D.; Stoddard, M.; et al. Hepatitis C virus infection induces autocrine interferon signaling by human liver endothelial cells and release of exosomes, which inhibits viral replication. Gastroenterology 2015, 148, 392–402. [Google Scholar] [CrossRef]
- Ebrahimi, K.H. A unifying view of the broad-spectrum antiviral activity of RSAD2 (viperin) based on its radical-SAM chemistry. Met. Integr. Biometal Sci. 2018, 10, 539–552. [Google Scholar] [CrossRef]
- Meade, P.; Kuan, G.; Strohmeier, S.; Maier, H.E.; Amanat, F.; Balmaseda, A.; Ito, K.; Kirkpatrick, E.; Javier, A.; Gresh, L.; et al. Influenza Virus Infection Induces a Narrow Antibody Response in Children but a Broad Recall Response in Adults. mBio 2020, 11, e03243-19. [Google Scholar] [CrossRef] [PubMed]
- Iwasaki, A.; Pillai, P.S. Innate immunity to influenza virus infection. Nat. Rev. Immunol. 2014, 14, 315–328. [Google Scholar] [CrossRef] [PubMed]
- Kane, M.; Zang, T.M.; Rihn, S.J.; Zhang, F.; Kueck, T.; Alim, M.; Schoggins, J.; Rice, C.M.; Wilson, S.J.; Bieniasz, P.D. Identification of Interferon-Stimulated Genes with Antiretroviral Activity. Cell Host Microbe 2016, 20, 392–405. [Google Scholar] [CrossRef] [PubMed]
- Liu, Y.; Nie, H.; Mao, R.; Mitra, B.; Cai, D.; Yan, R.; Guo, J.-T.; Block, T.M.; Mechti, N.; Guo, H. Interferon-inducible ribonuclease ISG20 inhibits hepatitis B virus replication through directly binding to the epsilon stem-loop structure of viral RNA. PLOS Pathog. 2017, 13, e1006296. [Google Scholar] [CrossRef] [PubMed]
- Alfaiate, D.; Lucifora, J.; Samarakoon, N.A.; Michelet, M.; Testoni, B.; Cortay, J.-C.; Sureau, C.; Zoulim, F.; Dény, P.; Durantel, D. HDV RNA replication is associated with HBV repression and interferon-stimulated genes induction in super-infected hepatocytes. Antivir. Res. 2016, 136, 19–31. [Google Scholar] [CrossRef]
- Bal, A.; Casalegno, J.; Melenotte, C.; Daviet, F.; Ninove, L.; Edouard, S.; Morfin, F.; Valette, M.; De Lamballerie, X.; Lina, B.; et al. Influenza-induced acute respiratory distress syndrome during the 2010-2016 seasons: Bacterial co-infections and outcomes by virus type and subtype. Clin. Microbiol. Infect. Off. Publ. Eur. Soc. Clin. Microbiol. Infect. Dis. 2020, 26, 941–947. [Google Scholar] [CrossRef]
- Tao, Y.-Y.; Li, J.-X.; Hu, Y.-M.; Hu, Y.-S.; Zeng, G.; Zhu, F.-C. Quadrivalent influenza vaccine (Sinovac Biotech) for seasonal influenza prophylaxis. Expert Rev. Vaccines 2021, 20, 1–11. [Google Scholar] [CrossRef]
- Isakova-Sivak, I.; Stepanova, E.; Mezhenskaya, D.; Matyushenko, V.; Prokopenko, P.; Sychev, I.; Wong, P.-F.; Rudenko, L. Influenza vaccine: Progress in a vaccine that elicits a broad immune response. Expert Rev. Vaccines 2021, 20, 1097–1112. [Google Scholar] [CrossRef]
- Wang, W.-C.; Sayedahmed, E.E.; Sambhara, S.; Mittal, S.K. Progress towards the Development of a Universal Influenza Vaccine. Viruses 2022, 14, 1684. [Google Scholar] [CrossRef]
- Cataldi, J.R.; Hurley, L.P.; Lindley, M.C.; O’Leary, S.T.; Gorman, C.; Brtnikova, M.; Beaty, B.L.; Crane, L.A.; Shay, D.K.; Kempe, A. Use of High-Dose Influenza and Live Attenuated Influenza Vaccines by US Primary Care Physicians. J. Gen. Intern. Med. 2021, 36, 2030–2038. [Google Scholar] [CrossRef]
- Newland, M.; Durham, D.; Asher, J.; Treanor, J.J.; Seals, J.; Donis, R.O.; Johnson, R.A. Improving pandemic preparedness through better, faster influenza vaccines. Expert Rev. Vaccines 2021, 20, 235–242. [Google Scholar] [CrossRef]
- Jang, Y.H.; Seong, B.L. Call for a paradigm shift in the design of universal influenza vaccines by harnessing multiple correlates of protection. Expert Opin. Drug Discov. 2020, 15, 1441–1455. [Google Scholar] [CrossRef]
- Kim, Y.; Hong, K.; Kim, H.; Nam, J. Influenza vaccines: Past, present, and future. Rev. Med. Virol. 2022, 32, e2243. [Google Scholar] [CrossRef]
- Ullah, S.; Ross, T.M. Next generation live-attenuated influenza vaccine platforms. Expert Rev. Vaccines 2022, 21, 1097–1110. [Google Scholar] [CrossRef]
- Zhang, R.; Hung, I.F.-N. Approaches in broadening the neutralizing antibody response of the influenza vaccine. Expert Rev. Vaccines 2021, 20, 1539–1547. [Google Scholar] [CrossRef]
- Pizzolla, A.; Smith, J.; Brooks, A.; Reading, P.C. Pattern recognition receptor immunomodulation of innate immunity as a strategy to limit the impact of influenza virus. J. Leukoc. Biol. 2017, 101, 851–861. [Google Scholar] [CrossRef]
- Waugh, T.; Ching, J.C.; Zhou, Y.; Loewen, M.E. Influenza A virus (H1N1) increases airway epithelial cell secretion by up-regulation of potassium channel KCNN4. Biochem. Biophys. Res. Commun. 2013, 438, 581–587. [Google Scholar] [CrossRef]
- Viboud, C.; Gostic, K.; Nelson, M.I.; Price, G.E.; Perofsky, A.; Sun, K.; Trovão, N.S.; Cowling, B.J.; Epstein, S.L.; Spiro, D.J. Beyond clinical trials: Evolutionary and epidemiological considerations for development of a universal influenza vaccine. PLOS Pathog. 2020, 16, e1008583. [Google Scholar] [CrossRef]
- Corder, B.N.; Bullard, B.L.; Poland, G.A.; Weaver, E.A. A Decade in Review: A Systematic Review of Universal Influenza Vaccines in Clinical Trials during the 2010 Decade. Viruses 2020, 12, 1186. [Google Scholar] [CrossRef]





| Class | Gene ID | Protein ID | Gene Name | log2FC a | p Value b |
|---|---|---|---|---|---|
| UP | 488368 | A0A5F4BV48 | Integrin alpha-V: beta-6 (ITGB6) | 1.19293406 | 0.0000282 |
| 486814 | A0A5F4BZS9 | B cell linker (BLNK) | 1.45167078 | 0.0169468 | |
| 475574 | A0A5F4D9Z0 | Indoleamine 2, 3-dioxygenase 1 (IDO1) | 3.15270072 | 0.0001613 | |
| 484006 | A0A8C0M1H5 | Tumor necrosis factor-alpha-inducing protein 3 (TNFAIP3) | 1.82043059 | 0.0279786 | |
| 119868481 | A0A8C0RFV7 | Heterogeneous nuclear ribonucleoprotein H2 (HNRNPH2) | 1.10931159 | 0.0220326 | |
| 612903 | A0A5F4CVE0 | COMM domain protein 7 (COMMD7) | 1.04388446 | 0.0090970 | |
| 484464 | A0A5F4DCH1 | Potassium Calcium-Activated Channel Subfamily N Member 4 (KCNN4) | 2.75287993 | 0.0001107 | |
| 474836 | A0A6S4QBX3 | MHC class I DLA-88 (DLA88) | 1.47508145 | 0.0042902 | |
| 488729 | A0A8C0M265 | Interferon stimulated exonuclease gene 20 (ISG 20) | 1.09012632 | 0.0033698 | |
| 442987 | A0A8C0MMC9 | Heme oxygenase 1 (HMOS1) | 3.23512999 | 6.70E-05 | |
| 609005 | A0A8C0NII9 | Radical S-adenosyl methionine domain containing 2 (RSAD2) | 2.55784784 | 0.0178478 | |
| 481014 | A0A8C0NRZ7 | Proteasome 26S subunit, non-ATPase 10 (PSMD10) | 1.12860962 | 0.0266508 | |
| 477143 | A0A8C0RSR8 | Polymerase III subunit F (POLR3F) | 1.99118698 | 0.0478663 | |
| 474693 | A0A8C0MET1 | Kinesin family member 20A (KIF20A) | 3.05125558 | 1.62E-06 | |
| Down | 482735 | A0A8C0N3E9 | EPH receptor A1 (EPHA1) | −3.22527176 | 0.0006628 |
| 610113 | A0A8C0NJA5 | Proliferation and apoptosis adaptor protein 15 (PEA15) | −1.09485499 | 0.0463038 | |
| 485893 | A0A8C0TU12 | Syndecan 4(SDC4) | −2.32177021 | 0.0448164 | |
| 485677 | A0A8C0TTD9 | NCK adaptor protein 1(NCK1) | −1.09055648 | 0.0160281 | |
| 475809 | A0A5F4CVB7 | Prostaglandin F2 receptor inhibitor (PTGFRN) | −2.22617135 | 4.26E-05 | |
| 474750 | A0A5F4C381 | Dynactin subunit 3 (DCTN3) | −1.02874396 | 0.0105753 | |
| 489766 | A0A8C0Z157 | Heat shock transcription factor 4 (HSF4) | −1.61719123 | 0.0002577 | |
| 479574 | A0A5F4C2A2 | Agrin (AGRN) | −2.18378056 | 8.70E-08 | |
| 100142679 | F1PAY3 | Signal transducer and activator of transcription 6 (STAT6) | −1.00699288 | 0.0029116 |
Publisher’s Note: MDPI stays neutral with regard to jurisdictional claims in published maps and institutional affiliations. |
© 2022 by the authors. Licensee MDPI, Basel, Switzerland. This article is an open access article distributed under the terms and conditions of the Creative Commons Attribution (CC BY) license (https://creativecommons.org/licenses/by/4.0/).
Share and Cite
Qiao, Z.; Liao, Y.; Pei, M.; Qiu, Z.; Liu, Z.; Jin, D.; Zhang, J.; Ma, Z.; Yang, X. RSAD2 Is an Effective Target for High-Yield Vaccine Production in MDCK Cells. Viruses 2022, 14, 2587. https://doi.org/10.3390/v14112587
Qiao Z, Liao Y, Pei M, Qiu Z, Liu Z, Jin D, Zhang J, Ma Z, Yang X. RSAD2 Is an Effective Target for High-Yield Vaccine Production in MDCK Cells. Viruses. 2022; 14(11):2587. https://doi.org/10.3390/v14112587
Chicago/Turabian StyleQiao, Zilin, Yuejiao Liao, Mengyuan Pei, Zhenyu Qiu, Zhenbin Liu, Dongwu Jin, Jiayou Zhang, Zhongren Ma, and Xiaoming Yang. 2022. "RSAD2 Is an Effective Target for High-Yield Vaccine Production in MDCK Cells" Viruses 14, no. 11: 2587. https://doi.org/10.3390/v14112587
APA StyleQiao, Z., Liao, Y., Pei, M., Qiu, Z., Liu, Z., Jin, D., Zhang, J., Ma, Z., & Yang, X. (2022). RSAD2 Is an Effective Target for High-Yield Vaccine Production in MDCK Cells. Viruses, 14(11), 2587. https://doi.org/10.3390/v14112587

