Rose Virome Analysis and Identification of a Novel Ilarvirus in Taiwan
Abstract
1. Introduction
2. Materials and Methods
2.1. Sample Collection
2.2. HTS and Bioinformatics Analysis
2.3. Virus Detection
2.4. Sanger Sequencing for Genome Sequencing of RIV-2
2.5. Sequence Analysis of RIV-2 Genome
3. Results
3.1. Symptom Observation
3.2. Virus Detection by HTS and Computing
3.3. Verification of Virus Presence by RT-PCR
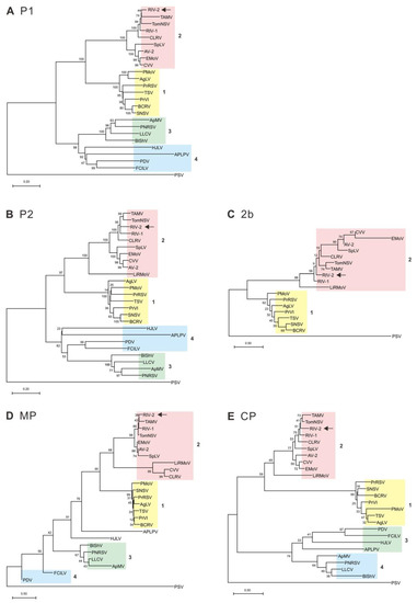
3.4. Molecular Characterization of RIV-2
3.5. Filed Survey for Rose Viruses
4. Discussion
Supplementary Materials
Author Contributions
Funding
Institutional Review Board Statement
Informed Consent Statement
Data Availability Statement
Acknowledgments
Conflicts of Interest
References
- Blom, T.J.; Tsujita, M.J. Cut rose production. In Encyclopedia of Rose Science; Roberts, A.V., Debener, T., Gudin, S., Eds.; Elsevier Academic Press: Amsterdam, The Netherlands, 2003; pp. 594–600. [Google Scholar]
- Roberts, A.V.; Debener, T.; Gudin, S. Introduction. In Encyclopedia of Rose Science; Roberts, A.V., Debener, T., Gudin, S., Eds.; Elsevier Academic Press: Amsterdam, The Netherlands, 2003; pp. 6–7. [Google Scholar]
- Heinrichs, F. International Statistics Flowers and Plants; AIPH, Union Fleurs: Brussels, Belgium, 2008; pp. 16–90. [Google Scholar]
- The Best Place to Explore Trade Data, Rose Cuttings. Available online: https://oec.world/en/profile/hs/roses (accessed on 13 October 2022).
- Bhagat, A.A.; Badgujar, C.D.; Bhosale, S.S.; Supe, V.S. An economics analysis for export of fresh cut rose flowers from India. J. Pharmacogn. Phytochem. 2019, 8, 291–298. [Google Scholar]
- Debener, T.; Byrne, D.H. Disease resistance breeding in rose: Current status and potential of biotechnological tools. Plant Sci. 2014, 228, 107–117. [Google Scholar] [CrossRef]
- Milleza, E.; Ward, L.; Delmiglio, C.; Tang, J.; Veerakone, S.; Perez-Egusquiza, Z. A survey of viruses infecting Rosa spp. in New Zealand. Australas. Plant Pathol. 2013, 42, 313–320. [Google Scholar] [CrossRef]
- Laney, A.G.; Keller, K.E.; Martin, R.R.; Tzanetakis, I.E. A discovery 70 years in the making: Characterization of the Rose rosette virus. J. Gen. Virol. 2011, 92, 1727–1732. [Google Scholar] [CrossRef]
- Vazquez-Iglesias, I.; Adams, I.P.; Hodgetts, J.; Fowkes, A.; Forde, S.; Ward, R.; Buxton-Kirk, A.; Kelly, M.; Santin-Azcona, J.; Skelton, A.; et al. High throughput sequencing and RT-qPCR assay reveal the presence of rose cryptic virus-1 in the United Kingdom. J. Plant Pathol. 2019, 101, 1171–1175. [Google Scholar] [CrossRef]
- da Silva, S.; Babu, B.; Paret, M.L.; Knox, G.W.; Iriarte, F.; Riddle, B.; Orwat, M.; Steed, S.T.; Campoverde, E.V.; Folimonova, S.Y. Rose mosaic virus: A disease caused by a virus complex and symptoms on roses and management practices. EDIS 2018, 2018, PP338. [Google Scholar] [CrossRef]
- Sertkaya, G. An investigation on rose mosaic disease of rose in Hatay-Turkey. Julius-Kühn-Arch. 2010, 427, 309–313. [Google Scholar]
- Boonham, N.; Kreuze, J.; Winter, S.; van der Vlugt, R.; Bergervoet, J.; Tomlinson, J.; Mumford, R. Methods in virus diagnostics: From ELISA to next generation sequencing. Virus Res. 2014, 186, 20–31. [Google Scholar] [CrossRef]
- Liu, L.Y.; Ye, H.Y.; Chen, T.H.; Chen, T.C. Development of a microarray for simultaneous detection and differentiation of different tospoviruses that are serologically related to Tomato spotted wilt virus. Virol. J. 2017, 14, 1. [Google Scholar] [CrossRef]
- Chertow, D.S. Next-generation diagnostics with CRISPR. Science 2018, 360, 381–382. [Google Scholar] [CrossRef]
- Yang, Y.; Xie, B.; Yan, J. Application of next-generation sequencing technology in forensic science. Genom. Proteom. Bioinform. 2014, 12, 190–197. [Google Scholar] [CrossRef] [PubMed]
- Roossinck, M.J. Metagenomics of plant and fungal viruses reveals an abundance of persistent lifestyles. Front. Microbiol. 2015, 5, 767. [Google Scholar] [CrossRef]
- Rubio, L.; Galipienso, L.; Ferriol, I. Detection of plant viruses and disease management: Relevance of genetic diversity and evolution. Front. Plant Sci. 2020, 11, 1092. [Google Scholar] [CrossRef]
- Horst, R.K.; Cloyd, R.D. Compendium of Rose Diseases and Pests, 2nd ed.; APS Press: Saint Paul, MN, USA, 2007. [Google Scholar]
- Tzanetakis, I.E.; Gergerich, R.C.; Martin, R.R. A new Ilarvirus found in rose. Plant Pathol. 2006, 55, 568. [Google Scholar] [CrossRef]
- Tzanetakis, I.; Martin, R.; Scott, S. Genomic sequences of blackberry chlorotic ringspot virus and strawberry necrotic shock virus and the phylogeny of viruses in subgroup 1 of the genus Ilarvirus. Arch. Virol. 2010, 155, 557–561. [Google Scholar] [CrossRef] [PubMed]
- Vazquez-Iglesias, I.; McGreig, S.; Pufal, H.; Robinson, R.; Clover, G.R.G.; Fox, A.; Boonham, N.; Adams, I.P. A novel high-throughput sequencing approach reveals the presence of a new virus infecting Rosa: Rosa ilarvirus-1 (RIV-1). J. Virol. Methods 2022, 300, 114417. [Google Scholar] [CrossRef]
- Shahraeen, N.; Ghotbi, T.; Mehraban, A.H. Occurrence of Impatiens necrotic spot virus in ornamentals in Mahallat and Tehran provinces in Iran. Plant Dis. 2002, 86, 694. [Google Scholar] [CrossRef]
- Ghotbi, T.; Shahraeen, N.; Winter, S. Occurrence of tospoviruses in ornamental and weed species in Markazi and Tehran provinces in Iran. Plant Dis. 2005, 89, 425–429. [Google Scholar] [CrossRef]
- Diaz-Lara, A.; Mollov, D.; Golino, D.; Al Rwahnih, M. Complete genome sequence of rose virus A, the first carlavirus identified in rose. Arch. Virol. 2020, 165, 241–244. [Google Scholar] [CrossRef]
- Diaz-Lara, A.; Mollov, D.; Golino, D.; Al Rwahnih, M. Detection and characterization of a second carlavirus in Rosa sp. Arch. Virol. 2021, 166, 321–323. [Google Scholar] [CrossRef]
- Xing, F.; Gao, D.; Habili, N.; Wang, H.; Zhang, Z.; Cao, M.; Li, S. Identification and molecular characterization of a novel carlavirus infecting rose plants (Rosa chinensis Jacq.). Arch. Virol. 2021, 166, 3499–3502. [Google Scholar] [CrossRef] [PubMed]
- Martin, R.R.; Tzanetakis, I.E. First report of Rosa multiflora cryptic virus in Rosa multiflora in the eastern United States. Plant Dis. 2008, 92, 1706. [Google Scholar] [CrossRef] [PubMed]
- Sabanadzovic, S.; Ghanem-Sabanadzovic, N.A. Molecular characterization and detection of a tripartite cryptic virus from rose. J. Plant Pathol. 2008, 90, 287–293. [Google Scholar]
- Phelan, J.; James, D. Complete genome sequences of a putative new alphapartitivirus detected in Rosa spp. Arch. Virol. 2016, 161, 2623–2626. [Google Scholar] [CrossRef]
- He, Y.; Yang, Z.; Hong, N.; Wang, G.; Ning, G.; Xu, W. Deep sequencing reveals a novel closterovirus associated with wild rose leaf rosette disease. Mol. Plant Pathol. 2015, 16, 449–458. [Google Scholar] [CrossRef] [PubMed]
- Salem, N.M.; Golino, D.A.; Falk, B.W.; Rowhani, A. Identification and partial characterization of a new Luteovirus associated with rose spring dwarf disease. Plant Dis. 2008, 92, 508–512. [Google Scholar] [CrossRef] [PubMed][Green Version]
- Mollov, D.; Lockhart, B.; Zlesak, D. Complete nucleotide sequence of rose yellow mosaic virus, a novel member of the family Potyviridae. Arch. Virol. 2013, 158, 1917–1923. [Google Scholar] [CrossRef] [PubMed]
- Bolus, S.; Al Rwahnih, M.; Grinstead, S.C.; Mollov, D. Rose virus R, a cytorhabdovirus infecting rose. Arch. Virol. 2021, 166, 655–658. [Google Scholar] [CrossRef]
- Slack, S.A.; Traylor, J.A.; Williams, H.E.; Nyland, G. Rose leaf curl, a distinct component of a disease complex which resembles rose wilt. Plant Dis. 1976, 60, 178–182. [Google Scholar]
- Mollov, D.; Lockhart, B.; Zlesak, D.C.; Olszewski, N. Complete nucleotide sequence of rose yellow vein virus, a member of the family Caulimoviridae having a novel genome organization. Arch. Virol. 2013, 158, 877–880. [Google Scholar] [CrossRef]
- Agriculture and Food Agency. Agricultural Statistics Annual Report 2018; Council of Agriculture, Executive Yuan: New Taipei, Taiwan, 2018. [Google Scholar]
- Hsu, C.C. 2020 Review and development status of Taiwan’s rose industry. Taiwan Flower Ind. 2020, 390, 24–29. (In Chinese) [Google Scholar]
- Tzean, S.S.; Tzeng, K.C.; Chang, C.A.; Tsay, T.T.; Yen, H.F. List of plant diseases in Taiwan, 5th ed.; Bureau of Animal and Plant Healthy Inspection and Quarantine, Council of Agriculture, Executive Yuan: Taichung City, Taiwan, 2019; pp. 255–256. [Google Scholar]
- Liu, C.H.; Di, Y.P. Analysis of RNA sequencing data using CLC Genomics Workbench. Methods Mol. Biol. 2020, 2102, 61–113. [Google Scholar] [PubMed]
- Nurk, S.; Bankevich, A.; Antipov, D.; Gurevich, A.A.; Korobeynikov, A.; Lapidus, A.; Prjibelski, A.D.; Pyshkin, A.; Sirotkin, A.; Sirotkin, Y.; et al. Assembling single-cell genomes and mini-metagenomes from chimeric MDA products. J. Comput. Biol. 2013, 20, 714–737. [Google Scholar] [CrossRef] [PubMed]
- Li, J.T.; Yeh, Y.C.; Yeh, S.D.; Raja, J.A.J.; Rajagopalan, P.A.; Liu, L.Y.; Chen, T.C. Complete genomic sequence of watermelon bud necrosis virus. Arch. Virol. 2011, 156, 359–362. [Google Scholar] [CrossRef] [PubMed]
- Kumar, S.; Stecher, G.; Li, M.; Knyaz, C.; Tamura, K. MEGA X: Molecular evolutionary genetics analysis across computing platforms. Mol. Biol. Evol. 2018, 35, 1547–1549. [Google Scholar] [CrossRef]
- Scott, S.W.; Zimmerman, M.T.; Ge, X.; MacKenzie, D.J. The coat proteins and putative movement proteins of isolates of prunus necrotic ringspot virus from different host species and geographic origins are extensively conserved. Eur. J. Plant Pathol. 1998, 104, 155–161. [Google Scholar] [CrossRef]
- Malinowski, T.; Komorowska, B. Method of duplication of prunus necrotic ringspot virus (PNRSV) coat protein (CP) gene and its application. In Proceedings of the Polish Conference of Fruit Plant Protection, Report of Conference, Skierniewice, Poland, 19–20 February 1998; pp. 187–189. [Google Scholar]
- Orfanidou, C.; Xing, F.; Zhou, J.; Li, S.; Katis, N.; Maliogka, V. Identification and sequence analysis of a novel ilarvirus infecting sweet cherry. Plants 2021, 10, 514. [Google Scholar] [CrossRef]
- Koonin, E. The phylogeny of RNA-dependent RNA polymerases of positive-strand RNA viruses. J. Gen. Virol. 1991, 72, 2197–2206. [Google Scholar] [CrossRef]
- Pallas, V.; Aparicio, F.; Herranz, M.C.; Sanchez-Navarro, J.A.; Scott, S.W. The molecular biology of ilarviruses. Adv. Virus Res. 2013, 87, 139–181. [Google Scholar]
- Shimura, H.; Masuta, C.; Yoshida, N.; Sueda, K.; Suzuki, M. The 2b protein of Asparagus virus 2 functions as an RNA silencing suppressor against systemic silencing to prove functional synteny with related cucumoviruses. Virology 2013, 442, 180–188. [Google Scholar] [CrossRef]
- Bol, J.F.; van Vloten-Doting, L.; Jaspars, E.M.J. A functional equivalence of top component a RNA and coat protein in the initiation of infection by alfalfa mosaic virus. Virology 1971, 46, 73–85. [Google Scholar] [CrossRef]
- Bol, J.F. Replication of alfamo- and ilarviruses: Role of the coat protein. Annu. Rev. Phytopathol. 2005, 43, 39–62. [Google Scholar] [CrossRef] [PubMed]
- Jaspars, E.M.J. Genome activation in alfamo- and ilarviruses. Arch. Virol. 1999, 144, 843–863. [Google Scholar] [CrossRef] [PubMed]
- Olsthoorn, R.C.L.; Mertens, S.; Brederode, T.B.; Bol, J.F. A conformational switch at the 3′ end of a plant virus RNA regulates viral replication. EMBO J. 1999, 18, 4856–4864. [Google Scholar] [CrossRef] [PubMed]
- Chen, S.C.; Olsthoorn, R.C.L. In vitro and in vivo studies of the RNA con- formational switch in Alfalfa mosaic virus. J. Virol. 2010, 84, 1423–1429. [Google Scholar] [CrossRef][Green Version]
- Chen, S.C.; Gultyaev, A.P.; Pleij, C.W.A.; Olsthoorn, R.C.L. A secondary structure model for the 3′-untranslated region of ilarvirus RNAs. In Viral genomes: Diversity, Properties and Parameters; Feng, Z., Long, M., Eds.; Nova Science Publishers: Hauppauge, NY, USA, 2009. [Google Scholar]
- Golino, D.A.; Sim, S.T.; Cunningham, M.; Rowhani, A. Transmission of rose mosaic viruses. Acta Hortic. 2007, 751, 217–224. [Google Scholar] [CrossRef]
- Salem, N.M.; Golino, D.A.; Falk, B.W.; Rowhani, A. Complete nucleotide sequences and genome characterization of a novel double-stranded RNA virus infecting Rosa multiflora. Arch. Virol. 2008, 153, 455–462. [Google Scholar] [CrossRef]
- Isogai, M.; Shimoda, R.; Nishimura, H.; Yaegashi, H. Pollen grains infected with apple stem grooving virus serve as a vector for horizontal transmission of the virus. J. Gen. Plant Pathol. 2022, 88, 81–87. [Google Scholar] [CrossRef]
- Wang, W.Z. Occurrence and control of pests. In Rose Diseases and Pests and Cultivation Management; Agriculture and Food Agency, Council of Agriculture, Executive Yuan: New Taipei, Taiwan, 1998; pp. 15–26. (In Chinese) [Google Scholar]
- Wu, Z.; Jan, F. Characterization of an isolate of Apple stem grooving virus from pear (Pyrus pyrifolia var Hengshen) in Taiwan. Phytopathology 2007, 97, S125. [Google Scholar]




| Annotated Virus Name | Abbrev. | Taxonomy | Contig No. | Contig Length | Total Reads Count | Nt Identity (%) |
|---|---|---|---|---|---|---|
| Tomato necrotic streak virus | TomNSV | Ilarvirus/Bromoviridae | 4 | 666–2810 | 36,412–311,178 | 79.7–88.0 |
| Apple mosaic virus | ApMV | Ilarvirus/Bromoviridae | 6 | 570–2027 | 8149–136,164 | 90.6–98.4 |
| Prunus necrotic ringspot virus | PNRSV | Ilarvirus/Bromoviridae | 6 | 586–2578 | 1228–69,272 | 96.0–99.3 |
| Rose cryptic virus 1 | RoCV-1 | Unclassified/Partitiviridae | 3 | 1366–1552 | 2402–16,140 | 99.9–100 |
| Rose partitivirus | RoPV | Unclassified/Partitiviridae | 2 | 1793–1913 | 2248–2513 | 98.6–99.4 |
| Rose spring dwarf-associated virus | RSDaV | Luteovirus/Tombusviridae | 2 | 874–4873 | 270–2213 | 89.6–95.5 |
| Rose leaf rosette-associated virus | RLRaV | Closterovirus/Closteroviridae | 20 | 519–5727 | 20–1912 | 77.5–98.4 |
| Apple stem grooving virus | ASGV | Capillovirus/Betaflexiviridae | 3 | 716–5482 | 2805–5461 | 90.6–94.0 |
| Rose virus B | RVB | Carlavirus/Betaflexiviridae | 3 | 597–831 | 46–67 | 92.2–95.5 |
| Plasmopara viticola lesion associated ourmia-like virus 33 | PvLaOV-33 | Ourmiavirus | 1 | 572 | 20 | 83.8 |
| Virus a | RNA1 | P1 | RNA2 | P2 | 2b | RNA3 | MP | CP | |||||
|---|---|---|---|---|---|---|---|---|---|---|---|---|---|
| nt% | nt% | aa% | nt% | nt% | aa% | nt% | aa% | nt% | nt% | aa% | nt% | aa% | |
| RIV-2 | 100 | 100 | 100 | 100 | 100 | 100 | 100 | 100 | 100 | 100 | 100 | 100 | 100 |
| AgLV | 55.2 | 55.9 | 43.3 | 53.1 | 51.6 | 38.5 | 46.2 | 19.1 | 44.0 | 48.1 | 26.9 | 43.2 | 19.4 |
| APLPV | 51.1 | 52.0 | 31.2 | 40.4 | 43.0 | 27.8 | - b | - | 42.3 | 46.4 | 14.0 | 46.4 | 18.6 |
| ApMV | 49.2 | 51.2 | 35.0 | 41.3 | 41.8 | 28.8 | - | - | 44.0 | 45.0 | 17.1 | 42.0 | 15.5 |
| AV-2 | 70.1 | 67.2 | 72.2 | 66.8 | 64.2 | 63.2 | 49.5 | 41.5 | 64.1 | 65.8 | 68.8 | 55.3 | 51.0 |
| BCRV | 54.6 | 55.2 | 45.0 | 50.2 | 50.4 | 38.5 | 46.1 | 16.1 | 45.1 | 47.5 | 25.9 | 48.4 | 18.7 |
| BlShV | 51.3 | 51.9 | 35.2 | 41.5 | 45.6 | 30.5 | - | - | 40.7 | 44.2 | 18.1 | 47.3 | 16.1 |
| CLRV | 78.4 | 77.8 | 85.3 | 75.8 | 73.7 | 75.1 | 73.4 | 69.6 | 62.6 | 48.3 | 27.9 | 57.4 | 59.2 |
| CVV | 69.4 | 66.7 | 72.3 | 67.4 | 65.4 | 71.8 | 50.1 | 37.0 | 59.9 | 49.8 | 30.2 | 56.1 | 52.6 |
| EMoV | 69.2 | 67.8 | 72.4 | 67.0 | 64.3 | 63.5 | 48.1 | 34.3 | 65.4 | 66.0 | 69.1 | 56.2 | 49.4 |
| FCILV | 51.4 | 51.6 | 35.4 | 38.2 | 41.3 | 31.4 | - | - | 45.9 | 45.2 | 20.5 | 40.3 | 16.9 |
| HJLV | 50.4 | 50.7 | 33.0 | 37.1 | 39.0 | 27.7 | - | - | 39.8 | 45.8 | 18.9 | 45.1 | 15.1 |
| LiRMoV | - | - | - | 57.3 | 58.0 | 50.8 | 48.1 | 32.3 | 50.9 | 46.5 | 27.7 | 45.2 | 29.0 |
| LLCV | 51.8 | 52.4 | 35.2 | 37.1 | 40.4 | 29.0 | - | - | 44.5 | 46.6 | 18.5 | 45.3 | 16.3 |
| PDV | 51.9 | 52.7 | 33.6 | 41.1 | 42.8 | 33.5 | - | - | 45.6 | 44.3 | 27.1 | 42.8 | 15.3 |
| PMoV | 53.5 | 54.3 | 43.6 | 51.3 | 49.6 | 37.9 | 44.3 | 17.0 | 44.2 | 47.1 | 26.9 | 41.4 | 16.6 |
| PNRV | 51.2 | 52.3 | 35.4 | 40.0 | 43.6 | 29.6 | - | - | 41.4 | 45.5 | 17.5 | 42.1 | 15.2 |
| PrRSV | 53.4 | 55.0 | 42.9 | 50.6 | 49.6 | 38.5 | 45.8 | 19.1 | 42.3 | 44.8 | 23.6 | 44.6 | 16.5 |
| PrVI | 54.5 | 56.0 | 44.6 | 51.4 | 50.1 | 39.0 | 45.5 | 19.6 | 46.4 | 47.9 | 25.0 | 42.9 | 17.7 |
| RIV-1 | 79.4 | 79.7 | 89.2 | 76.4 | 74.3 | 75.3 | 71.3 | 70.7 | 76.8 | 76.8 | 77.5 | 63.4 | 65.0 |
| SNSV | 54.3 | 55.5 | 45.3 | 51.3 | 51.2 | 38.3 | 46.8 | 17.8 | 47.4 | 47.4 | 23.9 | 44.7 | 17.2 |
| SpLV | 69.5 | 68.2 | 70.2 | 66.1 | 63.8 | 60.9 | 48.6 | 39.3 | 65.3 | 63.5 | 59.1 | 55.8 | 50.8 |
| TAMV | 80.2 | 80.1 | 82.0 | 74.3 | 71.4 | 71.3 | 63.8 | 50.4 | 72.3 | 74.1 | 75.7 | 64.3 | 63.6 |
| TomNSV | 81.9 | 84.3 | 87.1 | 77.3 | 80.2 | 83.4 | 78.1 | 74.2 | 79.8 | 79.8 | 81.4 | 78.6 | 80.7 |
| TSV | 53.7 | 54.6 | 43.1 | 52.0 | 51.1 | 40.4 | 46.6 | 17.3 | 45.4 | 48.8 | 24.3 | 47.1 | 17.8 |
| Region | Collection Date | Sample No. | Virus-Positive No. | ||||||
|---|---|---|---|---|---|---|---|---|---|
| ApMV | PNRSV | RIV-2 | RoPV | RoCV-1 | ASGV | RSDaV | |||
| Chiayi (Organic farm) | 2 June 2020 | 5 | 0 | 5 | 0 | 0 | 0 | 0 | 0 |
| 17 September 2020 | 15 | 0 | 2 | 0 | 0 | 0 | 0 | 0 | |
| 2 February 2021 | 12 | 4 | 9 | 6 | 2 | 0 | 2 | 3 | |
| 29 July 2021 | 29 | 1 | 0 | 4 | 1 | 2 | 0 | 1 | |
| 21 January 2022 | 12 | 1 | 0 | 1 | 0 | 1 | 0 | 2 | |
| 26 August 2022 | 9 | 0 | 0 | 0 | 0 | 0 | 0 | 0 | |
| Total no. (Detection rate) | 82 | 6 (7.3%) | 16 (19.5%) | 11 (13.4%) | 3 (3.7%) | 3 (3.7%) | 2 (2.4%) | 6 (7.3%) | |
| Taichung (AU campus) | 12 July 2021 | 5 | 0 | 0 | 0 | 2 | 2 | 0 | 0 |
| 22 September 2022 | 5 | 0 | 0 | 0 | 0 | 2 | 0 | 1 | |
| Total no. (Detection rate) | 10 | 0 | 0 | 0 | 2 (20.0%) | 4 (40.0%) | 0 | 1 (10.0%) | |
| Sum (Detection rate) | 92 | 6 (6.5%) | 16 (17.4%) | 11 (12.0%) | 5 (5.4%) | 7 (7.6%) | 2 (2.2%) | 7 (7.6%) | |
Publisher’s Note: MDPI stays neutral with regard to jurisdictional claims in published maps and institutional affiliations. |
© 2022 by the authors. Licensee MDPI, Basel, Switzerland. This article is an open access article distributed under the terms and conditions of the Creative Commons Attribution (CC BY) license (https://creativecommons.org/licenses/by/4.0/).
Share and Cite
Chen, T.-C.; Lin, Y.-C.; Lin, C.-C.; Lin, Y.-X.; Chen, Y.-K. Rose Virome Analysis and Identification of a Novel Ilarvirus in Taiwan. Viruses 2022, 14, 2537. https://doi.org/10.3390/v14112537
Chen T-C, Lin Y-C, Lin C-C, Lin Y-X, Chen Y-K. Rose Virome Analysis and Identification of a Novel Ilarvirus in Taiwan. Viruses. 2022; 14(11):2537. https://doi.org/10.3390/v14112537
Chicago/Turabian StyleChen, Tsung-Chi, Yu-Chieh Lin, Chian-Chi Lin, Yi-Xian Lin, and Yuh-Kun Chen. 2022. "Rose Virome Analysis and Identification of a Novel Ilarvirus in Taiwan" Viruses 14, no. 11: 2537. https://doi.org/10.3390/v14112537
APA StyleChen, T.-C., Lin, Y.-C., Lin, C.-C., Lin, Y.-X., & Chen, Y.-K. (2022). Rose Virome Analysis and Identification of a Novel Ilarvirus in Taiwan. Viruses, 14(11), 2537. https://doi.org/10.3390/v14112537

