Molecular Characterization of a Novel Ourmia-Like Virus Infecting Phoma matteucciicola
Abstract
1. Introduction
2. Materials and Methods
2.1. Fungal Isolates and Culture Conditions
2.2. Extraction of dsRNA
2.3. cDNA Cloning and Sequencing
2.4. Sequence and Phylogenetic Analysis
2.5. Isolation of Mitochondria and Western Blot
2.6. RNA Extraction and Quantitative Reverse Transcription PCR Analysis
3. Results
3.1. Discovery and Molecular Characterization of PmOLV1
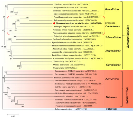
3.2. Phylogenetic Analysis of PmOLV1
3.3. Presence of PmOLV1 in Mitochondria
4. Discussion
Author Contributions
Funding
Conflicts of Interest
References
- Ghabrial, S.A.; Castón, J.R.; Jiang, D.; Nibert, M.L.; Suzuki, N. 50-plus years of fungal viruses. Virology 2015, 356, 479–480. [Google Scholar] [CrossRef]
- Xie, J.; Jiang, D. New insights into mycoviruses and exploration for the biological control of crop fungal diseases. Annu. Rev. Phytopathol. 2014, 52, 45–68. [Google Scholar] [CrossRef] [PubMed]
- Pearson, M.N.; Beever, R.E.; Boine, B.; Arthur, K. Mycoviruses of filamentous fungi and their relevance to plant pathology. Mol. Plant. Pathol. 2009, 10, 115–128. [Google Scholar] [CrossRef] [PubMed]
- Zheng, L.; Shu, C.; Zhang, M.; Yang, M.; Zhou, E. Molecular characterization of a novel Endornavirus conferring hypovirulence in rice sheath blight fungus Rhizoctonia solani AG-1IA strain GD-2. Viruses 2019, 11, 178. [Google Scholar] [CrossRef] [PubMed]
- Márquez, L.M.; Redman, R.S.; Rodriguez, R.J.; Roossinck, M.J. A Virus in a Fungus in a Plant: Three-Way Symbiosis Required for Thermal Tolerance. Science 2007, 315, 513–515. [Google Scholar] [CrossRef]
- Schmitt, M.J.; Breinig, F. Yeast viral killer toxins: Lethality and self-protection. Nat. Rev. Microbiol. 2006, 4, 212–221. [Google Scholar] [CrossRef]
- Nuss, D.L. Hypovirulence: Mycoviruses at the fungal-plant interface. Nat. Rev. Microbiol. 2005, 3, 632–642. [Google Scholar] [CrossRef]
- Yu, X.; Li, B.; Fu, Y.; Xie, J.; Cheng, J.; Ghabrial, S.A.; Li, G.; Yi, X.; Jiang, D. Extracellular transmission of a DNA mycovirus and its use as a natural fungicide. Proc. Natl. Acad. Sci. USA 2013, 110, 1452–1457. [Google Scholar] [CrossRef]
- Zheng, L.; Lu, X.; Liang, X.; Jiang, S.; Zhao, J.; Zhan, G.; Liu, P.; Wu, J.; Kang, Z. Molecular characterization of novel totivirus-like double-stranded RNA from Puccinia striiformis f. sp. tritici, the causal agent of wheat stripe rust. Front. Microbiol. 2017, 8, 1960. [Google Scholar]
- Nibert, M.L.; Tang, J.; Xie, J.; Collier, A.M.; Ghabrial, S.A.; Baker, T.S.; Tao, Y.J. 3D structures of fungal partitiviruses. Adv. Virus Res. 2013, 86, 59–85. [Google Scholar]
- Ghabrial, S.A.; Suzuki, N. Viruses of plant pathogenic fungi. Annu. Rev. Phytopathol. 2009, 47, 353–384. [Google Scholar] [CrossRef] [PubMed]
- Li, C.; Zhu, J.; Gao, B.; Zhu, H.; Zhou, Q.; Zhong, J. Characterization of a novel ourmia-like mycovirus infecting Magnaporthe oryzae and implications for viral diversity and evolution. Viruses 2019, 11, 223. [Google Scholar] [CrossRef] [PubMed]
- Osaki, H.; Sasaki, A.; Nomiyama, K.; Tomioka, K. Multiple virus infection in a single strain of Fusarium poae shown by deep sequencing. Virus Genes 2016, 52, 835–847. [Google Scholar] [CrossRef] [PubMed]
- Hillman, B.I.; Cai, G. The Family Narnaviridae: Simplest of RNA Viruses, 1st ed.; Advances in Virus Research; Elsevier Inc.: Amsterdam, The Netherlands, 2013. [Google Scholar]
- Rastgou, M.; Habibi, M.K.; Izadpanah, K.; Masenga, V.; Milne, R.G.; Wolf, Y.I.; Koonin, E.V.; Turina, M. Molecular characterization of the plant virus genus Ourmiavirus and evidence of inter-kingdom reassortment of viral genome segments as its possible route of origin. J. Gen. Virol. 2009, 90, 2525–2535. [Google Scholar] [CrossRef] [PubMed]
- Zheng, F.; Ma, R.; Xu, G.; Zheng, F.; Ding, X.; Xie, C. Leaf blight on Curcuma wenyujin caused by Phoma matteucciicola in China. Plant Dis. 2018, 102, 2042. [Google Scholar] [CrossRef] [PubMed]
- Zheng, F.; Xu, G.; Zhou, J.; Xie, C.; Cui, H.; Miao, W.; Kang, Z.; Zheng, L. Complete genomic sequence and organization of a novel mycovirus from phoma matteuccicola strain LG915. Arch. Virol. 2019, 164, 2209–2213. [Google Scholar] [CrossRef]
- Morris, T.J.; Dodds, J.A. Isolation and analysis of double-stranded RNA from virus-infected plant and fungal tissue. Phytopathology 1979, 69, 854–858. [Google Scholar] [CrossRef]
- Thompson, J.D.; Gibson, T.J.; Plewniak, F.; Jeanmougin, F.; Higgins, D.G. The CLUSTAL_X windows interface: Flexible strategies for multiple sequence alignment aided by quality analysis tools. Nucleic Acids Res. 1997, 25, 4876–4882. [Google Scholar] [CrossRef]
- Kumar, S.; Stecher, G.; Tamura, K. MEGA7: Molecular evolutionary genetics analysis version 7.0 for bigger datasets. Mol. Biol. Evol. 2016, 33, 1870–1874. [Google Scholar] [CrossRef]
- Mathews, D.H.; Disney, M.D.; Childs, J.L.; Schroeder, S.J.; Zuker, M.; Turner, D.H. Incorporating chemical modification constraints into a dynamic programming algorithm for prediction of RNA secondary structure. Proc. Natl. Acad. Sci. USA 2004, 101, 7287–7292. [Google Scholar] [CrossRef]
- Xie, J.; Ghabrial, S.A. Molecular characterizations of two mitoviruses co-infecting a hypovirulent isolate of the plant pathogenic fungus Sclerotinia sclerotiorum. Virology 2012, 428, 77–85. [Google Scholar] [CrossRef] [PubMed]
- Nerva, L.; Forgia, M.; Ciuffo, M.; Chitarra, W.; Chiapello, M.; Vallino, M.; Varese, G.C.; Turina, M. The mycovirome of a fungal collection from the sea cucumber Holothuria polii. Virus Res. 2019, 273, 197737. [Google Scholar] [CrossRef] [PubMed]
- Guirola, M.; Barreto, L.; Pagani, A.; Romagosa, M.; Casamayor, A.; Atrian, S.; Ariño, J. Lack of DNA helicase Pif1 disrupts zinc and iron homoeostasis in yeast. Biochem. J. 2010, 432, 595–608. [Google Scholar] [CrossRef] [PubMed]
- Niu, Y.; Yuan, Y.; Mao, J.; Yang, Z.; Cao, Q.; Zhang, T.; Wang, S.; Liu, D. Characterization of two novel mycoviruses from Penicillium digitatum and the related fungicide resistance analysis. Sci. Rep. 2018, 8, 5513. [Google Scholar] [CrossRef] [PubMed]
- Hrabáková, L.; Koloniuk, I.; Petrzik, K. Phomopsis longicolla RNA virus 1–Novel virus at the edge of myco-and plant viruses. Virology 2017, 506, 14–18. [Google Scholar] [CrossRef] [PubMed]
- Donaire, L.; Rozas, J.; Ayllón, M.A. Molecular characterization of botrytis ourmia-like virus, a mycovirus close to the plant pathogenic genus ourmiavirus. Virology 2016, 489, 158–164. [Google Scholar] [CrossRef] [PubMed]
- Marzano, S.Y.L.; Nelson, B.D.; Ajayi-Oyetunde, O.; Bradley, C.A.; Hughes, T.J.; Hartman, G.L.; Domier, L.L. Identification of diverse mycoviruses through metatranscriptomics characterization of the viromes of five major fungal plant pathogens. J. Virol. 2016, 90, 6846–6863. [Google Scholar] [CrossRef]




| Taxon | Virus Name | Accession | Query Cover (%) | Identity (%) | E-Value |
|---|---|---|---|---|---|
| Penoulivirus | Epicoccum nigrum ourmia-like virus 2 | QDB75005.1 | 78 | 319/587 (54%) | 0 |
| Penicillium sumatrense ourmia-like virus 1 | QDB75000.1 | 83 | 327/605 (54%) | 0 | |
| Pyricularia oryzae ourmia-like virus 1 | BBF90576.1 | 82 | 262/635 (41%) | 2 × 10138 | |
| Phomopsis longicolla RNA virus 1 | AMB21743.1 | 78 | 245/621 (39%) | 6 × 10124 | |
| Phaeoacremonium minimum ourmia-like virus 1 | QDB75004.1 | 74 | 219/574 (38%) | 6 × 10107 | |
| Scleroulivirus | Pyricularia oryzae ourmia-like virus 3 | BBF90578.1 | 41 | 74/234 (32%) | 7 × 1017 |
| Sclerotinia sclerotiorum ourmia-like virus 1 | ALD89138.1 | 55 | 95/405 (23%) | 3 × 1016 | |
| Soybean leaf-associated ourmiavirus 1 | ALM62238.1 | 44 | 85/297 (29%) | 6 × 1016 | |
| Botoulivirus | Epicoccum nigrum ourmia-like virus 1 | QDB75003.1 | 49 | 117/429 (27%) | 2 × 1025 |
| Sclerotinia sclerotiorum ourmia-like virus 2 | ALD89139.1 | 38 | 79/260 (30%) | 2 × 1023 | |
| Botrytis ourmia-like virus | CEZ26310.1 | 32 | 79/261 (30%) | 7 × 1023 | |
| Entoleuca ourmia-like virus 1 | AVD68674.2 | 31 | 71/257 (28%) | 1 × 1016 | |
| Magoulivirus | Rhizoctonia solani ourmia-like virus 1 | ALD89131.1 | 39 | 80/304 (26%) | 3 × 1019 |
| Magnaporthe oryzae ourmia-like virus | SBQ28480.1 | 40 | 84/345 (24%) | 2 × 1018 | |
| Acremonium sclerotigenum ourmia-like virus 1 | QDB75006.1 | 46 | 89/344 (26%) | 1× 1017 | |
| Penicillium citrinum ourmia-like virus 1 | AYP71797.1 | 40 | 85/324 (26%) | 5 × 1017 | |
| Phaeoacremonium minimum ourmia-like virus 2 | QDB75007.1 | 27 | 61/214 (29%) | 2 × 1016 | |
| Ourmiavirus | Epirus cherry virus | ACF16357.1 | 28 | 73/243 (30%) | 5 × 1013 |
| Ourmia melon virus | YP_002019757.1 | 28 | 68/244 (28%) | 2 × 1011 | |
| Cassava virus C | ACI03053.1 | 21 | 48/169 (28%) | 2 × 1010 |
© 2020 by the authors. Licensee MDPI, Basel, Switzerland. This article is an open access article distributed under the terms and conditions of the Creative Commons Attribution (CC BY) license (http://creativecommons.org/licenses/by/4.0/).
Share and Cite
Zhou, J.; Wang, Y.; Liang, X.; Xie, C.; Liu, W.; Miao, W.; Kang, Z.; Zheng, L. Molecular Characterization of a Novel Ourmia-Like Virus Infecting Phoma matteucciicola. Viruses 2020, 12, 231. https://doi.org/10.3390/v12020231
Zhou J, Wang Y, Liang X, Xie C, Liu W, Miao W, Kang Z, Zheng L. Molecular Characterization of a Novel Ourmia-Like Virus Infecting Phoma matteucciicola. Viruses. 2020; 12(2):231. https://doi.org/10.3390/v12020231
Chicago/Turabian StyleZhou, Jia, Yuhua Wang, Xiaofei Liang, Changping Xie, Wenbo Liu, Weiguo Miao, Zhensheng Kang, and Li Zheng. 2020. "Molecular Characterization of a Novel Ourmia-Like Virus Infecting Phoma matteucciicola" Viruses 12, no. 2: 231. https://doi.org/10.3390/v12020231
APA StyleZhou, J., Wang, Y., Liang, X., Xie, C., Liu, W., Miao, W., Kang, Z., & Zheng, L. (2020). Molecular Characterization of a Novel Ourmia-Like Virus Infecting Phoma matteucciicola. Viruses, 12(2), 231. https://doi.org/10.3390/v12020231
