A Comprehensive Proteomics Analysis of the JC Virus (JCV) Large and Small Tumor Antigen Interacting Proteins: Large T Primarily Targets the Host Protein Complexes with V-ATPase and Ubiquitin Ligase Activities While Small t Mostly Associates with Those Having Phosphatase and Chromatin-Remodeling Functions
Abstract
1. Introduction
2. Materials and Methods
2.1. Construction of a T7-2xStrep Affinity Purification System
2.2. Cell Lines
2.3. Peptide Synthesis
2.4. Expression of the T7-2xStrep-JCV LT-Ag and T7-2xStrep-JCV Sm t-Ag
2.5. Affinity Purification of the T7-2xStrep-JCV LT-Ag- and T7-2xStrep-JCV Sm t-Ag-Associated Proteins
2.6. Western Blotting, Silver, and Colloidal Blue Staining
2.7. LC-MS/MS Analyses and Data Processing
2.8. Proteomics Data Analysis Using “STRING Database” and “FunRich” Software
2.9. GST Pull-Down Assays
2.10. Immunocytochemistry (ICC)
3. Results and Discussion
3.1. The Use of a T7-2xStrep Tag and Magnetic Bead Affinity Purification System to Pull down the JCV LT-Ag- and JCV Sm t-Ag-Interacting Proteins
3.2. Analysis of JCV LT-Ag- and JCV Sm t-Ag-Binding Proteins by Silver Staining Prior to Mass Spectrometry Analysis
3.3. Data Enrichment and Analysis
3.4. Building the Interactomic Maps for JCV LT-Ag- and JCV Sm t-Ag-Interacting Proteins Using STRING Database Web Tool
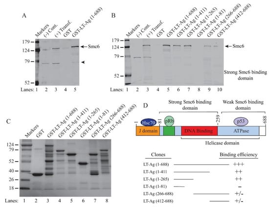
3.4.1. JCV LT-Ag Targets Smc5/6 Complex
3.4.2. JCV LT-Ag Targets Vacuolar (V)-ATPases
3.4.3. Targeting of E3-Ubiquitin Complex by JCV LT-Ag
3.4.4. JCV Sm t-Ag Targets Chromosome-Remodeling Protein Complexes, Smarca1 and 5
3.4.5. Interaction of JCV Sm t-Ag with Succinate Dehydrogenase (SDH) Subunits A and B
3.5. Analysis of the LT-Ag and Sm t-Ag Proteomics Data Using FunRich Program
4. Conclusions
Supplementary Materials
Author Contributions
Funding
Acknowledgments
Conflicts of Interest
References
- Brito, A.F.; Pinney, J.W. Protein–Protein Interactions in Virus–Host Systems. Front. Microbiol. 2017, 8, 1557. [Google Scholar] [CrossRef] [PubMed]
- Saribas, A.S.; Datta, P.K.; Safak, M. A comprehensive proteomics analysis of JC virus Agnoprotein-interacting proteins: Agnoprotein primarily targets the host proteins with coiled-coil motifs. Virology 2020, 540, 104–118. [Google Scholar] [CrossRef] [PubMed]
- Mesri, E.A.; Feitelson, M.A.; Munger, K. Human viral oncogenesis: A cancer hallmarks analysis. Cell Host Microbe 2014, 15, 266–282. [Google Scholar] [CrossRef] [PubMed]
- DiMaio, D. Small size, big impact: How studies of small DNA tumour viruses revolutionized biology. Philos. Trans. R. Soc. Lond. B Biol. Sci. 2019, 374, 20180300. [Google Scholar] [CrossRef] [PubMed]
- Pipas, J.M. DNA Tumor Viruses and Their Contributions to Molecular Biology. J. Virol. 2019, 93, e01524-18. [Google Scholar] [CrossRef] [PubMed]
- Shope, R.E. A Filtrable Virus Causing a Tumor-Like Condition in Rabbits and Its Relationship to Virus Myxomatosum. J. Exp. Med. 1932, 56, 803–822. [Google Scholar] [CrossRef]
- Rous, P.; Beard, J.W. The Progression to Carcinoma of Virus-Induced Rabbit Papillomas (Shope). J. Exp. Med. 1935, 62, 523–548. [Google Scholar] [CrossRef]
- Gross, L. A filterable agent, recovered from Ak leukemic extracts, causing salivary gland carcinomas in C3H mice. Proc. Soc. Exp. Biol. Med. 1953, 83, 414–421. [Google Scholar] [CrossRef]
- Sweet, B.H.; Hilleman, M.R. The vacuolating virus, S.V.40. Proc. Soc. Exp. Biol. Med. 1960, 105, 420–427. [Google Scholar] [CrossRef]
- Padgett, B.L.; Zu Rhein, G.M.; Walker, D.L.; Echroade, R.; Dessel, B. Cultivation of papova-like virus from human brain with progressive multifocal leukoencephalopathy. Lancet 1971, 1, 1257–1260. [Google Scholar] [CrossRef]
- Gardner, S.D.; Feild, A.M.; Colleman, D.V.; Hulme, B. New human papovavirus (BK) isolated from urine after renal transplantation. Lancet 1971, 1, 1253–1257. [Google Scholar] [CrossRef]
- Hirsch, H.H. Polyomavirus associated nephropathy. A new opportunistic complication after kidney transplantation. Internist 2003, 44, 653–655. [Google Scholar] [CrossRef]
- Saribas, A.S.; Coric, P.; Bouaziz, S.; Safak, M. Expression of novel proteins by polyomaviruses and recent advances in the structural and functional features of agnoprotein of JC virus, BK virus, and simian virus 40. J. Cell. Physiol. 2019, 234, 8295–8315. [Google Scholar] [CrossRef]
- DeCaprio, J.A. Merkel cell polyomavirus and Merkel cell carcinoma. Philos. Trans. R. Soc. Lond. B Biol. Sci. 2017, 372, 20160276. [Google Scholar] [CrossRef]
- van der Meijden, E.; Janssens, R.W.; Lauber, C.; Bouwes Bavinck, J.N.; Gorbalenya, A.E.; Feltkamp, M.C. Discovery of a new human polyomavirus associated with trichodysplasia spinulosa in an immunocompromized patient. PLoS Pathog. 2010, 6, e1001024. [Google Scholar] [CrossRef]
- Feng, H.; Shuda, M.; Chang, Y.; Moore, P.S. Clonal integration of a polyomavirus in human Merkel cell carcinoma. Science 2008, 319, 1096–1100. [Google Scholar] [CrossRef]
- Hanahan, D.; Weinberg, R.A. The hallmarks of cancer. Cell 2000, 100, 57–70. [Google Scholar] [CrossRef]
- Wendzicki, J.A.; Moore, P.S.; Chang, Y. Large T and small T antigens of Merkel cell polyomavirus. Curr. Opin. Virol. 2015, 11, 38–43. [Google Scholar] [CrossRef]
- Narisawa-Saito, M.; Kiyono, T. Basic mechanisms of high-risk human papillomavirus-induced carcinogenesis: Roles of E6 and E7 proteins. Cancer Sci. 2007, 98, 1505–1511. [Google Scholar] [CrossRef]
- Pal, A.; Kundu, R. Human Papillomavirus E6 and E7: The Cervical Cancer Hallmarks and Targets for Therapy. Front. Microbiol. 2019, 10, 3116. [Google Scholar] [CrossRef]
- McBride, A.A. Oncogenic human papillomaviruses. Philos. Trans. R. Soc. Lond. B Biol. Sci. 2017, 372, 20160273. [Google Scholar] [CrossRef] [PubMed]
- Whyte, P.; Buchkovich, K.J.; Horowitz, J.M.; Friend, S.H.; Raybuck, M.; Weinberg, R.A.; Harlow, E. Association between an Oncogene and an Anti-Oncogene-the Adenovirus E1a Proteins Bind to the Retinoblastoma Gene-Product. Nature 1988, 334, 124–129. [Google Scholar] [CrossRef] [PubMed]
- Cobrinik, D. Pocket proteins and cell cycle control. Oncogene 2005, 24, 2796–2809. [Google Scholar] [CrossRef] [PubMed]
- Decaprio, J.A.; Ludlow, J.W.; Figge, J.; Shew, J.Y.; Huang, C.M.; Lee, W.H.; Marsilio, E.; Paucha, E.; Livingston, D.M. Sv40 Large Tumor-Antigen Forms a Specific Complex with the Product of the Retinoblastoma Susceptibility Gene. Cell 1988, 54, 275–283. [Google Scholar] [CrossRef]
- Lane, D.P.; Crawford, L.V. T antigen is bound to a host protein in SV40-transformed cells. Nature 1979, 278, 261–263. [Google Scholar] [CrossRef]
- Linzer, D.I.; Levine, A.J. Characterization of a 54K dalton cellular SV40 tumor antigen present in SV40-transformed cells and uninfected embryonal carcinoma cells. Cell 1979, 17, 43–52. [Google Scholar] [CrossRef]
- Pflaum, J.; Schlosser, S.; Muller, M. p53 Family and Cellular Stress Responses in Cancer. Front. Oncol. 2014, 4, 285. [Google Scholar] [CrossRef]
- Bargonetti, J.; Reynisdottir, I.; Friedman, P.N.; Prives, C. Site-specific binding of wild-type p53 to cellular DNA is inhibited by SV40 T antigen and mutant p53. Genes Dev. 1992, 6, 1886–1898. [Google Scholar] [CrossRef][Green Version]
- Zambetti, G.P.; Bargonetti, J.; Walker, K.; Prives, C.; Levine, A.J. Wild-type p53 mediates positive regulation of gene expression through a specific DNA sequence element. Genes Dev. 1992, 6, 1143–1152. [Google Scholar] [CrossRef]
- Jiang, D.; Srinivasan, A.; Lozano, G.; Robbins, P.D. SV40 T antigen abrogates p53-mediated transcriptional activity. Oncogene 1993, 8, 2805–2812. [Google Scholar]
- Sarnow, P.; Ho, Y.S.; Williams, J.; Levine, A.J. Adenovirus E1b-58kd tumor antigen and SV40 large tumor antigen are physically associated with the same 54 kd cellular protein in transformed cells. Cell 1982, 28, 387–394. [Google Scholar] [CrossRef]
- Scheffner, M.; Werness, B.A.; Huibregtse, J.M.; Levine, A.J.; Howley, P.M. The E6 oncoprotein encoded by human papillomavirus types 16 and 18 promotes the degradation of p53. Cell 1990, 63, 1129–1136. [Google Scholar] [CrossRef]
- Huibregtse, J.M.; Scheffner, M.; Howley, P.M. A cellular protein mediates association of p53 with the E6 oncoprotein of human papillomavirus types 16 or 18. EMBO J. 1991, 10, 4129–4135. [Google Scholar] [CrossRef] [PubMed]
- Huibregtse, J.M.; Scheffner, M.; Howley, P.M. Localization of the E6-AP regions that direct human papillomavirus E6 binding, association with p53, and ubiquitination of associated proteins. Mol. Cell. Biol. 1993, 13, 4918–4927. [Google Scholar] [CrossRef] [PubMed]
- Scheffner, M.; Huibregtse, J.M.; Vierstra, R.D.; Howley, P.M. The HPV-16 E6 and E6-AP complex functions as a ubiquitin-protein ligase in the ubiquitination of p53. Cell 1993, 75, 495–505. [Google Scholar] [CrossRef]
- Matlashewski, G.; Banks, L.; Pim, D.; Crawford, L. Analysis of human p53 proteins and mRNA levels in normal and transformed cells. Eur. J. Biochem. 1986, 154, 665–672. [Google Scholar] [CrossRef]
- Band, V.; De Caprio, J.A.; Delmolino, L.; Kulesa, V.; Sager, R. Loss of p53 protein in human papillomavirus type 16 E6-immortalized human mammary epithelial cells. J. Virol. 1991, 65, 6671–6676. [Google Scholar] [CrossRef]
- Thomas, J.E.; Aguzzi, A.; Soriano, P.; Wagner, E.F.; Brugge, J.S. Induction of tumor formation and cell transformation by polyoma middle T antigen in the absence of Src. Oncogene 1993, 8, 2521–2529. [Google Scholar]
- Hahn, W.C. Immortalization and transformation of human cells. Mol. Cells 2002, 13, 351–361. [Google Scholar]
- Hahn, W.C.; Dessain, S.K.; Brooks, M.W.; King, J.E.; Elenbaas, B.; Sabatini, D.M.; DeCaprio, J.A.; Weinberg, R.A. Enumeration of the simian virus 40 early region elements necessary for human cell transformation. Mol. Cell. Biol. 2002, 22, 2111–2123. [Google Scholar] [CrossRef]
- Shuda, M.; Kwun, H.J.; Feng, H.; Chang, Y.; Moore, P.S. Human Merkel cell polyomavirus small T antigen is an oncoprotein targeting the 4E-BP1 translation regulator. J. Clin. Investig. 2011, 121, 3623–3634. [Google Scholar] [CrossRef] [PubMed]
- Shuda, M.; Guastafierro, A.; Geng, X.; Shuda, Y.; Ostrowski, S.M.; Lukianov, S.; Jenkins, F.J.; Honda, K.; Maricich, S.M.; Moore, P.S.; et al. Merkel Cell Polyomavirus Small T Antigen Induces Cancer and Embryonic Merkel Cell Proliferation in a Transgenic Mouse Model. PLoS ONE 2015, 10, e0142329. [Google Scholar] [CrossRef] [PubMed]
- Moens, U.; Macdonald, A. Effect of the Large and Small T-Antigens of Human Polyomaviruses on Signaling Pathways. Int. J. Mol. Sci. 2019, 20, 3914. [Google Scholar] [CrossRef]
- Baez, C.F.; Brandao Varella, R.; Villani, S.; Delbue, S. Human Polyomaviruses: The Battle of Large and Small Tumor Antigens. Virology 2017, 8. [Google Scholar] [CrossRef] [PubMed]
- Sullivan, C.S.; Pipas, J.M. T antigens of simian virus 40: Molecular chaperones for viral replication and tumorigenesis. Microbiol. Mol. Biol. Rev. 2002, 66, 179–202. [Google Scholar] [CrossRef] [PubMed]
- Cho, U.S.; Morrone, S.; Sablina, A.A.; Arroyo, J.D.; Hahn, W.C.; Xu, W.Q. Structural basis of PP2A inhibition by small t antigen. PLoS Biol. 2007, 5, 1810–1819. [Google Scholar] [CrossRef] [PubMed]
- Frost, J.A.; Alberts, A.S.; Sontag, E.; Guan, K.; Mumby, M.C.; Feramisco, J.R. Simian virus 40 small t antigen cooperates with mitogen-activated kinases to stimulate AP-1 activity. Mol. Cell. Biol. 1994, 14, 6244–6252. [Google Scholar] [CrossRef] [PubMed][Green Version]
- Khalili, K.; Sariyer, I.K.; Safak, M. Small tumor antigen of polyomaviruses: Role in viral life cycle and cell transformation. J. Cell. Physiol. 2008, 215, 309–319. [Google Scholar] [CrossRef] [PubMed]
- Toker, C. Trabecular carcinoma of the skin. Arch. Dermatol. 1972, 105, 107–110. [Google Scholar] [CrossRef] [PubMed]
- Becker, J.C.; Stang, A.; DeCaprio, J.A.; Cerroni, L.; Lebbe, C.; Veness, M.; Nghiem, P. Merkel cell carcinoma. Nat. Rev. Dis. Primers 2017, 3, 17077. [Google Scholar] [CrossRef]
- Houben, R.; Shuda, M.; Weinkam, R.; Schrama, D.; Feng, H.; Chang, Y.; Moore, P.S.; Becker, J.C. Merkel cell polyomavirus-infected Merkel cell carcinoma cells require expression of viral T antigens. J. Virol. 2010, 84, 7064–7072. [Google Scholar] [CrossRef] [PubMed]
- Li, J.; Wang, X.; Diaz, J.; Tsang, S.H.; Buck, C.B.; You, J. Merkel cell polyomavirus large T antigen disrupts host genomic integrity and inhibits cellular proliferation. J. Virol. 2013, 87, 9173–9188. [Google Scholar] [CrossRef] [PubMed]
- Theiss, J.M.; Gunther, T.; Alawi, M.; Neumann, F.; Tessmer, U.; Fischer, N.; Grundhoff, A. A Comprehensive Analysis of Replicating Merkel Cell Polyomavirus Genomes Delineates the Viral Transcription Program and Suggests a Role for mcv-miR-M1 in Episomal Persistence. PLoS Pathog. 2015, 11, e1004974. [Google Scholar] [CrossRef] [PubMed]
- Mandl, C.; Walker, D.L.; Frisque, R.J. Derivation and characterization of POJ cells, transformed human fetal glial cells that retain their permissivity for JC virus. J. Virol. 1987, 61, 755–763. [Google Scholar] [CrossRef]
- Walker, D.L.; Padgett, B.L.; ZuRhein, G.M.; Albert, A.E.; Marsh, R.F. Human papovavirus (JC): Induction of brain tumors in hamsters. Science 1973, 181, 674–676. [Google Scholar] [CrossRef]
- Varakis, J.; ZuRhein, G.M.; Padgett, B.L.; Walker, D.L. Induction of peripheral neuroblastomas in Syrian hamsters after injection as neonates with JC virus, a human polyoma virus. Cancer Res. 1978, 38, 1718–1722. [Google Scholar]
- London, W.T.; Houff, S.A.; Madden, D.L.; Fuccillo, D.A.; Gravell, M.; Wallen, W.C.; Palmer, A.E.; Sever, J.L.; Padgett, B.L.; Walker, D.L.; et al. Brain tumors in owl monkeys inoculated with a human polyomavirus (JC virus). Science 1978, 201, 1246–1249. [Google Scholar] [CrossRef]
- Houff, S.A.; London, W.T.; Zu Rhein, G.M.; Padgett, B.L.; Walker, D.L.; Sever, J.L. New world primates as a model of viral-induced astrocytomas. Prog. Clin. Biol. Res. 1983, 105, 223–226. [Google Scholar]
- London, W.T.; Houff, S.A.; McKeever, P.E.; Wallen, W.C.; Sever, J.L.; Padgett, B.L.; Walker, D.L. Viral-induced astrocytomas in squirrel monkeys. Prog. Clin. Biol. Res. 1983, 105, 227–237. [Google Scholar]
- Miller, N.R.; London, W.; Padgett, B.L.; Walker, D.L.; Wallen, W.C. The detection of JC viral genome in owl monkey tumors. Prog. Clin. Biol. Res. 1983, 105, 271–288. [Google Scholar]
- Krynska, B.; Otte, J.; Franks, R.; Khalili, K.; Croul, S. Human ubiquitous JCV(CY) T-antigen gene induces brain tumors in experimental animals. Oncogene 1999, 18, 39–46. [Google Scholar] [CrossRef] [PubMed]
- Niv, Y.; Goel, A.; Boland, C.R. JC virus and colorectal cancer: A possible trigger in the chromosomal instability pathways. Curr. Opin. Gastroenterol. 2005, 21, 85–89. [Google Scholar] [PubMed]
- Ricciardiello, L.; Chang, D.K.; Laghi, L.; Goel, A.; Chang, C.L.; Boland, C.R. Mad-1 is the exclusive JC virus strain present in the human colon, and its transcriptional control region has a deleted 98-base-pair sequence in colon cancer tissues. J. Virol. 2001, 75, 1996–2001. [Google Scholar] [CrossRef] [PubMed]
- Laghi, L.; Randolph, A.E.; Chauhan, D.P.; Marra, G.; Major, E.O.; Neel, J.V.; Boland, C.R. JC virus DNA is present in the mucosa of the human colon and in colorectal cancers. Proc. Natl. Acad. Sci. USA 1999, 96, 7484–7489. [Google Scholar] [CrossRef] [PubMed]
- Krynska, B.; Del Valle, L.; Croul, S.; Gordon, J.; Katsetos, C.D.; Carbone, M.; Giordano, A.; Khalili, K. Detection of human neurotropic JC virus DNA sequence and expression of the viral oncogenic protein in pediatric medulloblastomas. Proc. Natl. Acad. Sci. USA 1999, 96, 11519–11524. [Google Scholar] [CrossRef] [PubMed]
- Pathan, M.; Keerthikumar, S.; Ang, C.-S.; Gangoda, L.; Quek, C.Y.J.; Williamson, N.A.; Mouradov, D.; Sieber, O.M.; Simpson, R.J.; Salim, A.; et al. FunRich: An open access standalone functional enrichment and interaction network analysis tool. Proteomics 2015, 15, 2597–2601. [Google Scholar] [CrossRef] [PubMed]
- Pathan, M.; Keerthikumar, S.; Chisanga, D.; Alessandro, R.; Ang, C.-S.; Askenase, P.; Batagov, A.O.; Benito-Martin, A.; Camussi, G.; Clayton, A.; et al. A novel community driven software for functional enrichment analysis of extracellular vesicles data. J. Extracell. Vesicles 2017, 6, 1321455. [Google Scholar] [CrossRef] [PubMed]
- Schmidt, T.G.M.; Batz, L.; Bonet, L.; Carl, U.; Holzapfel, G.; Kiem, K.; Matulewicz, K.; Niermeier, D.; Schuchardt, I.; Stanar, K. Development of the Twin-Strep-tag® and its application for purification of recombinant proteins from cell culture supernatants. Protein Expr. Purif. 2013, 92, 54–61. [Google Scholar] [CrossRef]
- Major, E.O.; Miller, A.E.; Mourrain, P.; Traub, R.G.; de Widt, E.; Sever, J. Establishment of a line of human fetal glial cells that supports JC virus multiplication. Proc. Natl. Acad. Sci. USA 1985, 82, 1257–1261. [Google Scholar] [CrossRef]
- Graham, F.L.; van der Eb, A.J. A new technique for the assay of infectivity of human adenovirus 5 DNA. Virology 1973, 52, 456–467. [Google Scholar] [CrossRef]
- Safak, M.; Gallia, G.L.; Ansari, S.A.; Khalili, K. Physical and functional interaction between the Y-box binding protein YB-1 and human polyomavirus JC virus large T antigen. J. Virol. 1999, 73, 10146–10157. [Google Scholar] [CrossRef] [PubMed]
- Sariyer, I.K.; Khalili, K.; Safak, M. Dephosphorylation of JC virus agnoprotein by protein phosphatase 2A: Inhibition by small t antigen. Virology 2008, 375, 464–479. [Google Scholar] [CrossRef] [PubMed]
- Saribas, A.S.; Arachea, B.T.; White, M.K.; Viola, R.E.; Safak, M. Human polyomavirus JC small regulatory agnoprotein forms highly stable dimers and oligomers: Implications for their roles in agnoprotein function. Virology 2011, 420, 51–65. [Google Scholar] [CrossRef]
- Frisque, R.J. Structure and function of JC virus T’ proteins. J. Neurovirol. 2001, 7, 293–297. [Google Scholar] [CrossRef]
- Prins, C.; Frisque, R.J. JC virus T’ proteins encoded by alternatively spliced early mRNAs enhance T antigen-mediated viral DNA replication in human cells. J. Neurovirol. 2001, 7, 250–264. [Google Scholar] [PubMed]
- Shaw, G.; Morse, S.; Ararat, M.; Graham, F.L. Preferential transformation of human neuronal cells by human adenoviruses and the origin of HEK 293 cells. FASEB J. 2002, 16, 869–871. [Google Scholar] [CrossRef]
- Bollag, B.; Hofstetter, C.A.; Reviriego-Mendoza, M.M.; Frisque, R.J. JC Virus Small t Antigen Binds Phosphatase PP2A and Rb Family Proteins and Is Required for Efficient Viral DNA Replication Activity. PLoS ONE 2010, 5, e10606. [Google Scholar] [CrossRef]
- Jiang, X.; Klimovich, V.; Arunkumar, A.I.; Hysinger, E.B.; Wang, Y.; Ott, R.D.; Guler, G.D.; Weiner, B.; Chazin, W.J.; Fanning, E. Structural mechanism of RPA loading on DNA during activation of a simple pre-replication complex. EMBO J. 2006, 25, 5516–5526. [Google Scholar] [CrossRef]
- Engeland, C.E.; Brown, N.P.; Börner, K.; Schümann, M.; Krause, E.; Kaderali, L.; Müller, G.A.; Kräusslich, H.-G. Proteome analysis of the HIV-1 Gag interactome. Virology 2014, 460–461, 194–206. [Google Scholar] [CrossRef]
- Sawai, E.T.; Butel, J.S. Association of a cellular heat shock protein with simian virus 40 large T antigen in transformed cells. J. Virol. 1989, 63, 3961–3973. [Google Scholar] [CrossRef]
- Sullivan, C.S.; Gilbert, S.P.; Pipas, J.M. ATP-dependent simian virus 40 T-antigen-Hsc70 complex formation. J. Virol. 2001, 75, 1601–1610. [Google Scholar] [CrossRef]
- Crawford, L.V.; Lane, D.P.; Denhardt, D.T.; Harlow, E.E.; Nicklin, P.M.; Osborn, K.; Pim, D.C. Characterization of the complex between SV40 large T antigen and the 53K host protein in transformed mouse cells. Cold Spring Harb. Symp. Quant. Biol. 1980, 44 Pt 1, 179–187. [Google Scholar] [CrossRef]
- Krynska, B.; Gordon, J.; Otte, J.; Franks, R.; Knobler, R.; DeLuca, A.; Giordano, A.; Khalili, K. Role of cell cycle regulators in tumor formation in transgenic mice expressing the human neurotropic virus, JCV, early protein. J. Cell. Biochem. 1997, 67, 223–230. [Google Scholar] [CrossRef]
- Kim, H.Y.; Ahn, B.Y.; Cho, Y. Structural basis for the inactivation of retinoblastoma tumor suppressor by SV40 large T antigen. EMBO J. 2001, 20, 295–304. [Google Scholar] [CrossRef]
- Sariyer, I.K.; Merabova, N.; Patel, P.K.; Knezevic, T.; Rosati, A.; Turco, M.C.; Khalili, K. Bag3-induced autophagy is associated with degradation of JCV oncoprotein, T-Ag. PLoS ONE 2012, 7, e45000. [Google Scholar] [CrossRef] [PubMed]
- Gan, D.D.; Khalili, K. Interaction between JCV large T-antigen and beta-catenin. Oncogene 2004, 23, 483–490. [Google Scholar] [CrossRef] [PubMed]
- Reviriego-Mendoza, M.M.; Frisque, R.J. Interaction and co-localization of JC virus large T antigen and the F-box protein beta-transducin-repeat containing protein. Virology 2011, 410, 119–128. [Google Scholar] [CrossRef] [PubMed]
- Bellizzi, A.; White, M.K.; Wollebo, H.S. Degradation of polyomavirus JC T-antigen by stress involves the LIP isoform of C/EBP. Cell Cycle 2015, 14, 2075–2079. [Google Scholar] [CrossRef] [PubMed]
- Trojanek, J.; Ho, T.; Croul, S.; Wang, J.Y.; Chintapalli, J.; Koptyra, M.; Giordano, A.; Khalili, K.; Reiss, K. IRS-1-Rad51 nuclear interaction sensitizes JCV T-antigen positive medulloblastoma cells to genotoxic treatment. Int. J. Cancer 2006, 119, 539–548. [Google Scholar] [CrossRef] [PubMed]
- Shollar, D.; Del Valle, L.; Khalili, K.; Otte, J.; Gordon, J. JCV T-antigen interacts with the neurofibromatosis type 2 gene product in a transgenic mouse model of malignant peripheral nerve sheath tumors. Oncogene 2004, 23, 5459–5467. [Google Scholar] [CrossRef] [PubMed]
- Gallia, G.L.; Safak, M.; Khalili, K. Interaction of the single-stranded DNA-binding protein Puralpha with the human polyomavirus JC virus early protein T-antigen. J. Biol. Chem. 1998, 273, 32662–32669. [Google Scholar] [CrossRef] [PubMed]
- Safak, M.; Barrucco, R.; Darbinyan, A.; Okada, Y.; Nagashima, K.; Khalili, K. Interaction of JC Virus Agno Protein with T Antigen Modulates Transcription and Replication of the Viral Genome in Glial Cells. J. Virol. 2001, 75, 1476–1486. [Google Scholar] [CrossRef] [PubMed]
- Sock, E.; Enderich, J.; Wegner, M. The J domain of papovaviral large tumor antigen is required for synergistic interaction with the POU-domain protein Tst-1/Oct6/SCIP. Mol. Cell. Biol. 1999, 19, 2455–2464. [Google Scholar] [CrossRef] [PubMed][Green Version]
- Aragon, L. The Smc5/6 Complex: New and Old Functions of the Enigmatic Long-Distance Relative. Annu. Rev. Genet. 2018, 52, 89–107. [Google Scholar] [CrossRef]
- Hirano, T.; Kobayashi, R.; Hirano, M. Condensins, chromosome condensation protein complexes containing XCAP-C, XCAP-E and a Xenopus homolog of the Drosophila Barren protein. Cell 1997, 89, 511–521. [Google Scholar] [CrossRef]
- Ribeiro, S.A.; Gatlin, J.C.; Dong, Y.M.; Joglekar, A.; Cameron, L.; Hudson, D.F.; Farr, C.J.; McEwen, B.F.; Salmon, E.D.; Earnshaw, W.C.; et al. Condensin Regulates the Stiffness of Vertebrate Centromeres. Mol. Biol. Cell 2009, 20, 2371–2380. [Google Scholar] [CrossRef]
- Guacci, V.; Koshland, D.; Strunnikov, A. A direct link between sister chromatid cohesion and chromosome condensation revealed through the analysis of MCD1 in S-cerevisiae. Cell 1997, 91, 47–57. [Google Scholar] [CrossRef]
- Michaelis, C.; Ciosk, R.; Nasmyth, K. Cohesins: Chromosomal proteins that prevent premature separation of sister chromatids. Cell 1997, 91, 35–45. [Google Scholar] [CrossRef]
- Fousteri, M.I.; Lehmann, A.R. A novel SMC protein complex in Schizosaccharomyces pombe contains the Rad18 DNA repair protein. EMBO J. 2000, 19, 1691–1702. [Google Scholar] [CrossRef]
- Zhao, X.L.; Blobel, G. A SUMO ligase is part of a nuclear multiprotein complex that affects DNA repair and chromosomal organization (vol 102, pg 4777, 2005). Proc. Natl. Acad. Sci. USA 2005, 102, 4777–4782. [Google Scholar]
- McDonald, W.H.; Pavlova, Y.; Yates, J.R.; Boddy, M.N. Novel essential DNA repair proteins Nse1 and Nse2 are subunits of the fission yeast Smc5-Smc6 complex. J. Biol. Chem. 2003, 278, 45460–45467. [Google Scholar] [CrossRef] [PubMed]
- Chuang, P.T.; Albertson, D.G.; Meyer, B.J. Dpy-27-a Chromosome Condensation Protein Homolog That Regulates C. Elegans Dosage Compensation through Association with the X-Chromosome. Cell 1994, 79, 459–474. [Google Scholar] [CrossRef]
- Gligoris, T.; Lowe, J. Structural Insights into Ring Formation of Cohesin and Related Smc Complexes. Trends Cell Biol. 2016, 26, 680–693. [Google Scholar] [CrossRef]
- Andrews, E.A.; Palecek, J.; Sergeant, J.; Taylor, E.; Lehmann, A.R.; Watts, F.Z. Nse2, a component of the Smc5-6 complex, is a SUMO ligase required for the response to DNA damage. Mol. Cell. Biol. 2005, 25, 185–196. [Google Scholar] [CrossRef]
- Bonner, J.N.; Choi, K.Y.; Xue, X.Y.; Torres, N.P.; Szakal, B.; Wei, L.; Wan, B.B.; Arter, M.; Matos, J.; Sung, P.; et al. Smc5/6 Mediated Sumoylation of the Sgs1-Top3-Rmi1 Complex Promotes Removal of Recombination Intermediates. Cell Rep. 2016, 16, 368–378. [Google Scholar] [CrossRef]
- Decorsiere, A.; Mueller, H.; Van Breugel, P.C.; Abdul, F.; Gerossier, L.; Beran, R.K.; Livingston, C.M.; Niu, C.R.; Fletcher, S.P.; Hantz, O.; et al. Hepatitis B virus X protein identifies the Smc5/6 complex as a host restriction factor. Nature 2016, 531, 386–389. [Google Scholar] [CrossRef]
- Bentley, P.; Tan, M.J.A.; McBride, A.A.; White, E.A.; Howley, P.M. The SMC5/6 Complex Interacts with the Papillomavirus E2 Protein and Influences Maintenance of Viral Episomal DNA. J. Virol. 2018, 92, e00356-18. [Google Scholar] [CrossRef] [PubMed]
- Gu, F.; Gruenberg, J. ARF1 regulates pH-dependent COP functions in the early endocytic pathway. J. Biol. Chem. 2000, 275, 8154–8160. [Google Scholar] [CrossRef]
- Forgac, M. Vacuolar ATPases: Rotary proton pumps in physiology and pathophysiology. Nat. Rev. Mol. Cell Biol. 2007, 8, 917–929. [Google Scholar] [CrossRef] [PubMed]
- Seol, J.H.; Shevchenko, A.; Shevchenko, A.; Deshaies, R.J. Skp1 forms multiple protein complexes, including RAVE, a regulator of V-ATPase assembly. Nat. Cell Biol. 2001, 3, 384–391. [Google Scholar] [CrossRef]
- Perez, L.; Carrasco, L. Involvement of the Vacuolar H+-Atpase in Animal Virus Entry. J. Gen. Virol. 1994, 75, 2595–2606. [Google Scholar] [CrossRef] [PubMed]
- Geyer, M.; Yu, H.F.; Mandic, R.; Linnemann, T.; Zheng, Y.H.; Fackler, O.T.; Peterlin, B.M. Subunit H of the V-ATPase binds to the medium chain of adaptor protein complex 2 and connects Nef to the endocytic machinery. J. Biol. Chem. 2002, 277, 28521–28529. [Google Scholar] [CrossRef] [PubMed]
- Pavelin, J.; McCormick, D.; Chiweshe, S.; Ramachandran, S.; Lin, Y.T.; Grey, F. Cellular v-ATPase is required for virion assembly compartment formation in human cytomegalovirus infection. Open Biol. 2017, 7, 160298. [Google Scholar] [CrossRef] [PubMed]
- Buetow, L.; Huang, D.T. Structural insights into the catalysis and regulation of E3 ubiquitin ligases. Nat. Rev. Mol. Cell Biol. 2016, 17, 626–642. [Google Scholar] [CrossRef] [PubMed]
- Fouad, S.; Wells, O.S.; Hill, M.A.; D’Angiolella, V. Cullin Ring Ubiquitin Ligases (CRLs) in Cancer: Responses to Ionizing Radiation (IR) Treatment. Front. Physiol. 2019, 10, 1144. [Google Scholar] [CrossRef]
- Hu, H.B.; Sun, S.C. Ubiquitin signaling in immune responses. Cell Res. 2016, 26, 457–483. [Google Scholar] [CrossRef]
- Deol, K.K.; Lorenz, S.; Strieter, E.R. Enzymatic Logic of Ubiquitin Chain Assembly. Front. Physiol. 2019, 10, 835. [Google Scholar] [CrossRef]
- Jin, J.P.; Cardozo, T.; Lovering, R.C.; Elledge, S.J.; Pagano, M.; Harper, J.W. Systematic analysis and nomenclature of mammalian F-box proteins. Genes Dev. 2004, 18, 2573–2580. [Google Scholar] [CrossRef]
- Ali, S.H.; Kasper, J.S.; Arai, T.; DeCaprio, J.A. Cu17/p185/p193 binding to simian virus 40 large T antigen has a role in cellular transformation. J. Virol. 2004, 78, 2749–2757. [Google Scholar] [CrossRef]
- Kasper, J.S.; Kuwabara, H.; Arai, T.; Ali, S.H.; DeCaprio, J.A. Simian virus 40 large T antigen’s association with the CUL7 SCF complex contributes to cellular transformation. J. Virol. 2005, 79, 11685–11692. [Google Scholar] [CrossRef]
- Hartmann, T.; Xu, X.S.; Kronast, M.; Muehlich, S.; Meyer, K.; Zimmermann, W.; Hurwitz, J.; Pan, Z.Q.; Engelhardt, S.; Sarikas, A. Inhibition of Cullin-RING E3 ubiquitin ligase 7 by simian virus 40 large T antigen. Proc. Natl. Acad. Sci. USA 2014, 111, 3371–3376. [Google Scholar] [CrossRef] [PubMed]
- Kwun, H.J.; Shuda, M.; Feng, H.; Camacho, C.J.; Moore, P.S.; Chang, Y. Merkel Cell Polyomavirus Small T Antigen Controls Viral Replication and Oncoprotein Expression by Targeting the Cellular Ubiquitin Ligase SCFFbw7. Cell Host Microbe 2013, 14, 125–135. [Google Scholar] [CrossRef]
- Nwogu, N.; Ortiz, L.E.; Kwun, H.J. Surface charge of Merkel cell polyomavirus small T antigen determines cell transformation through allosteric FBW7 WD40 domain targeting. Oncogenesis 2020, 9, 53. [Google Scholar] [CrossRef] [PubMed]
- Kwun, H.J.; Shuda, M.; Camacho, C.J.; Gamper, A.M.; Thant, M.; Chang, Y.; Moore, P.S. Restricted Protein Phosphatase 2A Targeting by Merkel Cell Polyomavirus Small T Antigen. J. Virol. 2015, 89, 4191–4200. [Google Scholar] [CrossRef] [PubMed]
- Rundell, K.; Parakati, R. The role of the SV40 ST antigen in cell growth promotion and transformation. Semin. Cancer Biol. 2001, 11, 5–13. [Google Scholar] [CrossRef]
- Montano, X.; Rundell, K. Role of SV40 small t in cell lysis, transformation, and signaling. Methods Mol. Biol. 2001, 165, 229–242. [Google Scholar]
- Cheng, J.; Rozenblatt-Rosen, O.; Paulson, K.G.; Nghiem, P.; DeCaprio, J.A. Merkel cell polyomavirus large T antigen has growth-promoting and inhibitory activities. J. Virol. 2013, 87, 6118–6126. [Google Scholar] [CrossRef]
- Verhaegen, M.E.; Mangelberger, D.; Harms, P.W.; Vozheiko, T.D.; Weick, J.W.; Wilbert, D.M.; Saunders, T.L.; Ermilov, A.N.; Bichakjian, C.K.; Johnson, T.M.; et al. Merkel cell polyomavirus small T antigen is oncogenic in transgenic mice. J. Investig. Dermatol. 2015, 135, 1415–1424. [Google Scholar] [CrossRef]
- Goodwin, L.R.; Picketts, D.J. The role of ISWI chromatin remodeling complexes in brain development and neurodevelopmental disorders. Mol. Cell. Neurosci. 2018, 87, 55–64. [Google Scholar] [CrossRef]
- Aydin, O.Z.; Marteijn, J.A.; Ribeiro-Silva, C.; Lopez, A.R.; Wijgers, N.; Smeenk, G.; van Attikum, H.; Poot, R.A.; Vermeulen, W.; Lans, H. Human ISWI complexes are targeted by SMARCA5 ATPase and SLIDE domains to help resolve lesion-stalled transcription. Nucleic Acids Res. 2014, 42, 8473–8485. [Google Scholar] [CrossRef]
- Suva, M.L.; Riggi, N.; Stehle, J.C.; Baumer, K.; Tercier, S.; Joseph, J.M.; Suva, D.; Clement, V.; Provero, P.; Cironi, L.; et al. Identification of Cancer Stem Cells in Ewing’s Sarcoma. Cancer Res. 2009, 69, 1776–1781. [Google Scholar] [CrossRef]
- Kokavec, J.; Zikmund, T.; Savvulidi, F.; Kulvait, V.; Edelmann, W.; Skoultchi, A.I.; Stopka, T. The ISWI ATPase Smarca5 (Snf2h) Is Required for Proliferation and Differentiation of Hematopoietic Stem and Progenitor Cells. Stem Cells 2017, 35, 1614–1623. [Google Scholar] [CrossRef] [PubMed]
- Rutter, J.; Winge, D.R.; Schiffman, J.D. Succinate dehydrogenase-Assembly, regulation and role in human disease. Mitochondrion 2010, 10, 393–401. [Google Scholar] [CrossRef] [PubMed]
- Burnichon, N.; Briere, J.J.; Libe, R.; Vescovo, L.; Riviere, J.; Tissier, F.; Jouanno, E.; Jeunemaitre, X.; Benit, P.; Tzagoloff, A.; et al. SDHA is a tumor suppressor gene causing paraganglioma. Hum. Mol. Genet. 2010, 19, 3011–3020. [Google Scholar] [CrossRef]
- Hao, H.X.; Khalimonchuk, O.; Schraders, M.; Dephoure, N.; Bayley, J.P.; Kunst, H.; Devilee, P.; Cremers, C.W.R.J.; Schiffman, J.D.; Bentz, B.G.; et al. SDH5, a Gene Required for Flavination of Succinate Dehydrogenase, Is Mutated in Paraganglioma. Science 2009, 325, 1139–1142. [Google Scholar] [CrossRef]
- Gottlieb, E.; Tomlinson, I.P.M. Mitochondrial tumour suppressors: A genetic and biochemical update. Nat. Rev. Cancer 2005, 5, 857–866. [Google Scholar] [CrossRef]
- Baysal, B.E.; Ferrell, R.E.; Willett-Brozick, J.E.; Lawrence, E.C.; Myssiorek, D.; Bosch, A.; van der Mey, A.; Taschner, P.E.M.; Rubinstein, W.S.; Myers, E.N.; et al. Mutations in SDHD, a mitochondrial complex II gene, in hereditary paraganglioma. Science 2000, 287, 848–851. [Google Scholar] [CrossRef]
- Schmitt, A.; Blank, A.; Korpershoek, E.; van Nederveen, F.; Rudolph, T.; Weber, N.; Strebel, R.; de Krijger, R.; Komminoth, P.; Perren, A. SDHB Loss Predicts Malignancy in Pheochromocytomas/Sympathethic Paragangliomas, but Not through Hypoxia Signalling. Endocr.-Relat. Cancer 2010, 17, 919. [Google Scholar]
- Letouze, E.; Martinelli, C.; Loriot, C.; Burnichon, N.; Abermil, N.; Ottolenghi, C.; Janin, M.; Menara, M.; Nguyen, A.T.; Benit, P.; et al. SDH Mutations Establish a Hypermethylator Phenotype in Paraganglioma. Cancer Cell 2013, 23, 739–752. [Google Scholar] [CrossRef]
- Janeway, K.A.; Kim, S.Y.; Lodish, M.; Nose, V.; Rustin, P.; Gaal, J.; Dahia, P.L.M.; Liegl, B.; Ball, E.R.; Raygada, M.; et al. Defects in succinate dehydrogenase in gastrointestinal stromal tumors lacking KIT and PDGFRA mutations. Proc. Natl. Acad. Sci. USA 2011, 108, 314–318. [Google Scholar] [CrossRef]
- Sulkowski, P.L.; Sundaram, R.K.; Oeck, S.; Corso, C.D.; Liu, Y.F.; Noorbakhsh, S.; Niger, M.; Boeke, M.; Ueno, D.; Kalathil, A.N.; et al. Krebs-cycle-deficient hereditary cancer syndromes are defined by defects in homologous-recombination DNA repair. Nat. Genet. 2018, 50, 1086–1092. [Google Scholar] [CrossRef] [PubMed]
- Sulkowski, P.L.; Oeck, S.; Dow, J.; Economos, N.G.; Mirfakhraie, L.; Liu, Y.F.; Noronha, K.; Bao, X.; Li, J.; Shuch, B.M.; et al. Oncometabolites suppress DNA repair by disrupting local chromatin signalling. Nature 2020, 582, 586–591. [Google Scholar] [CrossRef] [PubMed]
- Swenson, J.J.; Trowbridge, P.W.; Frisque, R.J. Replication activity of JC virus large T antigen phosphorylation and zinc finger domain mutants. J. Neurovirol. 1996, 2, 78–86. [Google Scholar] [CrossRef] [PubMed]
- Swenson, J.J.; Frisque, R.J. Biochemical characterization and localization of JC virus large T antigen phosphorylation domains. Virology 1995, 212, 295–308. [Google Scholar] [CrossRef] [PubMed]
- Tavis, J.E.; Frisque, R.J. Altered DNA binding and replication activities of JC virus T-antigen mutants. Virology 1991, 183, 239–250. [Google Scholar] [CrossRef]
- Chen, N.N.; Chang, C.F.; Gallia, G.L.; Kerr, D.A.; Johnson, E.M.; Krachmarov, C.P.; Barr, S.M.; Frisque, R.J.; Bollag, B.; Khalili, K. Cooperative action of cellular proteins YB-1 and Pur alpha with the tumor antigen of the human JC polyomavirus determines their interaction with the viral lytic control element. Proc. Natl. Acad. Sci. USA 1995, 92, 1087–1091. [Google Scholar] [CrossRef]
- Frisque, R.J.; Rifkin, D.B.; Walker, D.L. Transformation of primary hamster brain cells with JC virus and its DNA. J. Virol. 1980, 35, 265–269. [Google Scholar] [CrossRef] [PubMed]
- Miller, N.R.; McKeever, P.E.; London, W.; Padgett, B.L.; Walker, D.L.; Wallen, W.C. Brain tumors of owl monkeys inoculated with JC virus contain the JC virus genome. J. Virol. 1984, 49, 848–856. [Google Scholar] [CrossRef]
- Franks, R.R.; Rencic, A.; Gordon, J.; Zoltick, P.W.; Curtis, M.; Knobler, R.L.; Khalili, K. Formation of undifferentiated mesenteric tumors in transgenic mice expressing human neurotropic polymavirus early protein. Oncogene 1996, 12, 2573–2578. [Google Scholar]
- Rencic, A.; Gordon, J.; Otte, J.; Curtis, M.; Kovatich, A.; Zoltick, P.; Khalili, K.; Andrews, D. Detection of JC virus DNA sequence and expression of the viral oncoprotein, tumor antigen, in brain of immunocompetent patient with oligoastrocytoma. Proc. Natl. Acad. Sci. USA 1996, 93, 7352–7357. [Google Scholar] [CrossRef]
- Del Valle, L.; Gordon, J.; Assimakopoulou, M.; Enam, S.; Geddes, J.F.; Varakis, J.N.; Katsetos, C.D.; Croul, S.; Khalili, K. Detection of JC virus DNA sequences and expression of the viral regulatory protein T-antigen in tumors of the central nervous system. Cancer Res. 2001, 61, 4287–4293. [Google Scholar] [PubMed]
- Abdel-Aziz, H.O.; Murai, Y.; Hong, M.; Kutsuna, T.; Takahashi, H.; Nomoto, K.; Murata, S.; Tsuneyama, K.; Takano, Y. Detection of the JC virus genome in lung cancers: Possible role of the T-antigen in lung oncogenesis. Appl. Immunohistochem. Mol. Morphol. 2007, 15, 394–400. [Google Scholar] [CrossRef] [PubMed]
- Theodoropoulos, G.; Panoussopoulos, D.; Papaconstantinou, I.; Gazouli, M.; Perdiki, M.; Bramis, J.; Lazaris, A. Assessment of JC polyoma virus in colon neoplasms. Dis. Colon Rectum 2005, 48, 86–91. [Google Scholar] [CrossRef]
- Chang, Y.; Moore, P.S. Merkel cell carcinoma: A virus-induced human cancer. Annu. Rev. Pathol. 2012, 7, 123–144. [Google Scholar] [CrossRef]









| Proteins | Function | Reference |
|---|---|---|
| PP2A | Serine/Threonine phosphatase | [72,77] |
| Rb | Cell cycle regulation | [77] |
| Agnoprotein | JC virus gene regulation and replication | [72] |
| Hsp70 | Chaperone | [80,81] |
| Smarca5 | Helicase and ATPase activity | Current study |
| SDHB | Electron transport, oncogenesis | Current study |
| Proteins | Function | Reference |
|---|---|---|
| p53 | Cell cycle regulation | [25,26,82,83] |
| pRb | Cell cycle regulation | [24,84] |
| BAG3 | Inhibits Hsc70 ATPase activity | [85] |
| Beta-catenin | Contact inhibition | [86] |
| F-box protein (BTrCP1/2) | Ubiquitin protein ligase | [87] |
| CEBP | CCAAT DNA binding | [88] |
| Hsp70 | Chaperone activity | [80,81] |
| IRS-1 | Mediates insulin signaling | [89] |
| NF2 | Membrane stabilizing protein | [90] |
| Pur alpha | Single strand DNA binding protein | [91] |
| Yb-1 | Y-box binding protein | [71] |
| Agnoprotein | JC virus gene regulation, replication | [92] |
| Tst-1/Oct-6/SCIP | DNA binding, cell differentiation | [93] |
| Smc6 | Structural maintenance of chromosomes | Current study |
| Gene Code and Categories | Gene Name |
|---|---|
| V-ATPAse | |
| ATPV1E1 | ATPase, H+ transporting, lysosomal 31 kDa, V1 subunit E isoform |
| ATP6V1A | V-type proton ATPase catalytic subunit A |
| ATP6V0D1 | V-type proton ATPase subunit d 1 (Fragment) |
| ATP6V1B2 | V-type proton ATPase subunit B, brain isoform |
| ATP6V0A1 | V-type proton ATPase subunit a |
| ATP6V1H | ATPase, H+ transporting, lysosomal 50/57 kDa, V1 subunit H, isoform |
| SMC5-SMC6 Complex | |
| SMC5 | Structural maintenance of chromosomes protein 5 |
| SMC6 | Structural maintenance of chromosomes protein 6 |
| NSMCE1 | Non-structural maintenance of chromosomes element 1 homolog |
| NSMCE4A | Non-structural maintenance of chromosomes element 4 homolog A |
| NDNL2 | Non-structural maintenance of chromosomes element 3 homolog |
| MAGEA1, MAGEB18, MAGEC1, MAGEC3 | Melanoma-associated antigens |
| PPP4-PPP1 Complex | |
| PPP4C | Serine/threonine-protein phosphatase 4 catalytic subunit |
| PPP4R2 | Serine/threonine-protein phosphatase 4 regulatory subunit 2 |
| SMEK1 (PPP4R3A) | Serine/threonine-protein phosphatase 4 regulatory subunit 3A |
| PPP1R9B | Neurabin-2 |
| RPA1 | Replication protein A 70 kDa DNA-binding subunit |
| RPA3 | Replication protein A 14 kDa subunit |
| E3-Ubiquitin Protein Ligase | |
| FBXW11 | Isoform B of F-box/WD repeat-containing protein 11 |
| CUL1 | cDNA FLJ58509, highly similar to Cullin-1 |
| LMO7 | LIM domain only protein 7 |
| BTRC | Beta-transducin repeat containing isoform 4 |
| Ribosomal Proteins | |
| RAVER1 | Ribonucleoprotein PTB-binding 1 |
| SF1 | Splicing factor 1, isoform CRA_d |
| SRP9 | Signal recognition particle 9 kDa protein |
| RPL23 | Similar to ribosomal protein L23 (Fragment) |
| RPL28 | 60S ribosomal protein L28 |
| RPS5 | 40S ribosomal protein S5 (Fragment) |
| RPS10 | 40S ribosomal protein S10 |
| RPS12 | 40S ribosomal protein S12 |
| LTV1 | Protein LTV1 homolog |
| RBM12B | RNA-binding protein 12B |
| Actin-Myosin Network | |
| ARPC1A | Actin related protein 2/3 complex subunit 1A variant |
| ARPC1B | Actin related protein 2/3 complex, subunit 1B, 41 kDa |
| ARPC2 | Arp2/3 complex 34 kDa subunit |
| ARPC3 | Actin-related protein 2/3 complex subunit 3 |
| ARPC5 | Actin-related protein 2/3 complex subunit 5 |
| MYO1C | Unconventional myosin-Ic |
| MYO1D | Unconventional myosin-Id |
| MYO1E | MYO1E variant protein, Unconventional myosin-Ie |
| MYO6 | Unconventional myosin-VI |
| ACTR2 | Actin-related protein 2 |
| ACTR3 | ARP3 actin-related protein 3 homolog (Yeast) |
| CTTN | Cortactin isoform a variant (Fragment) |
| CAPZA2 | Capping protein (Actin filament) muscle Z-line, alpha 2 variant |
| Others | |
| DNAJC10 | DnaJ homolog subfamily C member 1 |
| C9orf41 (CARNMT1) | Carnosine N-methyltransferase |
| SRP9 | Signal recognition particle 9 kDa protein |
| TMOD3 | Tropomodulin-3 |
| MAGEA4 | Melanoma antigen family A, 4, isoform CRA_a |
| NLRP2 | NACHT, LRR and PYD domains-containing protein 2 |
| GCC2 | RIP and coiled-coil domain-containing protein 2 |
| DPYD | Dihydropyrimidine dehydrogenase [NADP (+)] |
| MYH14 | Myosin-14 |
| KPNA2 | Importin subunit alpha |
| TJP1 | Tight junction protein ZO-1 |
| THOC3 | THO complex subunit 3 |
| BPIFA1 | Isoform 2 of BPI fold-containing family A member 1 |
| SLC25A3 | Phosphate carrier protein, mitochondrial |
| G3BP2 | Ras-GTPase activating protein SH3 domain-binding protein 2 |
| HSPH1 | Similar to heat-shock protein 105 kDa |
| TP53 | Tumor protein p53 |
| LIMA1 | Epithelial protein lost in neoplasm beta variant |
| LTV1 | Protein LTV1 homolog |
| CAPRIN1 | Isoform 2 of Caprin-1 |
| CBX5 | Chromobox homolog 5 (HP1 alpha homolog, Drosophila) |
| H2AFV | Histone H2A |
| Gene Code and Categories | Gene Name |
|---|---|
| Chromatin remodeling | |
| RSF1 | Remodeling and spacing factor 1 |
| H2AFV | Histone H2A.V |
| MIS18A | Protein Mis18-alpha |
| SMARCA5 | FLJ79343, highly similar to SWI/SNF-related matrix-associated actin-dependent regulator of chromatin subfamily A member 5 |
| Mitochondrial proteins | |
| CHCHD4 | Coiled-Coil-Helix-Coiled-Coil-Helix Domain Containing 4 |
| AIFM1 | Apoptosis-inducing factor 1 |
| ATAD3A | ATPase family AAA domain-containing protein 3A |
| SDHA | Succinate Dehydrogenase Complex Flavoprotein Subunit A |
| SDHB | Succinate Dehydrogenase Complex Iron Sulfur Subunit B |
| SLC25A3 | Phosphate carrier protein, mitochondrial |
| PRDX5 | Isoform cytoplasmic + peroxisomal of peroxiredoxin-5, mitochondrial |
| ECH1 | Delta (3,5)-delta (2,4)-dienoyl-CoA isomerase, mitochondrial |
| PP2A | |
| PPP2R1A | Protein phosphatase 2 (formerly 2A), regulatory subunit A (PR 65) |
| PPP2CA | Serine/threonine-protein phosphatase 2A catalytic subunit alpha isoform |
| PPP2C2B | Serine/threonine-protein phosphatase 2A catalytic subunit beta isoform |
| Chaperone proteins | |
| HSPH1 | cDNA FLJ51707, highly similar to heat-shock protein 105 kDa |
| BAG2 | BAG family molecular chaperone regulator 2 |
| HSPA4L | Heat shock 70 kDa protein 4L |
| Transport proteins | |
| CLINT1 | Clathrin interactor 1 isoform 1 |
| CAPRIN1 | Isoform 2 of Caprin-1 |
| Zinc Binding proteins | |
| ZNF768 | cDNA FLJ59521, moderately similar to Zinc finger and SCAN domain-containing protein 2 |
| ZC4H2 | Isoform 3 of Zinc finger C4H2 domain-containing protein |
| Heterogeneous ribonucleoproteins | |
| HNRNPDL | cDNA FLJ60148, highly similar to Homo sapiens heterogeneous nuclear ribonucleoprotein D-like (HNRPDL), transcript variant 2 |
| HNRNPH3 | Heterogeneous nuclear ribonucleoprotein H3 isoform a variant |
| HNRNPA0 | Heterogeneous nuclear ribonucleoprotein A0 |
| Ribosomal proteins | |
| SF1 | Splicing factor 1, isoform CRA_d |
| RAVER1 | Ribonucleoprotein PTB-binding 1 |
| THOC3 | THO complex subunit 3 |
| LTV1 | Protein LTV1 homolog |
| BOP1 | Ribosome biogenesis protein BOP1 |
| SRP9 | Signal recognition particle 9 kDa protein |
| GTPBP4 | Nucleolar GTP-binding protein 1 |
| WDR12 | Ribosome biogenesis protein WDR1 |
| RPS10 | 40S ribosomal protein S10 |
| RRP9 | U3 small nucleolar RNA-interacting protein |
| NOL6 | Nucleolar protein 6 |
| NLE1 | cDNA FLJ57449, highly similar to Notchless homolog 1 |
| RBM12B | RNA binding protein 12B |
| RPL28 | 60S ribosomal protein L28 |
| NOP2 | Isoform 2 of Probable 28S rRNA (cytosine (4447)-C (5) methyltransferase |
| Actin-myosin network | |
| ARPC1B | Actin related protein 2/3 complex, subunit 1B, 41 kDa |
| ARPC2 | Arp2/3 complex 34 kDa subunit |
| ARPC3 | Actin-related protein 2/3 complex subunit 3 |
| MYO1C | Unconventional myosin-Ic |
| MYO6 | Unconventional myosin-VI |
| ACTR2 | Actin-related protein 2 |
| ACTR3 | ARP3 actin-related protein 3 homolog (Yeast) |
| CTTN | Cortactin isoform a variant (Fragment) |
| CAPZA2 | Capping protein (Actin filament) muscle Z-line, alpha 2 variant |
| MYO1B | Unconventional myosin-Ib |
| Others | |
| USP11 | Ubiquitin carboxyl-terminal hydrolase 11 |
| TRIM25 | Tripartite motif-containing 25, isoform CRA_a |
| ATXN2L | Ataxin 2-like, isoform CRA_e |
| HLCS | Biotin—protein ligase |
| RNF220 | E3 ubiquitin-protein ligase RNF220 |
| IRF2BPL | Interferon regulatory factor 2-binding protein-like |
| BTBD9 | BTB/POZ domain-containing protein 9 |
| ACC | Acetyl-CoA carboxylase |
| ACACB | Isoform 3 of Acetyl-CoA carboxylase 2 |
| ANKHD1 | Isoform 6 of Ankyrin repeat and KH domain-containing protein 1 |
| AURKB | Aurora kinase B |
| CBX1 | Chromobox protein homolog 1 |
| GOLGA4 | Golgin subfamily A member 4 |
| YTHDF3 | YTH domain family, member 3, isoform CRA_a |
| G3BP2 | Ras-GTPase activating protein SH3 domain-binding protein 2 |
| HSPH1 | Similar to heat-shock protein 105 kDa |
| TP53 | Tumor protein p53 |
| LIMA1 | Epithelial protein lost in neoplasm beta variant |
| CBX5 | Chromobox homolog 5 (HP1 alpha homolog, Drosophila) |
| H2AFV | Histone H2A |
| BPIFA1 | Isoform 2 of BPI fold-containing family A member 1 |
| Gene Code and Categories | Gene Name |
|---|---|
| Actin-myosin network | |
| ACTR3 | ARP3 actin-related protein 3 homolog (Yeast), isoform |
| MYO6 | Unconventional myosin-VI |
| SF1 | Splicing factor 1, isoform CRA_d |
| CTTN; EMS1 | Cortactin isoform a variant (fragment) |
| MYO1B | Unconventional myosin-Ib |
| ARPC2 | Arp2/3 complex 34 kDa subunit |
| MYO1C | Unconventional myosin-Ic |
| ARPC3 | Actin-related protein 2/3 complex subunit 3 |
| CAPZA2 | Capping protein (Actin filament) muscle Z-line, alpha 2 variant |
| ARPC1B | Actin related protein 2/3 complex, subunit 1B, 41 kDa |
| ACTR2 | Actin-related protein 2 |
| Ribosomal/RNA binding proteins | |
| RPL28 | 60S ribosomal protein L28 |
| RAVER1 | Ribonucleoprotein PTB-binding 1 |
| RBM12B | RNA-binding protein 12B |
| HNRNPH3 | Heterogeneous nuclear ribonucleoprotein H3 isoform a variant |
| RPS10 | 40S ribosomal protein S10 |
| Others | |
| THOC3 | THO complex subunit 3 |
| BPIFA1 | Isoform 2 of BPI fold-containing family A member 1 |
| SLC25A3 | Phosphate carrier protein, mitochondrial |
| G3BP2 | Ras-GTPase activating protein SH3 domain-binding protein 2 |
| HSPH1 | Similar to heat-shock protein 105 kDa |
| TP53 | Tumor protein p53 |
| LIMA1 | Epithelial protein lost in neoplasm beta variant |
| LTV1 | Protein LTV1 homolog |
| CAPRIN1 | Isoform 2 of Caprin−1 |
| CBX5 | Chromobox homolog 5 (HP1 alpha homolog, Drosophila) |
| H2AFV | Histone H2A |
Publisher’s Note: MDPI stays neutral with regard to jurisdictional claims in published maps and institutional affiliations. |
© 2020 by the authors. Licensee MDPI, Basel, Switzerland. This article is an open access article distributed under the terms and conditions of the Creative Commons Attribution (CC BY) license (http://creativecommons.org/licenses/by/4.0/).
Share and Cite
Saribas, S.; Safak, M. A Comprehensive Proteomics Analysis of the JC Virus (JCV) Large and Small Tumor Antigen Interacting Proteins: Large T Primarily Targets the Host Protein Complexes with V-ATPase and Ubiquitin Ligase Activities While Small t Mostly Associates with Those Having Phosphatase and Chromatin-Remodeling Functions. Viruses 2020, 12, 1192. https://doi.org/10.3390/v12101192
Saribas S, Safak M. A Comprehensive Proteomics Analysis of the JC Virus (JCV) Large and Small Tumor Antigen Interacting Proteins: Large T Primarily Targets the Host Protein Complexes with V-ATPase and Ubiquitin Ligase Activities While Small t Mostly Associates with Those Having Phosphatase and Chromatin-Remodeling Functions. Viruses. 2020; 12(10):1192. https://doi.org/10.3390/v12101192
Chicago/Turabian StyleSaribas, Sami, and Mahmut Safak. 2020. "A Comprehensive Proteomics Analysis of the JC Virus (JCV) Large and Small Tumor Antigen Interacting Proteins: Large T Primarily Targets the Host Protein Complexes with V-ATPase and Ubiquitin Ligase Activities While Small t Mostly Associates with Those Having Phosphatase and Chromatin-Remodeling Functions" Viruses 12, no. 10: 1192. https://doi.org/10.3390/v12101192
APA StyleSaribas, S., & Safak, M. (2020). A Comprehensive Proteomics Analysis of the JC Virus (JCV) Large and Small Tumor Antigen Interacting Proteins: Large T Primarily Targets the Host Protein Complexes with V-ATPase and Ubiquitin Ligase Activities While Small t Mostly Associates with Those Having Phosphatase and Chromatin-Remodeling Functions. Viruses, 12(10), 1192. https://doi.org/10.3390/v12101192
