Integrated Transcriptome and Metabolome Analysis Reveals Molecular Mechanisms of Flavonoid Biosynthesis During Camphora officinarum Leaf Development
Abstract
1. Introduction
2. Materials and Methods
2.1. Plant Materials
2.2. Targeted Metabolomics Profiling and Analysis
2.3. Metabolite Identification, Quantification, and Differential Metabolite Screening
2.4. Total RNA Extraction and Library Construction
2.5. Functional Annotation and Classification
2.6. Differential Expression Gene Screening
2.7. Transcription Factor Prediction and Weighted Gene Co-Expression Network Construction
2.8. Quantitative Real-Time PCR (qRT-PCR) Validation
3. Results
3.1. Metabolomic Analysis
3.2. Functional Annotation and Classification of DEGs
3.3. Differential Expression Analysis of Expressed Genes
3.4. WGCNA Analysis
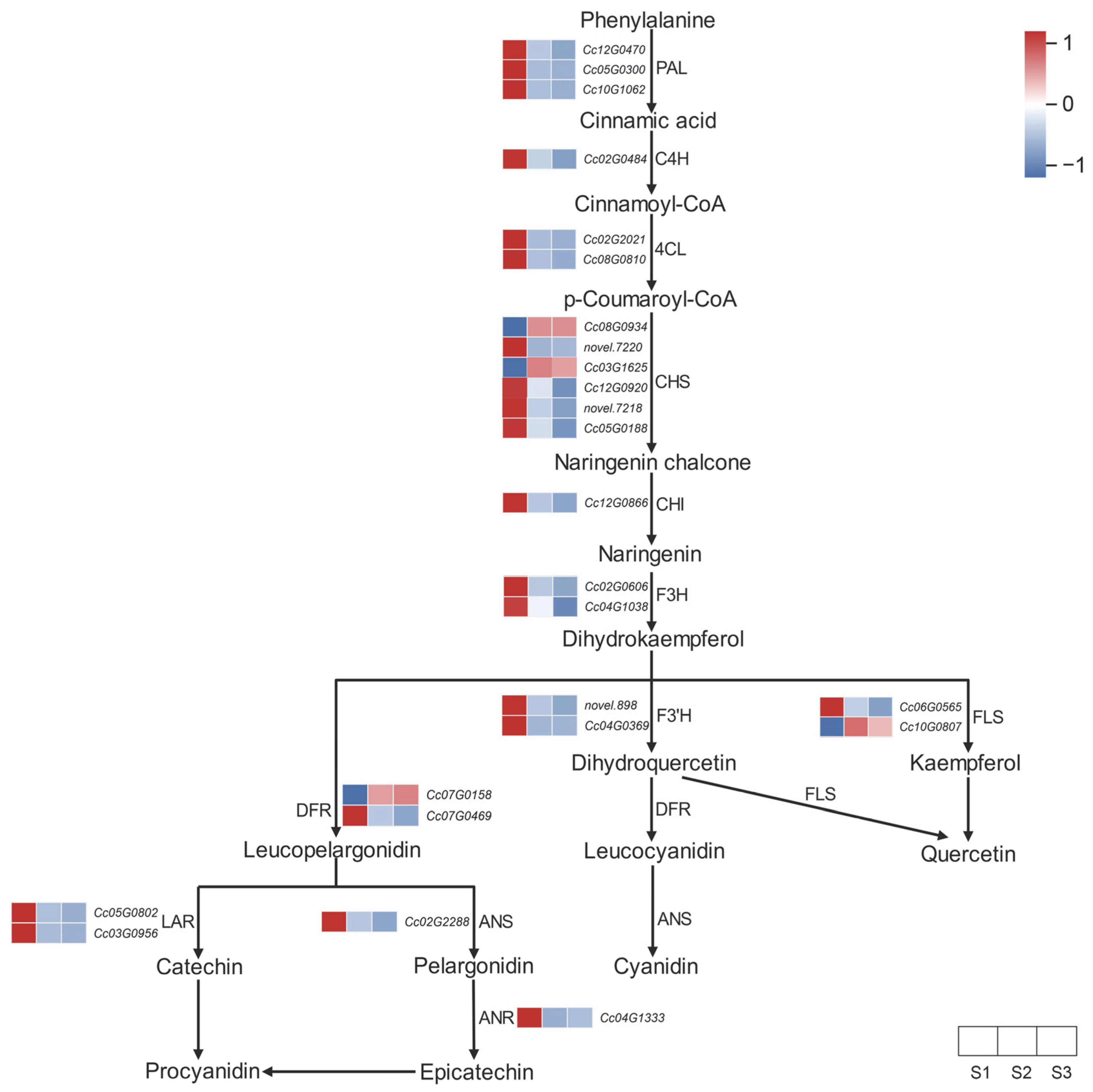
3.5. Flavonoid Biosynthetic Pathways Analysis
3.6. qRT-PCR Validation of Flavonoid Biosynthetic Genes
3.7. Gene–Metabolite Correlation Analysis
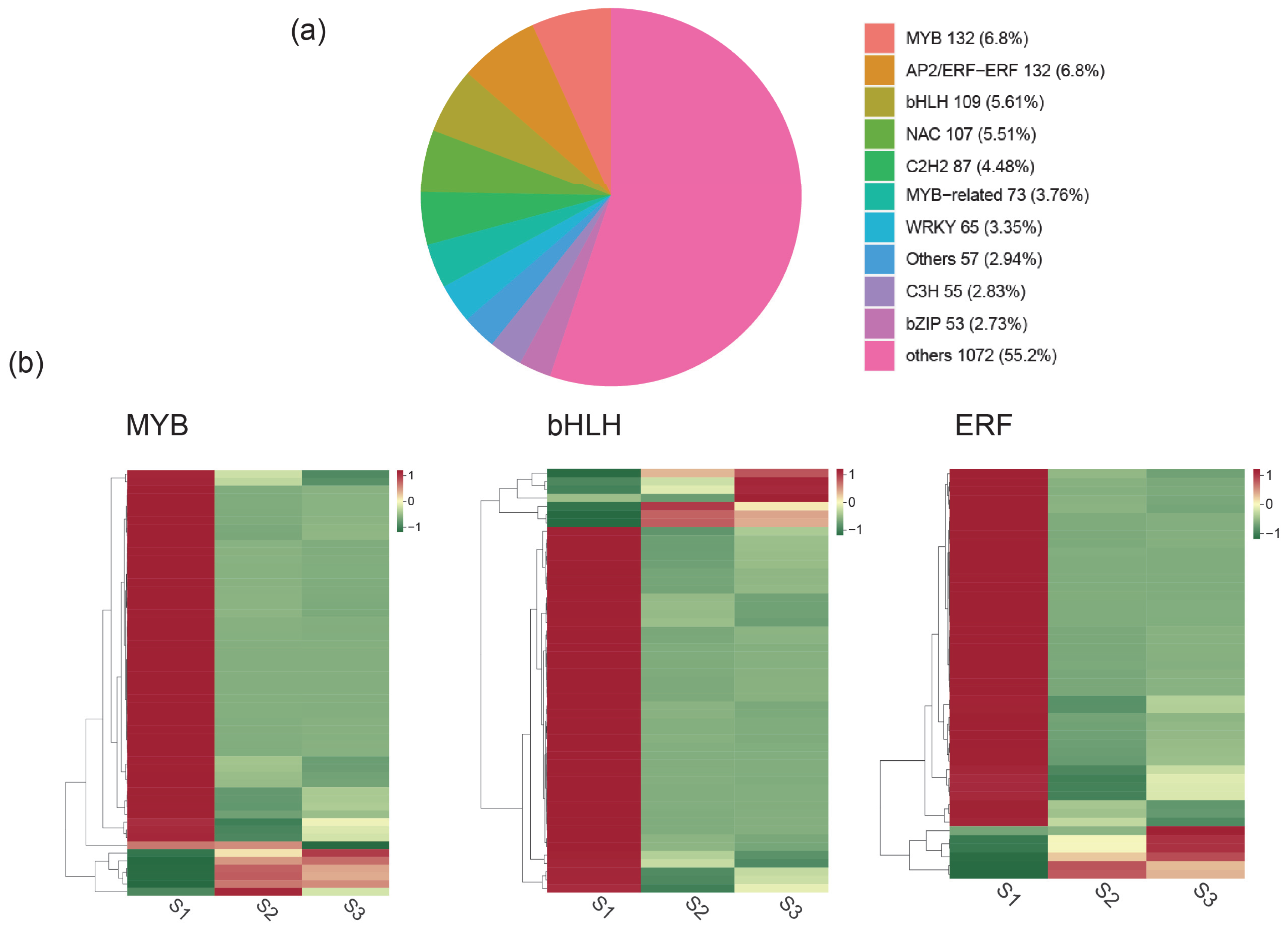
3.8. Transcription Factor Analysis
4. Discussion
5. Conclusions
Supplementary Materials
Author Contributions
Funding
Data Availability Statement
Acknowledgments
Conflicts of Interest
References
- Zheng, W.; Zeng, W.; Tang, Y.; Shi, W.; Cao, K. Species diversity and biogeographical patterns of Lauraceae and Fagaceae in northern tropical and subtropical regions of China. Acta Ecol. Sin. 2018, 38, 8676–8687. [Google Scholar] [CrossRef]
- Zhong, Y.D.; Yang, A.H.; Li, Z.T.; Zhang, H.; Liu, L.P.; Wu, Z.X.; Li, Y.Q.; Liu, T.Y.; Xu, M.; Yu, F.X. Genetic diversity and population genetic structure of Cinnamomum camphora in South China revealed by EST-SSR markers. Forests 2019, 10, 1019. [Google Scholar] [CrossRef]
- Meng, J.; Li, M.; Guo, J.; Zhao, D.; Tao, J. Predicting suitable environments and potential occurrences for Cinnamomum camphora (Linn.) Presl. Forests 2021, 12, 1126. [Google Scholar] [CrossRef]
- Li, D.; Lin, H.Y.; Wang, X.; Bi, B.; Gao, Y.; Shao, L.; Zhang, R.; Liang, Y.; Xia, Y.; Zhao, Y.P. Genome and whole-genome resequencing of Cinnamomum camphora elucidate its dominance in subtropical urban landscapes. BMC Biol. 2023, 21, 192. [Google Scholar] [CrossRef]
- Zhou, Y.; Yan, W.D. Conservation and applications of camphor tree (Cinnamomum camphora) in China: Ethnobotany and genetic resources. Genet. Resour. Crop Evol. 2016, 63, 1049–1061. [Google Scholar] [CrossRef]
- Stubbs, B.J.; Specht, A.; Brushett, D. The essential oil of Cinnamomum camphora (L.) Nees and Eberm.—Variation in oil composition throughout the tree in two chemotypes from eastern Australia. Int. J. Mol. Sci. 2004, 16, 9–14. [Google Scholar]
- Zhang, T.; Zheng, Y.; Fu, C.; Yang, H.; Liu, X.; Qiu, F.; Wang, X.; Wang, Z. Chemical variation and environmental influence on essential oil of Cinnamomum camphora. Molecules 2023, 28, 973. [Google Scholar] [CrossRef] [PubMed]
- Guo, S.S.; Geng, Z.F.; Zhang, W.J.; Liang, J.Y.; Wang, C.F.; Deng, Z.W.; Du, S.S. The chemical composition of essential oils from Cinnamomum camphora and their insecticidal activity against the stored product pests. Int. J. Mol. Sci. 2016, 17, 1836. [Google Scholar] [CrossRef]
- Jiang, H.; Wang, J.; Song, L.; Cao, X.S.; Yao, X.; Tang, F.; Yue, Y.D. GC×GC-TOFMS analysis of essential oils composition from leaves, twigs and seeds of Cinnamomum camphora L. Presl and their insecticidal and repellent activities. Molecules 2016, 21, 423. [Google Scholar] [CrossRef]
- Sharifi-Rad, J.; Dey, A.; Koirala, N.; Shaheen, S.; El Omari, N.; Salehi, B.; Goloshvili, T.; Cirone Silva, N.; Bouyahya, A.; Vitalini, S. Cinnamomum species: Bridging phytochemistry knowledge, pharmacological properties and toxicological safety for health benefits. Front. Pharmacol. 2021, 12, 600139. [Google Scholar] [CrossRef] [PubMed]
- Yang, J.; Lin, Q.; Fan, L.; Yang, N. High performance liquid chromatography–quadrupole time-of-flight mass spectrometry based metabolomic detection of non-volatile components of different chemotype of Cinnamomum camphora. J. Anal. Chem. 2020, 75, 1582–1588. [Google Scholar] [CrossRef]
- Liu, Z.Z.; Kong, L.T.; Lu, S.B.; Zou, Z.R. Application of a combined homogenate and ultrasonic cavitation system for the efficient extraction of flavonoids from Cinnamomum camphora leaves and evaluation of their antioxidant activity in vitro. J. Anal. Methods Chem. 2019, 4892635. [Google Scholar] [CrossRef]
- Shen, N.; Wang, T.F.; Gan, Q.; Liu, S.; Wang, L.; Jin, B. Plant flavonoids: Classification, distribution, biosynthesis, and antioxidant activity. Food Chem. 2022, 383, 132531. [Google Scholar] [CrossRef]
- Chen, S.; Wang, X.J.; Cheng, Y.; Gao, H.S.; Chen, X.H. A review of classification, biosynthesis, biological activities and potential applications of flavonoids. Molecules 2023, 28, 4982. [Google Scholar] [CrossRef] [PubMed]
- Daryanavard, H.; Postiglione, A.E.; Mühlemann, J.K.; Muday, G.K. Flavonols modulate plant development, signaling, and stress responses. Curr. Opin. Plant Biol. 2023, 72, 102350. [Google Scholar] [CrossRef] [PubMed]
- Billowria, K.; Ali, R.; Rangra, N.K.; Kumar, R.; Chawla, P.A. Bioactive flavonoids: A comprehensive review on pharmacokinetics and analytical aspects. Crit. Rev. Anal. Chem. 2024, 54, 1002–1016. [Google Scholar]
- Jomova, K.; Alomar, S.Y.; Valko, R.; Liska, J.; Nepovimova, E.; Kuca, K.; Valko, M. Flavonoids and their role in oxidative stress, inflammation, and human diseases. Chem. Biol. Interact. 2025, 413, 111489. [Google Scholar]
- Winkel-Shirley, B. Flavonoid Biosynthesis. A colorful model for genetics, biochemistry, cell biology, and biotechnology. Plant Physiol. 2001, 126, 485–493. [Google Scholar] [CrossRef]
- Winkel, B.S.J. The Biosynthesis of Flavonoids. In The Science of Flavonoids; Springer: New York, NY, USA, 2006; pp. 71–96. [Google Scholar]
- Quattrocchio, F.; Baudry, A.; Lepiniec, L.; Grotewold, E. The Regulation of Flavonoid Biosynthesis. In The Science of Flavonoids; Springer: New York, NY, USA, 2006; pp. 97–122. [Google Scholar]
- Xue, J.; Lu, D.B.; Wang, S.G.; Lu, Z.H.; Liu, W.; Wang, X.F.; Fang, Z.Q.; He, X.Y. Integrated transcriptomic and metabolomic analysis provides insight into the regulation of leaf senescence in rice. Sci. Rep. 2021, 11, 14083. [Google Scholar] [CrossRef] [PubMed]
- Chen, H.Y.; Yu, Y.; Sun, Q.W. Integrated transcriptomic and metabolomic analyses uncover regulatory networks and metabolite dynamics in Cibotium barometz leaf development. Russ. J. Plant Physiol. 2025, 72, 29. [Google Scholar] [CrossRef]
- Tyagi, P.; Singh, D.; Mathur, S.; Singh, A.; Ranjan, R. Upcoming progress of transcriptomics studies on plants: An overview. Front. Plant Sci. 2022, 13, 1030890. [Google Scholar] [CrossRef]
- Letertre, M.P.; Dervilly, G.; Giraudeau, P. Combined nuclear magnetic resonance spectroscopy and mass spectrometry approaches for metabolomics. Anal. Chem. 2020, 93, 500–518. [Google Scholar] [CrossRef]
- Hua, Y.J.; Dai, B.Y.; Luo, Y.Y.; Ding, Y.J. Integrated analysis of multiple metabolome and transcriptome revealed the accumulation of flavonoids and associated molecular regulation mechanisms in Rubus chingii Hu at different developmental stages. Plant Physiol Biochem. 2023, 204, 108085. [Google Scholar]
- Zheng, X.Y.; Zhu, Q.; Liu, Y.; Chen, J.X.; Wang, L.X.; Xiu, Y.; Zheng, H.Y.; Lin, S.Z.; Ling, P.; Tang, M.Q. Combined analysis of transcriptome and metabolome provides insights in response mechanism under heat stress in avocado (Persea americana Mill.). Int. J. Mol. Sci. 2024, 25, 10312. [Google Scholar] [CrossRef]
- Wang, Q.C.; Shi, J.R.; Liu, J.N.; Zhang, P.; Li, L.; Xie, H.; Li, H.X.; Wang, H.X.; Liu, C.H.; Qin, P. Integration of transcriptome and metabolome reveals the accumulation of related metabolites and gene regulation networks during quinoa seed development. Plant Mol. Biol. 2024, 114, 10. [Google Scholar] [CrossRef] [PubMed]
- Wei, C.; Liang, G.; Guo, Z.; Wang, W.; Zhang, H.; Liu, X.; Yu, S.; Xiong, L.; Luo, J. A novel integrated method for large-scale detection, identification, and quantification of widely targeted metabolites: Application in the study of rice metabolomics. Mol. Plant 2013, 6, 1769–1780. [Google Scholar] [CrossRef] [PubMed]
- Alseekh, S.; Aharoni, A.; Brotman, Y.; Contrepois, K.; D’Auria, J.; Ewald, J.; Ewald, J.C.; Fraser, P.D.; Giavalisco, P.; Hall, R.D.; et al. Mass spectrometry-based metabolomics: A guide for annotation, quantification and best reporting practices. Nat. Methods 2021, 18, 747–756. [Google Scholar] [CrossRef] [PubMed]
- Dao, D.; Fraser, A.N.; Hung, J.; Ljosa, V.; Singh, S.; Carpenter, A.E. CellProfiler Analyst: Interactive data exploration, analysis and classification of large biological image sets. Bioinformatics 2016, 32, 3210–3212. [Google Scholar] [CrossRef]
- Chong, J.; Xia, J.G. MetaboAnalystR: An R package for flexible and reproducible analysis of metabolomics data. Bioinformatics 2018, 34, 4313–4314. [Google Scholar]
- Kumar, R.; Ichihashi, Y.; Kimura, S.; Chitwood, D.H.; Headland, L.R.; Peng, J.; Maloof, J.N.; Sinha, N.R. A high-throughput method for Illumina RNA-Seq library preparation. Front. Plant Sci. 2012, 3, 202. [Google Scholar] [CrossRef]
- Chen, S.F.; Zhou, Y.Q.; Chen, Y.; Gu, J. fastp: An ultra-fast all-in-one FASTQ preprocessor. Bioinformatics 2018, 34, i884–i890. [Google Scholar] [CrossRef]
- Kim, D.; Langmead, B.; Salzberg, S.L. HISAT: A fast spliced aligner with low memory requirements. Nat. Methods 2015, 12, 357–360. [Google Scholar] [CrossRef] [PubMed]
- Buchfink, B.; Xie, C.; Huson, D.H. Fast and sensitive protein alignment using DIAMOND. Nat. Methods 2015, 12, 59–60. [Google Scholar] [CrossRef]
- Liao, Y.; Smyth, G.K.; Shi, W. featureCounts: An efficient general purpose program for assigning sequence reads to genomic features. Bioinformatics 2014, 30, 923–930. [Google Scholar] [CrossRef]
- Love, M.I.; Huber, W.; Anders, S. Moderated estimation of fold change and dispersion for RNA-seq data with DESeq2. Genome Biol. 2014, 15, 550. [Google Scholar] [CrossRef]
- Varet, H.; Brillet-Guéguen, L.; Coppée, J.Y.; Dillies, M.A. SARTools: A DESeq2-and EdgeR-based R pipeline for comprehensive differential analysis of RNA-Seq data. PLoS ONE 2016, 11, e0157022. [Google Scholar] [CrossRef] [PubMed]
- Jin, J.; Zhang, H.; Kong, L.; Gao, G.; Luo, J. PlantTFDB 3.0: A portal for the functional and evolutionary study of plant transcription factors. Nucleic Acids Res. 2014, 42, D1182–D1187. [Google Scholar] [CrossRef] [PubMed]
- Zheng, Y.; Jiao, C.; Sun, H.; Rosli, H.G.; Pombo, M.A.; Zhang, P.; Banf, M.; Dai, X.; Martin, G.B.; Giovannoni, J.J. iTAK: A program for genome-wide prediction and classification of plant transcription factors, transcriptional regulators, and protein kinases. Mol. Plant 2016, 9, 1667–1670. [Google Scholar] [CrossRef]
- Dudoit, S.; Gentleman, R.C.; Quackenbush, J. Open source software for the analysis of microarray data. BioTechniques 2003, 34, S45–S51. [Google Scholar] [CrossRef]
- Langfelder, P.; Horvath, S. WGCNA: An R package for weighted correlation network analysis. BMC Bioinform. 2008, 9, 559. [Google Scholar] [CrossRef]
- Polanin, J.R.; Hennessy, E.A.; Tanner-Smith, E.E. A review of meta-analysis packages in R. J. Educ. Behav. Stat. 2017, 42, 206–242. [Google Scholar] [CrossRef]
- Cline, M.S.; Smoot, M.; Cerami, E.; Kuchinsky, A.; Landys, N.; Workman, C.; Christmas, R.; Avila-Campilo, I.; Creech, M.; Gross, B. Integration of biological networks and gene expression data using Cytoscape. Nat. Protoc. 2007, 2, 2366–2382. [Google Scholar] [CrossRef]
- Livak, K.J.; Schmittgen, T.D. Analysis of relative gene expression data using real-time quantitative PCR and the 2−ΔΔCT method. Methods 2001, 25, 402–408. [Google Scholar] [CrossRef] [PubMed]
- Wang, L.; Wang, Q.G.; Fu, N.N.; Song, M.Y.; Han, X.; Yang, Q.; Zhang, Y.T.; Tong, Z.K.; Zhang, J.H. Cyanidin-3-O-glucoside contributes to leaf color change by regulating two bHLH transcription factors in Phoebe bournei. Int. J. Mol. Sci. 2023, 24, 3829. [Google Scholar] [CrossRef]
- Yang, Y.; Chen, M.J.; Zhang, W.; Zhu, H.Y.; Li, H.; Niu, X.J.; Zhou, Z.S.; Hou, X.Y.; Zhu, J.L. Metabolome combined with transcriptome profiling reveals the dynamic changes in flavonoids in red and green leaves of Populus×euramericana ‘Zhonghuahongye’. Front. Plant Sci. 2023, 14, 1274700. [Google Scholar] [CrossRef]
- Song, S.S.; Tao, Y.; Gao, L.H.; Liang, H.L.; Tang, D.S.; Lin, J.; Wang, Y.C.; Gmitter Jr, F.G.; Li, C.F. An integrated metabolome and transcriptome analysis reveal the regulation mechanisms of flavonoid biosynthesis in a purple tea plant cultivar. Front. Plant Sci. 2022, 13, 880227. [Google Scholar] [CrossRef]
- Zhong, Y.D.; Chen, C.H.; Gong, X.; Luan, X.Y.; Wu, Z.X.; Li, H.H.; Liu, Q.L.; Xu, M.; Yu, F.X. Transcriptome and metabolome analyses reveal a key role of the anthocyanin biosynthetic pathway cascade in the pigmentation of a Cinnamomum camphora red bark mutant (‘Gantong 1’). Ind. Crops Prod. 2022, 175, 114236. [Google Scholar] [CrossRef]
- Zhang, D.W.; Tan, Y.J.; Dong, F.; Zhang, Y.; Huang, Y.L.; Zhou, Y.Z.; Zhao, Z.J.; Yin, Q.; Xie, X.H.; Gao, X.W.; et al. The expression of IbMYB1 is essential to maintain the purple color of leaf and storage root in sweet potato [Ipomoea batatas (L.) Lam]. Front. Plant Sci. 2021, 12, 688707. [Google Scholar] [CrossRef] [PubMed]
- Wu, X.X.; Li, Y.; Du, T.; Kang, L.; Pei, B.L.; Zhuang, W.B.; Tang, F. Transcriptome sequencing and anthocyanin metabolite analysis involved in leaf red color formation of Cinnamomum camphora. Sci. Rep. 2024, 14, 31470. [Google Scholar] [CrossRef]
- Xie, N.; Guo, Q.Q.; Liao, M.Y.; Xiao, Y.; Fu, C.; An, Y.X. Transcriptome-wide identification of MYB gene family and functional analysis of LcsMYB123 in Litsea coreana var. sinensis. Plant Cell Tissue Organ Cult. 2025, 160, 53. [Google Scholar] [CrossRef]
- Han, H.; Zhang, L.; Zhao, R.; Li, S.; Wang, F.; Zhang, N.; Wang, X. Transcription factor CbbHLH147 improves alkali stress tolerance of Cinnamomun bodinieri by regulating flavonoid metabolism. Gene 2025, 964, 149629. [Google Scholar] [CrossRef] [PubMed]
- Hichri, I.; Barrieu, F.; Bogs, J.; Kappel, C.; Delrot, S.; Lauvergeat, V. Recent advances in the transcriptional regulation of the flavonoid biosynthetic pathway. J. Exp. Bot. 2011, 62, 2465–2483. [Google Scholar] [CrossRef]
- Zhao, L.; Gao, L.P.; Wang, H.X.; Chen, X.T.; Wang, Y.S.; Yang, H.; Wei, C.L.; Wan, X.C.; Xia, T. The R2R3-MYB, bHLH, WD40, and related transcription factors in flavonoid biosynthesis. Funct. Integr. Genom. 2013, 13, 75–98. [Google Scholar] [CrossRef]
- Zhuo, M.G.; Wang, T.Y.; Huang, X.M.; Hu, G.B.; Zhou, B.Y.; Wang, H.C.; Abbas, F. ERF transcription factors govern anthocyanin biosynthesis in litchi pericarp by modulating the expression of anthocyanin biosynthesis genes. Sci. Hortic. 2024, 337, 113464. [Google Scholar] [CrossRef]
- Wan, H.; Liu, Y.; Wang, T.; Jiang, P.; Wen, W.; Nie, J. Combined transcriptomic and metabolomic analyses identifies CsERF003, a citrus ERF transcription factor, as flavonoid activator. Plant Sci. 2023, 334, 111762. [Google Scholar] [CrossRef]
- Hai, X.; Liu, G.; Lu, M.; Fan, R.; Li, K.; Guo, B.; Zhang, H.; Shang, F.; Han, Y. The AP2/ERF transcription factor OfERF2 promotes flavonoid biosynthesis in Osmanthus fragrans. Tree Genet. Genomes 2025, 21, 19. [Google Scholar] [CrossRef]
- Gao, H.; Shi, M.; Zhang, H.; Shang, H.; Yang, Q. Integrated metabolomic and transcriptomic analyses revealed metabolite variations and regulatory networks in Cinnamomum cassia Presl from four growth years. Front. Plant Sci. 2024, 14, 1325961. [Google Scholar] [CrossRef]
- Yang, Y.; Chen, M.G.; Liu, Y.X.; Ding, H.H.; Du, H.Y.; Sun, Z.Q.; Zhu, J.L. Metabolome and transcriptome analyses reveal different flavonoid biosynthesis and chlorophyll metabolism profiles between red leaf and green leaf of Eucommia ulmoides. Forests 2021, 12, 1260. [Google Scholar] [CrossRef]
- Song, Y.T.; Zhang, G.Y.; Chen, N.; Zhang, J.G.; He, C.Y. Metabolomic and transcriptomic analyses provide insights into the flavonoid biosynthesis in sea buckthorn (Hippophae rhamnoides L.). Lwt 2023, 187, 115276. [Google Scholar] [CrossRef]
- Murata, K.; Kitano, T.; Yoshimoto, R.; Takata, R.; Ube, N.; Ueno, K.; Ueno, M.; Yabuta, Y.; Teraishi, M.; Holland, C.K.; et al. Natural variation in the expression and catalytic activity of a naringenin 7-O-methyltransferase influences antifungal defenses in diverse rice cultivars. Plant J. 2020, 101, 1103–1117. [Google Scholar] [CrossRef] [PubMed]
- Xu, H.P.; Zhang, S.Y.; Liang, C.L.; Li, M.; Wang, R.; Song, J.K.; Cui, Z.H.; Yang, Y.J.; Liu, J.L.; Li, D.L. Melatonin enhances resistance to Botryosphaeria dothidea in pear by promoting jasmonic acid and phlorizin biosynthesis. BMC Plant Biol. 2024, 24, 470. [Google Scholar] [CrossRef]
- Duan, C.B.; Hou, J.Y.; Zhao, X.Y.; Xu, H.L.; Jiang, E.Y.; Wang, N.N.; Chen, Z.X.; Gao, J.; Bian, Q.; Chen, L.Z.; et al. Why is it so clean under the apple trees: Discovery of novel phloretin derivatives as potential herbicidal agents. Pest Manag. Sci. 2025, 81, 3762–3773. [Google Scholar] [CrossRef]
- Ji, Z.K.; Deng, W.; Chen, D.; Liu, Z.D.; Shen, Y.C.; Dai, J.M.; Zhou, H.; Zhang, M.; Xu, H.C.; Dai, B. Recent understanding of the mechanisms of the biological activities of hesperidin and hesperetin and their therapeutic effects on diseases. Heliyon 2024, 10, e26862. [Google Scholar] [CrossRef] [PubMed]
- Damasceno, R.O.S.; Pinheiro, J.L.S.; Silva, L.D.D.; Rodrigues, L.H.M.; Emídio, J.J.; Lima, T.C.; Sousa, D.P.D. Phytochemistry and anti-inflammatory and antioxidant activities of Cinnamomum osmophloeum and its bioactive constituents: A review. Plants 2025, 14, 562. [Google Scholar] [CrossRef] [PubMed]
- Kamle, M.; Mahato, D.K.; Lee, K.E.; Bajpai, V.K.; Gajurel, P.R.; Gu, K.S.; Kumar, P. Ethnopharmacological properties and medicinal uses of Litsea cubeba. Plants 2019, 8, 150. [Google Scholar] [CrossRef] [PubMed]
- Ekom, S.E.; Tamokou, J.D.D.; Kuete, V. Methanol extract from the seeds of Persea americana displays antibacterial and wound healing activities in rat model. J. Ethnopharmacol. 2022, 282, 114573. [Google Scholar] [CrossRef]









Disclaimer/Publisher’s Note: The statements, opinions and data contained in all publications are solely those of the individual author(s) and contributor(s) and not of MDPI and/or the editor(s). MDPI and/or the editor(s) disclaim responsibility for any injury to people or property resulting from any ideas, methods, instructions or products referred to in the content. |
© 2025 by the authors. Licensee MDPI, Basel, Switzerland. This article is an open access article distributed under the terms and conditions of the Creative Commons Attribution (CC BY) license (https://creativecommons.org/licenses/by/4.0/).
Share and Cite
Peng, X.; Xie, P.; Li, B.; Zhong, Y.; He, B.; Wang, Y.; Chen, Y.; Li, N.; Hou, C. Integrated Transcriptome and Metabolome Analysis Reveals Molecular Mechanisms of Flavonoid Biosynthesis During Camphora officinarum Leaf Development. Forests 2025, 16, 1490. https://doi.org/10.3390/f16091490
Peng X, Xie P, Li B, Zhong Y, He B, Wang Y, Chen Y, Li N, Hou C. Integrated Transcriptome and Metabolome Analysis Reveals Molecular Mechanisms of Flavonoid Biosynthesis During Camphora officinarum Leaf Development. Forests. 2025; 16(9):1490. https://doi.org/10.3390/f16091490
Chicago/Turabian StylePeng, Xiaofeng, Peiwu Xie, Bing Li, Yonglin Zhong, Boxiang He, Yingli Wang, Yiqun Chen, Ning Li, and Chen Hou. 2025. "Integrated Transcriptome and Metabolome Analysis Reveals Molecular Mechanisms of Flavonoid Biosynthesis During Camphora officinarum Leaf Development" Forests 16, no. 9: 1490. https://doi.org/10.3390/f16091490
APA StylePeng, X., Xie, P., Li, B., Zhong, Y., He, B., Wang, Y., Chen, Y., Li, N., & Hou, C. (2025). Integrated Transcriptome and Metabolome Analysis Reveals Molecular Mechanisms of Flavonoid Biosynthesis During Camphora officinarum Leaf Development. Forests, 16(9), 1490. https://doi.org/10.3390/f16091490

