Nematocidal Activity and Intestinal Receptor-Binding Affinity of Endogenous Lectins in Bursaphelenchus xylophilus (Pinewood Nematode)
Abstract
1. Introduction
2. Materials and Methods
2.1. Culture of Pinewood Nematode and Bacterial Strain
2.2. Screening of Genomic Data and Prediction of Conserved Domains
2.3. Phylogenetic Analysis
2.4. Synthesizing, Expression, and Labeling of Lectin from B. xylophilus
2.5. GPI-Anchored Protein Extraction from B. xylophilus
2.6. Enzyme-Linked Immunosorbent Assay (ELISA)
2.7. Toxicity Analysis
2.8. Statistical Analysis
3. Results
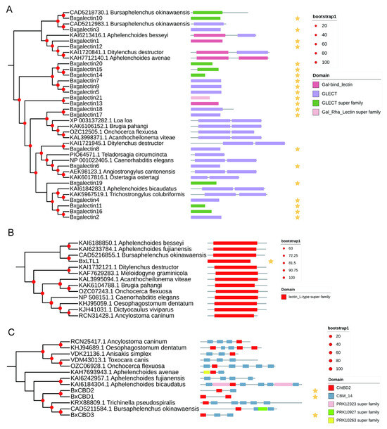
3.1. Characterization of B. xylophilus Lectin Genes
3.2. Synthesis of B. xylophilus Lectin Genes
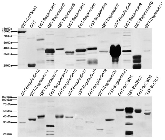
3.3. Expression of Cry13Aa1, GST, and B. xylophilus Lectin Proteins
3.4. Toxicity Determination of Nematodes Treated with Lectin Proteins
3.5. Binding Affinity of Lectin Proteins with GPI-Anchored Proteins
4. Discussion
5. Conclusions
Supplementary Materials
Author Contributions
Funding
Data Availability Statement
Conflicts of Interest
References
- Pan, S.J. Research progress in biological control of pine wilt disease. J. Anhui Univ. Nat. Sci. 2023, 47, 92–99. [Google Scholar]
- Zhang, X.; Zhao, J.J.; Yan, J.; Fang, G.F.; Huang, J. Economic loss assessment of pine wilt disease in mainland China in 2017. J. Beijing For. Univ. 2020, 42, 96–106. [Google Scholar] [CrossRef]
- Takasu, F. A Mathematical Modeling of the Effect of Asymptomatic Carrier Trees on the Spread of the Pine Wilt Disease. J. Jpn. For. Soc. 2019, 101, 30–34. [Google Scholar] [CrossRef]
- Han, X.H.; Huang, C.Y.; Qi, H.; Zhu, Y.K.; Hu, X.; Wen, Y.; Long, Y.; Xu, L.; Zhang, F. The construction and evaluation of secretory expression engineering bacteria for the trans-Cry3Aa-T-HasA fusion protein against the Monochamus alternatus vector. Front. Cell. Infect. Microbiol. 2024, 14, 1362961. [Google Scholar] [CrossRef] [PubMed]
- Xu, C.X.; Jin, J.F.; Shen, C.; Zhu, Q.; Zhang, X.; Liu, Y.; Liu, X. Research progress of protein-type biological materials with insecticidal function. Chin. J. Pestic. Sci. 2023, 25, 990–1003. [Google Scholar] [CrossRef]
- Lagarda-Diaz, I.; Guzman-Partida, A.M.; Vazquez-Moreno, L. Legume Lectins: Proteins with Diverse Applications. Int. J. Mol. Sci. 2017, 18, 1242. [Google Scholar] [CrossRef]
- Guo, Y.J.; Huang, L.L.; Zhang, H.; Li, J.; Zhou, Y.Y.; Sun, Y.Z.; Weng, M.Q.; Wu, S.Q.; Lian, C.L. Identification of a Snf7-domain-containing protein that exhibits high affinity and synergistic activity for Cry13Aa1 toxin in Bursaphelenchus xylophilus. J. Invertebr. Pathol. 2025, 210, 108279. [Google Scholar] [CrossRef]
- Guo, Y.J.; Weng, M.Q.; Sun, Y.Z.; Carballar-Lejarazú, R.; Wu, S.; Lian, C. Bacillus thuringiensis toxins with nematocidal activity against the pinewood nematode Bursaphelenchus xylophilus. J. Invertebr. Pathol. 2022, 189, 107726. [Google Scholar] [CrossRef]
- Guo, Y.J.; Zhou, Y.Y.; Li, J.; Weng, M.Q.; Sun, Y.Z.; Wu, S.Q.; Lian, C.L. Identification of an α-galactosidase with high affinity and synergistic activity against Bacillus thuringiensis App6Aa2 toxin in Bursaphelenchus xylophilus. Pestic. Biochem. Physiol. 2025, 208, 106282. [Google Scholar] [CrossRef]
- Hamid, R.; Masood, A.; Wani, I.H.; Rafiq, S. Lectins: Proteins with Diverse Applications. J. Appl. Pharm. Sci. 2013, 3, S93–S103. [Google Scholar] [CrossRef]
- Wang, L.J.; Wang, C.; Li, H.; Yang, X.; Wang, Y.; Guo, X.; Xu, B. Isolation of AccGalectin1 from Apis Cerana Cerana and Its Functions in Development and Adverse Stress Response. J. Cell. Biochem. 2019, 120, 671–684. [Google Scholar] [CrossRef]
- Macedo, M.L.R.; das Graças Machado Freire, M.; da Silva, M.B.R.; Coelho, L.C.B.B. Insecticidal action of Bauhinia monandra leaf lectin (BmoLL) against Anagasta kuehniella (Lepidoptera: Pyralidae), Zabrotes subfasciatus and Callosobruchus maculatus (Coleoptera: Bruchidae). Comp. Biochem. Physiol. Part A Mol. Integr. Physiol. 2006, 146, 486–498. [Google Scholar] [CrossRef]
- Oliveira, C.F.R.D.; Moura, M.C.D.; Napoleão, T.H.; Paiva, P.M.G.; Coelho, L.C.B.B.; Macedo, M.L.R. A chitin-binding lectin from Moringa oleifera seeds (WSMoL) impairs the digestive physiology of the Mediterranean flour larvae, Anagasta kuehniella. Pestic. Biochem. Physiol. 2017, 142, 67–76. [Google Scholar] [CrossRef]
- Heim, C.; Hertzberg, H.; Butschi, A.; Bleuler-Martinez, S.; Aebi, M.; Deplazes, P.; Künzler, M.; Štefanić, S. Inhibition of Haemonchus Contortus Larval Development by Fungal Lectins. Parasites Vectors 2015, 8, 425. [Google Scholar] [CrossRef]
- Moradi, A.; Austerlitz, T.; Dahlin, P.; Robert, C.A.; Maurer, C.; Steinauer, K.; van Doan, C.; Himmighofen, P.A.; Wieczorek, K.; Künzler, M.; et al. Marasmius oreades agglutinin enhances resistance of Arabidopsis against plant-parasitic nematodes and a herbivorous insect. BMC Plant Biol. 2021, 21, 402. [Google Scholar] [CrossRef]
- Moradi, A.; El-Shetehy, M.; Gamir, J.; Austerlitz, T.; Dahlin, P.; Wieczorek, K.; Künzler, M.; Mauch, F. Expression of a Fungal Lectin in Arabidopsis Enhances Plant Growth and Resistance Toward Microbial Pathogens and a Plant-Parasitic Nematode. Front. Plant Sci. 2021, 12, 657451. [Google Scholar] [CrossRef] [PubMed]
- Qi, G.F.; Mao, S.Q.; Zhu, F.Y.; Yu, Z.N.; Zhao, X.Y. In vitro assessment of plant lectins with anti-pinwood nematode activity. J. Invertebr. Pathol. 2007, 98, 40–45. [Google Scholar] [CrossRef]
- Bauters, L.; Naalden, D.; Gheysen, G. The Distribution of Lectins across the Phylum Nematoda: A Genome-Wide Search. Int. J. Mol. Sci. 2017, 18, 91. [Google Scholar] [CrossRef] [PubMed]
- Aikawa, T.; Togashi, K. An Effect of Inoculum Quantity of Bursaphelenchus Xylophilus (nematoda: Aphelenchoididae) on the Nematode Load of Monochamus Alternatus (coleoptera: Cerambycidae) in Laboratory. Jpn. J. Nematol. 1997, 27, 14–21. [Google Scholar] [CrossRef][Green Version]
- Cesarz, S.; Eva Schulz, A.; Beugnon, R.; Eisenhauer, N. Testing soil nematode extraction efficiency using different variations of the Baermann-funnel method. Soil Org. 2019, 91, 61–72. [Google Scholar] [CrossRef]
- Trifinopoulos, J.; Nguyen, L.-T.; von Haeseler, A.; Minh, B.Q. W-IQ-TREE: A fast online phylogenetic tool for maximum likelihood analysis. Nucleic Acids Res. 2016, 44, W232–W235. [Google Scholar] [CrossRef]
- Tamura, K.; Peterson, D.; Peterson, N.; Stecher, G.; Nei, M.; Kumar, S. MEGA5: Molecular Evolutionary Genetics Analysis Using Maximum Likelihood, Evolutionary Distance, and Maximum Parsimony Methods. Mol. Biol. Evol. 2011, 28, 2731–2739. [Google Scholar] [CrossRef]
- Letunic, I.; Bork, P. Interactive Tree of Life (iTOL) v6: Recent updates to the phylogenetic tree display and annotation tool. Nucleic Acids Res. 2024, 52, W78–W82. [Google Scholar] [CrossRef] [PubMed]
- Hooper, N.M. Identification of a glycosyl phosphatidylinositol anchor on membrane proteins. In Lipid Modification of Proteins: A Practical Approach; Hooper, N.M., Turner, A.J., Eds.; Oxford University Press: Oxford, UK, 1992; pp. 89–116. [Google Scholar]
- Batool, K.; Alam, I.; Jin, L.; Xu, J.; Wu, C.X.; Wang, J.X.; Huang, E.; Guan, X.; Yu, X.Q.; Zhang, L.L. CTLGA9 Interacts with ALP1 and APN Receptors To Modulate Cry11Aa Toxicity in Aedes aegypti. J. Agric. Food Chem. 2019, 67, 8896–8904. [Google Scholar] [CrossRef] [PubMed]
- Chen, C.S.; Chen, C.Y.; Ravinath, D.M.; Bungahot, A.; Cheng, C.P.; You, R.I. Functional characterization of chitin-binding lectin from Solanum integrifolium containing anti-fungal and insecticidal activities. BMC Plant Biol. 2018, 18, 3. [Google Scholar] [CrossRef] [PubMed]
- Xia, X.f.; You, M.s.; Rao, X.J.; Yu, X.Q. Insect C-type Lectins in Innate Immunity. Dev. Comp. Immunol. 2018, 83, 70–79. [Google Scholar] [CrossRef]
- Takeuchi, T.; Tamura, M.; Ishiwata, K.; Hamasaki, M.; Hamano, S.; Arata, Y.; Hatanaka, T. Galectin-2 suppresses nematode development by binding to the invertebrate-specific galactoseβ1-4fucose glyco-epitope. Glycobiology 2019, 29, 504–512. [Google Scholar] [CrossRef]
- Theopold, U.; Rissler, M.; Fabbri, M.; Schmidt, O.; Natori, S. Insect glycobiology: A lectin multigene family in Drosophila melanogaster. Biochem. Biophys. Res. Commun. 1999, 261, 923–927. [Google Scholar] [CrossRef]
- Hao, L.; Wu, K.; Chen, X.G.; Wang, Q. Cloning, prokaryotic expression and immunoreactivity evaluation of Angiostrongylus cantonensis galectin. J. S. Med. Univ. 2007, 27, 584–587. Available online: https://www.j-smu.com/CN/Y2007/V27/I05/584 (accessed on 7 June 2025).
- Kim, J.Y.; Cho, M.K.; Choi, S.H.; Lee, K.H.; Ahn, S.C.; Kim, D.-H.; Yu, H.S. Inhibition of dextran sulfate sodium (DSS)-induced intestinal inflammation via enhanced IL-10 and TGF-β production by galectin-9 homologues isolated from intestinal parasites. Mol. Biochem. Parasitol. 2010, 174, 53–61. [Google Scholar] [CrossRef]
- Wang, J.; Yan, R.F.; Xu, L.X.; Li, X. The second glutamic acid in the C-terminal CRD affects the carbohydrate-binding properties of recombinant galectins of Haemonchus contortus. Vet. Parasitol. 2007, 148, 247–255. [Google Scholar] [CrossRef]
- Young, A.R.; Meeusen, E.N. Galectins in parasite infection and allergic inflammation. Glycoconj. J. 2004, 19, 601–606. [Google Scholar] [CrossRef]
- Chen, S.J.; Chen, N.T.; Wang, S.H.; Hsu, J.C.; Ding, W.-H.; Kuo-Huang, L.-L.; Huang, R.N. Insecticidal action of mammalian galectin-1 against diamondback moth (Plutella xylostella). Pest Manag. Sci. 2009, 65, 923–930. [Google Scholar] [CrossRef]
- Taylor, M.E.; Drickamer, K. Convergent and divergent mechanisms of sugar recognition across kingdoms. Curr. Opin. Struct. Biol. 2014, 28, 14–22. [Google Scholar] [CrossRef]
- Katoch, R.; Tripathi, A. Research advances and prospects of legume lectins. J. Biosci. 2021, 46, 104. [Google Scholar] [CrossRef] [PubMed]
- Sprawka, I.; Goławska, S.; Czerniewicz, P.; Sytykiewicz, H. Insecticidal action of phytohemagglutinin (PHA) against the grain aphid, Sitobion avenae. Pestic. Biochem. Physiol. 2011, 100, 64–69. [Google Scholar] [CrossRef]
- Zhou, Y.; Xie, H.W.; Liu, C.A.; Kuang, Q.; Pan, J.T.; Chen, Q.S.; Xu, W.B.; Yu, C.; Peng, X.Y. Cloning of Lectin Le4 Gene from Leguminosae and the Aphid Resistance Effect of Its Protein Production. Genom. Appl. Biol. 2016, 35, 3474–3480. [Google Scholar] [CrossRef]
- Yin, Y.Y.; Wang, C.; Xiao, D.D.; Liang, Y.; Wang, Y. Advances and Perspectives of Transgenic Technology and Biotechnological Application in Forest Trees. Front. Plant Sci. 2021, 12, 786328. [Google Scholar] [CrossRef]
- Cui, C.L.; Chen, J.J.; Wang, S.B. Genetic control and paratransgenesis of mosquito-borne diseases. Chin. J. Appl. Entomol. 2015, 52, 1061–1071. [Google Scholar] [CrossRef]
- Wang, S.B.; Dos-Santos, A.L.A.; Huang, W.; Liu, K.C.; Oshaghi, M.A.; Wei, G.; Agre, P.; Jacobs-Lorena, M. Driving mosquito refractoriness to Plasmodium falciparum with engineered symbiotic bacteria. Science 2017, 357, 1399–1402. [Google Scholar] [CrossRef]
- Hurwitz, I.; Fieck, A.; Read, A.; Hillesland, H.; Klein, N.; Kang, A.; Durvasula, R. Paratransgenic control of vector borne diseases. Int. J. Biol. Sci. 2011, 7, 1334–1344. [Google Scholar] [CrossRef]
- Proença, D.N.; Grass, G.; Morais, P.V. Understanding pine wilt disease: Roles of the pine endophytic bacteria and of the bacteria carried by the disease-causing pinewood nematode. MicrobiologyOpen 2016, 6, e00415. [Google Scholar] [CrossRef]
- Guo, Y.J.; Lin, Q.N.; Chen, L.; Carballar-Lejarazú, R.; Zhang, A.; Shao, E.; Liang, G.; Hu, X.; Wang, R.; Xu, L.; et al. Characterization of bacterial communities associated with the pinewood nematode insect vector Monochamus alternatus Hope and the host tree Pinus massoniana. BMC Genom. 2020, 21, 337. [Google Scholar] [CrossRef]
- Ohizumi, Y.; Gaidamashvili, M.; Ohwada, S.; Matsuda, K.; Kominami, J.; Nakamura-Tsuruta, S.; Hirabayashi, J.; Naganuma, T.; Ogawa, T.; Muramoto, K. Mannose-binding lectin from yam (Dioscorea batatas) tubers with insecticidal properties against Helicoverpa armigera (Lepidoptera: Noctuidae). J. Agric. Food Chem. 2009, 57, 2896–2902. [Google Scholar] [CrossRef]
- Majumder, P.; Mondal, H.A.; Das, S. Insecticidal activity of Arum maculatum tuber lectin and its binding to the glycosylated insect gut receptors. J. Agric. Food Chem. 2005, 53, 6725–6729. [Google Scholar] [CrossRef]
- Lagarda-Diaz, I.; Guzman-Partida, A.M.; Urbano-Hernandez, G.; Ortega-Nieblas, M.M.; Robles-Burgueño, M.R.; Winzerling, J.; Vazquez-Moreno, L. Insecticidal action of PF2 lectin from Olneya tesota (Palo Fierro) against Zabrotes subfasciatus larvae and midgut glycoconjugate binding. J. Agric. Food Chem. 2009, 57, 689–694. [Google Scholar] [CrossRef]





| Toxin A 1 | LC50 (µg/mL) (±SD) 2 | 95% Confidence Interval | Slope |
|---|---|---|---|
| Cry13Aa1 | 70.71 (±10.54) ab | 53.79–96.63 | 0.8825 |
| Bxgalectin2 | 91.05 (±40.22) ab | 66.13–142.7 | 0.7649 |
| Bxgalectin3 | 61.63 (±7.91) ab | 51.02–74.43 | 1.324 |
| Bxgalectin4 | 34.12 (±5.34) b | 24.75–45.46 | 1.089 |
| Bxgalectin9 | 135.5 (±12.88) ab | 112.2–175.5 | 0.9332 |
| BxLTL1 | 166.2 (±51.06) a | 123.2–313.3 | 1.033 |
Disclaimer/Publisher’s Note: The statements, opinions and data contained in all publications are solely those of the individual author(s) and contributor(s) and not of MDPI and/or the editor(s). MDPI and/or the editor(s) disclaim responsibility for any injury to people or property resulting from any ideas, methods, instructions or products referred to in the content. |
© 2025 by the authors. Licensee MDPI, Basel, Switzerland. This article is an open access article distributed under the terms and conditions of the Creative Commons Attribution (CC BY) license (https://creativecommons.org/licenses/by/4.0/).
Share and Cite
Wu, S.; Sun, Y.; Li, Z.; Li, X.; Yu, W.; Guo, Y. Nematocidal Activity and Intestinal Receptor-Binding Affinity of Endogenous Lectins in Bursaphelenchus xylophilus (Pinewood Nematode). Forests 2025, 16, 1177. https://doi.org/10.3390/f16071177
Wu S, Sun Y, Li Z, Li X, Yu W, Guo Y. Nematocidal Activity and Intestinal Receptor-Binding Affinity of Endogenous Lectins in Bursaphelenchus xylophilus (Pinewood Nematode). Forests. 2025; 16(7):1177. https://doi.org/10.3390/f16071177
Chicago/Turabian StyleWu, Songqing, Yunzhu Sun, Zibo Li, Xinquan Li, Wei Yu, and Yajie Guo. 2025. "Nematocidal Activity and Intestinal Receptor-Binding Affinity of Endogenous Lectins in Bursaphelenchus xylophilus (Pinewood Nematode)" Forests 16, no. 7: 1177. https://doi.org/10.3390/f16071177
APA StyleWu, S., Sun, Y., Li, Z., Li, X., Yu, W., & Guo, Y. (2025). Nematocidal Activity and Intestinal Receptor-Binding Affinity of Endogenous Lectins in Bursaphelenchus xylophilus (Pinewood Nematode). Forests, 16(7), 1177. https://doi.org/10.3390/f16071177

