WLC-Net: A Robust and Fast Deep Learning Wood–Leaf Classification Method
Abstract
1. Introduction
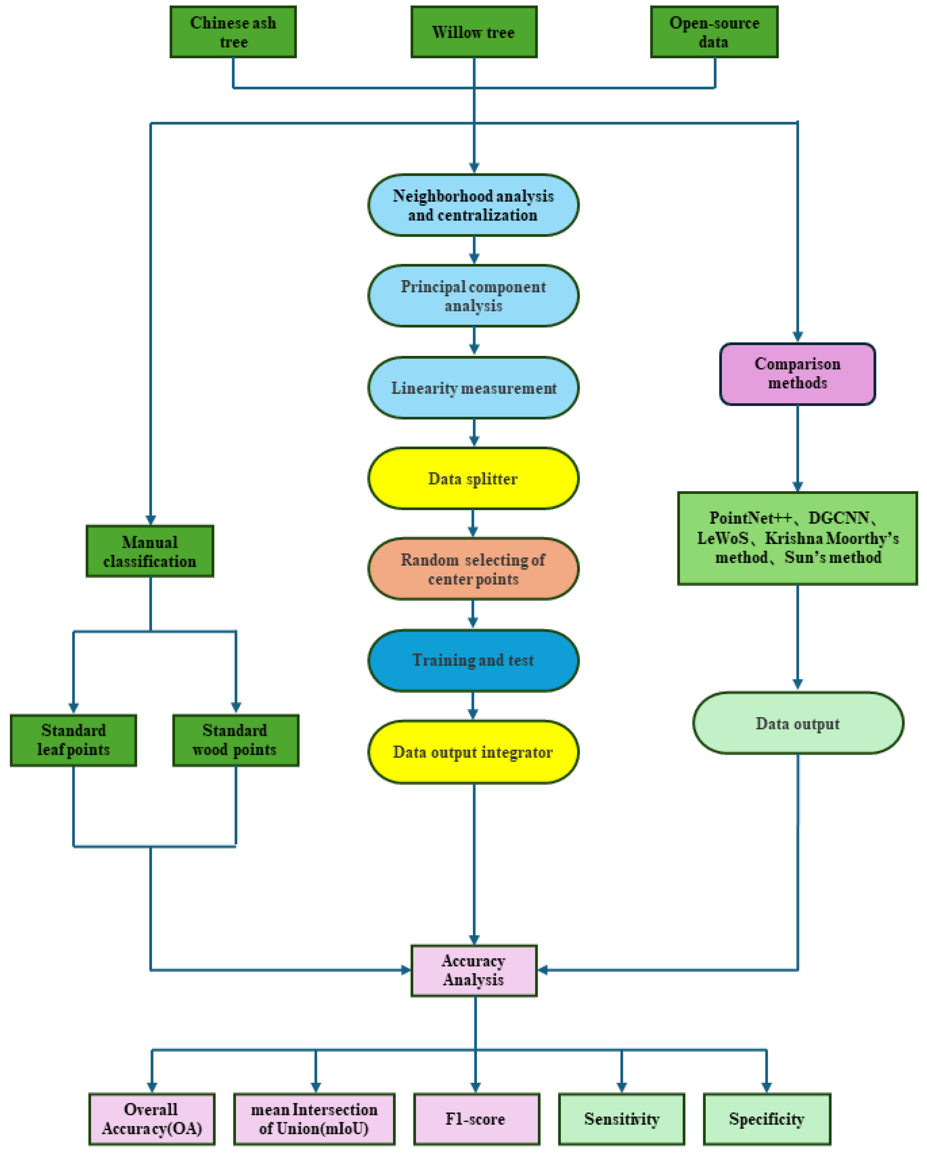
2. Materials and Methods
2.1. Equipment and Data
2.2. Overview of Method
2.2.1. Prior Feature Calculation (PFC)
2.2.2. Splitter and Integrator
2.2.3. Random Selecting of Center Points
2.2.4. Training and Testing
2.2.5. Accuracy Metrics
3. Results
3.1. WLC-Net Classification Results
3.2. Accuracy Analysis
3.3. Efficiency Analysis
4. Discussion
5. Conclusions
Author Contributions
Funding
Data Availability Statement
Acknowledgments
Conflicts of Interest
References
- Takoudjou, S.M.; Ploton, P.; Sonké, B.; Hackenberg, J.; Griffon, S.; de Coligny, F.; Kamdem, N.G.; Libalah, M.; Mofack, G.I.; Le Moguédec, G.; et al. Using terrestrial laser scanning data to estimate large tropical trees biomass and calibrate allometric models: A comparison with traditional destructive approach. Methods Ecol. Evol. 2017, 9, 905–916. [Google Scholar] [CrossRef]
- Calders, K.; Newnham, G.; Burt, A.; Murphy, S.; Raumonen, P.; Herold, M.; Culvenor, D.; Avitabile, V.; Disney, M.; Armston, J.; et al. Nondestructive estimates of above-ground biomass using terrestrial laser scanning. Methods Ecol. Evol. 2014, 6, 198–208. [Google Scholar] [CrossRef]
- Kükenbrink, D.; Gardi, O.; Morsdorf, F.; Thürig, E.; Schellenberger, A.; Mathys, L. Above-ground biomass references for urban trees from terrestrial laser scanning data. Ann. Bot. 2021, 128, 709–724. [Google Scholar] [CrossRef]
- Hosoi, F.; Nakai, Y.; Omasa, K. Estimation and Error Analysis of Woody Canopy Leaf Area Density Profiles Using 3-D Airborne and Ground-Based Scanning Lidar Remote-Sensing Techniques. IEEE Trans. Geosci. Remote Sens. 2010, 48, 2215–2223. [Google Scholar] [CrossRef]
- Kong, F.; Yan, W.; Zheng, G.; Yin, H.; Cavan, G.; Zhan, W.; Zhang, N.; Cheng, L. Retrieval of three-dimensional tree canopy and shade using terrestrial laser scanning (TLS) data to analyze the cooling effect of vegetation. Agric. For. Meteorol. 2016, 217, 22–34. [Google Scholar] [CrossRef]
- Olsoy, P.J.; Mitchell, J.J.; Levia, D.F.; Clark, P.E.; Glenn, N.F. Estimation of big sagebrush leaf area index with terrestrial laser scanning. Ecol. Indic. 2016, 61, 815–821. [Google Scholar] [CrossRef]
- Han, T.; Sánchez-Azofeifa, G.A. A Deep Learning Time Series Approach for Leaf and Wood Classification from Terrestrial LiDAR Point Clouds. Remote Sens. 2022, 14, 3157. [Google Scholar] [CrossRef]
- Sun, J.; Wang, P.; Gao, Z.; Liu, Z.; Li, Y.; Gan, X.; Liu, Z. Wood–Leaf Classification of Tree Point Cloud Based on Intensity and Geometric Information. Remote Sens. 2021, 13, 4050. [Google Scholar] [CrossRef]
- Wang, D.; Takoudjou, S.M.; Casella, E. LeWoS: A universal leaf-wood classification method to facilitate the 3D modelling of large tropical trees using terrestrial LiDAR. Methods Ecol. Evol. 2020, 11, 376–389. [Google Scholar] [CrossRef]
- Dong, R.; Li, W.; Fu, H.; Gan, L.; Yu, L.; Zheng, J.; Xia, M. Oil palm plantation mapping from high-resolution remote sensing images using deep learning. Int. J. Remote Sens. 2020, 41, 2022–2046. [Google Scholar] [CrossRef]
- Jiang, T.; Zhang, Q.; Liu, S.; Liang, C.; Dai, L.; Zhang, Z.; Sun, J.; Wang, Y. LWSNet: A Point-Based Segmentation Network for Leaf-Wood Separation of Individual Trees. Forests 2023, 14, 1303. [Google Scholar] [CrossRef]
- Yun, T.; An, F.; Li, W.; Sun, Y.; Cao, L.; Xue, L. A Novel Approach for Retrieving Tree Leaf Area from Ground-Based LiDAR. Remote Sens. 2016, 8, 942. [Google Scholar] [CrossRef]
- Liu, Z.; Zhang, Q.; Wang, P.; Li, Z.; Wang, H. Automated classification of stems and leaves of potted plants based on point cloud data. Biosyst. Eng. 2020, 200, 215–230. [Google Scholar] [CrossRef]
- Zhu, X.; Skidmore, A.K.; Darvishzadeh, R.; Niemann, K.O.; Liu, J.; Shi, Y.; Wang, T. Foliar and woody materials discriminated using terrestrial LiDAR in a mixed natural forest. Int. J. Appl. Earth Obs. Geoinf. 2018, 64, 43–50. [Google Scholar] [CrossRef]
- Ma, L.; Zheng, G.; Eitel, J.U.H.; Moskal, L.M.; He, W.; Huang, H. Improved Salient Feature-Based Approach for Automatically Separating Photosynthetic and Nonphotosynthetic Components Within Terrestrial Lidar Point Cloud Data of Forest Canopies. IEEE Trans. Geosci. Remote Sens. 2015, 54, 679–696. [Google Scholar] [CrossRef]
- Ferrara, R.; Virdis, S.G.; Ventura, A.; Ghisu, T.; Duce, P.; Pellizzaro, G. An automated approach for wood-leaf separation from terrestrial LIDAR point clouds using the density based clustering algorithm DBSCAN. Agric. For. Meteorol. 2018, 262, 434–444. [Google Scholar] [CrossRef]
- Vicari, M.B.; Disney, M.; Wilkes, P.; Burt, A.; Calders, K.; Woodgate, W. Leaf and wood classification framework for terrestrial LiDAR point clouds. Methods Ecol. Evol. 2019, 10, 680–694. [Google Scholar] [CrossRef]
- Krishna Moorthy, S.M.; Calders, K.; Vicari, M.B.; Verbeeck, H. Improved Supervised Learning-Based Approach for Leaf and Wood Classification From LiDAR Point Clouds of Forests. IEEE Trans. Geosci. Remote Sens. 2020, 58, 3057–3070. [Google Scholar] [CrossRef]
- Fei, B.; Yang, W.; Chen, W.-M.; Li, Z.; Li, Y.; Ma, T.; Hu, X.; Ma, L. Comprehensive Review of Deep Learning-Based 3D Point Cloud Completion Processing and Analysis. IEEE Trans. Intell. Transp. Syst. 2022, 23, 22862–22883. [Google Scholar] [CrossRef]
- Wickramasinghe, C.S.; Marino, D.L.; Manic, M. ResNet Autoencoders for Unsupervised Feature Learning from High-Dimensional Data: Deep Models Resistant to Performance Degradation. IEEE Access 2021, 9, 40511–40520. [Google Scholar] [CrossRef]
- Su, H.; Maji, S.; Kalogerakis, E.; Learned-Miller, E. Multi-View Convolutional Neural Networks for 3D Shape Recognition. In Proceedings of the IEEE International Conference on Computer Vision, Santiago, Chile, 7–13 December 2015; pp. 945–953. [Google Scholar]
- Li, Z.; Wang, H.; Li, J. Auto-MVCNN: Neural Architecture Search for Multi-view 3D Shape Recognition. arXiv 2020. [Google Scholar] [CrossRef]
- Maturana, D.; Scherer, S. VoxNet: A 3D Convolutional Neural Network for Real-Time Object Recognition. In Proceedings of the 2015 IEEE/RSJ International Conference on Intelligent Robots and Systems (IROS), Hamburg, Germany, 28 September–2 October 2015; pp. 922–928. [Google Scholar] [CrossRef]
- Wu, W.; Qi, Z.; Fuxin, L. PointConv: Deep Convolutional Networks on 3D Point Clouds. In Proceedings of the IEEE/CVF Conference on Computer Vision and Pattern Recognition, Long Beach, CA, USA, 15–19 June 2019; pp. 9621–9630. [Google Scholar]
- Charles, R.Q.; Su, H.; Kaichun, M.; Guibas, L.J. PointNet: Deep Learning on Point Sets for 3D Classification and Segmentation. In Proceedings of the 2017 IEEE Conference on Computer Vision and Pattern Recognition (CVPR), Honolulu, HI, USA, 21–26 July 2017; pp. 77–85. [Google Scholar] [CrossRef]
- Qi, C.R.; Yi, L.; Su, H.; Guibas, L.J. Pointnet++: Deep Hierarchical Feature Learning on Point Sets in a Metric Space. In Proceedings of the Advances in Neural Information Processing Systems 30, Long Beach, CA, USA, 4–9 December 2017. [Google Scholar]
- Wang, Y.; Solomon, J.M. Object DGCNN: 3D Object Detection using Dynamic Graphs. In Proceedings of the Advances in Neural Information Processing Systems, (NeurIPS 2021), Online, 6–14 December 2021; pp. 20745–20758. [Google Scholar]
- Li, Y.; Bu, R.; Sun, M.; Wu, W.; Di, X.; Chen, B. PointCNN: Convolution On X-Transformed Points. In Proceedings of the Advances in Neural Information Processing Systems, (NeurIPS 2018), Montréal, QC, Canada, 3–8 December 2018. [Google Scholar]
- Wen, C.; Yang, L.; Li, X.; Peng, L.; Chi, T. Directionally constrained fully convolutional neural network for airborne LiDAR point cloud classification. ISPRS J. Photogramm. Remote Sens. 2020, 162, 50–62. [Google Scholar] [CrossRef]
- Dai, W.; Jiang, Y.; Zeng, W.; Chen, R.; Xu, Y.; Zhu, N.; Xiao, W.; Dong, Z.; Guan, Q. MDC-Net: A multi-directional constrained and prior assisted neural network for wood and leaf separation from terrestrial laser scanning. Int. J. Digit. Earth 2023, 16, 1224–1245. [Google Scholar] [CrossRef]
- Wu, B.; Zheng, G.; Chen, Y. An Improved Convolution Neural Network-Based Model for Classifying Foliage and Woody Components from Terrestrial Laser Scanning Data. Remote Sens. 2020, 12, 1010. [Google Scholar] [CrossRef]
- Olken, F.; Rotem, D. Random sampling from databases: A survey. Stat. Comput. 1995, 5, 25–42. [Google Scholar] [CrossRef]
- Sharma, R.; Gangrade, J.; Gangrade, S.; Mishra, A.; Kumar, G.; Kumar Gunjan, V. Modified EfficientNetB3 Deep Learning Model to Classify Colour Fundus Images of Eye Diseases. In Proceedings of the 2023 IEEE 5th International Conference on Cybernetics, Cognition and Machine Learning Applications (ICCCMLA), Hamburg, Germany, 7–8 October 2023; pp. 632–638. [Google Scholar] [CrossRef]
- Chen, X.; Jiang, K.; Zhu, Y.; Wang, X.; Yun, T. Individual Tree Crown Segmentation Directly from UAV-Borne LiDAR Data Using the PointNet of Deep Learning. Forests 2021, 12, 131. [Google Scholar] [CrossRef]
- Arrizza, S.; Marras, S.; Ferrara, R.; Pellizzaro, G. Terrestrial Laser Scanning (TLS) for tree structure studies: A review of methods for wood-leaf classifications from 3D point clouds. Remote Sens. Appl. Soc. Environ. 2024, 36, 101364. [Google Scholar] [CrossRef]
- Belton, D.; Moncrieff, S.; Chapman, J. Processing Tree Point Clouds Using Gaussian Mixture Models. In Proceedings of the ISPRS Annals of Photogrammetry, Remote Sensing and Spatial Information Sciences, Antalya, Turkey, 11–13 November 2013; pp. 43–48. [Google Scholar] [CrossRef]
- Jolliffe, I.T.; Cadima, J. Principal component analysis: A review and recent developments. Philos. Trans. R. Soc. A 2016, 374, 20150202. [Google Scholar] [CrossRef]
- Chen, S.; Sandryhaila, A.; Kovačević, J. Sampling Theory for Graph Signals. In Proceedings of the IEEE International Conference on Acoustics, Speech and Signal Processing (ICASSP), South Brisbane, QLD, Australia, 19–24 April 2015; pp. 3392–3396. [Google Scholar] [CrossRef]
- Warren, J.; Marz, N. Big Data: Principles and Best Practices of Scalable Realtime Data Systems; Simon and Schuster: New York, NY, USA, 2015. [Google Scholar]
- Zhang, F.; Sun, H.; Xie, S.; Dong, C.; Li, Y.; Xu, Y.; Zhang, Z.; Chen, F. A tea bud segmentation, detection and picking point localization based on the MDY7-3PTB model. Front. Plant Sci. 2023, 14, 1199473. [Google Scholar] [CrossRef]
- Chicco, D.; Warrens, M.J.; Jurman, G. The Matthews Correlation Coefficient (MCC) is More Informative Than Cohen’s Kappa and Brier Score in Binary Classification Assessment. IEEE Access 2021, 9, 78368–78381. [Google Scholar] [CrossRef]
- Guo, Z.; Xu, J.; Liu, A. Remote Sensing Image Semantic Segmentation Method Based on Improved Deeplabv3+. In Proceedings of the International Conference on Image Processing and Intelligent Control (IPIC 2021), Lanzhou, China, 30 July–1 August 2021; pp. 101–109. [Google Scholar] [CrossRef]
- Chicco, D.; Jurman, G. The advantages of the Matthews correlation coefficient (MCC) over F1 score and accuracy in binary classification evaluation. BMC Genom. 2020, 21, 6. [Google Scholar] [CrossRef]
- Buda, M.; Maki, A.; Mazurowski, M.A. A systematic study of the class imbalance problem in convolutional neural networks. Neural Netw. 2018, 106, 249–259. [Google Scholar] [CrossRef] [PubMed]
- Adeli, E.; Zhao, Q.; Pfefferbaum, A.; Sullivan, E.V.; Fei-Fei, L.; Niebles, J.C.; Pohl, K.M. Representation Learning with Statistical Independence to Mitigate Bias. In Proceedings of the IEEE/CVF Winter Conference on Applications of Computer Vision, Waikoloa, HI, USA, 3–8 January 2021; pp. 2513–2523. [Google Scholar]
















| Technical Parameters | |
|---|---|
| Maximum Scanning Distance | 600 m (Natural object reflectivity ≥ 90%) |
| Vertical Scan Angle Range | Total 100° (+60°/−40°) |
| Horizontal Scan Angle Range | Max 360° |
| Accuracy | 5 mm |
| Scan Speed | 3 lines/s to 120 lines/s (Vertical) 0°/s to 60°/s (Horizontal) |
| Laser Pulse Repetition Rate | 100 kHz (Long Range Mode) 300 kHz (High Speed Mode) |
| Angular Resolution | Better than 0.0005° |
| Tree Species | Numerical Identifier | OA | mIoU | F1-Score |
|---|---|---|---|---|
| Chinese ash | 01 | 0.9860 | 0.9827 | 0.9216 |
| 02 | 0.9787 | 0.9774 | 0.8400 | |
| 03 | 0.9755 | 0.9735 | 0.8650 | |
| 04 | 0.9788 | 0.9775 | 0.8393 | |
| 05 | 0.9774 | 0.9758 | 0.8561 | |
| 06 | 0.9652 | 0.9624 | 0.8091 | |
| 07 | 0.9827 | 0.9811 | 0.9084 | |
| Avg. | 0.9778 | 0.9761 | 0.8628 | |
| Willow | 01 | 0.9554 | 0.9540 | 0.5804 |
| 02 | 0.9707 | 0.9679 | 0.8565 | |
| 03 | 0.9668 | 0.9653 | 0.7191 | |
| 04 | 0.9899 | 0.9896 | 0.8618 | |
| 05 | 0.9770 | 0.9742 | 0.9045 | |
| 06 | 0.9667 | 0.9639 | 0.8251 | |
| 07 | 0.9717 | 0.9699 | 0.8094 | |
| Avg. | 0.9712 | 0.9693 | 0.7938 | |
| Open-source data | 01 | 0.9554 | 0.9646 | 0.9317 |
| 02 | 0.9485 | 0.9719 | 0.9453 | |
| 03 | 0.9650 | 0.9617 | 0.9805 | |
| 04 | 0.9408 | 0.9197 | 0.8988 | |
| 05 | 0.9645 | 0.9600 | 0.9796 | |
| 06 | 0.9289 | 0.7187 | 0.8364 | |
| 07 | 0.9711 | 0.9511 | 0.9749 | |
| 08 | 0.9578 | 0.9380 | 0.9680 | |
| 09 | 0.9139 | 0.8918 | 0.9428 | |
| 10 | 0.9597 | 0.9422 | 0.9703 | |
| 11 | 0.9598 | 0.8743 | 0.9329 | |
| 12 | 0.9158 | 0.9009 | 0.9479 | |
| 13 | 0.9495 | 0.9349 | 0.9664 | |
| 14 | 0.9425 | 0.9128 | 0.9544 | |
| 15 | 0.9140 | 0.8365 | 0.9110 | |
| 16 | 0.9717 | 0.9676 | 0.9835 | |
| 17 | 0.9647 | 0.9506 | 0.9747 | |
| 18 | 0.9851 | 0.8991 | 0.9468 | |
| 19 | 0.9402 | 0.9110 | 0.9534 | |
| 20 | 0.9776 | 0.9565 | 0.9777 | |
| Avg. | 0.9513 | 0.9182 | 0.9489 |
| Tree Species | Numerical Identifier | Total Points | Time Cost(s) | TPMP(s) |
|---|---|---|---|---|
| Chinese ash | 01 | 107,024 | 10.90 | 101.81 |
| 02 | 228,642 | 26.42 | 115.57 | |
| 03 | 96,460 | 10.22 | 105.99 | |
| 04 | 127,539 | 15.55 | 121.94 | |
| 05 | 83,287 | 8.90 | 106.91 | |
| 06 | 175,362 | 16.70 | 95.25 | |
| 07 | 182,112 | 17.18 | 94.36 | |
| Willow | 01 | 430,625 | 41.52 | 96.42 |
| 02 | 307,784 | 29.44 | 95.65 | |
| 03 | 43,697 | 6.49 | 148.48 | |
| 04 | 161,474 | 17.13 | 106.07 | |
| 05 | 92,763 | 10.83 | 116.77 | |
| 06 | 140,854 | 16.72 | 118.70 | |
| 07 | 21,608 | 4.39 | 203.26 | |
| Open-source dataset | 01 | 2,584,586 | 199.62 | 77.23 |
| 02 | 1,118,126 | 119.79 | 107.13 | |
| 03 | 279,259 | 30.87 | 110.54 | |
| 04 | 140,889 | 14.11 | 100.15 | |
| 05 | 5,887,978 | 662.75 | 112.56 | |
| 06 | 1,626,003 | 153.25 | 94.25 | |
| 07 | 4,082,518 | 288 | 70.54 | |
| 08 | 4,208,202 | 345.3 | 82.05 | |
| 09 | 5,472,253 | 541.8 | 99.01 | |
| 10 | 814,805 | 67.14 | 82.40 | |
| 11 | 1,545,318 | 157.54 | 101.95 | |
| 12 | 877,566 | 86.8 | 98.91 | |
| 13 | 3,767,575 | 345.6 | 91.73 | |
| 14 | 1,361,736 | 106.5 | 78.21 | |
| 15 | 2,735,498 | 169.76 | 62.06 | |
| 16 | 8,269,482 | 923.04 | 111.62 | |
| 17 | 1,859,161 | 158.55 | 85.28 | |
| 18 | 2,227,416 | 339.32 | 152.34 | |
| 19 | 2,608,974 | 220.59 | 84.55 | |
| 20 | 2,432,919 | 154.7 | 63.59 | |
| Avg. | 1,649,985 | 156.40 | 102.74 |
| Tree Species | Related Methods | OA | mIoU | F1-Score |
|---|---|---|---|---|
| Chinese ash | PointNet++ | 0.9590 | 0.9566 | 0.7254 |
| DGCNN | 0.8873 | 0.8819 | 0.4249 | |
| Krishna Moorthy’s method | 0.8965 | 0.8897 | 0.5461 | |
| LeWos | 0.9769 | 0.9753 | 0.8488 | |
| Sun’s method | 0.8727 | 0.8662 | 0.4834 | |
| WLC-Net | 0.9778 | 0.9761 | 0.8628 | |
| Willow | PointNet++ | 0.9226 | 0.9192 | 0.4986 |
| DGCNN | 0.9146 | 0.9121 | 0.3785 | |
| Krishna Moorthy’s method | 0.8642 | 0.8552 | 0.4741 | |
| LeWos | 0.9575 | 0.9542 | 0.7572 | |
| Sun’s method | 0.7836 | 0.7688 | 0.3794 | |
| WLC-Net | 0.9712 | 0.9693 | 0.7938 | |
| Open-source data | PointNet++ | 0.9304 | 0.8818 | 0.8551 |
| DGCNN | 0.9168 | 0.8661 | 0.8268 | |
| Krishna Moorthy’s method | 0.8464 | 0.6317 | 0.8396 | |
| LeWos | 0.9109 | 0.8523 | 0.8372 | |
| Sun’s method | - | - | - | |
| WLC-Net | 0.9508 | 0.9141 | 0.9019 |
| Tree | WLC-Net(s) | PointNet++(s) | |
|---|---|---|---|
| Split | ash02 | 26.42 | 454.072 |
| ash04 | 15.55 | 48.456 | |
| ash06 | 16.70 | 216.064 | |
| ash07 | 17.18 | 235.008 | |
| willow02 | 29.44 | 726.18 | |
| willow04 | 17.13 | 174.99 | |
| willow06 | 16.72 | 121.88 | |
| Avg. | 19.88 | 282.38 | |
| Intact | ash01 | 10.90 | 14.272 |
| ash03 | 10.22 | 13.872 | |
| ash05 | 8.90 | 13.072 | |
| willow03 | 6.49 | 10.208 | |
| willow05 | 10.83 | 13.344 | |
| willow07 | 4.39 | 8.376 | |
| Avg | 8.62 | 12.19 |
Disclaimer/Publisher’s Note: The statements, opinions and data contained in all publications are solely those of the individual author(s) and contributor(s) and not of MDPI and/or the editor(s). MDPI and/or the editor(s) disclaim responsibility for any injury to people or property resulting from any ideas, methods, instructions or products referred to in the content. |
© 2025 by the authors. Licensee MDPI, Basel, Switzerland. This article is an open access article distributed under the terms and conditions of the Creative Commons Attribution (CC BY) license (https://creativecommons.org/licenses/by/4.0/).
Share and Cite
Li, H.; Wang, P.; Wu, Y.; Ren, J.; Gao, Y.; Zhang, L.; Zhang, M.; Chen, W. WLC-Net: A Robust and Fast Deep Learning Wood–Leaf Classification Method. Forests 2025, 16, 513. https://doi.org/10.3390/f16030513
Li H, Wang P, Wu Y, Ren J, Gao Y, Zhang L, Zhang M, Chen W. WLC-Net: A Robust and Fast Deep Learning Wood–Leaf Classification Method. Forests. 2025; 16(3):513. https://doi.org/10.3390/f16030513
Chicago/Turabian StyleLi, Hanlong, Pei Wang, Yuhan Wu, Jing Ren, Yuhang Gao, Lingyun Zhang, Mingtai Zhang, and Wenxin Chen. 2025. "WLC-Net: A Robust and Fast Deep Learning Wood–Leaf Classification Method" Forests 16, no. 3: 513. https://doi.org/10.3390/f16030513
APA StyleLi, H., Wang, P., Wu, Y., Ren, J., Gao, Y., Zhang, L., Zhang, M., & Chen, W. (2025). WLC-Net: A Robust and Fast Deep Learning Wood–Leaf Classification Method. Forests, 16(3), 513. https://doi.org/10.3390/f16030513

