Monitoring Forest Dynamics and Conducting Restoration Assessment Using Multi-Source Earth Observation Data in Northern Andes, Colombia
Abstract
1. Introduction
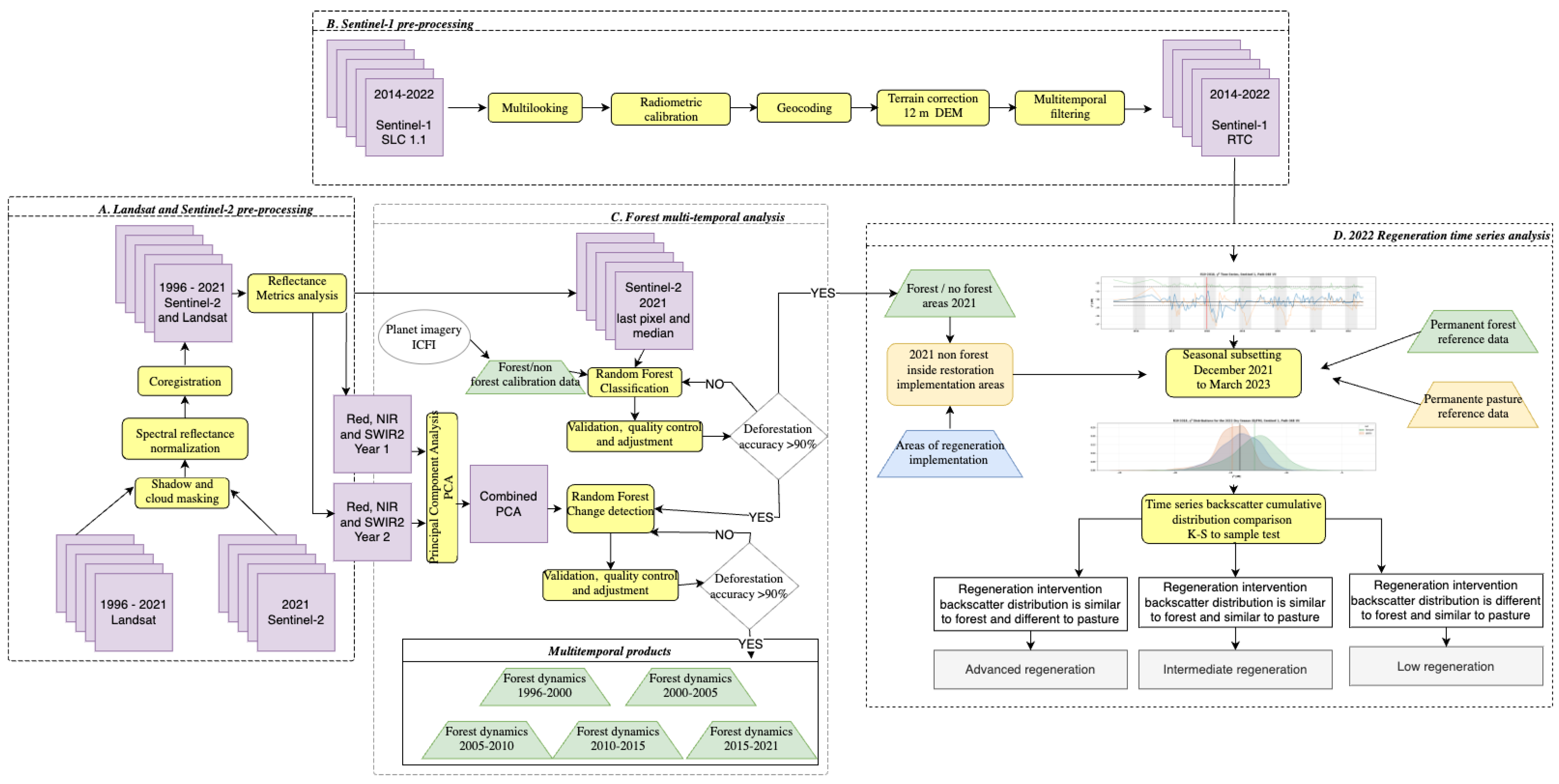
2. Materials and Methods
2.1. Study Area
2.2. EO from Passive (Landsat and Sentinel-2) and Active (Sentinel-1) Sensors
2.3. Forest Multi-Temporal Analysis
Sample-Based Estimation of Area and Accuracy
2.4. Forest Restoration Status Assessment
2.5. Computing Infrastructure
3. Results
3.1. Optical and Radar Imagery Processing
3.2. Forested and Deforested Spatiotemporal Dynamics Using Optical Sensors
Validation of Forest Change Dynamics for 1991–2021 Products
3.3. Restoration Implementation Assessment Using Sentinel-1
4. Discussion
4.1. Forested and Deforested Spatiotemporal Dynamics Using Optical Sensors
4.2. Restoration Implementation Assessment Using Sentinel-1
5. Conclusions
Supplementary Materials
Author Contributions
Funding
Data Availability Statement
Acknowledgments
Conflicts of Interest
References
- Cabrera, E.; Vargas, D.M.; Galindo, G.; García, M.C.; Ordoñez, M.F. Memoria Técnica de la Cuantificación de la Deforestación Histórica Nacional–Escalas Gruesa y Fina; Instituto de Hidrología, Meteorología, y Estudios Ambientales-IDEAM: Bogotá, Colombia, 2011; p. 91. [Google Scholar]
- Ustin, S.L.; Middleton, E.M. Current and Near-Term Advances in Earth Observation for Ecological Applications. Ecol. Process. 2021, 10, 1. [Google Scholar] [CrossRef] [PubMed]
- Onoda, M.; Young, O.R. Satellite Earth Observations and Their Impact on Society and Policy; Springer: Singapore, 2017. [Google Scholar] [CrossRef]
- Hansen, M.C.; Stehman, S.V.; Potapov, P.V. Quantification of Global Gross Forest Cover Loss. Proc. Natl. Acad. Sci. USA 2010, 107, 8650–8655. [Google Scholar] [CrossRef] [PubMed]
- Reiche, J.; Lucas, R.; Mitchell, A.L.; Verbesselt, J.; Hoekman, D.H.; Haarpaintner, J.; Kellndorfer, J.M.; Rosenqvist, A.; Lehmann, E.A.; Woodcock, C.E.; et al. Combining Satellite Data for Better Tropical Forest Monitoring. Nat. Clim. Chang. 2016, 6, 120–122. [Google Scholar] [CrossRef]
- Mitchell, A.L.; Rosenqvist, A.; Mora, B. Current Remote Sensing Approaches to Monitoring Forest Degradation in Support of Countries Measurement, Reporting and Verification (MRV) Systems for REDD+. Carbon Balance Manag. 2017, 12, 9. [Google Scholar] [CrossRef] [PubMed]
- Lewis, S.L.; Edwards, D.P.; Galbraith, D. Increasing Human Dominance of Tropical Forests. Science 2015, 349, 827–832. [Google Scholar] [CrossRef]
- Murillo-Sandoval, P.J.; Kilbride, J.; Tellman, E.; Wrathall, D.; Van Den Hoek, J.; Kennedy, R.E. The Post-Conflict Expansion of Coca Farming and Illicit Cattle Ranching in Colombia. Sci. Rep. 2023, 13, 1965. [Google Scholar] [CrossRef]
- Joshi, N.; Mitchard, E.T.A.; Woo, N.; Torres, J.; Moll-Rocek, J.; Ehammer, A.; Collins, M.; Jepsen, M.R.; Fensholt, R. Mapping Dynamics of Deforestation and Forest Degradation in Tropical Forests Using Radar Satellite Data. Environ. Res. Lett. 2015, 10, 34014. [Google Scholar] [CrossRef]
- Joshi, N.; Baumann, M.; Ehammer, A.; Fensholt, R.; Grogan, K.; Hostert, P.; Jepsen, M.R.; Kuemmerle, T.; Meyfroidt, P.; Mitchard, E.T.A.; et al. A Review of the Application of Optical and Radar Remote Sensing Data Fusion to Land Use Mapping and Monitoring. Remote Sens. 2016, 8, 70. [Google Scholar] [CrossRef]
- van Oostende, M.; Hieronymi, M.; Krasemann, H.; Baschek, B.; Röttgers, R. Correction of Inter-Mission Inconsistencies in Merged Ocean Colour Satellite Data. Front. Remote Sens. 2022, 3, 882418. [Google Scholar] [CrossRef]
- Shimada, M.; Itoh, T.; Motooka, T.; Watanabe, M.; Shiraishi, T.; Thapa, R.; Lucas, R. New Global Forest/Non-Forest Maps from ALOS PALSAR Data (2007–2010). Remote Sens. Environ. 2014, 155, 13–31. [Google Scholar] [CrossRef]
- Lucas, R.; Rebelo, L.M.; Fatoyinbo, L.; Rosenqvist, A.; Itoh, T.; Shimada, M.; Simard, M.; Souza-Filho, P.W.; Thomas, N.; Trettin, C.; et al. Contribution of L-Band SAR to Systematic Global Mangrove Monitoring. Mar. Freshw. Res. 2014, 65, 589–603. [Google Scholar] [CrossRef]
- Persaud, H.; Cabrera, I. Eficiencia de Las Imágenes de Radar Para El Monitoreo a Tiempo Casi Real de Bosques Tropicales En Guyana. Arnaldoa 2021, 28, 577–592. Available online: http://www.scielo.org.pe/scielo.php?pid=S2413-32992021000300577&script=sci_arttext (accessed on 11 December 2023).
- Palomino-Ángel, S.; Anaya-Acevedo, J.A.; Simard, M.; Liao, T.-H.; Jaramillo, F. Analysis of Floodplain Dynamics in the Atrato River Colombia Using SAR Interferometry. Water 2019, 11, 875. [Google Scholar] [CrossRef]
- Estupinan-Suarez, L.M.; Florez-Ayala, C.; Quinones, M.J.; Pacheco, A.M.; Santos, A.C. Detection and Characterizacion of Colombian Wetlands Using Alos Palsar and MODIS Imagery. Int. Arch. Photogramm. Remote Sens. Spatial Inf. Sci. 2015, XL-7/W3, 375–382. [Google Scholar] [CrossRef]
- Ayala, C.F.; Suárez, L.M.E.; Rojas, S.; Aponte, C. Identification and Mapping of Colombian Inland Wetlands. Biota Colomb. 2016, 17, 1–22. Available online: http://repository.humboldt.org.co/handle/20.500.11761/9352 (accessed on 9 September 2023).
- Hoekman, D.H.; Quinones, M.J. Land Cover Type and Forest Biomass Assessment in the Colombian Amazon. In Proceedings of the IGARSS’97, 1997 IEEE International Geoscience and Remote Sensing Symposium Proceedings. Remote Sensing-A Scientific Vision for Sustainable Development, Singapore, 3–8 August 1997. [Google Scholar]
- Hoekman, D.H.; Quinones, M.J. Land Cover Type and Biomass Classification Using AirSAR Data for Evaluation of Monitoring Scenarios in the Colombian Amazon. IEEE Trans. Geosci. Remote Sens. 2000, 38, 685–696. [Google Scholar] [CrossRef]
- Anaya, J.A.; Rodríguez-Buriticá, S.; Londoño, M.C. Clasificación de cobertura vegetal con resolución espacial de 10 metros en bosques del Caribe colombiano basado en misiones Sentinel 1 y 2. Rev. Teledetec. 2023, 29–41. [Google Scholar] [CrossRef]
- Hoekman, D.; Quiñones, M.J. Biophysical Forest Type Characterization in the Colombian Amazon by Airborne Polarimetric SAR. IEEE Trans. Geosci. Remote Sens. 2002, 40, 1288–1300. [Google Scholar] [CrossRef]
- Quiñones, M.J.; Vissers, M.; Pacheco-Pascaza, A.M.; Flórez, C.; Estupiñán-Suárez, L.M.; César, A.; Úrsula, J.; Claudia, H.; Dirk, H. Un enfoque ecosistémico para el análisis de una serie densa de tiempo de imágenes de radar Alos PALSAR, para el mapeo de zonas inundadas en el territorio continental colombiano. Biota Colomb. 2016, 16, 63–84. [Google Scholar] [CrossRef]
- Pedraza, C.; Clerici, N.; Forero, C.F.; Melo, A.; Navarrete, D.; Lizcano, D.; Zuluaga, A.F.; Delgado, J.; Galindo, G. Zero Deforestation Agreement Assessment at Farm Level in Colombia Using ALOS PALSAR. Remote Sens. 2018, 10, 1464. [Google Scholar] [CrossRef]
- Anaya, J.A.; Gutiérrez-Vélez, V.H.; Pacheco-Pascagaza, A.M.; Palomino-Ángel, S.; Han, N.; Balzter, H. Drivers of Forest Loss in a Megadiverse Hotspot on the Pacific Coast of Colombia. Remote Sens. 2020, 12, 1235. [Google Scholar] [CrossRef]
- Klemas, V. Using Remote Sensing to Select and Monitor Wetland Restoration Sites: An Overview. J. Coast. Res. 2013, 289, 958–970. [Google Scholar] [CrossRef]
- Reif, M.K.; Theel, H.J. Remote Sensing for Restoration Ecology: Application for Restoring Degraded, Damaged, Transformed, or Destroyed Ecosystems. Integr. Environ. Assess. Manag. 2017, 13, 614–630. [Google Scholar] [CrossRef] [PubMed]
- Camarretta, N.; Harrison, P.A.; Bailey, T.; Potts, B.; Lucieer, A.; Davidson, N.; Hunt, M. Monitoring Forest Structure to Guide Adaptive Management of Forest Restoration: A Review of Remote Sensing Approaches. New For. 2020, 51, 573–596. [Google Scholar] [CrossRef]
- Xie, L.; Wu, W.; Huang, X.; Ou, P.; Lin, Z.; Zhiling, W.; Song, Y.; Lang, T.; Huangfu, W.; Zhang, Y.; et al. Mining and Restoration Monitoring of Rare Earth Element (REE) Exploitation by New Remote Sensing Indicators in Southern Jiangxi, China. Remote Sens. 2020, 12, 3558. [Google Scholar] [CrossRef]
- Koch, A.; Kaplan, J.O. Tropical Forest Restoration under Future Climate Change. Nat. Clim. Chang. 2022, 12, 279–283. [Google Scholar] [CrossRef]
- Rodriguez, N.; Armenteras, D.; Morales, M.; Romero, M. Ecosistemas de Los Andes Colombianos; Instituto de Investigación de Recursos Biológicos Alexander von Humboldt: Bogotá, Colombia, 2006. [Google Scholar]
- Masek, J.G.; Wulder, M.A.; Markham, B.; McCorkel, J.; Crawford, C.J.; Storey, J.; Jenstrom, D.T. Landsat 9: Empowering Open Science and Applications through Continuity. Remote Sens. Environ. 2020, 248, 111968. [Google Scholar] [CrossRef]
- Helder, D.L.; Karki, S.; Bhatt, R.; Micijevic, E.; Aaron, D.; Jasinski, B. Radiometric Calibration of the Jandsat MSS Sensor Series. IEEE Trans. Geosci. Remote Sens. 2012, 50, 2380–2399. [Google Scholar] [CrossRef]
- Li, J.; Roy, D.P. A Global Analysis of Sentinel-2a, Sentinel-2b and Landsat-8 Data Revisit Intervals and Implications for Terrestrial Monitoring. Remote Sens. 2017, 9, 902. [Google Scholar] [CrossRef]
- Prudente, V.H.R.; Martins, V.S.; Vieira, D.C.; Silva, N.R.d.F.e.; Adami, M.; Sanches, I.D.A. Limitations of Cloud Cover for Optical Remote Sensing of Agricultural Areas across South America. Remote Sens. Appl. Soc. Environ. 2020, 20, 100414. [Google Scholar] [CrossRef]
- Jafarbiglu, H.; Pourreza, A. Impact of Sun-View Geometry on Canopy Spectral Reflectance Variability. ISPRS J. Photogramm. Remote Sens. 2023, 196, 270–286. [Google Scholar] [CrossRef]
- Asner, G.P. Automated Mapping of Tropical Deforestation and Forest Degradation: CLASlite. J. Appl. Remote Sens. 2009, 3, 033543. [Google Scholar] [CrossRef]
- Nielsen, A.; Conradsen, K.; Simpson, J.J. Multivariate Alteration Detection (MAD) in Multispectral, Bi-Temporal Image Data: A New Approach to Change Detection Studies. Remote Sens. Environ. 1998, 1, 1–28. [Google Scholar] [CrossRef]
- Rahaman, K.; Hassan, Q.; Ahmed, M. Pan-Sharpening of Landsat-8 Images and Its Application in Calculating Vegetation Greenness and Canopy Water Contents. ISPRS Int. J. Geo-Inf. 2017, 6, 168. [Google Scholar] [CrossRef]
- Storey, J.; Scaramuzza, P.; Schmidt, G.; Barsi, J. Landsat 7 scan line corrector-off gap-filled product development. Proceeding Pecora 2005, 16, 23–27. [Google Scholar]
- Werner, C.; Wegmüller, U.; Strozzi, T.; Wiesmann, A. GAMMA SAR and Interferometric Processing Software; European Space Agency (Special Publication) ESA SP.: São Paulo, Brazil, 2000; No. 461; pp. 211–219. [Google Scholar]
- Lopes, A.; Touzi, R.; Nezry, E. Adaptive Speckle Filters and Scene Heterogeneity. IEEE Trans. Geosci. Remote Sens. 1990, 28, 992–1000. [Google Scholar] [CrossRef]
- Galindo, G.; Espejo, O.J.; Rubiano, J.C.; Vergara, L.K.; Cabrera, E. Protocolo de Procesamiento Digital de Imágenes Para La Cuantificación de La Deforestacion En Colombia V.2; IDEAM, Instituto de Hidrología, Metereología y Estudios Ambientales: Bogotá, Colombia, 2014; pp. 1–225. [Google Scholar] [CrossRef]
- Baranwal, A.; Bagwe, B.R.; Vanitha, M. Machine Learning in Python. J. Mach. Learn. Res. 2019, 12, 128–154. [Google Scholar] [CrossRef]
- Tatsumi, K.; Yamashiki, Y.; Canales Torres, M.A.; Taipe, C.L.R. Crop Classification of Upland Fields Using Random Forest of Time-Series Landsat 7 ETM+ Data. Comput. Electron. Agric. 2015, 115, 171–179. [Google Scholar] [CrossRef]
- Wang, J.; Zhao, Y.; Li, C.; Yu, L.; Liu, D.; Gong, P. Mapping Global Land Cover in 2001 and 2010 with Spatial-Temporal Consistency at 250m Resolution. ISPRS J. Photogramm. Remote Sens. 2015, 103, 38–47. [Google Scholar] [CrossRef]
- Pal, M. Random forests for land cover classification. Mahesh Pal Department of civil engineering National Institute of technology, Kurukshetra. Symp. A Q. J. Mod. Foreign Lit. 1996, 26, 3510–3512. [Google Scholar] [CrossRef]
- Teluguntla, P.; Thenkabail, P.S.; Oliphant, A.; Xiong, J.; Gumma, M.K.; Congalton, R.G.; Yadav, K.; Huete, A. A 30-m Landsat-Derived Cropland Extent Product of Australia and China Using Random Forest Machine Learning Algorithm on Google Earth Engine Cloud Computing Platform. ISPRS J. Photogramm. Remote Sens. 2018, 144, 325–340. [Google Scholar] [CrossRef]
- Deng, J.S.; Wang, K.; Deng, Y.H.; Qi, G.J. PCA-based Land-use Change Detection and Analysis Using Multitemporal and Multisensor Satellite Data. Int. J. Remote Sens. 2008, 29, 4823–4838. [Google Scholar] [CrossRef]
- DeFries, R.; Achard, F.; Brown, S.; Herold, M.; Murdiyarso, D.; Schlamadinger, B.; De Souza, C. Earth Observations for Estimating Greenhouse Gas Emissions from Deforestation in Developing Countries. Environ. Sci. Policy 2007, 10, 385–394. [Google Scholar] [CrossRef]
- Olofsson, P.; Foody, G.M.; Stehman, S.V.; Woodcock, C.E. Making Better Use of Accuracy Data in Land Change Studies: Estimating Accuracy and Area and Quantifying Uncertainty Using Stratified Estimation. Remote Sens. Environ. 2013, 129, 122–131. [Google Scholar] [CrossRef]
- Ruiz-Ramos, J.; Marino, A.; Boardman, C.; Suarez, J. Continuous Forest Monitoring Using Cumulative Sums of Sentinel-1 Timeseries. Remote Sens. 2020, 12, 3061. [Google Scholar] [CrossRef]
- Urrea, V.; Ochoa, A.; Mesa, O. Seasonality of Rainfall in Colombia. Water Resour. Res. 2019, 55, 4149–4162. [Google Scholar] [CrossRef]
- Susan Moran, M. Principles and Applications of Imaging Radar, Manual of Remote Sensing, 3rd Edition, Volume 2. Eos Trans. Am. Geophys. Union 1999, 80, 67. [Google Scholar]
- Rüetschi, M.; Small, D.; Waser, L. Rapid Detection of Windthrows Using Sentinel-1 C-Band SAR Data. Remote Sens. 2019, 11, 115. [Google Scholar] [CrossRef]
- Eriksson, L.E.B.; Fransson, J.E.S.; Soja, M.J.; Santoro, M. Backscatter Signatures of Wind-Thrown Forest in Satellite SAR Images. In Proceedings of the 2012 IEEE International Geoscience and Remote Sensing Symposium, Munich, Germany, 22–27 July 2012; IEEE: Munich, Germany, 2012; pp. 6435–6438. [Google Scholar] [CrossRef]
- Kasischke, E.S.; Melack, J.M.; Dobson, M.C. The Use of Imaging Radars for Ecological Applications—A Review. Remote Sens. Environ. 1997, 59, 141–156. [Google Scholar] [CrossRef]
- Flores, A.; Herndon, K.; Thapa, R.; Cherrington, E. Synthetic Aperture Radar (SAR) Handbook: Comprehensive Methodologies for Forest Monitoring and Biomass Estimation; Alabama University Huntsville: Huntsville, AL, USA, 2019. [Google Scholar] [CrossRef]










| Class | Forested | Deforested | Non-Forested | Total | Wi (%) | User’s | Producer’s | Overall |
|---|---|---|---|---|---|---|---|---|
| 1996–2000 | ||||||||
| Forested | 78 | 4 | 18 | 100 | 0.38 | 0.78 ± 0.4 | 0.96 ± 0.3 | 0.89 |
| Deforested | 3 | 90 | 7 | 100 | 0.2 | 0.90 ± 0.02 | 0.95 ± 0.04 | |
| Non-Forested | 0 | 0 | 100 | 100 | 0.42 | 1 ± 0.4 | 0.8 ± 0.5 | |
| Total | 81 | 94 | 125 | 300 | 1 | |||
| 2000–2005 | ||||||||
| Forested | 93 | 1 | 6 | 100 | 0.48 | 0.93 ± 0.4 | 0.98 ± 0.4 | 0.96 |
| Deforested | 0 | 95 | 5 | 100 | 0.01 | 0.95 ± 0.01 | 0.99 ± 0.01 | |
| Non-Forested | 2 | 0 | 98 | 100 | 0.51 | 0.98 ± 0.5 | 0.9 ± 0.5 | |
| Total | 95 | 96 | 109 | 300 | 1 | |||
| 2005–2010 | ||||||||
| Forested | 92 | 0 | 8 | 100 | 0.46 | 0.92 ± 0.4 | 0.99 ± 0.4 | 0.95 |
| Deforested | 0 | 99 | 1 | 100 | 0.02 | 0.99 ± 0.01 | 0.98 ± 0.02 | |
| Non-Forested | 1 | 0 | 97 | 100 | 0.52 | 0.97 ±0.5 | 0.92 ± 0.5 | |
| Total | 93 | 101 | 106 | 300 | ||||
| 2010–2015 | ||||||||
| Forested | 92 | 1 | 7 | 100 | 0.45 | 0.92 ± 0.4 | 0.97 ± 0.4 | 0.95 |
| Deforested | 0 | 95 | 5 | 100 | 0.2 | 0.95 ± 0.1 | 0.99 ± 0.02 | |
| Non-Forested | 3 | 0 | 97 | 100 | 0.53 | 0.97 ± 0.5 | 0.89 ± 0.5 | |
| Total | 95 | 96 | 109 | 300 | ||||
| 2015–2021 | ||||||||
| Forested | 92 | 1 | 7 | 100 | 0.43 | 0.94 ± 0.4 | 0.97 ± 0.4 | 0.96 |
| Deforested | 0 | 95 | 5 | 100 | 0.2 | 0.94 ± 0.02 | 1 ± 0.02 | |
| Non-Forested | 3 | 0 | 97 | 100 | 0.55 | 0.97 ± 0.5 | 0.89 ± 0.5 | |
| Total | 95 | 96 | 109 | 300 |
| Regeneration State | Number of Implementations |
|---|---|
| Incipient | 16 |
| Intermediate | 224 |
| Advanced | 27 |
| Completed | 3 |
Disclaimer/Publisher’s Note: The statements, opinions and data contained in all publications are solely those of the individual author(s) and contributor(s) and not of MDPI and/or the editor(s). MDPI and/or the editor(s) disclaim responsibility for any injury to people or property resulting from any ideas, methods, instructions or products referred to in the content. |
© 2024 by the authors. Licensee MDPI, Basel, Switzerland. This article is an open access article distributed under the terms and conditions of the Creative Commons Attribution (CC BY) license (https://creativecommons.org/licenses/by/4.0/).
Share and Cite
Pedraza, C.; Clerici, N.; Villa, M.; Romero, M.; Dueñas, A.S.; Rojas, D.B.; Quintero, P.; Martínez, M.; Kellndorfer, J. Monitoring Forest Dynamics and Conducting Restoration Assessment Using Multi-Source Earth Observation Data in Northern Andes, Colombia. Forests 2024, 15, 754. https://doi.org/10.3390/f15050754
Pedraza C, Clerici N, Villa M, Romero M, Dueñas AS, Rojas DB, Quintero P, Martínez M, Kellndorfer J. Monitoring Forest Dynamics and Conducting Restoration Assessment Using Multi-Source Earth Observation Data in Northern Andes, Colombia. Forests. 2024; 15(5):754. https://doi.org/10.3390/f15050754
Chicago/Turabian StylePedraza, Carlos, Nicola Clerici, Marcelo Villa, Milton Romero, Adriana Sarmiento Dueñas, Dallan Beltrán Rojas, Paola Quintero, Mauricio Martínez, and Josef Kellndorfer. 2024. "Monitoring Forest Dynamics and Conducting Restoration Assessment Using Multi-Source Earth Observation Data in Northern Andes, Colombia" Forests 15, no. 5: 754. https://doi.org/10.3390/f15050754
APA StylePedraza, C., Clerici, N., Villa, M., Romero, M., Dueñas, A. S., Rojas, D. B., Quintero, P., Martínez, M., & Kellndorfer, J. (2024). Monitoring Forest Dynamics and Conducting Restoration Assessment Using Multi-Source Earth Observation Data in Northern Andes, Colombia. Forests, 15(5), 754. https://doi.org/10.3390/f15050754

