Responses of Climatic Drought to Vegetation Cover Dynamics: A Case Study in Yunnan, China
Abstract
1. Introduction
2. Materials and Methods
2.1. Study Area
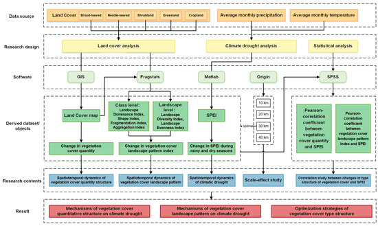
2.2. Data Sources
2.3. Climatic Drought Indicators
2.4. Landscape Pattern Index Analysis of Vegetation Cover
2.5. Spatial and Statistical Analysis
3. Results
3.1. Spatiotemporal Dynamics of Climatic Drought
3.2. Spatiotemporal Dynamics of Vegetation Cover Quantitative Structure
3.3. Spatiotemporal Dynamics of Vegetation Landscape Patterns
3.4. Scale Effects of Vegetation Landscape Pattern Indexes
3.5. Correlation Analysis between Vegetation Cover Type Structure and SPEI Change
3.5.1. Correlation of Vegetation Cover Quantitative Structure with SPEI Change
3.5.2. Correlation of Vegetation Cover Landscape Patterns with SPEI Change
4. Discussions
4.1. Impacts of Vegetation Quantitative Structure on Climatic Drought
4.2. Impacts of Vegetation Landscape Patterns on Climatic Drought
4.3. Implications for Optimizing the Quantitative Structure and Landscape Pattern
5. Conclusions
Author Contributions
Funding
Data Availability Statement
Acknowledgments
Conflicts of Interest
Appendix A
| Landscape Pattern Indexes | Calculation Formula | Interpretation |
|---|---|---|
| CA Total (Class) Area | aij = area (m2) of patch ij. | |
| PLAND (Percentage of Landscape) | Pi = proportion of the landscape occupied by patch type (class) i. aij = area (m2) of patch ij. A = total landscape area (m2). | |
| LPI (Largest Patch Index) | aij = area (m2) of patch ij.A = total landscape area (m2). | |
| TE (Total Edge) | eik = total length (m) of edge in landscape involving patch type (class) i; includes landscape boundary and background segments involving patch type i. | |
| ED (Edge Density) | eik = total length (m) of edge in landscape involving patch type (class) i; includes landscape boundary and background segments involving patch type i. A = total landscape area (m2). | |
| NP (Number of Patches) | ni = number of patches in the landscape of patch type (class) i. | |
| PD (Patch Density) | ni = number of patches in the landscape of patch type (class) i. A = total landscape area (m2). | |
| PAFRAC (Perimeter-Area Fractal Dimension) | aij = area (m2) of patch ij. pij = perimeter (m) of patch ij. ni = number of patches in the landscape of patch type (class) i. | |
| LSI (Landscape Shape Index) | e * ik = total length (m) of edge in landscape between patch types (classes) i and k; includes the entire landscape boundary and some or all background edge segments involving class i. A = total landscape area (m2). | |
| DIVISION (Landscape Division Index) | aij = area (m2) of patch ij. A = total landscape area (m2). | |
| SPLIT (Splitting Index) | aij = area (m2) of patch ij. A = total landscape area (m2). | |
| NLSI (normalized Landscape Shape Index) | ei = total length of edge (or perimeter) of class i in terms of number of cell surfaces; includes all landscape boundary and background edge segments involving class i. min ei = minimum total length of edge (or perimeter) of class i in terms of number of cell surfaces (see below). max ei = maximum total length of edge (or perimeter) of class i in terms of number of cell surfaces (see below). | |
| MESH (Effective Mesh Size) | aij = area (m2) of patch ij. A = total landscape area (m2). | |
| CLUMPY (Clumpiness Index) | Gi = number of like adjacencies (joins) between pixels of patch type (class) i based on the double-count method. Pi = proportion of the landscape occupied by patch type (class) i. | |
| IJI (Interspersion and Juxtaposition Index) | eik = total length (m) of edge in landscape between patch types (classes) i and k. m = number of patch types (classes) present in the landscape, including the landscape border, if present. | |
| PLADJ (Percentage of Like Adjacencies) | gii = number of like adjacencies (joins) between pixels of patch type (class) i based on the double-count method. gik = number of adjacencies (joins) between pixels of patch types (classes) i and k based on the double-count method. | |
| AI (Aggregation Index) | gii = number of like adjacencies (joins) between pixels of patch type (class) i based on the single-count method. max-gii = maximum number of like adjacencies (joins) between pixels of patch type (class) i (see below) based on the single-count method. | |
| COHESION (Patch Cohesion Index) | pij * = perimeter of patch ij in terms of number of cell surfaces. aij * = area of patch ij in terms of number of cells.Z = total number of cells in the landscape. | |
| SHDI (Shannon’s Diversity Index) | Pi =proportion of the landscape occupied by patch type (class) i. | |
| SIDI (Simpson’s Diversity Index) | Pi = proportion of the landscape occupied by patch type (class) i. | |
| SHEI (Shannon’s Evenness Index) | Pi = proportion of the landscape occupied by patch type (class) i. m = number of patch types (classes) present in the landscape, excluding the landscape border if present. | |
| SIEI (Simpson’s Evenness Index) | Pi = proportion of the landscape occupied by patch type (class) i. m = number of patch types (classes) present in the landscape, excluding the landscape border if present. |
References
- Betts, R.A.; Falloon, P.D.; Goldewijk, K.K.; Ramankutty, N. Biogeophysical Effects of Land Use on Climate: Model Simulations of Radiative Forcing and Large-Scale Temperature Change. Agric. For. Meteorol. 2007, 142, 216–233. [Google Scholar] [CrossRef]
- Rezaul, M.; Pielke, R.A.; Hubbard, K.G.; Niyogi, D.; Dirmeyer, P.A.; McAlpine, C.; Carleton, A.M.; Hale, R.; Gameda, S.; Beltrán-Przekurat, A.; et al. Land Cover Changes and Their Biogeophysical Effects on Climate. Int. J. Climatol. 2013, 34, 929–953. [Google Scholar]
- He, B.; Lü, A.; Wu, J.; Zhao, L.; Liu, M. Drought Hazard Assessment and Spatial Characteristics Analysis in China. J. Geogr. Sci. 2011, 21, 235–249. [Google Scholar] [CrossRef]
- Mishra, A.K.; Vijay, P. Singh. A Review of Drought Concepts. J. Hydrol. 2010, 391, 202–216. [Google Scholar] [CrossRef]
- Crausbay, S.D.; Aaron, R.; Ramirez, S.L.; Carter, M.S.; Cross, K.R.; Hall, D.J.; Bathke, J.L.; Betancourt, S.C.A.E.; Cravens, M.S.; Dalton, J.B.; et al. Defining Ecological Drought for the Twenty-First Century. Bull. Am. Meteorol. Soc. 2017, 98, 2543–2550. [Google Scholar] [CrossRef]
- Rim, C.-S. The Implications of Geography and Climate on Drought Trend. Int. J. Climatol. 2012, 33, 2799–2815. [Google Scholar] [CrossRef]
- Wang, W.; Ertsen, M.W.; Svoboda, M.D.; Mohsin, H. Propagation of Drought: From Meteorological Drought to Agricultural and Hydrological Drought. Adv. Meteorol. 2016, 2016, 6547209. [Google Scholar] [CrossRef]
- Yao, N.; Li, L.; Feng, P.; Feng, H.; Liu, D.L.; Liu, Y.; Jiang, K.; Hu, X.; Li, Y. Projections of Drought Characteristics in China Based on a Standardized Precipitation and Evapotranspiration Index and Multiple Gcms. Sci. Total Environ. 2020, 704, 135245. [Google Scholar] [CrossRef]
- Wilhite, D.A.; Michael, H.G. Understanding: The Drought Phenomenon: The Role of Definitions. Water Int. 1985, 10, 111–120. [Google Scholar] [CrossRef]
- Palmer, W.C. Meteorological Drought; U.S. Department of Commerce, Weather Bureau: Brookhaven, NY, USA, 1965; Volume 30.
- Silva, L.C.R.; Lambers, H. Soil-Plant-Atmosphere Interactions: Structure, Function, and Predictive Scaling for Climate Change Mitigation. Plant Soil 2020, 461, 5–27. [Google Scholar] [CrossRef]
- Schlesinger, W.H.; Scott, J. Transpiration in the Global Water Cycle. Agric. For. Meteorol. 2014, 189, 115–117. [Google Scholar] [CrossRef]
- Angelini, I.M.; Garstang, M.; Davis, R.E.; Hayden, B.; Fitzjarrald, D.R.; Legates, D.R.; Greco, S.; Macko, S.; Connors, V. On the Coupling between Vegetation and the Atmosphere. Theor. Appl. Climatol. 2011, 105, 243–261. [Google Scholar] [CrossRef]
- Li, Z.H.; Zhang, Y.P.; Wang, S.S.; Yuan, G.F.; Yang, Y.; Cao, M. Evapotranspiration of a Tropical Rain Forest in Xishuangbanna, Southwest China. Hydrol. Process. 2010, 24, 2405–2416. [Google Scholar] [CrossRef]
- Peng, S.S.; Piao, S.L.; Zeng, Z.Z.; Philippe, C.; Zhou, L.M.; Laurent, Z.X.L.; Ranga, B.M.; Yin, Y.; Zeng, H. Afforestation in China Cools Local Land Surface Temperature. Proc. Natl. Acad. Sci. USA 2014, 111, 2915–2919. [Google Scholar] [CrossRef] [PubMed]
- Ge, J.; Guo, W.D.; Andrew, J.P.; Martin, G.D.K.; Chen, X.L.; Fu, C.B. The Nonradiative Effect Dominates Local Surface Temperature Change Caused by Afforestation in China. J. Clim. 2019, 32, 4445–4471. [Google Scholar] [CrossRef]
- Yu, Y.H.; Shen, Y.Z.; Wang, J.L.; Wei, Y.C.; Nong, L.P.; Deng, H. Assessing the Response of Vegetation Change to Drought During 2009–2018 in Yunnan Province, China. Environ. Sci. Pollut. Res. 2021, 28, 47066–47082. [Google Scholar] [CrossRef]
- Jasechko, S.Z.D.; Sharp, J.J.; Gibson, S.J.B.; Yi, Y.; Peter, J.F. Terrestrial Water Fluxes Dominated by Transpiration. Nature 2013, 496, 347–350. [Google Scholar] [CrossRef] [PubMed]
- Lee, J.-E.; Lintner, B.R.; Neelin, J.D.; Jiang, X.; Gentine, P.; Boyce, C.K.; Fisher, J.B.; Perron, J.T.; Terence, L.; Kubar, J.L.; et al. Reduction of Tropical Land Region Precipitation Variability Via Transpiration. Geophys. Res. Lett. 2012, 39, L19704. [Google Scholar] [CrossRef]
- Su, T.; Liu, Y.S.; Frederic, M.B.J.; Huang, Y.J.; Xing, Y.W.; Zhou, Z.K. The Intensification of the East Asian Winter Monsoon Contributed to the Disappearance of Cedrus (Pinaceae) in Southwestern China. Quat. Res. 2013, 80, 316–325. [Google Scholar] [CrossRef]
- Gong, Z.; Zhao, S.; Gu, J. Correlation Analysis between Vegetation Coverage and Climate Drought Conditions in North China During 2001–2013. J. Geogr. Sci. 2016, 27, 143–160. [Google Scholar] [CrossRef]
- Jiang, Y.; Wang, R.; Peng, Q.; Wu, X.; Ning, H.; Li, C. The Relationship between Drought Activity and Vegetation Cover in Northwest China from 1982 to 2013. Nat. Hazards 2018, 92, 145–163. [Google Scholar] [CrossRef]
- Gu, Z.; Duan, X.; Shi, Y.; Li, Y.; Pan, X. Spatiotemporal Variation in Vegetation Coverage and Its Response to Climatic Factors in the Red River Basin, China. Ecol. Indic. 2018, 93, 54–64. [Google Scholar] [CrossRef]
- Mu, S.; Yang, H.; Li, J.; Chen, Y.; Gang, C.; Zhou, W.; Ju, W. Spatio-Temporal Dynamics of Vegetation Coverage and Its Relationship with Climate Factors in Inner Mongolia, China. J. Geogr. Sci. 2013, 23, 231–246. [Google Scholar] [CrossRef]
- Jain, S.K.; Keshri, R.; Goswami, A.; Sarkar, A. Application of Meteorological and Vegetation Indices for Evaluation of Drought Impact: A Case Study for Rajasthan, India. Nat. Hazards 2010, 54, 643–656. [Google Scholar] [CrossRef]
- Han, Y.; Chang, D.; Xiang, X.-Z.; Wang, J.-L. Can Ecological Landscape Pattern Influence Dry-Wet Dynamics? A National Scale Assessment in China from 1980 to 2018. Sci. Total Environ. 2022, 823, 153587. [Google Scholar] [CrossRef] [PubMed]
- Yang, Y.M.; Tian, K.; Hao, J.M.; Pei, S.J.; Yang, Y.X. Biodiversity and Biodiversity Conservation in Yunnan, China. Biodivers. Conserv. 2004, 13, 813–826. [Google Scholar] [CrossRef]
- Wang, W.; Wang, W.-J.; Li, J.-S.; Wu, H.; Xu, C.; Liu, T. The Impact of Sustained Drought on Vegetation Ecosystem in Southwest China Based on Remote Sensing. Procedia Environ. Sci. 2010, 2, 1679–1691. [Google Scholar] [CrossRef]
- Zhang, J.; Pham, T.-T.; Kalacska, M.; Turner, S. Using Landsat Thematic Mapper Records to Map Land Cover Change and the Impacts of Reforestation Programmes in the Borderlands of Southeast Yunnan, China: 1990–2010. Int. J. Appl. Earth Obs. Geoinf. 2014, 31, 25–36. [Google Scholar] [CrossRef]
- Cheng, Q.P.; Gao, L.; Zhong, F.L.; Zuo, X.A.; Miaomiao, M. Spatiotemporal Variations of Drought in the Yunnan-Guizhou Plateau, Southwest China, During 1960–2013 and Their Association with Large-Scale Circulations and Historical Records. Ecol. Indic. 2020, 112, 106041. [Google Scholar] [CrossRef]
- Yun, T.; Zhang, W.C.; Duan, C.C.; Chen, Y.; Ren, J.Z.; Xing, D.; He, Q. Climatic Causes of Continuous Drought over Yunnan Province from 2009 to 2012. J. Yunnan Univ. Nat. Sci. Ed. 2014, 36, 866–874. [Google Scholar]
- Zhang, D.-D.; Yan, D.-H.; Lu, F.; Wang, Y.-C.; Feng, J. Copula-Based Risk Assessment of Drought in Yunnan Province, China. Nat. Hazards 2014, 75, 2199–2220. [Google Scholar] [CrossRef]
- Zhu, X.; Zhang, W.; Jiang, X.; Zakari, S.; Lu, E.; Singh, A.K.; Yang, B.; Liu, W. Conversion of Primary Tropical Rainforest into Rubber Plantation Degrades the Hydrological Functions of Forest Litter: Insights from Experimental Study. Catena 2021, 200, 105172. [Google Scholar] [CrossRef]
- Li, Y.G.; Wang, Z.X.; Zhang, Y.Y.; Li, X.; Huang, W. Drought Variability at Various Timescales over Yunnan Province, China: 1961–2015. Theor. Appl. Climatol. 2019, 138, 743–757. [Google Scholar] [CrossRef]
- Bachmair, S.; Stahl, K.; Collins, K.; Hannaford, J.; Acreman, M.; Svoboda, M.; Knutson, C.; Smith, K.H.; Wall, N.; Fuchs, B.; et al. Drought Indicators Revisited: The Need for a Wider Consideration of Environment and Society. WIREs Water 2016, 3, 516–536. [Google Scholar] [CrossRef]
- Yihdego, Y.; Vaheddoost, B.; Al-Weshah, R.A. Drought Indices and Indicators Revisited. Arab. J. Geosci. 2019, 12, 69. [Google Scholar] [CrossRef]
- Zargar, A.; Sadiq, R.; Naser, B.; Khan, F.I. A Review of Drought Indices. Environ. Rev. 2011, 19, 333–349. [Google Scholar] [CrossRef]
- Zhang, Q.; Zhang, L.; Cui, X.C.; Zeng, J. Progresses and Challenges in Drought Assessment and Monitoring. Adv. Earth Sci. 2011, 26, 763. [Google Scholar]
- Li, Y.P.; Li, Y.H. Advances in Adaptability of Meteorological Drought Indices in China. J. Arid. Meteorol. 2017, 35, 709. [Google Scholar]
- Gao, X.; Zhao, Q.; Zhao, X.; Wu, P.; Pan, W.; Gao, X.; Sun, M. Temporal and Spatial Evolution of the Standardized Precipitation Evapotranspiration Index (Spei) in the Loess Plateau under Climate Change from 2001 to 2050. Sci. Total Environ. 2017, 595, 191–200. [Google Scholar] [CrossRef]
- Guttman, N.B. Comparing the Palmer Drought Index and the Standardized Precipitation Index1. JAWRA J. Am. Water Resour. Assoc. 1998, 34, 113–121. [Google Scholar] [CrossRef]
- Ruina, G.; Wang, S.; Gao, N.; Zuo, H.J. Application Comparison of Ci and Mci Drought Indexes in Ningxia. J. Arid. Meteorol. 2021, 39, 185. [Google Scholar]
- Vicente-Serrano, S.M.; Vander Schrier, G.; Beguería, S.; Azorin-Molina, C.; Lopez-Moreno, J.-I. Contribution of Precipitation and Reference Evapotranspiration to Drought Indices under Different Climates. J. Hydrol. 2015, 526, 42–54. [Google Scholar] [CrossRef]
- Beguería, S.; Vicente-Serrano, S.M.; Reig, F.; Latorre, B. Standardized Precipitation Evapotranspiration Index (Spei) Revisited: Parameter Fitting, Evapotranspiration Models, Tools, Datasets and Drought Monitoring. Int. J. Climatol. 2013, 34, 3001–3023. [Google Scholar] [CrossRef]
- Liu, Q.; Zhang, S.; Zhang, H.; Bai, Y.; Zhang, J. Monitoring Drought Using Composite Drought Indices Based on Remote Sensing. Sci. Total Environ. 2019, 711, 134585. [Google Scholar] [CrossRef] [PubMed]
- Zhao, H.; Gao, G.; An, W.; Zou, X.; Li, H.; Hou, M. Timescale Differences between Sc-Pdsi and Spei for Drought Monitoring in China. Phys. Chem. Earth Parts A/B/C 2017, 102, 48–58. [Google Scholar] [CrossRef]
- Lan, T.; Yan, X. Analysis of Drought Characteristics and Causes in Yunnan Province in the Last 60 Years (1961–2020). J. Hydrometeorol. 2024, 25, 177–190. [Google Scholar] [CrossRef]
- Vicente-Serrano, S.M.; Beguería, S.; López-Moreno, J.I. A Multiscalar Drought Index Sensitive to Global Warming: The Standardized Precipitation Evapotranspiration Index. J. Clim. 2010, 23, 1696–1718. [Google Scholar] [CrossRef]
- Fan, H.; Hu, J.; He, D. Trends in Precipitation over the Low Latitude Highlands of Yunnan, China. J. Geogr. Sci. 2013, 23, 1107–1122. [Google Scholar] [CrossRef]
- Huang, Z. Changes of Dry-Wet Climate in the Dry Season in Yunnan (1961–2007). Adv. Clim. Chang. Res. 2011, 2, 49–54. [Google Scholar] [CrossRef]
- Dadashpoor, H.; Azizi, P.; Moghadasi, M. Land Use Change, Urbanization, and Change in Landscape Pattern in a Metropolitan Area. Sci. Total Environ. 2018, 655, 707–719. [Google Scholar] [CrossRef]
- Deng, J.S.; Wang, K.; Hong, Y.; Qi, J.G. Spatio-Temporal Dynamics and Evolution of Land Use Change and Landscape Pattern in Response to Rapid Urbanization. Landsc. Urban Plan. 2009, 92, 187–198. [Google Scholar] [CrossRef]
- Forman, R.T.T. Land Mosaics: The Ecology of Landscapes and Regions. Trends Ecol. Evol. 1996, 521, 787–788. [Google Scholar]
- Wu, J.; Hobbs, R. Key Issues and Research Priorities in Landscape Ecology: An Idiosyncratic Synthesis. Landsc. Ecol. 2002, 17, 355–365. [Google Scholar] [CrossRef]
- da Silva, A.M.; Huang, C.H.; Francesconi, W.; Saintil, T.; Villegas, J. Using Landscape Metrics to Analyze Micro-Scale Soil Erosion Processes. Ecol. Indic. 2015, 56, 184–193. [Google Scholar] [CrossRef]
- Oliver, M.A.; Webster, R. Webster. Kriging: A Method of Interpolation for Geographical Information Systems. Int. J. Geogr. Inf. Syst. 1990, 4, 313–332. [Google Scholar] [CrossRef]
- Yan, W.; He, Y.; Cai, Y.; Cui, X.; Qu, X. Analysis of Spatiotemporal Variability in Extreme Climate and Potential Driving Factors on the Yunnan Plateau (Southwest China) During 1960–2019. Atmosphere 2021, 12, 1136. [Google Scholar] [CrossRef]
- Meier, R.J.S.S.I.; Seneviratne, M.S.E.L.; Edouard, L.D. Empirical Estimate of Forestation-Induced Precipitation Changes in Europe. Nat. Geosci. 2021, 14, 473–478. [Google Scholar] [CrossRef]
- Hahmann, A.N.; Robert, E.D. Rccm2–Bats Model over Tropical South America: Applications to Tropical Deforestation. J. Clim. 1997, 10, 1944–1964. [Google Scholar] [CrossRef]
- Hoffmann, W.A.; Robert, B.J. Vegetation–Climate Feedbacks in the Conversion of Tropical Savanna to Grassland. J. Clim. 2000, 13, 1593–1602. [Google Scholar] [CrossRef]
- Charney, J.G. Dynamics of Deserts and Drought in the Sahel. Q. J. R. Meteorol. Soc. 2010, 101, 192–202. [Google Scholar] [CrossRef]
- Lean, J.; Warrilow, D.A. Warrilow. Simulation of the Regional Climatic Impact of Amazon Deforestation. Nature 1989, 342, 411–413. [Google Scholar] [CrossRef]
- Schulze, E.-D.; Mooney, H.A.; Sala, O.E.; Jobbagy, E.; Buchmann, N.; Bauer, G.; Canadell, J.; Jackson, R.B.; Loreti, J.; Oesterheld, M.; et al. Rooting Depth, Water Availability, and Vegetation Cover Along an Aridity Gradient in Patagonia. Oecologia 1996, 108, 503–511. [Google Scholar] [CrossRef] [PubMed]
- Koster, R.D.; Max, J.S. Impact of Land Surface Initialization on Seasonal Precipitation and Temperature Prediction. J. Hydrometeorol. 2003, 4, 408–423. [Google Scholar] [CrossRef]
- Zhu, J.; Zeng, X. Comprehensive Study on the Influence of Evapotranspiration and Albedo on Surface Temperature Related to Changes in the Leaf Area Index. Adv. Atmos. Sci. 2015, 32, 935–942. [Google Scholar] [CrossRef]
- Sellers, P.J. Biophysical Models of Land Surface Processes. Clim. Syst. Model. 1992. [Google Scholar]
- Pitman, A.J. The Evolution of, and Revolution in, Land Surface Schemes Designed for Climate Models. Int. J. Climatol. 2003, 23, 479–510. [Google Scholar] [CrossRef]
- Jackson, R.B.; Canadell, J.; Ehleringer, J.R.; Mooney, H.A.; Sala, O.E.; Schulze, E.D. A Global Analysis of Root Distributions for Terrestrial Biomes. Oecologia 1996, 108, 389–411. [Google Scholar] [CrossRef]
- Dickinson, R.E.; Brian, H. Vegetation-Albedo Feedbacks. In Geophysical Monograph Series; American Geophysical Union: Washington, DC, USA, 1984; pp. 180–186. [Google Scholar]
- Bruijnzeel, L.A.; Mulligan, M.; Scatena, F.N. Hydrometeorology of Tropical Montane Cloud Forests: Emerging Patterns. Hydrol. Process. 2010, 25, 465–498. [Google Scholar] [CrossRef]
- Vourlitis, G.L.; Nogueira, J.d.S.; Lobo, F.d.A.; Sendall, K.M.; de Paulo, S.R.; Dias, C.A.A.; Pinto, O.B.; de Andrade, N.L.R. Energy Balance and Canopy Conductance of a Tropical Semi-Deciduous Forest of the Southern Amazon Basin. Water Resour. Res. 2008, 44, W03412. [Google Scholar] [CrossRef]
- Fan, X.G.; Ma, Z.G.; Yang, Q.; Han, Y.H.; Rezaul, M. Land Use/Land Cover Changes and Regional Climate over the Loess Plateau During 2001–2009. Part Ii: Interrelationship from Observations. Clim. Chang. 2014, 129, 441–455. [Google Scholar] [CrossRef]
- Yu, P.; Wang, Q.; Wang, H.; Lin, Y.; Song, J.; Cui, T.; Fan, M. Does Landscape Pattern Influence the Intensity of Drought and Flood? Ecol. Indic. 2019, 103, 173–181. [Google Scholar]
- Serpa, D.; Nunes, J.P.; Santos, J.; Sampaio, E.; Jacinto, R.; Veiga, S.; Lima, J.C.; Moreira, M.; Corte-Real, J.; Keizer, J.J.; et al. Impacts of Climate and Land Use Changes on the Hydrological and Erosion Processes of Two Contrasting Mediterranean Catchments. Sci. Total Environ. 2015, 538, 64–77. [Google Scholar] [CrossRef] [PubMed]
- Zhang, L.; Dawes, W.R.; Walker, G.R. Walker. Response of Mean Annual Evapotranspiration to Vegetation Changes at Catchment Scale. Water Resour. Res. 2001, 37, 701–708. [Google Scholar] [CrossRef]
- Pielke Sr, R.A.; Adegoke, J.; Beltrán-Przekurat, A.; Hiemstra, C.A.; Lin, J.; Nair, U.S.; Niyogi, D.; Nobis, T.E. An Overview of Regional Land-Use and Land-Cover Impacts on Rainfall. Tellus B Chem. Phys. Meteorol. 2007, 59, 587. [Google Scholar] [CrossRef]
- Hanson, P.J.; Weltzin, J.F. Drought Disturbance from Climate Change: Response of United States Forests. Sci. Total Environ. 2000, 262, 205–220. [Google Scholar] [CrossRef]
- Zhang, X.; Zhang, B. The Responses of Natural Vegetation Dynamics to Drought During the Growing Season across China. J. Hydrol. 2019, 574, 706–714. [Google Scholar] [CrossRef]
- Nepstad, D.C.; de Carvalho, C.R.; Davidson, E.A.; Jipp, P.H.; Lefebvre, P.A.; Negreiros, G.H.; da Silva, E.D.; Stone, T.A.; Trumbore, S.E.; Vieira, S. The Role of Deep Roots in the Hydrological and Carbon Cycles of Amazonian Forests and Pastures. Nature 1994, 372, 666–669. [Google Scholar] [CrossRef]
- Júnior, J.L.; Siqueira, J.T.; Rodriguez, D.A. Impacts of Future Climatic and Land Cover Changes on the Hydrological Regime of the Madeira River Basin. Clim. Chang. 2015, 129, 117–129. [Google Scholar] [CrossRef]
- Perugini, L.; Caporaso, L.; Marconi, S.; Cescatti, A.; Quesada, B.; de Noblet-Ducoudré, N.; I House, J.; Arneth, A. Biophysical Effects on Temperature and Precipitation Due to Land Cover Change. Environ. Res. Lett. 2017, 12, 053002. [Google Scholar] [CrossRef]
- Dickinson, R.E.; Kennedy, P. Impacts on Regional Climate of Amazon Deforestation. Geophys. Res. Lett. 1992, 19, 1947–1950. [Google Scholar] [CrossRef]
- Lean, J.; Rowntree, P.R. Understanding the Sensitivity of a Gcm Simulation of Amazonian Deforestation to the Specification of Vegetation and Soil Characteristics. J. Clim. 1997, 10, 1216–1235. [Google Scholar] [CrossRef]
- Polcher, J. Sensitivity of Tropical Convection to Land Surface Processes. J. Atmos. Sci. 1995, 52, 3143–3161. [Google Scholar] [CrossRef]
- Tayyebi, A.B.C.; Pijanowski, M.L.; Claudio, G. Comparing Three Global Parametric and Local Non-Parametric Models to Simulate Land Use Change in Diverse Areas of the World. Environ. Model. Softw. 2014, 59, 202–221. [Google Scholar] [CrossRef]
- Zhao, F.; Li, H.; Li, C.; Cai, Y.; Wang, X.; Liu, Q. Analyzing the Influence of Landscape Pattern Change on Ecological Water Requirements in an Arid/Semiarid Region of China. J. Hydrol. 2019, 578, 124098. [Google Scholar] [CrossRef]
- Bin, L.; Xu, K.; Xu, X.; Lian, J.; Ma, C. Development of a Landscape Indicator to Evaluate the Effect of Landscape Pattern on Surface Runoff in the Haihe River Basin. J. Hydrol. 2018, 566, 546–557. [Google Scholar] [CrossRef]
- Yohannes, H.; Soromessa, T.; Argaw, M.; Dewan, A. Impact of Landscape Pattern Changes on Hydrological Ecosystem Services in the Beressa Watershed of the Blue Nile Basin in Ethiopia. Sci. Total Environ. 2021, 793, 148559. [Google Scholar] [CrossRef]
- Gao, J.; Gong, J.; Yang, J.X.; Li, J.Y.; Li, S.C. Measuring Spatial Connectivity between Patches of the Heat Source and Sink (Scss): A New Index to Quantify the Heterogeneity Impacts of Landscape Patterns on Land Surface Temperature. Landsc. Urban Plan. 2022, 217, 104260. [Google Scholar] [CrossRef]
- Shukla, A.; Jain, K. Analyzing the Impact of Changing Landscape Pattern and Dynamics on Land Surface Temperature in Lucknow City, India. Urban For. Urban Green. 2020, 58, 126877. [Google Scholar] [CrossRef]
- Soydan, O. Effects of Landscape Composition and Patterns on Land Surface Temperature: Urban Heat Island Case Study for Nigde, Turkey. Urban Clim. 2020, 34, 100688. [Google Scholar] [CrossRef]
- Bounoua, L.; Collatz, G.J.; Los, S.O.; Sellers, P.J.; Dazlich, D.A.; Tucker, C.J.; Randall, D.A. Sensitivity of Climate to Changes in Ndvi. J. Clim. 2000, 13, 2277–2292. [Google Scholar] [CrossRef]
- Feddema, J.J.; Keith, W.; Oleson, G.B.; Bonan, L.O.; Mearns, L.E.; Buja, G.A.M.; Warren, M.W. The Importance of Land-Cover Change in Simulating Future Climates. Science 2005, 310, 1674–1678. [Google Scholar] [CrossRef] [PubMed]
- Niyogi, D.; Xue, Y. Soil Moisture Regulates the Biological Response of Elevated Atmospheric CO2 Concentrations in a Coupled Atmosphere Biosphere Model. Glob. Planet. Chang. 2006, 54, 94–108. [Google Scholar] [CrossRef]
- Zhao, M.; Pitman, A.J.; Chase, T. The Impact of Land Cover Change on the Atmospheric Circulation. Clim. Dyn. 2001, 17, 467–477. [Google Scholar] [CrossRef]
- Ahmadi, M.F.; Bubak, S. Spatial Analysis of Soil Quality through Landscape Patterns in the Shoor River Basin, Southwestern Iran. Catena 2022, 211, 106028. [Google Scholar] [CrossRef]
- Xia, H.; Kong, W.; Zhou, G.; Sun, O.J. Impacts of Landscape Patterns on Water-Related Ecosystem Services under Natural Restoration in Liaohe River Reserve, China. Sci. Total Environ. 2021, 792, 148290. [Google Scholar] [CrossRef]
- Laurance, W.F. Forest-Climate Interactions in Fragmented Tropical Landscapes. Philos. Trans. R. Soc. London. Ser. B Biol. Sci. 2004, 359, 345–352. [Google Scholar] [CrossRef]
- Orellana, F.; Verma, P.; Loheide, S.P.; Edoardo, D. Monitoring and Modeling Water-Vegetation Interactions in Groundwater-Dependent Ecosystems. Rev. Geophys. 2012, 50, 3. [Google Scholar] [CrossRef]
- Cao, J.; Hu, J.; Tao, Y. An Index for the Interface between the Indian Summer Monsoon and the East Asian Summer Monsoon. J. Geophys. Res. Atmos. 2012, 117, D18108. [Google Scholar] [CrossRef]
- Li, Y.G.; He, D.M.; Hu, J.M.; Cao, J. Variability of Extreme Precipitation over Yunnan Province, China 1960–2012. Int. J. Climatol. 2015, 35, 245–258. [Google Scholar] [CrossRef]
- Wei, J.; Knoche, H.R.; Kunstmann, H. Contribution of Transpiration and Evaporation to Precipitation: An Et-Tagging Study for the Poyang Lake Region in Southeast China. J. Geophys. Res. Atmos. 2015, 120, 6845–6864. [Google Scholar] [CrossRef]
- Spracklen, D.; Baker, J.; Garcia-Carreras, L.; Marsham, J. The Effects of Tropical Vegetation on Rainfall. Annu. Rev. Environ. Resour. 2018, 43, 193–218. [Google Scholar] [CrossRef]













| Classification Code | Original Category | Reclassification |
|---|---|---|
| 1 | 50, 60, 90 × 0.5 | Broad-leaved forest |
| 2 | 70, 80, 90 × 0.5 | Needle-leaved forest |
| 3 | 40, 100, 120 | Shrubland |
| 4 | 110, 130 | Grassland |
| 5 | 10, 20, 30 | Cropland |
| 6 | 140, 150, 160, 170, 180, 190, 200, 210, 220 | Others |
| Landscape Pattern Indexes Category | Landscape Pattern Indicators | Interpretation | |
|---|---|---|---|
| Class level | Landscape Dominance Index (LDI) | Total Class Area (CA) | The sum of the area of a specific type of landscape |
| Percentage of Landscape (PLAND) | The percentage of the area of a specific type of landscape | ||
| Largest Patch Index (LPI) | The area of the largest patch in proportion to the total landscape area | ||
| Total Edge (TE) | The sum of the lengths of side segments related to the vegetation patch type | ||
| Edge Density (ED) | Boundary length per unit area | ||
| Number of Patches (NP) | Number of patches in the type or landscape mosaic (higher values indicating more patches) | ||
| Patch Density (PD) | Number of vegetation patches per unit area (indicating finer segmentation) | ||
| Landscape Shape Index (LSI) | Perimeter–Area Fractal Dimension (PAFRAC) | Reflection of landscape fractal character | |
| Landscape Shape Index (SSI) | Measurement of landscape shape complexity | ||
| Landscape Fragmentation Index (LFI) | Landscape Division Index (DIVISION) | Proportion of vegetation patch area to total landscape area | |
| Splitting Index (SPLIT) | Degree of dispersion or fragmentation of vegetation patches of the same type | ||
| Normalized Landscape Shape Index (NLSI) | Measurement of landscape shape complexity and concentration of patches | ||
| Landscape Aggregation Index (LAI) | Effective Mesh Size (MESH) | Size of patch when landscape is subdivided into segments | |
| Clumpiness Index (CLUMPY) | Representation of aggregation and dispersion of vegetation patches | ||
| Interspersion and Juxtaposition Index (IJI) | Representation of dispersion and juxtaposition of vegetation patches and is a measure of connectivity and distribution patterns among vegetation patches | ||
| Percentage of like Adjacencies (PLADJ) | Proximity between similar landscape types (higher values indicating more concentration) | ||
| Aggregation Index (AI) | Degree of aggregation of landscape patches (better polymerization with larger values) | ||
| Patch Cohesion Index (COHESION) | The spatial distribution and organization of vegetation patches in the landscape reflect the connectivity and aggregation within units | ||
| Landscape level | Landscape Diversity Index (SDI) | Shannon’s Diversity Index (SHDI) | The diversity of the landscape is indicated by larger values, which signify a greater abundance of patch types and distribution. A value of 0 indicates that the landscape contains only one patch |
| Simpson’s Diversity Index (SIDI) | |||
| Landscape Evenness Index (LEI) | Shannon’s Evenness Index (SHEI) | The heterogeneity of the landscape is reflected in the Shannon’s Evenness Index, with smaller values suggesting a stronger dominance of a few types and larger values indicating a more homogeneous distribution of landscape types | |
| Simpson’s Evenness Index (SIEI) | |||
| 2020 (km2) | Broad-Leaved Forest | Cropland | Grassland | Needle-Leaved Forest | Shrubland | Others | Sum | |
|---|---|---|---|---|---|---|---|---|
| 1992 (km2) | ||||||||
| Broad-leaved forest | 58,750.02 | 289.23 | 97.62 | 46.14 | 1890.29 | 17.06 | 61,090.36 | |
| Cropland | 834.83 | 58,529.47 | 107.36 | 412.29 | 824.28 | 1559.25 | 62,267.47 | |
| Grassland | 90.69 | 149.55 | 28,811.01 | 1068.73 | 626.22 | 462.69 | 31,208.89 | |
| Needle-leaved forest | 18.18 | 55.20 | 392.06 | 98,354.42 | 879.96 | 37.30 | 99,737.12 | |
| Shrubland | 8929.10 | 1007.95 | 479.01 | 9875.07 | 106,898.94 | 342.12 | 127,532.19 | |
| Others | 8.97 | 11.77 | 5.67 | 7.44 | 11.56 | 2540.36 | 2585.76 | |
| Sum | 68,631.78 | 60,043.17 | 29,892.73 | 109,764.10 | 111,131.25 | 4958.78 | 384,421.79 | |
| Physiological Indicators | Broad-Leaved Forest | Needle-Leaved Forest | Shrubland | Grassland | Cropland |
|---|---|---|---|---|---|
| Albedo | low | lower | low/high | high | high |
| Leaf area index | high | low | low/high | low | low |
| Surface roughness | high | high | low/high | low | low |
| Root depth | high | low | low/high | low | low |
Disclaimer/Publisher’s Note: The statements, opinions and data contained in all publications are solely those of the individual author(s) and contributor(s) and not of MDPI and/or the editor(s). MDPI and/or the editor(s) disclaim responsibility for any injury to people or property resulting from any ideas, methods, instructions or products referred to in the content. |
© 2024 by the authors. Licensee MDPI, Basel, Switzerland. This article is an open access article distributed under the terms and conditions of the Creative Commons Attribution (CC BY) license (https://creativecommons.org/licenses/by/4.0/).
Share and Cite
Wan, Y.; Han, H.; Mao, Y.; He, B.-J. Responses of Climatic Drought to Vegetation Cover Dynamics: A Case Study in Yunnan, China. Forests 2024, 15, 1689. https://doi.org/10.3390/f15101689
Wan Y, Han H, Mao Y, He B-J. Responses of Climatic Drought to Vegetation Cover Dynamics: A Case Study in Yunnan, China. Forests. 2024; 15(10):1689. https://doi.org/10.3390/f15101689
Chicago/Turabian StyleWan, Yangtao, Han Han, Yao Mao, and Bao-Jie He. 2024. "Responses of Climatic Drought to Vegetation Cover Dynamics: A Case Study in Yunnan, China" Forests 15, no. 10: 1689. https://doi.org/10.3390/f15101689
APA StyleWan, Y., Han, H., Mao, Y., & He, B.-J. (2024). Responses of Climatic Drought to Vegetation Cover Dynamics: A Case Study in Yunnan, China. Forests, 15(10), 1689. https://doi.org/10.3390/f15101689

