You are currently viewing a new version of our website. To view the old version click .
Forests
  • Article
  • Open Access

25 September 2024

Transcriptome Profiling Revealed ABA Signaling Pathway-Related Genes and Major Transcription Factors Involved in the Response to Water Shock and Rehydration in Ginkgo biloba

,
,
,
,
and
State Key Laboratory of Tree Genetics and Breeding, Co-Innovation Center for Sustainable Forestry in Southern China, Nanjing Forestry University, Nanjing 210037, China
*
Author to whom correspondence should be addressed.
This article belongs to the Section Genetics and Molecular Biology

Abstract

To assess the regulatory mechanisms involved in the transcriptomic response of Ginkgo biloba to water shock and rehydration, ginkgo seedlings were subjected to dehydration for 0, 3, 6, 12, and 24 h, followed by rehydration for 12 h (Re12 h). A total of 1388, 1802, 2267, 2667, and 3352 genes were upregulated, whereas 1604, 1839, 1934, 2435, and 3035 genes were downregulated, at 3, 6, 12, 24, and Re12 h, respectively, compared to 0 h. Two KEGG pathways—the plant pathogen interaction pathway and mitogen-activated protein kinase (MAPK) signaling pathway—were enriched under water shock but not under rehydration. Moreover, plant hormone signal transduction was enriched under both water shock and rehydration. Differentially expressed genes (DEGs) involved in the ABA signaling pathway (PYR/PYLs, PP2Cs, and SnRK2s) and major differentially expressed transcription factors (MYB, bHLH, AP2/ERF, NAC, WRKY, and bZIP TFs) were identified. qRT-PCR analysis further revealed GbWRKY3 as a negative regulator of the water shock response in G. biloba. The subcellular localization results revealed GbWRKY3 as a nuclear protein. These phenotype-related DEGs, pathways, and TFs provide valuable insight into the water shock and rehydration response in G. biloba.

1. Introduction

Drought stress is a critical environmental factor that severely hinders plant growth, productivity, and distribution [1]. Droughts in the future are predicted to be more frequent, intense, severe, and longer-lasting than those in the past [2]. Therefore, there is an urgent need to understand the physiological and molecular mechanisms underlying the plant response to water stress. Drought can cause osmotic stress, which significantly disrupts normal physiological and biochemical processes in plants. Plants respond and adapt to osmotic stress by altering the expression levels of many genes [3], whose products can be divided into effector molecules and regulator molecules. Drought resistance genes produce effector molecules to maintain protective enzyme activity at high levels under adverse conditions, which helps eliminate reactive oxygen species (ROS) and alleviates cell injury [1]. The mechanism by which regulator molecules control the expression levels of drought-related genes involves the regulation of gene transcription and protein translation.
An important effect of drought is hyperosmotic stress, often called osmotic stress, which leads to the activation of MAPK pathway components and SnRK2 protein kinases and the accumulation of the phytohormone abscisic acid (ABA), which is essential and crucial for the adaptive response of plants to water stress [4]. Plants detect water stress at their roots, transmitting this signal to their shoots to activate the synthesis of ABA in their leaves. Identifying ABA receptors and the core ABA signaling pathway is one of the most important tasks in research on the abiotic stress response of plants. The PYL family members with a typical soluble START domain were identified as receptors of ABA through chemical genetics and protein interaction approaches [5,6]. Knockout of PYL8 in Arabidopsis thaliana leads to ABA insensitivity in the recovery of lateral root growth from stress inhibition [7]. Mutant plants harboring mutations in multiple PYLs, for example, both pyr1prl1ply2pyl4 and pyr1pyl1pyl2prl4ply5pyl8 multiple-mutant plants, are insensitive to ABA, in terms of germination and seedling growth, and are highly resistant in terms of stomatal closure [8,9]. Clade A PP2Cs, including ABI1, ABI2, PP2CA, and HAB1, act as coreceptors of ABA because they can increase the binding affinity of PYLs for ABA [5]. ABA can also activate SnRK2 kinases, which can phosphorylate many downstream effector proteins involved in ABA responses, such as ABI5, ABFs, and the plasma-membrane NADPH oxidase RbohF [6,10]. Knockout of SnRK2.2/3/6 in Arabidopsis thaliana caused ABA insensitivity not only in terms of plant germination, growth, and development but also in terms of stomatal closure [11].
Transcription factors (TFs), such as MYB (v-myb avian myeloblastosis viral oncogene homolog) [12], AP2/ERF (APETALA2/ethylene-responsive factor) [13], bHLH (basic helix–loop–helix) [14], NAC (NAM, ATAF1/2, and CUC) [15], WRKY [16], and bZIP (basic leucine zipper) [17] TFs, play important roles in the response of plants to water stress. The WRKY family, members of which harbor a highly conserved WRKY domain comprising an invariant WRKYGQK sequence and a CX4-5CX22-23HXH zinc-binding motif, is the most common and largest TF family involved in various types of biotic and abiotic stress responses in plants [18,19]. WRKY proteins can specifically bind to a W-box (TGACC (A/T)) in the promoters of target genes and activate or repress their expression to regulate their stress response [19]. Many WRKYs, such as AtWRKY1 [20], AtWRKY45 [21], AtWRKY46, AtWRKY54, and AtWRKY70 [22], which bind to the promoters of genes in response to drought stress, have been identified as negative regulators of water stress in Arabidopsis. On the other hand, many WRKYs have been identified as positive regulators of water stress. For example, the overexpression of MdWRKY70L or MdWRKY115 confers tolerance to drought and osmotic stress in apple plants [23,24]. Compared with the wild type, pear plants with ectopic expression of PbrWRKY53 presented an improved water status, better antioxidant enzyme activities, and less ROS generation, which improved tolerance to drought stress [25].
Plants can often regain their vitality and growth if they are rewatered after being under drought stress. Rehydration can offset the changes in some physiological indicators induced by water stress, such as water content, malondialdehyde (MDA) content, and H2O2 content [26,27]. Many studies have examined drought-responsive gene expression and regulatory networks, but only a few studies have focused on gene expression and transcriptional reconfiguration after rehydration [28].
Ginkgo biloba is widely planted worldwide because of its medicinal and ornamental value. As an ancient species, ginkgo is highly resistant to various biotic and abiotic stresses, especially water stress. Early studies on the ability of ginkgo to resist drought often focused on physiological and biochemical changes, such as changes in photosynthesis, stomatal movement, the antioxidant system, and secondary metabolites, rather than gene expression and regulatory networks. To our knowledge, only two studies have examined gene expression and biosynthetic pathway regulation in the leaves of G. biloba in response to polyethylene glycol (PEG)-6000-induced osmotic water stress for 24 h [29,30]. However, even one-month-old ginkgo seedlings can survive for at least 30 d when continuously irrigated with 20% PEG6000 solution, without showing any growth damage or leaf wilting, due to the extremely strong drought resistance of ginkgo plants (Figure S1). In addition to these reported differentially expressed genes [29,30], more phenotype-related candidate drought-responsive genes in ginkgo need to be identified. In the present study, the phenotype-related gene expression, transcriptomic regulation, and transcriptional reconfiguration of G. biloba in response to water shock and rehydration were assessed by subjecting ginkgo seedlings to dehydration and rehydration, resulting in an obvious leaf wilting phenotype. This study provides new insight into the biosynthesis pathway and key genes that regulate water shock and rehydration in G. biloba, which helped provide more evidence for identifying key candidate genes and underlying molecular mechanisms for improving the drought tolerance of G. biloba and other forest species.

2. Materials and Methods

2.1. Plant Materials, Dehydration, and Rehydration

G. biloba seeds were collected from a female tree in an orchard at Pizhou (Jiangsu, China; 34°40′48″ N, 118°10′40″ E) and planted into soil after germination. Then, the G. biloba seedlings were grown in a plant growth chamber (the light intensity was almost 200 μmol s−1 m−2 with full spectrum of fluorescent lamps, Philips, Dutch; the level of humidity was almost 50%) at 25 °C with a 16 h light/8 h dark photoperiod before being subjected to water shock. One-month-old seedlings with similar growth performance were subjected to dehydration by being uprooted from the soil and placed on dry filter paper at 25 °C for 0, 3, 6, 12, and 24 h (Figure S2). After 24 h of dehydration-driven water stress, the seedlings were placed in a plastic basin filled with water for rehydration for 12 h (Figure S2). Six seedlings were harvested randomly at each time point (0 h, 3 h, 6 h, 12 h, 24 h, and Re12 h), and mature leaves were collected. The harvested leaves from each plant were mixed completely, frozen immediately in liquid nitrogen, and stored at −80 °C until further analysis.

2.2. Measurements of Leaf Relative Water Content (RWC) and MDA Content

The relative water content (RWC) of leaves was measured according to the standard method proposed by Barrs and Weatherley [31], with slight modification. The fresh weight (FW) of leaves of three sizes was determined, and the leaves were subsequently immersed in water for 48 h to determine the water-saturated weight (SW), followed by 30 min of drying at 105 °C and 16 h of drying at 80 °C to determine the dry weight (DW). The RWC was calculated via the formula (FW − DW)/(SW − DW) × 100%. The experiment was repeated at least three times. The MDA content was measured using specific detection kits and following the manufacturer’s instructions (Nanjing Jiancheng Bioengineering Institute, Nanjing, China).

2.3. RNA Extraction, cDNA Library Construction, and RNA Sequencing

Total RNA was extracted from 100 to 200 mg of leaves via a Mini Plant RNA Extraction Kit (Vazyme, Nanjing, China). The RNA quantity and quality were determined via a NanoDrop 2000 and Agilent 2100 bioanalyzer (Thermo Fisher Scientific, Wilmington, DE, USA). cDNA libraries were prepared following the manufacturer’s protocol (Vazyme Biotech Co., Ltd., Nanjing, China). The cDNA libraries were generated via an Illumina TruseqTM RNA Sample Prep Kit (Illumina, San Diego, CA, USA) at BIOZERON Bioinformatics Technology Co. Ltd. (Shanghai, China). Three cDNA libraries for each sampling point were generated and sequenced as three biological replicates.

2.4. Differentially Expressed Gene (DEG), Gene Ontology (GO), and Kyoto Encyclopedia of Genes and Genomes (KEGG) Analyses

The raw reads were first filtered by removing the adapters and low-quality sequences to obtain clean reads using fastp (version 0.18.0) [32]. The high-quality clean reads were mapped to the G. biloba reference genome [33] via HISAT2 (v2.0.5) [34] with “-rna-strandness RF”. DEGs were identified on the basis of transcripts per kilobase of exon model per million mapped reads (TPM) values with a log2 (fold change) ≥ 1 and adjusted p value < 0.05 via the DESeq2 package [35]. GO enrichment and KEGG pathway analyses of the DEGs were performed via Cluster Profiler (3.4.4) software [36].

2.5. Identification of Key Genes among the DEGs

To predict key pathway biosynthesis genes and TFs involved in the dehydration and rehydration response of G. biloba, we used the hmmsearch in HMMER 3.0 software to align the ORFs to the hidden Markov model (HMM) profiles corresponding to pathway biosynthesis genes and TF protein domains downloaded from the Pfam protein family database. Heatmaps were generated by using the TPM values with TBtools-II v2.119 [37].

2.6. Quantitative Real-Time PCR (qRT-PCR) Analysis

First-strand cDNA was synthesized from total RNA with an EasyScript® First-Strand cDNA Synthesis SuperMix Kit, and qRT‒PCR was performed with a TransStart® Green qPCR SuperMix Kit (Transgene, Beijing, China) using a real-time LightCycler 480 II® PCR detection system (Roche, Basel, Switzerland). The relative transcript expression levels were determined via the 2−ΔΔCt method. GbGAPDH was used as the endogenous control gene. All primers used in this study are listed in Supplementary Table S1.

2.7. Subcellular Localization of GbWRKY3

The full-length cDNA of GbWRKY3 was PCR-amplified using the primers GbWRKY3-GFP-F and GbWRKY3-GFP-R (Table S1), containing XbaI and BamHI restriction sites, and inserted into the binary vector pCAMBIA1300-35S-GFP to generate the fusion construct 35S::GbWRKY3-GFP. Heat-shock-mediated transformation of the fusion construct 35S::GbWRKY3-GFP and the control vector pCAMBIA1300-35S-GFP into Agrobacterium tumefaciens strain GV3101 was performed as previously [38]. In accordance with our previously reported methods [38], the abaxial surfaces of 4-week-old Nicotiana benthamiana leaves were agroinfiltrated with a bacterial suspension (OD600 = 0.6). Then, the leaves were kept in an incubator at 25 °C for 72 h, followed by live-cell imaging under an inverted confocal microscope (Zeiss LSM 780, ZEISS Microscopy, Oberkochen, Germany).

2.8. Statistical Analysis

SPSS 23 software (IBM Corp., Armonk, NY, USA) was used for statistical processing of the data. Analysis of variance was used to compare statistical differences based on the one-way analysis of variance (ANOVA); then, Waller–Duncan’s test was used to evaluate the significance levels p < 0.05.

3. Results

3.1. Variations in the Phenotypes and Physiological Characteristics of G. biloba during Dehydration and Rehydration

The G. biloba seedlings maintained a good growth state, with blade stretching before dehydration treatment (0 h). After 3 h of dehydration, the leaves of the G. biloba seedlings began to wilt slightly, with a slight decrease in the RWC and a slight increase in the MDA content (Figure 1A–C). The leaves started to show visible wilting, and the RWC continued to decrease during dehydration treatment for 6 h, 12 h, and 24 h. In contrast, the MDA content continued to increase after 6 h and 12 h of dehydration and peaked within 24 h of dehydration, at which point the leaves showed severe wilting. The leaves were completely wilted, with a significant decrease in the RWC and an increase in the MDA content, at the 24 h dehydration time point. However, after 12 h of rehydration, all the leaves stood upright and returned to the same state as before treatment. The RWC significantly increased, and the MDA content significantly decreased, but there were still few differences compared to the status before treatment (Figure 1A–C).
Figure 1. Phenotypes and physiological characteristics of G. biloba under the dehydration and rehydration treatments. (A), Phenotypes of G. biloba at 0 h, 3 h, 6 h, 12 h, and 24 h of dehydration and 12 h of rehydration. Scale bar, 1 cm. (B) Relative water content. (C) MDA content. All data are presented as the mean ± SDs (n = 3 biological replicates). Lowercase letters above bars indicate significant differences as determined by one-way ANOVA test followed by Waller–Duncan’s test (p < 0.05).

3.2. Global Analysis of the RNA-Seq Data

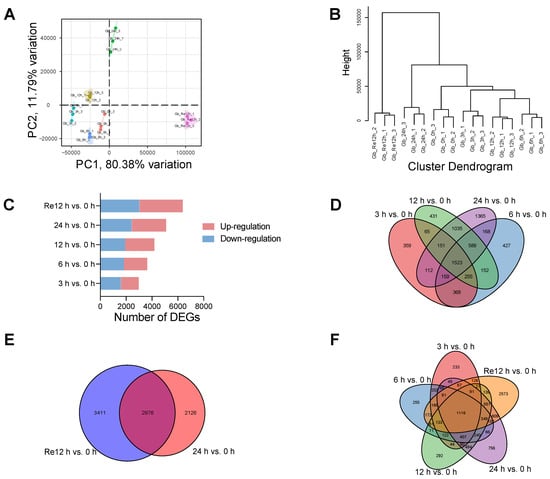
To assess the gene expression patterns related to water stress in G. biloba, 18 cDNA libraries were generated, and transcriptional dynamics during dehydration and rehydration (0 h, 3 h, 6 h, 12 h, 24 h, and Re12 h) of ginkgo leaves were determined. High-throughput RNA-Seq produced 51,151,762 to 89,540,424 raw reads from the 18 cDNA libraries. After the low-quality reads were filtered out, 51,111,318 to 89,468,256 clean reads were mapped to the reference genome, and the percentage of mapped reads per sample ranged from 93.12% to 94.36% (Table 1). Each library of clean reads produced Q30 base percentages at least 92.88%, and the GC contents ranged from 45.46 to 46.70% (Table 1). On the basis of the TPM data, the degree of intra- or intergroup variation was determined via principal component analysis (PCA). The samples collected at different time points during dehydration and rehydration were grouped well together with slight variability; nevertheless, there were significant differences between the groups, with up to 80.38% variance (Figure 2A). Hierarchical clustering analysis of the Manhattan distance and sample correlation analysis of the 18 samples were also carried out, and three replicates of each sampling group clustered well together (Figure 2B and Figure S3). These results suggested that the sampling and RNA-Seq data of G. biloba leaves during dehydration and rehydration in the present study were repeatable and reliable for further analysis.
Table 1. Overview of the RNA sequencing data and quality control checks of 18 cDNA libraries of G. biloba leaves.
Figure 2. DEG identification and analysis of the G. biloba leaves during the dehydration and rehydration treatments. (A), Principal component analysis of 18 samples based on TPM. (B) Hierarchical clustering analysis of 18 samples based on Manhattan distance. (C) Number of DEGs in the dehydration and rehydration treatments. (DF) Venn diagram of DEGs in the dehydration and rehydration treatments with 4, 2, and 5 time points, respectively.

3.3. DEG Identification and Analysis in G. biloba Leaves during Dehydration and Rehydration

A total of 1388, 1802, 2267, 2667, and 3352 genes were upregulated, whereas 1604, 1839, 1934, 2435, and 3035 genes were downregulated, at 3 h, 6 h, 12 h, 24 h, and Re12 h of treatment, respectively, compared with 0 h (Figure 2C). Among these DEGs, 1523 genes were common among 3 h vs. 0 h, 6 h vs. 0 h, 12 h vs. 0 h, and 24 h vs. 0 h (Figure 2D), suggesting that these genes are most likely to respond to water shock in G. biloba. The greatest numbers of DEGs were found at 24 h and Re12 h (Figure 2C–F), indicating that the number of DEGs was greatest at the time of most severe dehydration, and these genes were still differentially expressed after a short period of rehydration even though the phenotypes affected by water shock were restored. The volcano plots display the upregulated, downregulated, and unregulated genes in the G. biloba leaves at 3 h vs. 0 h, 6 h vs. 0 h, 12 h vs. 0 h, 24 h vs. 0 h, and Re12 h vs. 0 h in red, blue, and gray, respectively (Figure S4A–E). The labeled genes were the most significantly differentially expressed at each time point. Notably, evm.TU.chr8.905 was upregulated at all dehydration time points, with a very high log2 (fold change) value compared with that at 0 h, indicating that this gene is most likely positively related to water shock in G. biloba.

3.4. Functional Classification of the DEGs by GO and KEGG Pathway Analyses

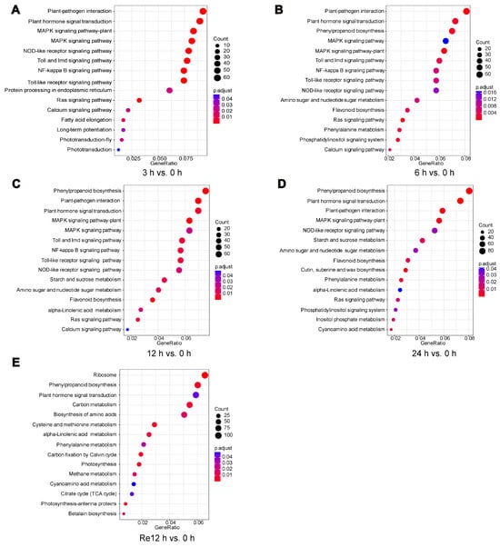
To understand the major biological processes (BPs) induced by dehydration and rehydration, we conducted GO enrichment analysis of DEGs at each treatment time point (3 h, 6 h, 12 h, 24 h, and Re12 h) compared with 0 h (Figure 3). Among the top 15 BPs, response to water was the most common enriched group at the treatment time points of 3 h, 6 h, 12 h, and 24 h, but it was not enriched at Re12 h. Response to light stimulus was the most highly enriched at 3 h (Figure 3A). Root system development was most highly enriched at 6 h and 12 h (Figure 3B,C). Lipid metabolic process was the most highly enriched at 24 h (Figure 3D). Lipid biosynthetic process was the most highly enriched at Re12 h (Figure 3E). We also found that two common GO terms were enriched at 6 h, 12 h, and 24 h: secondary metabolite biosynthetic process and response to antibiotics (Figure 3B–D).
Figure 3. GO enrichment analysis of DEGs in the leaves of G. biloba under the dehydration and rehydration treatments. (A) 3 h vs. 0 h. (B) 6 h vs. 0 h. (C) 12 h vs. 0 h. (D) 24 h vs. 0 h. (E) Re12 h vs. 0 h.
KEGG enrichment analysis was also conducted to explore the gene regulatory networks associated with water shock and rehydration in G. biloba. The top 15 pathways for the most dominant DEGs at each treatment time point (3 h, 6 h, 12 h, 24 h, and Re12 h) compared with 0 h are displayed (Figure 4). Two KEGG pathways, namely, the plant pathogen interaction pathway and the MAPK signaling pathway, were enriched by the DEGs at 3 h, 6 h, 12 h, and 24 h of dehydration but not at 12 h of rehydration. Plant hormone signal transduction was enriched by the DEGs at 3 h, 6h, 12 h, 24 h, and Re12h. The DEGs in the above pathways reflected the common responses to water stress in G. biloba during dehydration and rehydration. In addition, 9 out of the top 15 pathways enriched at Re12 h are specific only for rehydration (Figure 4E), including ribosome, carbon metabolism, biosynthesis of amino acids, cysteine and methionine metabolism, alpha-linolenic acid metabolism, carbon fixation by Calvin cycle, photosynthesis, methane metabolism, and citrate cycle (TCA cycle), suggesting that the DEGs involved in dehydration and rehydration differ in G. biloba.
Figure 4. KEGG pathway enrichment analysis of DEGs in the leaves of G. biloba under the dehydration and rehydration treatments. (A) 3 h vs. 0 h. (B) 6 h vs. 0 h. (C) 12 h vs. 0 h. (D) 24 h vs. 0 h. (E) Re12 h vs. 0 h.

3.5. Analyses of DEGs Involved in the ABA Signaling Pathway

The ABA signaling pathway is central and essential to drought stress responses in plants [39]. PYR/PYLs (the receptors for ABA), PP2Cs, and SnRK2 kinases are core components of the ABA signaling pathway [5]. PYR/PYLs always bind ABA via a KD, and the binding affinity is increased by clade A PP2Cs. In the absence of ABA, PP2Cs are associated with SnRK2 kinases, and the protein phosphatase activity of PP2C is inhibited by the ABA-PYR/PYL complex, which releases SnRK2s from inhibition by PP2Cs, leading to the phosphorylation of many downstream transcription factors [6] (Figure 5A). Ten differentially expressed genes encoding PYR/PYLs were identified in the G. biloba genome, and the expression profiles are displayed via a heatmap. The ten PYR/PYLs clustered into three groups, with one cluster containing two genes (evm.TU.chr1.502 and evm.TU.chr2.216) highly expressed after dehydration that were most likely to be positively involved in the ABA signaling pathway of G. biloba (Figure 5B). Fourteen DEGs encoding PP2Cs were identified in the G. biloba genome, and these DEGs clustered into three groups. Through expression pattern analysis, it was found that evm.TU.chr9.413 and evm.TU.chr11.1179 are the PP2Cs most likely to be positively and negatively involved in the ABA signaling pathway of G. biloba, respectively (Figure 5C). Three DEGs encoding SnRK2 were identified in the G. biloba genome, and the expression profiles are displayed via a heatmap. However, none of them showed a high correlation with dehydration and rehydration in G. biloba (Figure 5D).
Figure 5. DEGs encoding ABA signaling pathway proteins in the current study. (A) Schematic diagram of osmotic stress and the ABA signaling pathway. (BD) Heatmap of DEGs encoding PYR/PYL, PP2C, and SnRK2, respectively.

3.6. Analyses of Differentially Expressed Transcription Factors Involved in the Water Shock Response of G. biloba

TFs play essential roles in regulating physiological and biochemical processes in plants under stress conditions, including drought, by controlling the expression profiles of enzyme-encoding genes [1,40]. The six most common and crucial TFs are MYB, AP2/ERF, bHLH, NAC, WRKY, and bZIP TFs, whose expression levels vary in G. biloba leaves during dehydration and rehydration (Figure 6). All of the TF families clustered into two or three groups, with one cluster positively correlated with water stress and the other cluster negatively correlated with water shock in G. biloba, implying that members of these families can either up- or downregulate the expression of enzyme-encoding genes. Expression pattern analysis showed that evm.TU.chr10.1727 and evm.TU.chr8.1106 are the MYBs (Figure 6A), evm.TU.chr11.468 and evm.TU.chr6.2140 are the AP2/ERF genes (Figure 6B), evm.TU.chr10.1959 and evm.TU.chr4.1577 are the bHLHs (Figure 6C), evm.TU.chr9.597 and evm.TU.chr5.973 are the NACs (Figure 6D), evm.TU.chr5.412 and evm.TU.chr7.1692 are the WRKYs (Figure 6E), and evm.TU.chr4.1863 and evm.TU.chr1.3151 are the bZIPs (Figure 6F) that are most likely to be positively and negatively involved in the water deficit response of G. biloba, respectively.
Figure 6. The major differentially expressed transcription factor families involved in dehydration and rehydration response of G. biloba. (A) MYB. (B) AP2/ERF. (C) bHLH. (D) NAC. (E) WRKY. (F) bZIP. Genes labeled with red and blue rectangles indicate upregulation and downregulation, respectively.

3.7. GbWRKY3 Localized to the Nucleus

WRKYs constitute a large family of TFs and are highly important in the response to stressful stimuli in plants [1,41]. The WRKY gene (evm.TU.chr7.1692) attracted our attention for further research because its expression pattern was extremely consistent with phenotypic changes in the leaves of G. biloba during dehydration and rehydration. This candidate gene was named GbWRKY3, as it exhibited the highest similarity with WRKY3. To validate the results of RNA-Seq, we performed a qRT‒PCR analysis of the expression levels of GbWRKY3. The qRT-PCR results were similar to our RNA-Seq results, suggesting that GbWRKY3 is a negative regulator of water shock in G. biloba (Figure 7A). To determine the subcellular localization of GbWRKY3, the full-length ORF of GbWRKY3 was fused to the N-terminus of the GFP reporter protein to generate the fusion protein construct 35S::GbWRKY3-GFP. The fusion protein construct and the empty vector control 35S::GFP (expressing the GFP reporter protein alone) were injected into the tobacco leaves via Agrobacterium-mediated transformation. Microscopic visualization revealed that the signal for the empty vector control 35S::GFP was distributed in the nucleus and membrane, whereas the 35S::GbWRKY3-GFP fusion protein was present only in the nucleus (Figure 7B). These results revealed that GbWRKY3 is a nuclear protein.
Figure 7. Expression pattern analysis and subcellular localization of GbWRKY3. (A) Expression pattern analysis of GbWRKY3 in the 0 h, 3 h, 6 h, 12 h, 24 h, and Re12 h treatments by RNA-Seq and qRT-PCR. All data are presented as the means ± SDs (n = 3 biological replicates). (B) Subcellular localization of GbWRKY3.

4. Discussion

4.1. Plant Hormone and MAPK Signaling Were Associated with Dehydration and Rehydration in G. biloba

Various phytohormone signaling pathways, including the ABA, auxin (AUX), brassinosteroid (BR), cytokinin (CK), ethylene (ETH), gibberellin (GA), jasmonic acid (JA), and salicylic acid (SA) signaling pathways, are involved in the response of plants to abiotic stress [42]. Physiological, morphological, and molecular analyses revealed that phytohormone signaling is a key factor in plants’ response to drought or water deficiency [43]. ABA is considered the key hormone that increases drought tolerance in plants; it does so through various physiological and molecular processes, including stomatal movement, root growth, and initiation of the ABA-dependent pathway. Many studies have reported that, in addition to ABA, AUX genes, such as IAA6 [44] and YUC6 [45], also improve plant drought tolerance. Both positive and negative roles of BRs in drought tolerance have been reported in plants [46,47]. CKs exhibit both positive and negative effects on drought tolerance depending on drought duration and intensity [48]. ETH signaling also affects plant resistance and growth under drought conditions. For example, the overexpression of ZmARGOS1 and ZmARGOS8 reduced maize sensitivity to ETH, resulting in improved water stress resistance and elevated grain yields under drought conditions [49]. Overexpression of AtGAMT1 in tomato revealed that reduced GA levels enhanced drought tolerance in plants [50]. Many studies have reported that JA, like ABA, also participates in the scavenging of ROS, the regulation of stomatal closure, and root development in response to drought stress [42]. SA positively regulates isochorismate synthase 1 (ICS1) and improves drought tolerance in Arabidopsis, which demonstrates that SA is also associated with drought tolerance [49]. The combination of MAPK signaling with the biosynthesis, transport, and signal transduction of ABA-independent and ABA-dependent pathways plays an emerging role in regulating drought responses, plant development, and growth [42]. The MAPK cascade is a highly conserved signaling pathway involved in the response to drought stress.
In this study, as the dehydration time increases, the leaves of G. biloba seedings gradually wilt (Figure 1A), and the number of DEGs also increases (Figure 2C), which means that increased genes are involved in the dehydration response in G. biloba to combat increasingly severe water shortages. All the leaves stood upright and returned to the normal state after Re12 h (Figure 1A), but the number of DEGs still increased (Figure 2C). There are 2976 DEGs between the two groups (24 h vs. 0 h and Re12 h vs. 0 h) that are the same (Figure 2E), which suggests that some of the DEGs are still maintaining their differential expression even after short-term rehydration. KEGG enrichment analysis in the present study revealed that the MAPK signaling pathway was commonly enriched by the DEGs at 3 h, 6 h, 12 h, and 24 h of dehydration but not at 12 h of rehydration (Figure 4), suggesting that MAPK signaling was associated with drought tolerance in G. biloba but not with the restoration of the phenotype after water stress. Plant hormone signal transduction is associated with both dehydration and rehydration in G. biloba (Figure 4), which is similar to the results from other plants.

4.2. DEGs Related to the ABA Signaling Pathway Are Essential in the Response to Water Shock and Rehydration in the Leaves of G. biloba

The core ABA signaling components and genes have been characterized and identified in plants, including PYR/PYLs, PP2Cs, and SnRK2s, which regulate ABA-regulated stomatal movement, plant growth, and drought adaptation under water deficit conditions [1]. For example, ZmPP2CA10 participates in ABA signaling under water stress conditions by interacting with SnRK2s, and the role of ZmPYL has been verified in maize [42]. Similarly, our study revealed that water stress and rewatering induced up- or downregulation of the expression of PYR/PYLs, PP2Cs, and SnRK2s in ginkgo leaves (Figure 5). SnRK2.2/3/6/7/8 in Arabidopsis thaliana are activated not only by osmotic stress but also by ABA. Mutants of all 10 SnRK2s in Arabidopsis exhibit very high sensitivity to osmotic-stress-induced growth inhibition, suggesting that SnRK2s are important in the response to osmotic stress [51]. Single-gene mutations in all PYLs except PYL6/8 do not lead to ABA-related phenotypes. However, for four or six genes, the mutant plants exhibited changes in germination, seedling growth, and stomatal closure [8,9]. In Arabidopsis, out of 76 PP2Cs, only clade A PP2Cs are involved in ABA signaling. The PYL-PP2C-SnRK2 complex also activates an MAPK cascade and the plasma-membrane NADPH oxidase RbohF through phosphorylation [1]. Increases in the mRNA levels of many PYR/PYL, PP2C, and SnRK2 genes related to the ABA signaling pathway were detected in the dehydration treatment group but not in the rehydration group (Figure 5). These results indicated that the cell damage, but not stress-induced ABA biosynthesis induced by dehydration, might be efficiently and quickly alleviated by rehydration in ginkgo leaves. This might be caused by dehydration-induced ABA biosynthesis genes maintaining some memory that influences the rehydration response, which can explain why ginkgo can recover quickly after a short period of rewatering even if drought stress is very severe.
The mechanisms of ABA-related water stress responses have been well-documented in many forestry species; however, reports addressing changes on the molecular level of recovery upon rehydration remain insufficient. In our study, two PYR/PYL genes (evm.TU.chr1.502 and evm.TU.chr2.216) were upregulated with increasing dehydration severity and then downregulated after rehydration, which suggests that these two PYR/PYL genes play positive roles in the ABA-signaling-pathway-related dehydration and rehydration. Seven out of fourteen PP2C genes (evm.TU.chr9.413, evm.TU.chr1.1840, evm.TU.chr1.109, evm.TU.chr1.2853, evm.TU.chr8.2094, evm.TU.chr2.1534, and evm.TU.chr9.1821) were upregulated with increasing dehydration severity and then downregulated after rehydration. These results are similar to the underlying mechanism of ginseng and sunflower [52,53]. In addition, three PP2C genes (evm.TU.chr8.2229, evm.TU.chr11.1179, and evm.TU.chr3.285) were downregulated with increasing dehydration severity and then upregulated after rehydration, while three PP2C genes (evm.TU.chr10.785, evm.TU.chr1.2658, and evm.TU.chr11.1845) were downregulated with increasing dehydration severity and remained downregulated after rehydration.

4.3. TFs Might Play Crucial Roles in the Response to Water Shock and Rehydration in the Leaves of G. biloba

TFs such as MYB, bHLH, AP2/ERF, NAC, WRKY, and bZIP TFs are considered molecular switches of biosynthetic and enzyme-encoding gene expression. They play a crucial role in plant responses to abiotic stresses by increasing or suppressing gene expression levels. Among them, many TF families, such as WRKY, NAC, and AP2/ERF TFs, are plant-specific and play unique roles in the control of abiotic stress responses [54]. For example, in Arabidopsis, WRKY18, WRKY40, and WRKY60 coregulate ABA signaling by repressing ABI4 and ABI5 during drought stress [55]. Overexpression of OsNAC6 in rice results in increased water retention ability through the control of stomatal closure under dehydration stress [56]. MYB TFs, such as AtMYB44, AtMYB60, AtMYB96, and OsMYB48-1, function mainly as positive regulators to confer drought stress tolerance in an ABA-dependent manner [12]. Recent studies have revealed the roles of bZIP TFs, such as OsbZIP23, OsbZIP46, TRAB1, OsABF1, OsbZIP2, OsbZIP42, and OsABI5 in rice, in positively regulating ABA-dependent gene expression and osmotic stress responses [57].
We identified six TF families that might play crucial roles in the response to water shock and rehydration in the leaves of G. biloba in the present study. MYB, bHLH, AP2/ERF, NAC, WRKY, and bZIP TF genes were all upregulated or downregulated in response to dehydration and rehydration (Figure 6), suggesting that they are positive or negative regulators of water stress. Well known among these TFs are the WRKY TFs (Figure 6E), which exhibited elevated or reduced expression and have been reported to participate in the response to drought stress [19]. Among the DEGs we identified in G. biloba, evm.TU.chr4.513 (the ortholog of AtWRKY18), evm.TU.chr5.1440 (the ortholog of AtWRKY21), evm.TU.chr7.2052 (the ortholog of AtWRKY57), and evm.TU.chr1.2304 (the ortholog of AtWRKY70) are already known to be involved in water stress in Arabidopsis thaliana [19]. However, the role of the AtWRKY3 in Arabidopsis drought tolerance has not been directly verified. Overexpression of MuWRKY3 in groundnut (Arachis hypogaea L.) [56] and VlWRKY3 in Arabidopsis thaliana plants [58,59] was correlated with improved tolerance to drought stress compared to wild-type (WT) plants. To our knowledge, no previous studies have functionally identified DEGs involved in the response to water stress and rehydration in G. biloba. Therefore, expression of one GbWRKY3 gene from this study was confirmed by qRT-PCR and subcellular localization as a negative regulator of water shock in G. biloba (Figure 7), which differs from groundnut and grape [58,59]. Further transgenic validation experiments are needed to reveal its function and regulatory roles in the response to water shock and rehydration in G. biloba.

5. Conclusions

Insights were gained into the molecular responses to water shock and rehydration in G. biloba by performing transcriptomic analysis after dehydration for 0, 3, 6, 12, and 24 h, followed by rehydration for 12 h. Pathways such as the plant hormone signaling pathway and the MAPK signaling pathway were identified as being commonly enriched KEGG pathways involved in the response to water shock. Moreover, several DEGs displayed unique enrichment between dehydration and rehydration, suggesting that they were associated with either dehydration or rehydration. Furthermore, expression patterns of DEGs involved in the ABA signaling pathway were determined, and TFs such as WRKYs, which act as key factors in the response to water shock, were identified. Two PYR/PYL genes (evm.TU.chr1.502 and evm.TU.chr2.216) and seven PP2C genes (evm.TU.chr9.413, evm.TU.chr1.1840, evm.TU.chr1.109, evm.TU.chr1.2853, evm.TU.chr8.2094, evm.TU.chr2.1534, and evm.TU.chr9.1821) from the ABA signaling pathway were essential candidate genes involved in the response of G. biloba to water shock and rehydration. Moreover, expression of one GbWRKY3 gene from this study was confirmed by qRT-PCR and subcellular localization as a negative regulator. These results helped provide more evidence for identifying key candidate genes and thereby improving the drought tolerance of G. biloba and other forest species.

Supplementary Materials

The following supporting information can be downloaded at https://www.mdpi.com/article/10.3390/f15101690/s1, Figure S1. Phenotypes of G. biloba seedlings under 20% PEG6000 treatment for 30 d. Figure S2. Schematic diagram of G. biloba seedlings under dehydration and rehydration treatments. Figure S3. Heatmap of all 18 samples based on the sample correlation analysis. Figure S4. Volcano plot of DEGs in the 3 h vs. 0 h (A), 6 h vs. 0 h (B), 12 h vs. 0 h (C), 24 h vs. 0 h (D), and Re12 h vs. 0 h (E) comparisons, respectively. The red and blue dots indicate significantly upregulated and downregulated genes, respectively. The labeled genes indicate the most significantly differentially expressed genes. Table S1. All primers used in the current study.

Author Contributions

F.C., F.F. and M.M. conceived and designed the study. M.M., J.Z. (Juan Zhang), J.T. and J.Z. (Jiamin Zhang) conducted the experiments and collected the plant material. M.M. and J.Z. (Juan Zhang) performed RNA-Seq, bioinformatics analyses, and data visualization. M.M. wrote the manuscript. All authors have read and agreed to the published version of the manuscript.

Funding

This work was supported by Jiangsu Provincial Key Research and Development Program (modern agriculture) (Grant No. BE2021369), the National Natural Science Foundation of China (32301613) and the China Postdoctoral Science Foundation (2023M741721).

Data Availability Statement

The raw sequence data reported in this paper have been deposited in the Genome Sequence Archive (Genomics, Proteomics & Bioinformatics 2021) in National Genomics Data Center (Nucleic Acids Res 2022), China National Center for Bioinformation/Beijing Institute of Genomics, Chinese Academy of Sciences (GSA: CRA018285). This archive is publicly accessible at https://ngdc.cncb.ac.cn/gsa (accessed on 22 September 2024).

Conflicts of Interest

The authors declare that they have no conflicts of interest.

References

  1. Zhu, J.K. Abiotic Stress Signaling and Responses in Plants. Cell 2016, 167, 313–324. [Google Scholar] [CrossRef] [PubMed]
  2. Ault, T.R. On the essentials of drought in a changing climate. Science 2020, 368, 256–260. [Google Scholar] [CrossRef] [PubMed]
  3. Seki, M.; Narusaka, M.; Abe, H.; Kasuga, M.; Yamaguchi-Shinozaki, K.; Carninci, P.; Hayashizaki, Y.; Shinozakia, K. Monitoring the Expression Pattern of 1300 Arabidopsis Genes under Drought and Cold Stresses by Using a Full-Length cDNA Microarray. Plant Cell 2001, 13, 61–72. [Google Scholar] [CrossRef] [PubMed]
  4. Zhu, J.K. Salt and drought stress signal transduction in plants. Annu. Rev. Plant Biol. 2002, 53, 247–273. [Google Scholar] [CrossRef]
  5. Ma, Y.; Szostkiewicz, I.; Korte, A.; Moes, D.; Yang, Y.; Christmann, A.; Grill, E. Regulators of PP2C Phosphatase Activity Function as Abscisic Acid Sensors. Science 2009, 324, 1064–1068. [Google Scholar] [CrossRef]
  6. Fujii, H.; Chinnusamy, V.; Rodrigues, A.; Rubio, S.; Antoni, R.; Park, S.Y.; Cutler, S.R.; Sheen, J.; Rodriguez, P.L.; Zhu, J.K. In vitro reconstitution of an abscisic acid signalling pathway. Nature 2009, 462, 660–664. [Google Scholar] [CrossRef]
  7. Zhao, Y.; Xing, L.; Wang, X.; Hou, Y.; Gao, J.; Wang, P.; Duan, C.; Zhu, X.; Zhu, J. The ABA Receptor PYL8 Promotes Lateral Root Growth by Enhancing MYB77-Dependent Transcription of Auxin-Responsive Genes. ScienceSignaling 2014, 7, 328. [Google Scholar] [CrossRef]
  8. Park, S.Y.; Fung, P.; Nishimura, N.; Jensen, D.R.; Fujii, H.; Zhao, Y.; Lumba, S.; Santiago, J.; Rodrigues, A.; Chow, T.F.; et al. Abscisic acid inhibits type 2C protein phosphatases via the PYR/PYL family of START proteins. Science 2009, 324, 1068–1071. [Google Scholar] [CrossRef]
  9. Gonzalez-Guzman, M.; Pizzio, G.A.; Antoni, R.; Vera-Sirera, F.; Merilo, E.; Bassel, G.W.; Fernandez, M.A.; Holdsworth, M.J.; Perez-Amador, M.A.; Kollist, H.; et al. Arabidopsis PYR/PYL/RCAR receptors play a major role in quantitative regulation of stomatal aperture and transcriptional response to abscisic acid. Plant Cell 2012, 24, 2483–2496. [Google Scholar] [CrossRef]
  10. Sirichandra, C.; Gu, D.; Hu, H.C.; Davanture, M.; Lee, S.; Djaoui, M.; Valot, B.; Zivy, M.; Leung, J.; Merlot, S.; et al. Phosphorylation of the Arabidopsis AtrbohF NADPH oxidase by OST1 protein kinase. FEBS Lett. 2009, 583, 2982–2986. [Google Scholar] [CrossRef]
  11. Hiroaki Fujii, J.-K.Z. Arabidopsis mutant deficient in 3 abscisic acid-activated protein kinases reveals critical roles in growth, reproduction, and stress. Proc. Natl. Acad. Sci. USA 2009, 106, 8380–8385. [Google Scholar] [CrossRef] [PubMed]
  12. Li, C.; Ng, C.K.Y.; Fan, L.-M. MYB transcription factors, active players in abiotic stress signaling. Environ. Exp. Bot. 2015, 114, 80–91. [Google Scholar] [CrossRef]
  13. Zhang, T.T.; Lin, Y.J.; Liu, H.F.; Liu, Y.Q.; Zeng, Z.F.; Lu, X.Y.; Li, X.W.; Zhang, Z.L.; Zhang, S.; You, C.X.; et al. The AP2/ERF transcription factor MdDREB2A regulates nitrogen utilisation and sucrose transport under drought stress. Plant Cell Environ. 2024, 47, 1668–1684. [Google Scholar] [CrossRef]
  14. Mao, K.; Yang, J.; Sun, Y.; Guo, X.; Qiu, L.; Mei, Q.; Li, N.; Ma, F. MdbHLH160 is stabilized via reduced MdBT2-mediated degradation to promote MdSOD1 and MdDREB2A-like expression for apple drought tolerance. Plant Physiol. 2024, 194, 1181–1203. [Google Scholar] [CrossRef]
  15. Wu, H.; Fu, B.; Sun, P.; Xiao, C.; Liu, J.H. A NAC Transcription Factor Represses Putrescine Biosynthesis and Affects Drought Tolerance. Plant Physiol. 2016, 172, 1532–1547. [Google Scholar] [CrossRef]
  16. Jiang, Y.; Liang, G.; Yu, D. Activated expression of WRKY57 confers drought tolerance in Arabidopsis. Mol. Plant 2012, 5, 1375–1388. [Google Scholar] [CrossRef] [PubMed]
  17. Xu, Z.Y.; Kim, S.Y.; Hyeon do, Y.; Kim, D.H.; Dong, T.; Park, Y.; Jin, J.B.; Joo, S.H.; Kim, S.K.; Hong, J.C.; et al. The Arabidopsis NAC transcription factor ANAC096 cooperates with bZIP-type transcription factors in dehydration and osmotic stress responses. Plant Cell 2013, 25, 4708–4724. [Google Scholar] [CrossRef] [PubMed]
  18. Phukan, U.J.; Jeena, G.S.; Shukla, R.K. WRKY Transcription Factors: Molecular Regulation and Stress Responses in Plants. Front. Plant Sci. 2016, 7, 760. [Google Scholar] [CrossRef]
  19. Jiang, J.; Ma, S.; Ye, N.; Jiang, M.; Cao, J.; Zhang, J. WRKY transcription factors in plant responses to stresses. J. Integr. Plant Biol. 2017, 59, 86–101. [Google Scholar] [CrossRef]
  20. Qiao, Z.; Li, C.L.; Zhang, W. WRKY1 regulates stomatal movement in drought-stressed Arabidopsis thaliana. Plant Mol. Biol. 2016, 91, 53–65. [Google Scholar] [CrossRef]
  21. Wang, H.; Xu, Q.; Kong, Y.H.; Chen, Y.; Duan, J.Y.; Wu, W.H.; Chen, Y.F. Arabidopsis WRKY45 transcription factor activates PHOSPHATE TRANSPORTER1;1 expression in response to phosphate starvation. Plant Physiol. 2014, 164, 2020–2029. [Google Scholar] [CrossRef] [PubMed]
  22. Chen, J.; Nolan, T.M.; Ye, H.; Zhang, M.; Tong, H.; Xin, P.; Chu, J.; Chu, C.; Li, Z.; Yin, Y. Arabidopsis WRKY46, WRKY54, and WRKY70 Transcription Factors Are Involved in Brassinosteroid-Regulated Plant Growth and Drought Responses. Plant Cell 2017, 29, 1425–1439. [Google Scholar] [CrossRef] [PubMed]
  23. Dong, Q.; Tian, Y.; Zhang, X.; Duan, D.; Zhang, H.; Yang, K.; Jia, P.; Luan, H.; Guo, S.; Qi, G.; et al. Overexpression of the transcription factor MdWRKY115 improves drought and osmotic stress tolerance by directly binding to the MdRD22 promoter in apple. Hortic. Plant J. 2023, 10, 629–640. [Google Scholar] [CrossRef]
  24. Qin, Y.; Yu, H.; Cheng, S.; Liu, Z.; Yu, C.; Zhang, X.; Su, X.; Huang, J.; Shi, S.; Zou, Y.; et al. Genome-Wide Analysis of the WRKY Gene Family in Malus domestica and the Role of MdWRKY70L in Response to Drought and Salt Stresses. Genes 2022, 13, 1068. [Google Scholar] [CrossRef] [PubMed]
  25. Liu, Y.; Yang, T.; Lin, Z.; Gu, B.; Xing, C.; Zhao, L.; Dong, H.; Gao, J.; Xie, Z.; Zhang, S.; et al. A WRKY transcription factor PbrWRKY53 from Pyrus betulaefolia is involved in drought tolerance and AsA accumulation. Plant Biotechnol. J. 2019, 17, 1770–1787. [Google Scholar] [CrossRef]
  26. Jin, R.; Shi, H.; Han, C.; Zhong, B.; Wang, Q.; Chan, Z. Physiological changes of purslane (Portulaca oleracea L.) after progressive drought stress and rehydration. Sci. Hortic. 2015, 194, 215–221. [Google Scholar] [CrossRef]
  27. Filippou, P.; Antoniou, C.; Fotopoulos, V. Effect of drought and rewatering on the cellular status and antioxidant response of Medicago truncatula plants. Plant Signal. Behav. 2011, 6, 270–277. [Google Scholar] [CrossRef]
  28. Yildirim, K.; Kaya, Z. Gene regulation network behind drought escape, avoidance and tolerance strategies in black poplar (Populus nigra L.). Plant Physiol. Biochem. 2017, 115, 183–199. [Google Scholar] [CrossRef]
  29. Chang, B.; Ma, K.; Lu, Z.; Lu, J.; Cui, J.; Wang, L.; Jin, B. Physiological, Transcriptomic, and Metabolic Responses of Ginkgo biloba L. to Drought, Salt, and Heat Stresses. Biomolecules 2020, 10, 1635. [Google Scholar] [CrossRef]
  30. Yu, W.; Cai, J.; Liu, H.; Lu, Z.; Hu, J.; Lu, Y. Transcriptomic Analysis Reveals Regulatory Networks for Osmotic Water Stress and Rewatering Response in the Leaves of Ginkgo biloba. Forests 2021, 12, 1705. [Google Scholar] [CrossRef]
  31. Barrs, H.D.; Weatherley, P.E. A Re-Examination of the Relative Turgidity Technique for Estimating Water Deficits in Leaves. Aust. J. Biol. Sci. 1962, 15, 413–428. [Google Scholar] [CrossRef]
  32. Chen, S.; Zhou, Y.; Chen, Y.; Gu, J. fastp: An ultra-fast all-in-one FASTQ preprocessor. Bioinformatics 2018, 34, i884–i890. [Google Scholar] [CrossRef] [PubMed]
  33. Liu, H.; Wang, X.; Wang, G.; Cui, P.; Wu, S.; Ai, C.; Hu, N.; Li, A.; He, B.; Shao, X.; et al. The nearly complete genome of Ginkgo biloba illuminates gymnosperm evolution. Nat. Plants 2021, 7, 748–756. [Google Scholar] [CrossRef] [PubMed]
  34. Kim, D.; Paggi, J.M.; Park, C.; Bennett, C.; Salzberg, S.L. Graph-based genome alignment and genotyping with HISAT2 and HISAT-genotype. Nat. Biotechnol. 2019, 37, 907–915. [Google Scholar] [CrossRef] [PubMed]
  35. Love, M.I.; Huber, W.; Anders, S. Moderated estimation of fold change and dispersion for RNA-seq data with DESeq2. Genome Biol. 2014, 15, 550. [Google Scholar] [CrossRef] [PubMed]
  36. Yu, G.; Wang, L.G.; Han, Y.; He, Q.Y. clusterProfiler: An R package for comparing biological themes among gene clusters. OMICS 2012, 16, 284–287. [Google Scholar] [CrossRef] [PubMed]
  37. Chen, C.; Wu, Y.; Li, J.; Wang, X.; Zeng, Z.; Xu, J.; Liu, Y.; Feng, J.; Chen, H.; He, Y.; et al. TBtools-II: A “One for All, All for One” Bioinformatics Platform for Biological Big-data Mining. Mol. Plant 2023, 16, 1733–1742. [Google Scholar] [CrossRef]
  38. Yao, G.; Ming, M.; Allan, A.C.; Gu, C.; Li, L.; Wu, X.; Wang, R.; Chang, Y.; Qi, K.; Zhang, S.; et al. Map-based cloning of the pear gene MYB114 identifies an interaction with other transcription factors to coordinately regulate fruit anthocyanin biosynthesis. Plant J. 2017, 92, 437–451. [Google Scholar] [CrossRef]
  39. Zhu, J.-K. Genetic Analysis of Plant Salt Tolerance Using Arabidopsis. Plant Physiol. 2000, 124, 941–948. [Google Scholar] [CrossRef]
  40. Tardieu, F.; Simonneau, T.; Muller, B. The Physiological Basis of Drought Tolerance in Crop Plants: A Scenario-Dependent Probabilistic Approach. Annu. Rev. Plant Biol. 2018, 69, 733–759. [Google Scholar] [CrossRef]
  41. Viana, V.E.; Busanello, C.; da Maia, L.C.; Pegoraro, C.; Costa de Oliveira, A. Activation of rice WRKY transcription factors: An army of stress fighting soldiers? Curr. Opin. Plant Biol. 2018, 45, 268–275. [Google Scholar] [CrossRef] [PubMed]
  42. Waadt, R.; Seller, C.A.; Hsu, P.K.; Takahashi, Y.; Munemasa, S.; Schroeder, J.I. Plant hormone regulation of abiotic stress responses. Nat. Rev. Mol. Cell Biol. 2022, 23, 680–694. [Google Scholar] [CrossRef] [PubMed]
  43. Ullah, A.; Manghwar, H.; Shaban, M.; Khan, A.H.; Akbar, A.; Ali, U.; Ali, E.; Fahad, S. Phytohormones enhanced drought tolerance in plants: A coping strategy. Environ. Sci. Pollut. Res. Int. 2018, 25, 33103–33118. [Google Scholar] [CrossRef]
  44. Jung, H.; Lee, D.K.; Choi, Y.D.; Kim, J.K. OsIAA6, a member of the rice Aux/IAA gene family, is involved in drought tolerance and tiller outgrowth. Plant Sci. 2015, 236, 304–312. [Google Scholar] [CrossRef]
  45. Kim, J.I.; Baek, D.; Park, H.C.; Chun, H.J.; Oh, D.H.; Lee, M.K.; Cha, J.Y.; Kim, W.Y.; Kim, M.C.; Chung, W.S.; et al. Overexpression of Arabidopsis YUCCA6 in potato results in high-auxin developmental phenotypes and enhanced resistance to water deficit. Mol. Plant 2013, 6, 337–349. [Google Scholar] [CrossRef] [PubMed]
  46. Divi, U.K.; Rahman, T.; Krishna, P. Brassinosteroid-mediated stress tolerance in Arabidopsis shows interactions with abscisic acid, ethylene and salicylic acid pathways. BMC Plant Biol. 2010, 10, 151. [Google Scholar] [CrossRef]
  47. Ye, H.; Liu, S.; Tang, B.; Chen, J.; Xie, Z.; Nolan, T.M.; Jiang, H.; Guo, H.; Lin, H.Y.; Li, L.; et al. RD26 mediates crosstalk between drought and brassinosteroid signalling pathways. Nat. Commun. 2017, 8, 14573. [Google Scholar] [CrossRef] [PubMed]
  48. O’Brien, J.A.; Benkova, E. Cytokinin cross-talking during biotic and abiotic stress responses. Front. Plant Sci. 2013, 4, 451. [Google Scholar] [CrossRef]
  49. Shi, J.; Habben, J.E.; Archibald, R.L.; Drummond, B.J.; Chamberlin, M.A.; Williams, R.W.; Lafitte, H.R.; Weers, B.P. Overexpression of ARGOS Genes Modifies Plant Sensitivity to Ethylene, Leading to Improved Drought Tolerance in Both Arabidopsis and Maize. Plant Physiol. 2015, 169, 266–282. [Google Scholar] [CrossRef]
  50. Nir, I.; Moshelion, M.; Weiss, D. The Arabidopsis gibberellin methyl transferase 1 suppresses gibberellin activity, reduces whole-plant transpiration and promotes drought tolerance in transgenic tomato. Plant Cell Environ. 2014, 37, 113–123. [Google Scholar] [CrossRef]
  51. Fujii, H.; Verslues, P.E.; Zhu, J.K. Arabidopsis decuple mutant reveals the importance of SnRK2 kinases in osmotic stress responses in vivo. Proc. Natl. Acad. Sci. USA 2011, 108, 1717–1722. [Google Scholar] [CrossRef] [PubMed]
  52. Shen, J.; Wang, X.; Song, H.; Wang, M.; Niu, T.; Lei, H.; Qin, C.; Liu, A. Physiology and transcriptomics highlight the underlying mechanism of sunflower responses to drought stress and rehydration. iScience 2023, 26, 108112. [Google Scholar] [CrossRef] [PubMed]
  53. Lei, H.; Zhang, H.; Zhang, Z.; Sun, H.; Li, M.; Shao, C.; Liang, H.; Wu, H.; Zhang, Y. Physiological and transcriptomic analyses of roots from Panax ginseng C. A. Meyer under drought stress. Ind. Crop. Prod. 2023, 191, 115858. [Google Scholar] [CrossRef]
  54. Manna, M.; Thakur, T.; Chirom, O.; Mandlik, R.; Deshmukh, R.; Salvi, P. Transcription factors as key molecular target to strengthen the drought stress tolerance in plants. Physiol. Plant 2021, 172, 847–868. [Google Scholar] [CrossRef]
  55. Liu, Z.; Yan, L.; Wu, Z.; Mei, C.; Lu, K.; Yu, Y.; Liang, S.; Zhang, X.; Wang, X.; Zhang, D. Cooperation of three WRKY-domain transcription factors WRKY18, WRKY40, and WRKY60 in repressing two ABA-responsive genes ABI4 and ABI5 in Arabidopsis. J. Exp. Bot. 2012, 63, 6371–6392. [Google Scholar] [CrossRef]
  56. Nakashima, K.; Tran, L.S.; Van Nguyen, D.; Fujita, M.; Maruyama, K.; Todaka, D.; Ito, Y.; Hayashi, N.; Shinozaki, K.; Yamaguchi-Shinozaki, K. Functional analysis of a NAC-type transcription factor OsNAC6 involved in abiotic and biotic stress-responsive gene expression in rice. Plant J. 2007, 51, 617–630. [Google Scholar] [CrossRef]
  57. Geng, M.; Wang, X.; Wang, M.; Cai, Z.; Meng, Q.; Wang, X.; Zhou, L.; Han, J.; Li, J.; Zhang, F.; et al. Genome-wide investigation on transcriptional responses to drought stress in wild and cultivated rice. Environ. Exp. Bot. 2021, 189, 104555. [Google Scholar] [CrossRef]
  58. Kiranmai, K.; Lokanadha Rao, G.; Pandurangaiah, M.; Nareshkumar, A.; Amaranatha Reddy, V.; Lokesh, U.; Venkatesh, B.; Anthony Johnson, A.M.; Sudhakar, C. A Novel WRKY Transcription Factor, MuWRKY3 (Macrotyloma uniflorum Lam. Verdc.) Enhances Drought Stress Tolerance in Transgenic Groundnut (Arachis hypogaea L.) Plants. Front. Plant Sci. 2018, 9, 346. [Google Scholar] [CrossRef]
  59. Guo, R.; Qiao, H.; Zhao, J.; Wang, X.; Tu, M.; Guo, C.; Wan, R.; Li, Z.; Wang, X. The Grape VlWRKY3 Gene Promotes Abiotic and Biotic Stress Tolerance in Transgenic Arabidopsis thaliana. Front. Plant Sci. 2018, 9, 545. [Google Scholar] [CrossRef]
Disclaimer/Publisher’s Note: The statements, opinions and data contained in all publications are solely those of the individual author(s) and contributor(s) and not of MDPI and/or the editor(s). MDPI and/or the editor(s) disclaim responsibility for any injury to people or property resulting from any ideas, methods, instructions or products referred to in the content.

Article Metrics

Citations

Article Access Statistics

Multiple requests from the same IP address are counted as one view.