Spermosphere Bacteria Promote Ormosia henryi Seed Germination by Activating Metabolic Pathways
Abstract
1. Introduction
2. Materials and Methods
2.1. Seeds and Soil
2.2. Sowing Experiment Using Natural Soil as Medium
2.3. Index of Seed Germination and Morphological Analysis
2.4. Analysis of Spermosphere Bacterial Community
2.5. Analysis of Spermosphere Soil Samples of Seed Exudates
2.6. Statistical Analysis
3. Results
3.1. Effects of Spermosphere Microorganisms on O. henryi Seed Germination and Seedling Growth
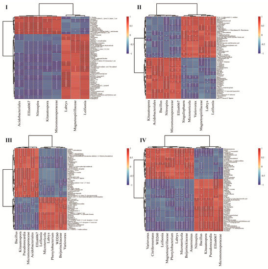
3.2. Association Analysis of Dominant Bacteria
3.3. Analysis O. henryi Seed Exudates
3.4. Different Stages of O. henryi Seed Germination
3.5. Correlation between Differential Metabolites and Differential Spermosphere Bacteria
3.6. KEGG Enrichment Pathway Analysis
3.7. Visual Network Diagram
4. Discussion
4.1. The Role of Spermosphere Bacterial Functions in Seed Germination
4.2. Metabolic Pathways Activated by Spermosphere Bacteria Involved in Seed Germination
4.3. Effect of Spermosphere Bacteria Abundance on Seed Germination and Plant Growth
5. Conclusions
Supplementary Materials
Author Contributions
Funding
Data Availability Statement
Acknowledgments
Conflicts of Interest
References
- Nelson, E.B. Microbial dynamics and interactions in the spermosphere. Annu. Rev. Phytopathol. 2004, 42, 271–309. [Google Scholar] [CrossRef]
- Lopez-Velasco, G.; Carder, P.A.; Welbaum, G.E.; Ponder, M.A. Diversity of the spinach (Spinacia oleracea) spermosphere and phyllosphere bacterial communities. FEMS Microbiol. Lett. 2013, 346, 146–154. [Google Scholar] [CrossRef]
- Schiltz, S.; Gaillard, I.; Pawlicki-Jullian, N.; Thiombiano, B.; Mesnard, F.; Gontier, E.A. Review: What is the spermosphere and how can it be studied? J. Appl. Microbiol. 2015, 119, 1467–1481. [Google Scholar] [CrossRef]
- Pitzschke, A. Developmental peculiarities and seed-borne endophytes in quinoa: Omnipresent, robust Bacilli contribute to plant fitness. Front. Microbiol. 2016, 7, 2. [Google Scholar] [CrossRef]
- Nelson, E.B. The seed microbiome: Origins, interactions, and impacts. Plant Soil 2018, 422, 7–34. [Google Scholar] [CrossRef]
- Pal, G.; Kumar, K.; Verma, A.; Verma, S.K. Seed inhabiting bacterial endophytes of maize promote seedling establishment and provide protection against fungal disease. Microbiol. Res. 2021, 255, 126926. [Google Scholar] [CrossRef]
- Shalini, D.; Benson, A.; Gomathi, R.; Henry, A.J.; Jerritta, S.; Joe, M.M. Isolation, characterization of glycolipid type biosurfactant from endophytic Acinetobacter sp. ACMS25 and evaluation of its biocontrol efficiency against Xanthomonas oryzae. Biocatal. Agric. Biotechnol. 2017, 11, 252–258. [Google Scholar] [CrossRef]
- Matsumoto, H.; Fan, X.; Wang, Y.; Kusstatscher, P.; Duan, J.; Wu, S.; Chen, S.; Qiao, K.; Wang, Y.L.; Ma, B.; et al. Bacterial seed endophyte shapes disease resistance in rice. Nat. Plants 2021, 7, 60–72. [Google Scholar] [CrossRef]
- Chanratana, M.; Han, G.H.; Joe, M.M.; Choudhury, A.R.; Sundaram, S.; Halim, M.A.; Sa, T. Evaluation of chitosan and alginate immobilized Methylobacterium oryzae CBMB20 on tomato plant growth. Arch. Agron. Soil Sci. 2018, 64, 1489–1502. [Google Scholar] [CrossRef]
- Chahtane, H.; Nogueira Füller, T.; Allard, P.-M.; Marcourt, L.; Queiroz, E.F.; Shanmugabalaji, V.; Falquet, J.; Wolfender, J.-L.; Lopez-Molina, L. The plant pathogen Pseudomonas aeruginosa triggers a DELLA-dependent seed germination arrest in Arabidopsis. eLife 2018, 7, e37082. [Google Scholar] [CrossRef]
- Xu, Y.; Zhang, D.; Dai, L.X.; Ding, H.; Ci, D.W.; Qin, F.F.; Zhang, G.C.; Zhang, Z.M. Influence of salt stress on growth of spermosphere bacterial communities in different peanut (Arachis hypogaea L.) cultivars. Int. J. Mol. Sci. 2020, 21, 2131. [Google Scholar] [CrossRef]
- Dai, Y.; Li, X.Y.; Wang, Y.; Li, C.X.; He, Y.; Lin, H.H.; Wang, T.; Ma, X.R. The differences and overlaps in the seed-resident microbiome of four Leguminous and three Gramineous forages. Microb. Biotechnol. 2020, 13, 1461–1476. [Google Scholar] [CrossRef] [PubMed]
- Omar, M.N.; Osman, M.E.; Kasim, W.A.; Salama, S. Characterization of two drought-tolerant PGPB. Azospirillum brasilense NO40 and Stenotrophomonas maltophilia. J. Environ. Sci. 2017, 46, 121–136. [Google Scholar]
- Shahzad, R.; Waqas, M.; Khan, A.L.; Asaf, S.; Khan, M.A.; Kang, S.M.; Yun, B.W.; Lee, I.J. Seed-borne endophytic Bacillus amyloliquefaciens RWL-1 produces gibberellins and regulates endogenous phytohormones of Oryza sativa. Plant Physiol. Biochem. 2016, 106, 236–243. [Google Scholar] [CrossRef]
- Sorty, A.M.; Meena, K.K.; Choudhary, K.; Bitla, U.M.; Minhas, P.S.; Krishnani, K.K. Effect of plant growth promoting bacteria associated with halophytic weed (Psoralea corylifolia L) on germination and seedling growth of wheat under saline conditions. Appl. Biochem. Biotechnol. 2016, 180, 872–882. [Google Scholar] [CrossRef]
- Johnsson, L.; Hökeberg, M.; Gerhardson, B. Performance of the Pseudomonas chlororaphis biocontrol agent MA 342 against cereal seed borne diseases in field experiments. Eur. J. Plant Pathol. 1998, 104, 701–711. [Google Scholar] [CrossRef]
- Lovegrove, A.; Hooley, R. Gibberellin and abscisic acid signalling in aleurone. Trends Plant Sci. 2000, 5, 102–110. [Google Scholar] [CrossRef]
- Li, Z.; Gao, Y.; Zhang, Y.C.; Lin, C.; Gong, D.T.; Guan, Y.J.; Hu, J. Reactive oxygen species and gibberellin acid mutual induction to regulate tobacco seed germination. Front. Plant Sci. 2018, 9, 1279. [Google Scholar] [CrossRef]
- Iannucci, A.; Canfora, L.; Nigro, F.; Vita, P.D.; Beleggia, R. Relationships between root morphology, root exudate compounds and rhizosphere microbial community in durum wheat. Appl. Soil Ecol. 2021, 158, 103781. [Google Scholar] [CrossRef]
- Wei, X.L.; Meng, X.S.; Deng, Z. Relation between being endangered and seed reproductive ecology of a rare species Ormosia henryi. Seed 2014, 33, 82–86. [Google Scholar]
- Wang, T.T.; Wei, X.L. Isolation, screening and identification of spermosphere fungi from Ormosia henryi. J. Northwest For. Univ. 2021, 36, 167–172. (In Chinese) [Google Scholar]
- Hu, W.T.; Wei, S.Z.; Chen, H.; Tang, M. Effect of Sterilization on Arbuscular Mycorrhizal Fungal Activity and Soil Nutrient Status. J. Soil Sci. Plant Nutr. 2019, 20, 684–689. [Google Scholar] [CrossRef]
- Windstam, S.; Nelson, E.B. Temporal release of fatty acids and sugars in the spermosphere: Impacts on Enterobacter cloacae-induced biological control. Appl. Environ. Microbiol. 2008, 74, 4292–4299. [Google Scholar] [CrossRef] [PubMed]
- Bao, S.D. Soil Agricultural Chemistry Analysis, 3rd ed.; Agriculture Press: Beijing, China, 2000; pp. 22–110. (In Chinese) [Google Scholar]
- Bai, J.; Xu, D.M.; Xie, D.M.; Wang, M.; Li, Z.Q.; Guo, X.S. Effects of antibacterial peptide-producing Bacillus subtilis and Lactobacillus buchneri on fermentation, aerobic stability, and microbial community of alfafa silage. Bioresour. Technol. 2020, 315, 123881. [Google Scholar] [CrossRef]
- Smith, C.A.; Want, E.J.; O’Maille, G.; Abagyan, R.; Siuzdak, G. XCMS: Processing mass spectrometry data for metabolite profiling using nonlinear peak alignment, matching, and identification. Anal. Chem. 2006, 78, 779–787. [Google Scholar] [CrossRef] [PubMed]
- Kuhl, C.; Tautenhahn, R.; Böttcher, C.; Larson, T.; Neumann, S. CAMERA: An Integrated Strategy for Compound Spectra Extraction and Annotation of Liquid Chromatography/Mass Spectrometry Data Sets. Anal. Chem. 2012, 84, 283–289. [Google Scholar] [CrossRef]
- Zhang, Z.M.; Tong, X.; Peng, Y.; Ma, P.; Zhang, M.J.; Lu, H.M.; Chen, X.Q.; Liang, Y.Z. Multiscale peak detection in wavelet space. Analyst 2015, 140, 7955–7964. [Google Scholar] [CrossRef]
- Bewley, J.D.; Bradford, K.J.; Hilhorst, H.W.M.; Nonogaki, H. Seeds: Physiology of Development, Germination and Dormancy, 3rd ed.; Springer: New York, NY, USA, 2013. [Google Scholar]
- Kazmi, R.H.; Willems, L.A.J.; Joosen, R.V.L.; Khan, N.; Ligterink, W.; Hilhorst, H.W.M. Metabolomic analysis of tomato seed germination. Metabolomics 2017, 13, 145. [Google Scholar] [CrossRef]
- Bhattacharyya, C.; Bakshi, U.; Mallick, I.; Mukherji, S.; Bera, B.; Ghosh, A. Genome-guided insights into the plant growth promotion capabilities of the physiologically versatile Bacillus aryabhattai strain AB211. Front. Microbiol. 2017, 8, 411. [Google Scholar] [CrossRef]
- Berlanga-Clavero, M.V.; Molina-Santiago, C.; Caraballo-Rodríguez, A.M.; Petras, D.; Díaz-Martínez, L.; Pérez-García, A.; de Vicente, A.; Carrión, V.J.; Dorrestein, P.C.; Romero, D. Bacillus subtilis biofilm matrix components target seed oil bodies to promote growth and anti-fungal resistance in melon. Nat. Microbiol. 2022, 7, 1001–1015. [Google Scholar] [CrossRef]
- Li, Y.J.; Hu, Q.P. Studying of the promotion mechanism of Bacillus subtilis QM3 on wheat seed germination based on β-amylase. Open Life Sci. 2020, 15, 553–560. [Google Scholar] [CrossRef] [PubMed]
- Eichorst, S.A.; Kuske, C.R.; Schmidt, T.M. Influence of plant polymers on the distribution and cultivation of bacteria in the phylum Acidobacteria. Appl. Environ. Microbiol. 2011, 77, 586–596. [Google Scholar] [CrossRef]
- Liu, H.W.; Yuan, R.L.; Sarkodie, E.K.; Tang, J.H.; Jiang, L.H.; Miao, B.; Liu, X.D.; Zhang, S.Y. Insight into functional microorganisms in wet–dry conversion to alleviate the toxicity of chromium fractions in red soil. Front. Microbiol. 2022, 13, 977171. [Google Scholar] [CrossRef]
- Daims, H.; Lebedeva, E.V.; Pjevac, P.; Han, P.; Herbold, C.; Albertsen, M.; Jehmlich, N.; Palatinszky, M.; Vierheilig, J.; Bulaev, A.; et al. Complete nitrification by Nitrospira bacteria. Nature 2015, 528, 504–509. [Google Scholar] [CrossRef] [PubMed]
- Hu, J.J.; Zhao, Y.X.; Yao, X.W.; Wang, J.Q.; Zheng, P.; Xi, C.W.; Hu, B.L. Dominance of comammox Nitrospira in soil nitrification. Sci. Total Environ. 2021, 780, 146558. [Google Scholar] [CrossRef]
- Chen, C.L.; Gan, Z.H.; Xu, R.H.; Meng, F.G. Cellulose-induced shifts in microbial communities and microbial interactions in an anoxic/aerobic membrane bioreactor. J. Water Process. Eng. 2021, 42, 102106. [Google Scholar] [CrossRef]
- Forti, C.; Shankar, A.; Singh, A.; Balestrazzi, A.; Prasad, V.; Macovei, A. Hydropriming and biopriming improve Medicago truncatula seed germination and upregulate DNA repair and antioxidant genes. Genes 2020, 11, 242. [Google Scholar] [CrossRef]
- Bello, P.; Bradford, K.J. Single-seed oxygen consumption measurements and population-based threshold models link respiration and germination rates under diverse conditions. Seed Sci. Res. 2016, 26, 199–221. [Google Scholar] [CrossRef]
- Płażek, A.; Dubert, F.; Kopeć, P.; Dziurka, M.; Kalandyk, A.; Pastuszak, J.; Wolko, B. Seed hydropriming and smoke water significantly improve low-temperature germination of Lupinus angustifolius L. Int. J. Mol. Sci. 2018, 19, 992. [Google Scholar] [CrossRef]
- Weitbrecht, K.; Müller, K.; Leubner-Metzger, G. First off the mark: Early seed germination. J. Exp. Bot. 2011, 62, 3289–3309. [Google Scholar] [CrossRef]
- Zhao, S.; Garcia, D.; Zhao, Y.L.; Huang, D.F. Hydro-electro hybrid priming promotes carrot (Daucus carota L.) seed germination by activating lipid utilization and respiratory metabolism. Int. J. Mol. Sci. 2021, 22, 11090. [Google Scholar] [CrossRef]
- Cáceres, R.; Malińska, K.; Marfà, O. Nitrification within composting: A review. Waste Manag. 2018, 72, 119–137. [Google Scholar] [CrossRef]
- Perchat, N.; Dubois, C.; Mor-Gautier, R.; Duquesne, S.; Lechaplais, C.; Roche, D.; Fouteau, S.; Darii, E.; Perret, A. Characterization of a novel β-alanine biosynthetic pathway consisting of promiscuous metabolic enzymes. J. Biol. Chem. 2022, 298, 102067. [Google Scholar] [CrossRef] [PubMed]
- Zhao, H.F.; Liu, Y.; Huang, Y.Q.; Liang, Q.Y.; Cai, S.G.; Zhang, G.P. Time-course comparative metabolome analysis of different barley varieties during malting. J. Agric. Food Chem. 2022, 70, 2051–2059. [Google Scholar] [CrossRef]
- Yan, H.F.; Nie, Y.T.; Cui, K.L.; Sun, J. Integrative transcriptome and metabolome profiles reveal common and unique pathways involved in seed initial imbibition under artificial and natural salt stresses during germination of halophyte quinoa. Front. Plant Sci. 2022, 13, 853326. [Google Scholar] [CrossRef]
- Kamranfar, I.; Xue, G.P.; Tohge, T.; Sedaghatmehr, M.; Fernie, A.R.; Balazadeh, S.; Mueller-Roeber, B. Transcription factor RD 26 is a key regulator of metabolic reprogramming during dark-induced senescence. New Phytol. 2018, 218, 1543–1557. [Google Scholar] [CrossRef]
- Banerjee, S.; Kirkby, C.A.; Schmutter, D.; Bissett, A.; Kirkegaard, J.A.; Richardson, A.E. Network analysis reveals functional redundancy and keystone taxa amongst bacterial and fungal communities during organic matter decomposition in an arable soil. Soil Biol Biochem. 2016, 97, 188–198. [Google Scholar] [CrossRef]
- Wang, J.J.; Bonser, S.P.; Liu, K.; Liu, Z.Y.; Gao, H.N.; Cui, H.W.; Chen, J.W.; Wang, Y.J.; Song, H.X.; Meng, L.H.; et al. Warming affects herbaceous germination, early survival, and growth by shifting plant-soil microbe interactions in an alpine ecosystem. Plant Soil 2023, 1–17. [Google Scholar] [CrossRef]
- Zalila-Kolsi, I.; Mahmoud, A.B.; Ali, H.; Sellami, S.; Nasfi, Z.; Tounsi, S.; Jamoussi, K. Antagonist effects of Bacillus spp. strains against Fusarium graminearum for protection of durum wheat (Triticum turgidum L. subsp. durum). Microbiol. Res. 2016, 192, 148–158. [Google Scholar] [CrossRef] [PubMed]
- Liao, H.K.; Li, Y.Y.; Yao, H.Y. Biochar Amendment Stimulates Utilization of Plant-Derived Carbon by Soil Bacteria in an Intercropping System. Front. Microbiol. 2019, 10, 1361. [Google Scholar] [CrossRef]






| Treatment (Mean ± SE) | t | p | ||
|---|---|---|---|---|
| Unsterilized Soil (n = 3) | Sterilized Soil (n = 3) | |||
| Germination rate/(%) | 30.33 ± 1.53 | 13.33 ± 0.58 | 18.03 | 0.000 |
| Initiation of germination (no. of days) | 56.0 ± 1.0 | 74.7 ± 0.6 | −28.00 | 0.000 |
| Seedling height (cm) | 9.13 ± 0.94 | 7.07 ± 0.51 | 3.35 | 0.028 |
| Ground diameter (mm) | 1.91 ± 0.13 | 2.25 ± 0.27 | −1.97 | 0.120 |
| Root length (cm) | 9.42 ± 1.77 | 6.22 ± 0.51 | 3.01 | 0.039 |
| Shoot dry weight (g) | 0.26 ± 0.01 | 0.18 ± 0.02 | 7.79 | 0.001 |
| Root dry weight (g) | 0.06 ± 0.01 | 0.03 ± 0.01 | 3.19 | 0.033 |
| Taxa | GR | Seedling Height | Diameter | Root Length | Shoot Dry Weight | Root Dry Weight |
|---|---|---|---|---|---|---|
| Elsterales | 0.93 ** | 0.89 * | −0.83 * | 0.83 * | 0.66 | 0.71 |
| Xanthobacteraceae | 0.84 * | 0.89 * | −0.6 | 1 *** | 0.83 * | 0.89 * |
| Bradyrhizobium | −0.81 * | −0.83 * | 0.31 | −0.71 | −0.89 * | −0.66 |
| Microscillaceae | −0.93 ** | −0.94 ** | 0.66 | −0.94 ** | −0.77 | −0.77 |
| Acidobacteriales | 0.81 * | 0.83 * | −0.31 | 0.71 | 0.89* | 0.66 |
| Rhodanobacter | −0.84 * | −0.77 | 0.66 | −0.6 | −0.6 | −0.77 |
| Micropepsaceae | −0.81 * | −0.83 * | 0.31 | −0.71 | −0.89 * | −0.66 |
| Bryobacter | 0.93 ** | 0.94 ** | −0.66 | 0.94 ** | 0.77 | 0.77 |
| Leifsonia | −0.84 * | −0.89 * | 0.31 | −0.83 * | −0.83 * | −0.89 * |
| Mesorhizobium | −0.93 ** | −0.89 * | 0.54 | −0.66 | −0.66 | −0.71 |
| Micromonosporaceae | 0.93 ** | 0.94 ** | −0.66 | 0.94 ** | 0.77 | 0.77 |
| Ktedonobacteraceae | 0.81 * | 0.83 * | −0.31 | 0.71 | 0.89 * | 0.66 |
| Microbacteriaceae | −0.93 ** | −0.94 ** | 0.37 | −0.77 | −0.77 | −0.77 |
| Pajaroellobacter | 0.81 * | 0.83 * | −0.6 | 0.89 * | 0.89 * | 0.66 |
| Anaerosinus | −0.88 * | −0.9 * | 0.64 | −0.93 ** | −0.84 * | −0.72 |
| Alphaproteobacteria | 0.9 * | 0.94 ** | −0.49 | 0.94 ** | 0.77 | 0.94 ** |
| Intrasporangiaceae | −0.84 * | −0.89 * | 0.6 | −1 *** | −0.83 * | −0.89 * |
| Haliangium | 0.81 * | 0.83 * | −0.6 | 0.89 * | 0.71 | 1 *** |
| Phenylobacterium | −0.81 * | −0.77 | 0.49 | −0.6 | −0.77 | −0.6 |
| Telmatospirillum | −0.81 * | −0.83 * | 0.6 | −0.89 * | −0.89 * | −0.66 |
| 0319-6G20 | −0.81 * | −0.83 * | 0.31 | −0.71 | −0.89 * | −0.66 |
| 1921-3 | 0.82 * | 0.81 * | −0.41 | 0.67 | 0.84 * | 0.64 |
| SC-I-84 | 0.99 *** | 1 *** | −0.54 | 0.89 * | 0.71 | 0.83 * |
| Microterricola | −0.88 * | −0.93 ** | 0.55 | −0.99 *** | −0.81 * | −0.93 ** |
| Magnetospirillaceae | −0.81 * | −0.83 * | 0.31 | −0.71 | −0.89 * | −0.66 |
| B12-WMSP1 | 0.81 * | 0.83 * | −0.31 | 0.71 | 0.89 * | 0.66 |
| WD260 | −0.99 *** | −0.94 ** | 0.71 | −0.77 | −0.6 | −0.77 |
| Gemmatimonadaceae | 0.9 * | 0.84 * | −0.9 * | 0.81 * | 0.64 | 0.75 |
| Acetobacteraceae | 0.81 * | 0.83 * | −0.6 | 0.89 * | 0.71 | 1 *** |
| Citrifermentans | −0.83 * | −0.88 * | 0.46 | −0.94 ** | −0.94 ** | −0.88 * |
| Gemmataceae | 0.81 * | 0.83 * | −0.31 | 0.71 | 0.89 * | 0.66 |
| Anaeromyxobacter | −0.81 * | −0.77 | 0.49 | −0.6 | −0.77 | −0.6 |
| Bdellovibrio | −0.94 ** | −0.93 ** | 0.46 | −0.72 | −0.72 | −0.75 |
| Obscuribacteraceae | −0.99 *** | −0.94 ** | 0.71 | −0.77 | −0.6 | −0.77 |
| Pedosphaeraceae | −0.93 ** | −0.89 * | 0.83 * | −0.83 * | −0.66 | −0.71 |
| Labrys | −0.99 *** | −0.94 ** | 0.71 | −0.77 | −0.6 | −0.77 |
| Beijerinckiaceae | −0.88 * | −0.9 * | 0.35 | −0.75 | −0.84 * | −0.72 |
| Caenimonas | −0.88 * | −0.81 * | 0.9 * | −0.75 | −0.58 | −0.81 * |
| Kitasatospora | 0.93 ** | 0.89 * | −0.83 * | 0.83 * | 0.66 | 0.71 |
| Bacillus | 0.93 ** | 0.94 ** | −0.66 | 0.94 ** | 0.77 | 0.77 |
| Rhodocyclaceae | −0.92 ** | −0.94 ** | 0.52 | −0.88 * | −0.88 * | −0.76 |
| Variovorax | −0.9 * | −0.94 ** | 0.49 | −0.94 ** | −0.77 | −0.94 ** |
| Nocardia | 0.81 * | 0.83 * | −0.6 | 0.89 * | 0.71 | 1 *** |
| Pseudonocardia | 0.93 ** | 0.94 ** | −0.66 | 0.94 ** | 0.77 | 0.77 |
| Rhodovastum | −0.81 * | −0.77 | 0.49 | −0.6 | −0.77 | −0.6 |
| Diplorickettsiaceae | −0.99 *** | −1 *** | 0.54 | −0.89 * | −0.71 | −0.83 * |
| Singulisphaera | −0.81 * | −0.83 * | 0.6 | −0.89 * | −0.71 | −1 *** |
| P3OB-42 | −0.88 * | −0.81 * | 0.75 | −0.67 | −0.58 | −0.81 * |
| Parcubacteria | −0.81 * | −0.83 * | 0.31 | −0.71 | −0.89 * | −0.66 |
| Ellin6067 | 0.84 * | 0.89 * | −0.6 | 1 *** | 0.83 * | 0.89 * |
| Nitrospira | 0.93 ** | 0.89 * | −0.83 * | 0.83 * | 0.66 | 0.71 |
Disclaimer/Publisher’s Note: The statements, opinions and data contained in all publications are solely those of the individual author(s) and contributor(s) and not of MDPI and/or the editor(s). MDPI and/or the editor(s) disclaim responsibility for any injury to people or property resulting from any ideas, methods, instructions or products referred to in the content. |
© 2023 by the authors. Licensee MDPI, Basel, Switzerland. This article is an open access article distributed under the terms and conditions of the Creative Commons Attribution (CC BY) license (https://creativecommons.org/licenses/by/4.0/).
Share and Cite
Ge, M.; Wei, X. Spermosphere Bacteria Promote Ormosia henryi Seed Germination by Activating Metabolic Pathways. Forests 2023, 14, 1136. https://doi.org/10.3390/f14061136
Ge M, Wei X. Spermosphere Bacteria Promote Ormosia henryi Seed Germination by Activating Metabolic Pathways. Forests. 2023; 14(6):1136. https://doi.org/10.3390/f14061136
Chicago/Turabian StyleGe, Meng, and Xiaoli Wei. 2023. "Spermosphere Bacteria Promote Ormosia henryi Seed Germination by Activating Metabolic Pathways" Forests 14, no. 6: 1136. https://doi.org/10.3390/f14061136
APA StyleGe, M., & Wei, X. (2023). Spermosphere Bacteria Promote Ormosia henryi Seed Germination by Activating Metabolic Pathways. Forests, 14(6), 1136. https://doi.org/10.3390/f14061136
