Abstract
The main objective of the present work was to review the current knowledge about the factors that influence the different phases of the natural regeneration of maritime pine (Pinus pinaster Aiton) and propose scientifically based management schedules. The review focused on the natural regeneration of maritime pine within its most representative areas (Portugal, Spain, and France). First, a brief characterisation of the main phases of the natural regeneration of maritime pine is described. Next, information on the factors affecting the natural regeneration of the species is provided, highlighting its positive and negative effects. Finally, management proposals are presented to promote the natural regeneration of maritime pine species. Numerous factors influencing the natural regeneration of maritime pine were identified. Fires and climatic factors can intervene in all three regeneration phases (seeding, germination, and seedling survival and development). The natural regeneration failure of maritime pine species can be aggravated in drier scenarios. Forest management plays an important role as it can promote the natural regeneration of the species.
1. Introduction
Forests covers approximately 31% of the planet’s land surface [1] and 34.8% of the area of Europe [2]. The wide role of forests in terms of environmental, economic, social, and aesthetic value, plus resources and functionalities, including watershed protection, soil erosion prevention, and climate change mitigation [3], makes forest management crucial, and one of the most important topics is natural regeneration.
Natural regeneration is defined in forestry as the process of renewal and establishment of a forest stand by natural means: natural seeding, sprouting, and suckering, through seed layers that may be deposited by wind, birds, or other animals [4], or through seeds from nearby stands [5]. This phase of the stand’s life is fundamental for the maintenance of forest stands over time [6]. It is a complex process [5,7], where numerous ecological and silvicultural factors can intervene [5] positively or negatively in the stages of natural regeneration: seeding, germination, seedling survival, and seedling development [7,8,9,10,11,12].
Forest Europe [3] showed that between 2018 and 2019, more than half of the European forest was naturally regenerated (66%). In recent decades, areas with naturally regenerated forests in Europe have increased [1]. For example, between 2010 and 2020, in Portugal, Spain, France, and Italy, increases ranging from 2600 ha/yr (Portugal) to 52,700 ha/yr (Italy) were observed [1]. However, considering previous years, the scenario differed in Portugal, where the national Forest Inventory [13] reported a decrease of 55,500 ha in natural regeneration areas between 2005 and 2015.
Maritime pine (Pinus pinaster Aiton) is an important native conifer in the western Mediterranean basin that occupies an environmentally diverse area [14]. In southwestern Europe (Portugal, Spain, France, and Italy), this species covers over 3 million hectares [13,15,16,17], predominantly on the Iberian Peninsula [18,19], where it is the most abundant conifer [20].
According to the most recently available data source for each country, in mainland Portugal, maritime pine is the most abundant native conifer [13]. It occupies approximately 714,000 ha (22% of the forest area). In Spain, maritime pine is the most common native pine species, occupying approximately 816,943 ha [15]. Maritime pine is also one of the most abundant conifers in France, covering about 1 million ha [17]. In Portugal, official statistics [13] reported a sharp decline in maritime pine in recent decades and a decrease in naturally regenerated areas (by 44,700 ha between 2005 and 2015). The major factors involved in this decline were forest fires and pests (mainly nematodes) [13]. Monteiro [10] also highlighted failures in the natural regeneration of maritime pine after cutting the stand in progressive strips. In Spain, more specifically in the Spanish Northern Plateau, the failure of natural regeneration is the main concern of forest managers [21]. In recent years, regeneration failures of maritime pine have increased in some areas of southwestern France [5], notably on the French coast, leading to significant economic losses and consequences for the environment [22]. There are records of regeneration failure in the coastal zone of Aquitaine [23] and in the central zone of the dune forest [5]. Ouallet [24] inventoried the regeneration plots in the Sainte-Eulalie-en-Born and Biscarrosse forests in 2008 and found that almost half had failures. In these three countries, pilot plots have recently been established to respond to the low natural regeneration rate in a global change scenario and the high risk of a forest fire [25].
The natural regeneration of maritime pine can be influenced by numerous factors that may interfere with the various stages of regeneration development. Drought [5,7,8,26,27,28,29], fire [9,20,30,31,32,33,34,35,36,37,38], light [7], shrub [5,6,39,40,41], and stand density [18,40,42] are the most relevant. Thus far, the impacts of forest management on the natural regeneration of Pinus pinaster have not been studied comprehensively [43].
Climate change is one of the biggest challenges facing the forestry sector [44,45]. Impacts on forests are expected to increase dramatically in the coming decades [46,47]. Natural regeneration may be compromised by climate change [7,11]. The intensification of drought and fire in particular, could have dire impacts on this vital stage of forests [7,11,21,48]. Reduced growth and increased tree mortality are expected as a consequence of climate change (e.g., drought, soil aridification) [49], especially in places where productivity is strongly limited by water availability [50]. Increased aridity in the long term can reduce the growth of pine species [51].
Natural regeneration research is fundamental for the development of appropriate silvicultural guidelines, especially in the context of climate change [43], to assure successful regeneration of forests. For this reason, the main objective of the present work was to review the current knowledge about the factors that influence the different phases of the natural regeneration of maritime pine to propose scientifically based management planning.
The outline of the paper is as follows. Section 2 briefly presents the different phases of maritime pine regeneration, and Section 3 describes the factors that influence natural regeneration in each phase. Section 4 discusses silvicultural guidelines that promote the natural regeneration of maritime pine. The last section briefly describes the main conclusions of the research.
2. Natural Regeneration of Maritime Pine
In this section, we present a brief description of the different stages of the natural regeneration of maritime pine. This review is relevant to understanding the dynamics of the natural regeneration of the species.
The natural regeneration of maritime pine is a complex process that includes three phases: seeding (production, dispersal); germination; and seedling survival [5,28].
2.1. Seeding
In Portugal, Pinus pinaster flowering occurs at 7–8 years old, in spring (from March to May), and pinecone maturation occurs in the second year after this stage at around 18 months (late summer/early fall) [12]. In Spain, depending on the maritime pine subspecies (atlantica or mesogeensis) flowering can occur between April and May [52] or between March and May [53]. In the autumn of the second year after flowering, the pinecone matures, independently of the subspecies [52,53].
The production of viable seeds in maritime pine generally starts at 15 to 20 years age in Portugal [12], although empirical evidence indicates earlier ages. In Galicia, Spain, the production of viable seeds starts earlier, between 10 and 15 years old [52]. Maritime pine produces about 8–30 kg of seed per tree, on average [54]. Each kilo of seed contains between 16,000 [55] and 17,000 seeds, on average [54], of which 5000 to 8000 seeds are non-viable [54]. The values are independent of the subspecies. The results obtained by Juez et al. [56] in Cuéllar, Segovia (central Spain), suggest that, on average, there are between 7 and 24 seeds/m2, showing large spatial and temporal availability.
Seed supply from the soil or aerial seed banks is usually highly variable at different spatial, temporal–spatial, and temporal scales [57]. Once the seed is available, the dispersion of seeds usually occurs between June and August [28]. This phase is considered by Ouborg et al. [58] as one of the most important in the dynamics and evolution of plant populations. The arrival of seeds at favourable sites for the establishment and spatial location of seedlings is determined by seed dispersal [28]. Seed dispersal occurs primarily through the action of wind and animals [28] and can be influenced by seed morphology, such as weight and the presence of wings [59,60]. Heavy seeds generally have a lower dispersal ability compared to lighter seeds [28]. Carvalho et al. [61] showed that maritime pine seeds generally do not have a high dispersal capacity due to their characteristics (heavy and with small wings) and that few seeds disperse beyond the base of the tree crown. A more recent study carried out on the Northern Spanish Plateau showed that maritime pine has a high seed dispersal capacity, with average dispersal distances between 14.1 and 24.5 m and maximum distances above 54 m [21]. Furthermore, the effect of precipitation, together with intra-seasonal mean dispersal distance and maximum wind speed, are important factors for maritime pine seed dispersal [21].
2.2. Germination
Germination is defined as a subprocess of natural regeneration that begins with seed imbibition and ends with the complete elongation of the radicle [28]. A similar definition is assigned by physiologists, who state that germination is the emergence of the radicle through the seed coat [4]. Starting the process at an inappropriate place or time can lead to the death of the individual [62]. Seed germination and emergence are considered major phenological events that influence the initial success of seedling recruitment [29]. The germination capacity of maritime pine can range from 75 to 90% [55] or from 60 to 95% [54].
2.3. Seedling Survival and Seedling Initial Growth
Establishment, survival, and early seedling growth are considered critical stages during the early life stages of plants [59]. Matney and Hodges [63] found that the early seed and seedling stages and the transition of seedlings to later stages have the highest mortality rate during natural regeneration. Seed germination conditions seedling establishment and survival in maritime pine. Generally, favourable sites for germination are those that are more favourable for survival [28].
3. Factors That Influence Natural Regeneration
The failure of Pinus pinaster natural regeneration can be associated with several ecological and silvicultural factors [5,28,64] that can intervene in the different developmental stages of natural regeneration—seeding, germination, and seedling survival and development [7,8,9,10,11,12].
In this section, we present a review of the current state of knowledge on the ecological and silvicultural factors that positively or negatively affect the different development stages of the natural regeneration of maritime pine. This review will allow a subsequent diagnosis and identification of the main bottlenecks for the regeneration of the species and the development of adequate silvicultural models, especially in the context of climate change.
3.1. Factors That Influence the Seeding
The seed bank in the crown and soil can be positively or negatively affected by several factors that directly or indirectly influence the success of Pinus pinaster natural regeneration.
The amount of seed available in the canopy and soil is a key factor for natural regeneration [8,59,65,66]. Ruano et al. [56] demonstrated that the climate has a direct impact on seed production. Temperature seems to control primary cone growth and precipitation occurring during the secondary cone growth period positively affects cone production. However, precipitation appears to hinder cone ripening. In extremely dry years, water stress may limit seed production. Seed availability could be a limiting factor following very intense regeneration fellings, especially under extreme climatic conditions [56]. This is in agreement with Bravo et al. [67], who considered that climate, stand density, and tree conditions (e.g., size, vigour, competition, and growth efficiency) have a significant effect on the occurrence of cones, as well as the number of seeds produced. The amount of seed produced from maritime pine is not the same every year, and not all seed produced is viable. Soares et al. [12] indicated that there are harvest and counter-season years and that maximum seed production occurs in intervals of 3 to 5 years. Alía et al. [54] indicated that, in one kilogram of maritime pine seeds, about 9000 to 12,000 plants are viable. The germination capacity of the seed has been pointed out by several researchers, for example [59], as one of the factors that can influence natural regeneration. This can range from 60 to 95% [54], or from 75 to 90% [55] for maritime pine. Another important factor in natural regeneration is seed maturation, as mentioned by Vazquez (1958) cited in Cunha [68]. Seed size can influence seed dispersal [66], the spatial and temporal recruitment pattern of the species [69], and the likelihood of forming persistent soil seed banks [70]. Generally, small seeds are more likely to form persistent soil seed banks [70] and have higher dispersal capacity [66]. In contrast, larger seeds tend to favour natural regeneration (Vazquez (1958) cited in Cunha [68]). Santos and Tavares [66] demonstrated that the time of year and soil depth influence the number of seeds available in the soil seed bank. In October, the number of seeds in the soil was higher than that recorded in March. In addition, at a soil depth of 0–5 cm, more seeds were quantified compared to a depth of 5–8.5 cm. However, there is no evidence that the same occurs for maritime pine seeds, given the small number of seeds of the species observed in the study area.
Seed predation has been described by numerous researchers as a major factor in seed consumption [71,72] or for high seed loss [26,73,74]. Seed predation can occur before dispersal or after seed dispersal [74]. Before seed dispersal, predation usually occurs by the action of birds (e.g., crossbill, jays) [74], mammals, for example, squirrels, or insects such as the insect Leptoglossus occidentalis [5,75,76,77], that attack cones and seeds [28]. In Mediterranean pine ecosystems, rodents, birds, and ants are the most described predators in the literature following seed dispersal [73,78,79]. Predator activity can markedly decrease the total amount of available seed and alter the spatial distribution of seeds after the initial seed rain, and can vary depending on seed abundance and/or predator abundance [74]. Lucas-Borja et al. [73] concluded that the seed predation of Pinus nigra seeds was highly negatively correlated with annual seed production. Seed predation was higher in years of poor production (84% of seeds were removed) compared to years of good production (11% of seeds were removed) due to predator satiation. A study conducted on maritime pine in the northern Spanish highlands reinforced the negative impact of predation. The results suggest that predation can reduce seed density to values below 1 seed/m2, even in places where seed rain reaches values higher than 4050 seeds/m2 [26].
Several researchers have evaluated the impact of fire on the seed bank of maritime pine with the aim of understanding post-fire natural regeneration. Maia and Ferrandis et al. [9,32] showed that the effects of fire on the seed bank of the canopy and soil influence the natural regeneration of the species after a fire. The cones of maritime pine have serotinous characteristics, i.e., they do not open spontaneously after maturation, and their opening is favoured by the heat action of fires [80]. Fire-induced temperatures of about 50 °C help open the pinecones and release the seeds [65]. Maia [9] concluded that high fire severity in the canopy leads to combustion of the pinecones, making the seeds unviable, therefore affecting post-fire recruitment of maritime pine.
Table 1 presents a summary of the factors described in the text that positively and/or negatively affect seeding and, consequently, the natural regeneration of maritime pine.
Table 1.
Ecological factors influencing the natural regeneration of maritime pine. Phase: seeding.
3.2. Factors That Influence the Germination
Seed germination of maritime pine can be influenced by climatic factors, such as rainfall ([5,7,27], Vazquez (1958) cited in Cunha [68]), and light [7]. Water availability plays a key role in seed germination, as attested by several researchers ([5,7,27], Vazquez (1958) cited in Cunha [68]). According to Ruano et al. [7], summer rains have less impact on seed germination, in the first months, than the light factor. In a provenance study developed in Spain [27], the germination of maritime pine seeds was not controlled by temperature. In contrast, Bento et al. [8] showed that extreme temperatures have a negative influence on seed germination. Similar conclusions were obtained for other species of Pinus [81].
In the Marão Forest Perimeter and the Peneda Gerês National Park, Bento et al. [8] demonstrated the physical characteristics of the local influence on initial seed germination, for example, the greater or lesser protection against erosion, temperature extremes, or water stress. The slope, stoniness, amount of organic matter, and rocky outcrops were also found to condition the number of regenerated plants. Identical conclusions were presented in a later study by Cunha [68] in the Forest Perimeter of the Peneda Gerês National Park. The negative effect of stoniness and rocky outcrops on germination was also demonstrated in a later study by Madrigal et al. [34]. Other researchers, such as Castro [82], have also emphasised the negative effect of slope on seed germination, as it is associated with erosion and, therefore the dragging of seeds. A more recent study implemented along the Aquitaine Coast (France) by Guignabert [5] also concluded that terrain relief and soil moisture influence the germination of maritime pine seeds.
The germination of seeds varies with the depth of soil in which they are found and the time of year, as verified by Santos and Tavares [66]. Although the authors did not present results regarding the germination of Pinus pinaster seeds, they concluded that the germination of non-grass herbaceous seeds was higher at soil depths of 5–8.5 cm compared to a depth of 0–5 cm. Such conclusions are in line with those already mentioned by Pons [83] and Tsuyuzaki [84], who stated that germination success is higher in deeper layers than in shallow soil layers. Santos and Tavares [66] also concluded that the amount of germinated seeds was statistically higher in the autumn compared to the spring which may be due to the presence of a higher number of germinable seeds in the soil, as generally, the higher quantity of seeds falls between September and October (Santos (2003) cited in Santos and Tavares [66]). This is the time when the seeds are younger and will not have lost viability to germinate [66]. Vazquez (1958) cited in Cunha [68], stated that the mobilisation of the soil when the seed falls has a positive effect on the germination of maritime pine seed.
In Sandy soils, seed germination can be favoured, with an average shrub density of 17% [6]. This density may be the threshold between favourable conditions for germination, establishment, survival, and competition for resources (water and nutrients) [6]. The density of the stand can also influence seed germination. Rodríguez-García and Bravo [42] concluded that stands with higher densities of trees obtained better plant emergence.
The post-fire germination of maritime pine seeds has been studied by numerous researchers [33,34,35,36,37,85,86,87,88,89]. Germination can extend for more than two years after a fire [34,85]. In laboratory studies with seeds from different Spanish provinces (Léon and Albacete) and the Galicia region, maritime pine germination was not stimulated by heat [35,36,37,86]. Seeds germinate easily without heat treatment [35]. However, not all researchers have found this. Herrero de Aza et al. [33] evidenced that germination is favoured by the action of heat. Temperature [33,35,36,37] and time of exposure to fire influence the seed germination rate [33,36,37,87]. The probability of germination decreases in seeds directly subjected to temperatures above 130 °C [35] or 200 °C [36]. When seeds are exposed to temperatures of 130 °C for 5 min, the germination rate decreases significantly [33]. Germination runs smoothly at temperatures between 70 °C and 110 °C, regardless of the exposure time. When the exposure time is short, temperatures above 110 °C to 190 °C are acceptable. With the same exposure time of 5 min but with temperatures of 150 °C, Alvarez et al. [37] found that germination was practically null. According to Escudero et al. [35], regardless of the exposure time, temperatures equal to or above 130 °C decrease the probability of germination to less than 50%. Temperatures of 200 °C hurt the probability of germination even, on rapidly expanding fires [36]. The depth at which seeds are in the soil also conditions the post-fire germination of maritime pine. Deeper seeds have higher germination rates compared to surface seeds [87]. Most studies consider ash to have no significant effect on the germination of maritime pine seeds [33,86,87]. However, Reyes and Casal [88,89] showed that ash decreases the germination capacity of seeds. Maia [9] and Maia et al. [30,31] concluded that fire severity can have both positive and negative impacts on maritime pine seed germination. The results confirmed that high fire severity can lead to pinecone combustion, consequently causing lower seed germination. In contrast, a less severe fire (scorched and unburned crowns) contributed to increased germination of the soil seed bank [9,30,31].
Table 2 presents a summary of the factors that, both positively and negatively affect germination and consequently the natural regeneration of maritime pine.
Table 2.
Ecological factors influencing the natural regeneration of maritime pine. Phase: germination.
3.3. Factors That Influence the Seedling Survival
Plant survival can be conditioned by climatic factors such as summer drought [5,7,28,29], excessive radiation [28,43,64], and extreme temperatures [64]. Summer droughts damage maritime pine plants and can even lead to their death [5,7,28,29]. Although maritime pine plants have high plasticity and resistance to drought [90], summer droughts are one of the main causes of death during the first months of the plants’ life [5,29]. Ruano et al. [7] considered that light has a greater impact on plant survival in the first months than summer rains. After the first months of establishment, young Pinus pinaster plants become intolerant to shading and rarely survive for more than one year in closed cover [91]. Excessive radiation is also one of the main factors negatively influencing the survival of maritime pine plants [28]. García-Fernandez et al. [64] concluded that the high temperatures of the soil and the air layer closest to the ground, reached in summer for several consecutive days, compromised the survival of the plants. Plants were observed with wounds on the root collar due to high temperatures and excessive radiation. In addition, Rodríguez-García et al. [43] evidenced an increase in plant mortality in summer as a consequence of high radiation. Rodríguez-García et al. [40] reported that plant survival also varies with the season in which the plants were established. Plants established in spring are more likely to die in summer than those established in autumn. Furthermore, in Ávila, Spain, a relationship was observed between soil characteristics (texture and structure) and survival of maritime pine plants [40]. Sandy soils (lower water retention capacity) were related to a higher probability of plant mortality [40].
Uncontrolled use of grazing can result in severe damage to seedlings and young maritime pine trees. It occurs mainly in irregular or regular, denser stands with a relatively closed canopy that prevents abundant shrub vegetation [8]. In Portugal, Bento et al. [8] reported a 41% decrease between March and July in the number of regenerated maritime pine plants one-year post-fire, attributing this reduction to unlimited grazing.
Several researchers, such as Bento et al. [8], Rodríguez-García et al. [6], Guignabert [5], and Rodríguez-García and Bravo [39], have emphasised the negative role that competition with other trees and/or shrubs has on the survival of maritime pine plants. In north-western Spain, Líbano et al. [92] verified the negative and significant effect of fern cover on the density of natural regeneration of maritime pine. The impacts on plants may be higher when the fern dries and falls on the plant, causing mechanical damage and higher competition for light. Empirical evidence also points to the negative effect of the fern on the natural regeneration of maritime pine in the Leiria National Forest in Portugal. In general, alien species, in post-fire situations, where fire promotes occurrence, can compromise the natural regeneration of native vegetation, particularly if they are invasive [93]. The linear model developed by Madrigal et al. [34] to study post-fire natural regeneration of maritime pine in Sierra de Guadarrama revealed that interspecific competition is the main factor conditioning the survival of maritime pine seedlings. In addition to interspecific competition, physiography and site quality are also considered relevant factors. Regarding the latter, the model suggests that plant survival is higher in sites of lower quality.
The shrub can have positive or negative effects on the survival of maritime pine plants, protecting plants from animals [5], and creating favourable edaphic and micro-climatic conditions for the plants, such as a source of organic matter and nutrients and protection against erosion, wind, extreme temperatures, and extreme cold [41]. Rodríguez-García et al. [40] considered that shrubs can help overcome the season of higher environmental stress for plants in Mediterranean regions, especially when plants are established in spring and are more likely to die in summer. Some researchers, such as Rodríguez-García et al. [6], Guignabert [5], and Rodríguez-García and Bravo [39], have mentioned that shrubs can also harm the plant when there is competition for water and nutrients. Rodríguez-García et al. [6] showed that a shrub density of 17% may be the threshold between favourable conditions for plant establishment and survival and competition for resources (water and nutrients).
The survival of maritime pine is favoured in dense stands [40,42], although basal areas of less than 15 m2/ha have also been reported to favour establishment [18]. Rodríguez- García et al. [40] indicated that although canopy cover favours plant survival when trees are vigorous, these can endanger plant survival through competition for water and nutrients. In contrast, Rodríguez-García and Bravo [42] argued that canopy cover allows for increased moisture conditions probably associated with reduced soil temperature and increased relative humidity. These conditions allow younger individuals that are sensitive to stress to have higher initial survival probabilities. Understorey vegetation can facilitate the natural regeneration of maritime pine in low-density Mediterranean stands due to the heterogeneity created by shrubs, such as decreased temperature, and solar radiation [40].
The intensity of fires can condition the survival of maritime pine plants. Fernandes and Rigolot [65] showed that, in low to moderate intensity fires (until 1000 kW m−1), the impact on plant mortality is very low. In Spain, Madrigal et al. [34], and Férnandez et al. [20] found that few maritime pine plants died one year after the fire. Lam [38] concluded that, using the vital attributes method, a stand with a recurrence interval between fires of 8–10 years presents a greater persistence. It is implied from the conclusions presented by Lam [38] that more recurrent fires have a greater negative impact on plant survival. Reyes and Casal [89] concluded that ash from fires harmed the survival of Pinus sylvestris and Pinus nigra. For maritime pine, a slight effect on the development of plants in the first months of life was observed with ash treatment. Vega Hidalgo [94] mentioned that ash can contribute to the improvement of soil conditions, for example, by increasing the availability of nutrients and improving the pH of acid soils, contributing positively to the plant.
A summary of the factors that affect the seedling survival, positively and negatively and the natural regeneration of maritime pine is shown in Table 3.
Table 3.
Ecological factors influencing the natural regeneration of maritime pine. Phase: seedling survival.
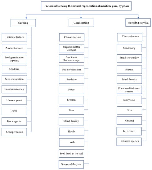
Figure 1 illustrates the factors that influence the natural regeneration of maritime pine.
Figure 1.
Factors that influence the natural regeneration of maritime pine.
4. Management Proposals to Promote Natural Regeneration
The natural regeneration of light species (shade-intolerant) in medium-quality sites was successful, when their density ranged between 2000 and 2500 plants/ha [95]. For the natural regeneration of maritime pine, Sardin [96] mentioned that it was successful when the average density was higher than 3000 plants/ha (production purposes). When the objective is protection, it should be higher than 1500 plants/ha. If the objective is protection, without any type of production, the regeneration density is successful when it is higher than 1000 plants/ha.
Inadequate forest management has been implicated as one of the reasons for the failure of natural regeneration in Mediterranean species [28]. The impacts of forest management on the natural regeneration of Pinus pinaster are not clearly understood, especially in the context of climate change [43].
Maritime pine presented a high capacity for natural regeneration after the occurrence of disturbances (felling or fire) [39]. However, according to several authors, the success of natural regeneration seems to depend on the type of harvesting system. Calama et al. [28] referred to silvicultural cuts that promote stand structures closer to those of uneven-aged forests as the most suitable for promoting natural regeneration, although they increase the vulnerability of stands to fire. Monteiro [10] concluded that, in the Carrasqueira pine forest in Portugal, clearcutting in progressive strips, with strips of 40 metres, in a mature maritime pine stand with a low density of seedlings probably caused heterogeneous natural regeneration. Most of the natural regeneration occurred in germinated seeds prior to the harvesting of mature trees. Considering the heterogeneity of the regeneration, the researcher considered that perhaps strip cutting was not the best management option and suggested the shelterwood harvesting system, with two cuts as an alternative to guarantee a continuous in the supply of seeds in the area, a lower exposure of the soil, and shading in the first phases of germination and development of the seedlings. Another study carried out in Portugal by Oliveira et al. [91] showed different conclusions about strip cutting, with reference to a positive influence on regeneration and lateral protection. In Spain, in the sandbanks of Almazán-Bayubas, Rodríguez-García et al. [6] obtained satisfactory natural regeneration densities after the practice of strip harvesting with 25 seed trees per hectare, stressing the importance of selecting seed trees with good characteristics (no diseases, no deformations, and stability to wind and snow with h/d < 80).
Uniform successive cuts are the most widely used in the central sands of the Castilian plateau (Spain) [53]. Ganhão et al. [41] found that these cuts are not the most appropriate, as the probability of successful natural regeneration is low, and the option for clearcutting with or without strips is preferable. Uniform successive cuts should only be used when stands present good phenotypic quality, and there is a need for soil protection (e.g., against erosion), and regeneration is expected to be successful [41]. In contrast, Oliveira et al. [91] stated that when the stand has the capacity for natural regeneration to occur and the stand is stable (h/d < 80) uniform successive cuts should be used. In unstable stands (h/d ≥ 80) with potential for natural regeneration, harvesting should be made in clearings or strips. In the Northwest Iberian Peninsula, Líbano et al. [92] demonstrated that clearcutting in alternate strips is adequate in the management of natural regeneration. Rodríguez-Soalleiro et al. [53] considered that clearcutting in patches can be an alternative in areas with little capacity for natural regeneration, even if combined with artificial regeneration (sowing). When stands are facing high competition with hardwoods, clearcuts are not the most appropriate type of harvesting since they favour this competition with the total removal of the trees [53]. In these situations, it is preferable to opt for a shelterwood harvesting system. Guignabert [5] obtained more satisfactory results related to germination and seedling survival, using progressive cuts (70 plants/ha) than clearcut in dune forests of Aquitaine. In maritime pine stands in Cuellar (Central Spain), Ruano et al. [7] concluded that harvesting intensities of 25% of the basal area (starting from a basal area of 8.71 m2/ha) had better germination and seedling survival than harvesting intensities of 0, 50, and 100%. The worst results were obtained when cutting was made at 100% of the basal area (clearcut). However, the absence of management (no cutting) may also contribute to the failure of natural regeneration, mainly due to the limitation of available seeds, given the mortality associated with the excessive density of the stand [53].
Fonseca et al. [97] recommended the use of silvicultural corridors before clearing undergrowth, whenever necessary, or when natural regeneration reaches about 1 m height. The width of the combustible elimination strips varies between 3 to 4 m wide (Urso National Forest and Pedrógão National Forest) and between 1 to 2 m (Leiria National Forest) in the coastal region of Centre Portugal. These strips alternate with selection strips for the natural regeneration of maritime pine of 60 to 70 cm wide in the Urso National Forest and the Pedrógão National Forest (to obtain densities between 1500 and 2000 trees/hectare) and with 1 metre wide strips in the Leiria National Forest. The vegetation strips should be inversely proportional to the regeneration density. The higher the regeneration density, the smaller the width of the vegetation strip should be [97]. The Directorate of Forest Heritage Enhancement Services [98] advocated the use of regularly spaced strips and contour lines for spontaneous vegetation conservation, which can have several benefits, such as protection against erosion and extreme weather conditions and provision of nutrients. Sardin [96] considered that the first clearing should coincide with the first stand clearing and the establishment of silvicultural corridors. The amount of clearing to be applied in the stand depends on the density of the existing natural regeneration. Two clearings should be applied, the first when the trees are about 1 m high and the second at 3–4 m high, when regeneration is greater than 10,000 trees/ha. Only one clearance should be recommended when trees reach 2 to 4 m height at natural regeneration densities between 1500 and 10,000 trees/ha.
Extending the rotation age was pointed out by Fonseca et al. [97], as being a practice to adopt to facilitate natural regeneration of maritime pine in Portugal, specifically in the Pedrógão National Forest and the Urso National Forest in the transition sections. For these forests, the exploitability should be expanded from 80 to 120 years, since at 80 years was identified as being difficult for natural regeneration.
Shredding of harvesting residues has a positive effect on the density [52,92] and growth [92] of natural regeneration. Removing harvesting residues [92] and cut vegetation that remains on the ground [6] has a negative effect on natural regeneration. The removal of cut residues can cause damage to naturally regenerated plants and reduce available seeds [92]. Rodríguez-Soalleiro [52] demonstrated that spreading the residues on the soil surface can hinder plant emergence and consequently delay natural regeneration by 2 or 3 years.
Reducing animal pressure [99] and or limiting/controlling grazing [8] can be used to promote natural regeneration whenever animal densities are incompatible with the success of natural regeneration. In burnt areas where grazing is one of the limiting factors [100], regeneration protection areas or individual protectors for plants can be used [99]. It is crucial to control invasive species, especially in burnt areas where they are more easily stimulated [99].
Prescribed burning is considered an appropriate practice because, in addition to reducing the fuel and therefore the risk of fire [65,80,101,102,103], it is also as beneficial for natural regeneration, namely for the germination of maritime pine when the fire temperature ranges from 70 to 110 °C regardless of the exposure time [33,91,104].
The use of post-fire management practices, such as soil mobilisation, tree felling, and clearing of shrub vegetation was described by Maia [9] as detrimental to soil vegetation cover, as losses have been associated with these practices. Fonseca et al. [97] demonstrated that the management of burnt areas, regarding the natural regeneration of maritime pine depends on the density of current natural regeneration, the quality of regeneration, and the time elapsed after the fire. Whenever natural regeneration is weak, non-existent, or of heterogeneous distribution, artificial regeneration, sowing or planting should be used. After fire occurrence, natural regeneration should be monitored and managed (insufficient natural regeneration of acceptable quality—densification; sufficient natural regeneration of acceptable quality). Bento et al. [8] stated that, to promote natural post-fire regeneration of maritime pine, it is necessary to consider the following silvicultural guidelines: (a) cut the burned trees by early next spring to ensure that there are good light and warmth conditions for germination; (b) the whole stand should not be removed and the least affected individuals should be preserved with a higher percentage of the green crown (seed supply); (c) places with steeper slopes, those more affected by crown fires, or where there is no or little needle deposition in the soil should be considered as priority areas for artificial reforestation, whenever natural regeneration is not sufficient; and (d) places where there is competition between natural regeneration and vegetation, due to the high productivity of soils, and the natural regeneration of maritime pine does not indicate a permanent and continuous character and should also be considered as priority sites for reforestation. In contrast to Bento et al. [8], Vega Hidalgo [94] argued that the removal of material affected by the fire should occur as early as possible, preferably within the first two weeks after the fire, thus avoiding negative impacts on post-fire regeneration. Aguiar et al. [105] recommended the use of artificial regeneration in young stands (<25 years), given that natural regeneration is less abundant at these ages.
5. Conclusions
Natural regeneration is a complex and fundamental process to maintain and renew forest stands over time. The natural regeneration of maritime pine can be influenced by multiple factors, among which we highlight edaphoclimatic factors, soil organic matter content, fire, stand age, stand density, shrub, and silvicultural factors, which may intervene in the various stages of natural regeneration development: seeding, germination, and seedling survival. Sometimes regeneration failures may be due to the interaction between factors.
As for silvicultural guidelines, the success of natural regeneration seems to depend on the type of harvesting system. The absence of management does not seem to be adequate for promoting natural regeneration. The control of animal pressure, the use of prescribed burning, and the shredding of harvesting residues are practices that promote the natural regeneration of maritime pine.
Knowledge of the factors that influence natural regeneration is an asset for the implementation of effective forest management that promotes natural regeneration, especially in the context of climate change.
Author Contributions
Conceptualization, all authors; methodology S.R.; formal analysis, S.R.; investigation, S.R.; resources, all authors; writing—original draft preparation, S.R.; writing—review and editing, all authors; supervision, P.S., A.C. and T.F.; project administration, T.F.; funding acquisition, T.F. All authors have read and agreed to the published version of the manuscript.
Funding
This article was developed as part of the project ForManRisk—Forest Management and Natural Risks (SOE3/P4/F0898) and research grant BI/UTAD/32/2020. This research was funded by “ForManRisk-Forest Management and Natural Risks” project (www.formanrisk.eu, accessed on 8 February 2022), operation number SOE3/P4/F0898, financed by Interreg-Sudoe Programme (www.interreg-sudoe.eu, accessed on 8 February 2022), through European Regional Development Fund (ERDF). For co-authors Paula Soares and Teresa Fonseca, this research was additionally funded by the Forest Research Centre, a research unit funded by Fundação para a Ciência e a Tecnologia I.P. (FCT), Portugal (UIDB/00239/2020). For co-author Adelaide Cerveira, this work is financed by National Funds through the Portuguese funding agency, FCT-Fundação para a Ciência e a Tecnologia, within project LA/P/0063/2020.
Institutional Review Board Statement
Not applicable.
Informed Consent Statement
Not applicable.
Data Availability Statement
Not applicable.
Acknowledgments
The authors would like to thank the UTAD and GISTree team involved in the ForManRisk Project for their help with the literature search at an early stage as part of the ForManRisk project activities. The authors would also like to thank Rita Gomes and Jorge Cancela (ICNF) for clarifications on natural regeneration in the national forests of the central coastal zone.
Conflicts of Interest
The authors declare no conflict of interest.
References
- FAO. Global Forest Resources Assessment 2020: Main Report; FAO: Rome, Italy, 2020; p. 184. [Google Scholar]
- Freudenschuss, A.; Brändli, U.-B.; Fridman, J.; Cienciala, E.; Linser, S. Criterion 1: Maintenance and appropriate enhancement of forest resources and their contribution to global carbon cycles. In State of Europe’s Forests 2020; Ministerial Conference on the Protection of Forests in Europe: Bratislava, Slovakia, 2020; pp. 29–50. [Google Scholar]
- Europe, F. State of Europe’s Forests 2020. In Proceedings of the Ministerial Conference on the Protection of Forests in Europe, Bratislava, Slovakia, 28–29 October 2020; p. 392. [Google Scholar]
- Pardos, M.; Ruiz del Castillo, J.; Cañellas, I.; Montero, G. Ecophysiology of natural regeneration of forest stands in Spain. For. Syst. 2005, 14, 434–445. [Google Scholar] [CrossRef]
- Guignabert, A. Etude des Processus de Régénération Naturelle du pin Maritime en Contexte de Dune Forestière Gérée: Influence de la Sylviculture, du Climat et des Interactions Biotiques. Ph.D. Thesis, Université de Bordeaux, Bordeaux, France, 2018. [Google Scholar]
- Rodríguez-García, E.; Juez, L.; Guerra, B.; Bravo, F. Análisis de la regeneración natural de Pinus pinaster Ait. en los arenales de Almazán-Bayubas (Soria, España). Investig. Agrar. Sist. Recur. For. 2007, 16, 25–38. [Google Scholar] [CrossRef]
- Ruano, I.; Pando, V.; Bravo, F. How do light and water influence Pinus pinaster Ait. germination and early seedling development? For. Ecol. Manag. 2009, 258, 2647–2653. [Google Scholar] [CrossRef]
- Bento, J.S.; Castro, J.F.; Cunha, P.; Liberal, M. Regeneração natural em pinheiro bravo após fogo. In Proceedings of the II Congresso Florestal Nacional, Porto, Portugal, 7–10 November 1990; pp. 21–39. [Google Scholar]
- Maia, P.A.A. Post-Fire Vegetation Regeneration in Portugal—Implications for Management. Ph.D. Thesis, Universidade de Aveiro, Aveiro, Portugal, 2014. [Google Scholar]
- Monteiro, A.L.M. Avaliação do Sucesso da Regeneração Natural em Povoamentos de Pinheiro Bravo na Companhia das Lezírias. Dissertação; Instituto Superior de Agronomia, Universidade de Lisboa: Lisboa, Portugal, 2016. [Google Scholar]
- Matías, L.; Castro, J.; Villar-Salvador, P.; Quero, J.L.; Jump, A.S. Differential impact of hotter drought on seedling performance of five ecologically distinct pine species. Plant Ecol. 2017, 218, 201–212. [Google Scholar] [CrossRef]
- Soares, P.; Calado, N.; Carneiro, S. Manual de Boas Práticas Para o Pinheiro-Bravo; Centro Pinus: Porto, Portugal, 2020; p. 32. [Google Scholar]
- ICNF. 6.º Inventário Florestal Nacional: 2015 Relatório Final; ICNF: Lisboa, Portugal, 2019; p. 276. [Google Scholar]
- Abad Viñas, R.; Caudullo, G.; Oliveira, S.; de Rigo, D. Pinus pinaster in Europe: Distribution, habitat, usage and threats. In European Atlas of Forest Tree Species; San-Miguel-Ayanz, J., de Rigo, D., Caudullo, G., Durrant, T.H., Mauri, A., Eds.; Publication Office of the European Union: Luxembourg, 2016; pp. 128–129. [Google Scholar]
- MITECO. Estructura forestal: Caracterización de los bosques y otras superficies forestales. In Anuario de Estadística Forestal 2018, Demográfico; Ministerio para la Transición Ecológica y el Reto Demográfico: Madrid, Spain, 2018; pp. 5–16. [Google Scholar]
- Laurentis, D.D. Le Foreste Italiane: Sintesi dei Risultati del Terzo—Inventario Forestale Nazionale; Carabinieri Command of Forestry, Environmental and Agri-Food Units, CREA—Research Centre for Forestry and Wood: Roma, Italy, 2021; p. 42. [Google Scholar]
- IGN. État et Évolution des Forêts Françaises Métropolitaines—Indicateurs de Gestion Durable 2020; Institut National de L’ Information Géographique et Forestière, Institut National de L’ Information Géographique et Forestière, Ministère de L’Agriculture et de L’Alimentation, ECOFOR, INRAE-AgroParisTech: Paris, France, 2020; p. 306. [Google Scholar]
- Tiscar, P.A.; Candel-Perez, D.; Estrany, J.; Balandier, P.; Gomez, R.; Lucas-Borja, M.E. Regeneration of three pine species in a Mediterranean forest: A study to test predictions from species distribution models under changing climates. Sci. Total Environ. 2017, 584–585, 78–87. [Google Scholar] [CrossRef]
- EUFORGEN. Pinus pinaster—Maritime Pine. Available online: http://www.euforgen.org/species/pinus-pinaster/ (accessed on 4 December 2021).
- Fernández, C.; Vega, J.A.; Fonturbel, T.; Pérez-Gorostiaga, P.; Jiménez, E. P. pinaster recruitment after a wildfire in NW of Spain. In Proceedings of the Wildfire 2007, Sevilla, Spain, 13–17 May 2007. [Google Scholar]
- Juez, L.; González-Martínez, S.C.; Nanos, N.; de-Lucas, A.I.; Ordóñez, C.; del Peso, C.; Bravo, F. Can seed production and restricted dispersal limit recruitment in Pinus pinaster Aiton from the Spanish Northern Plateau? For. Ecol. Manag. 2014, 313, 329–339. [Google Scholar] [CrossRef]
- CEREMA. Rapport d’Evaluation Environnementale du Programme Régional Forêt-Bois de Nouvelle-Aquitaine. Hors État Initial. L’environ; Cerema Sud-Ouest, Mission Transition Énergétique et Développement des Territoires MiTEDT: Bordeaux, France, 2019; p. 199.
- Pancou, J.-P.; Sin, F. Synthèse Bibliographique: Méthodologies et Problématiques de Régénérations Appliquées aux Forêts Littorales Françaises; Interreg Sudoe ForManRisk: Bordeaux, France, 2020; p. 32. [Google Scholar]
- Ouallet, P. Quels Peuvent-Être les Facteurs Écologiques Responsables des Échecs de Régénération Naturelle du pin Maritime sur Les Dunes Littorales des Forêts Domaniales de BISCARROSSE et de Sainte-Eulalie? Ph.D. Thesis, Mémoire-Bordeaux Sciences Agro et ONF, Bordeaux, France, 2012. [Google Scholar]
- ForManRisk, I.S. ForManRisk—Forest Management and Natural Risks. Available online: https://formanrisk.eu/pt/accueil-portugues/ (accessed on 15 October 2021).
- Ruano, I.; del Peso, C.; Bravo, F. Post-dispersal predation of Pinus pinaster Aiton seeds: Key factors and effects on belowground seed bank. Eur. J. For. Res. 2015, 134, 309–318. [Google Scholar] [CrossRef]
- Nuñez Paniagua, M.R.; Sierra de Grado, R.; Alía, R.; Bravo, F. Efecto del estrés hídrico y la oscilación de las temperaturas sobre la germinación de semillas de diversas procedencias de Pinus pinaster Ait. In Proceedings of the 6º Congreso Forestal Español: Servicios y Desarrollo Rural, Vitoria-Gasteiz, Spain, 10–14 June 2013. [Google Scholar]
- Calama, R.; Manso, R.; Lucas-Borja, M.E.; Espelta, J.M.; Piqué, M.; Bravo, F.; Del Peso, C.; Pardos, M. Natural regeneration in Iberian pines: A review of dynamic processes and proposals for management. For. Syst. 2017, 26, 1–20. [Google Scholar] [CrossRef]
- Lucas-Borja, M.E. Climate Change and Forest Natural Regeneration in Mediterranean Mountain Areas. For. Res. Open Access 2014, 3, 1–2. [Google Scholar] [CrossRef]
- Maia, P.; Pausas, J.G.; Vasques, A.; Keizer, J.J. Fire severity as a key factor in post-fire regeneration of Pinus pinaster (Ait.) in Central Portugal. Ann. For. Sci. 2012, 69, 489–498. [Google Scholar] [CrossRef]
- Maia, P.; Pausas, J.G.; Arcenegui, V.; Guerrero, C.; Pérez-Bejarano, A.; Mataix-Solera, J.; Varela, M.E.T.; Fernandes, I.; Pedrosa, E.T.; Keizer, J.J. Wildfire effects on the soil seed bank of a maritime pine stand—The importance of fire severity. Geoderma 2012, 191, 80–88. [Google Scholar] [CrossRef]
- Ferrandis, P.; Martínez-Sánchez, J.J.; Herranz, J.M. The Role of Soil Seed Bank in the Early Stages of Plant Recovery After Fire in a Pinus pinaster Forest in SE Spain. Int. J. Wildland Fire 1996, 6, 31–35. [Google Scholar] [CrossRef]
- Herrero de Aza, C.; Bravo, F.O.; Fernández, R.S.M. Modelo de probabilidad de germinación de pino negral (Pinus pinaster AIT.) tras incendio. Cuad. Soc. Española Cienc. For. 2004, 18, 57–63. [Google Scholar] [CrossRef]
- Madrigal, J.; Hernando, C.; Martínez, E.; Guijarro, M.; Díez, C. Regeneración post-incendio de Pinus pinaster Ait. en la Sierra de Guadarrama (Sistema Central, España): Modelos descriptivos de los factores influyentes en la densidad inicial y la supervivencia. Investig. Agrar. Sist. Recur. For. 2005, 14, 36–51. [Google Scholar] [CrossRef][Green Version]
- Escudero, A.; Sanz, M.V.; Pita, J.M.; Pérez-García, F. Probability of germination after heat treatment of native Spanish pines. Ann. For. Sci. 1999, 56, 511–520. [Google Scholar] [CrossRef]
- Martínez-Sánchez, J.J.; Marín, A.; Herranz, J.M.; Ferrandis, P.; Heras, J. Effects of High Temperatures on Germination of Pinus halepensis Mill. and P. pinaster Aiton subsp. pinaster Seeds in Southeast Spain. Plant Ecol. 1995, 116, 69–72. [Google Scholar] [CrossRef]
- Alvarez, R.; Valbuena, L.; Calvo, L. Influence of tree age on seed germination response to environmental factors and inhibitory substances in Pinus pinaster. Int. J. Wildland Fire 2005, 14, 277–284. [Google Scholar] [CrossRef]
- Lam, A.R. Sobrevivência do Pinheiro-Bravo Após Incêndio—Método dos Atributos Vitais. Dissertação; Instituto Superior de Agronomia, Universidade de Lisboa: Lisboa, Portugal, 2017. [Google Scholar]
- Rodríguez, E.; Bravo, F. Regeneración natural de Pinus pinaster Ait. y su relación con los factores ambientales en masas mediterráneas del centro de España. In La Regeneración Natural de los Pinares en los Arenales de la Meseta Castellana; Gordo, J., Calama, R., Pardos, M., Bravo, F., Montero, G., Eds.; Universidad de Valladolid: Valladolid, Spain, 2012; pp. 175–190. [Google Scholar]
- Rodríguez-García, E.; Spies, T.A.; Bravo, F. El matorral como herramienta para la regeneración natural de Pinus pinaster Ait. en ambientes mediterráneos. In Proceedings of the 5º Congreso Forestal Español—Montes y sociedad: Saber Qué Hacer, Ávila, Spain, 21–25 September 2009; pp. 1–11. [Google Scholar]
- Ganhão, A.; Correia, A.V.; Oliveira, A.C. Regeneração natural do pinheiro bravo. Proceedings of the II Congresso Florestal Nacional, Porto, Portugal, 7– 10 November 1990, 6.
- Rodríguez-García, E.; Bravo, F. Factores de sitio y regeneración forestal natural: El caso de Pinus pinaster en rodales de bosques Mediterráneos. In Proceedings of the 6º Congreso Forestal Español: Servicios y Desarrollo Rural, Vitoria-Gasteiz, Spain, 10–14 June 2013. [Google Scholar]
- Rodríguez-García, E.; Juez, L.; Bravo, F. Environmental influences on post-harvest natural regeneration of Pinus pinaster Ait. in Mediterranean forest stands submitted to the seed-tree selection method. Eur. J. For. Res. 2010, 129, 1119–1128. [Google Scholar] [CrossRef]
- Ministros, P.d.C.d. Resolução do Conselho de Ministros n.o 114/2006. Diário da República, 1.a série—N.o 179—15 de Setembro de 2006; Governo de Portugal: Lisboa, Portugal, 2006; pp. 6730–6809. [Google Scholar]
- Hanewinkel, M.; Peyron, J.-L. Tackling climate change—The contribution of scientific knowledge in forestry. Ann. For. Sci. 2014, 71, 113–115. [Google Scholar] [CrossRef]
- Gardiner, B.; Blennow, K.; Carnus, J.-M.; Fleischer, P.; Ingemarson, F.; Landmann, G.; Lindner, M.; Marzano, M.; Nicoll, B.; Orazio, C.; et al. Destructive Storms in European Forests: Past and Forthcoming Impacts; European Forest Institute: Joensuu, Finland, 2010; p. 138. [Google Scholar]
- Forzieri, G.; Girardello, M.; Ceccherini, G.; Mauri, A.; Spinoni, J.; Beck, P.; Feyen, L.; Cescatti, A. Vulnerability of European Forests to Natural Disturbances; Publications Office of the European Union: Luxembourg, 2020. [Google Scholar] [CrossRef]
- Mendoza, I.; Gómez-Aparicio, L.; Zamora, R.; Matías, L. Recruitment limitation of forest communities in a degraded Mediterranean landscape. J. Veg. Sci. 2009, 20, 367–376. [Google Scholar] [CrossRef]
- Allen, C.D.; Macalady, A.K.; Chenchouni, H.; Bachelet, D.; McDowell, N.; Vennetier, M.; Kitzberger, T.; Rigling, A.; Breshears, D.D.; Hogg, E.H.; et al. A global overview of drought and heat-induced tree mortality reveals emerging climate change risks for forests. For. Ecol. Manag. 2010, 259, 660–684. [Google Scholar] [CrossRef]
- Boisvenue, C.; Running, S. Impacts of climate change on natural forest productivity—Evidence since the middle of the 20th century. Glob. Chang. Biol. 2006, 12, 862–882. [Google Scholar] [CrossRef]
- Andreu-Hayles, L.; Gutiérrez, E.; Macias, M.; Ribas, M.; Bosch, O.; Camarero, J. Climate increases regional tree-growth variability in Iberian pine forests. Glob. Chang. Biol. 2007, 13, 804–815. [Google Scholar] [CrossRef]
- Rodríguez-Soalleiro, R.J.; Collazo, A.M. Selvicultura de Pinus pinaster Ait. Subsp. atlantica H. de Vill. In Compendio de Silvicultura Aplicada en España; Instituto Nacional de Investigación y Tecnología Agraria y Alimentaria (INIA): Madrid, Spain, 2008; pp. 367–398. [Google Scholar]
- Rodríguez-Soalleiro, R.J.; Serrada, R.; Lucas, J.A.; Alejano, R.; del Río, M.; Torres, E. Selvicultura de Pinus pinaster Ait. Subsp. mesogeensis Fieschi & Gaussen. In Compendio de Silvicultura Aplicada en España; Instituto Nacional de Investigación y Tecnología Agraria y Alimentaria (INIA): Madrid, Spain, 2008; pp. 399–430. [Google Scholar]
- Alía, R.; Martín, S.; De Miguel, J.; Galera, R.; Agúndez, D.; Gordo, J.; Salvador, L.; Catalán, G.; Gil, A. Regiones de Procedencia Pinus pinaster Aiton; Dirección General de Conservación de la Naturaleza: Madrid, Spain, 1996; p. 75. [Google Scholar]
- Marques, H.; Pinto, G.; Pinto, P.; Teixeira, C. Regiões de proveniência—Portugal; Autoridade Florestal Nacional: Lisbon, Portugal, 2012; p. 87. [Google Scholar]
- Ruano, I.; Manso, R.; Fortin, M.; Bravo, F. Extreme climate conditions limit seed availability to successfully attain natural regeneration of Pinus pinaster in sandy areas of central Spain. Can. J. For. Res. 2015, 45, 1795–1802. [Google Scholar] [CrossRef]
- Kelly, D. The evolutionary ecology of mast seeding. Trends Ecol. Evol. 1994, 9, 465–470. [Google Scholar] [CrossRef]
- Ouborg, N.J.; Piquot, Y.; van Groenendael, J.M. Population genetics, molecular markers and the study of dispersal in plants. J. Ecol. 1999, 87, 551–568. [Google Scholar] [CrossRef]
- Kozlowski, T.T. Physiological ecology of natural regeneration of harvested and disturbed forest stands: Implications for forest management. For. Ecol. Manag. 2002, 158, 195–221. [Google Scholar] [CrossRef]
- Price, D.T.; Zimmermann, N.E.; van der Meer, P.J.; Lexer, M.J.; Leadley, P.; Jorritsma, I.T.M.; Schaber, J.; Clark, D.F.; Lasch, P.; McNulty, S.; et al. Regeneration in Gap Models: Priority Issues for Studying Forest Responses to Climate Change. Clim. Chang. 2001, 51, 475–508. [Google Scholar] [CrossRef]
- Carvalho, A.; Santos, J.; Vaz, A. A Silvicultura do Pinheiro Bravo; Centro Pinus: Lisbon, Portugal, 2002. [Google Scholar]
- Harper, J.L. Population Biology of Plants; Academic Press: London, UK, 1977; p. 892. [Google Scholar]
- Matney, T.G.; Hodges, J.D. Evaluating Regeneration Success. In Forest Regeneration Manual; Duryea, M.L., Dougherty, P.M., Eds.; Springer: Dordrecht, The Netherlands, 1991; pp. 321–331. [Google Scholar]
- García Fernández, A.; Gómez Sanz, A.; Aroca Fernández, M.J.; Bravo Fernández, J.A.; Serrada Hierro, R. Factores microclimáticos que afectan a la regeneración de Pinus pinaster Ait. en Tierra de Pinares (Segovia). In Proceedings of the 6º Congreso Forestal Español: Servicios y Desarrollo Rural, Vitoria-Gasteiz, Spain, 10–14 June 2013. [Google Scholar]
- Fernandes, P.M.; Rigolot, E. The fire ecology and management of maritime pine (Pinus pinaster Ait.). For. Ecol. Manag. 2007, 241, 1–13. [Google Scholar] [CrossRef]
- Santos, L.; Tavares, M. O Banco de Sementes do Solo e as Modalidades de Instalação na Zona de Protecção do Pinhal Bravo das Dunas Litorais. Silva Lusit. 2011, 19, 85–98. [Google Scholar]
- Bravo, F.; Maguire, D.A.; González-Martínez, S.C. Factors affecting cone production in Pinus pinaster Ait.: Lack of growth-reproduction trade-offs but significant effects of climate and tree and stand characteristics. For. Syst. 2017, 26, 1–13. [Google Scholar] [CrossRef]
- Cunha, P.E.P.R. Fatores Condicionantes da Regeneração Natural de Pinus pinaster Ait. Após Incêndio no Parque Nacional da Peneda Gerês; Relatório final de estágio Universidade de Trás-os-Montes e Alto Douro: Vila Real, Portugal, 1993. [Google Scholar]
- Calama, R.; Manso, R.; Barbeito, I.S.; Madrigal, G.; Garriga, E.; Gordo, J.; Montero, G.; Cañellas, I.; Pardos, M. Do inter-specific differences in seed size determine natural regeneration traits in Pinus pinea and Pinus sylvestris? Appl. Ecol. Environ. Res. 2015, 13, 387–404. [Google Scholar] [CrossRef]
- Thompson, K.A.; Grime, J.P. Seasonal variation in the seed banks of herbaceous species in ten contrasting habitats. J. Ecol. 1979, 67, 893–921. [Google Scholar] [CrossRef]
- Manso, R.; Pardos, M.; Calama, R. Climatic factors control rodent seed predation in Pinus pinea L. stands in Central Spain. Ann. For. Sci. 2014, 71, 873–883. [Google Scholar] [CrossRef]
- Nathan, R.; Casagrandi, R. A simple mechanistic model of seed dispersal, predation and plant establishment: Janzen-Connell and beyond. J. Ecol. 2004, 92, 733–746. [Google Scholar] [CrossRef]
- Lucas-Borja, M.E.; Silva-Santos, P.; Fonseca, T.; Tiscar, P.; López-Serrano, F.R.; Abellán, M.; Martínez-García, E.; Del Cerro Barja, A. Modelling Spanish black pine postdispersal seed predation in Central-Eastern Spain. For. Syst. 2010, 19, 393–403. [Google Scholar] [CrossRef]
- Castro, J.; Gómez, J.M.; García, D.; Zamora, R.; Hódar, J.A. Seed predation and dispersal in relict Scots pine forests in southern Spain. Plant Ecol. 1999, 145, 115–123. [Google Scholar] [CrossRef]
- Alazard, P.; Fauconnier, T.; Rousseau, J.-P. Travaux de recherche sur les traitements des vergers à graines de pin maritime. Rapp. Final. Proj. 2016, 13, B01160. [Google Scholar]
- Boivin, T.; Davi, H. Mission D’expertise sur la Raréfaction des Fructifications du pin Maritime Dans les Landes de Gascogne; Ministère de l’Agriculture, de l’Agroalimentaire et de la Forêt: Avignon, France, 2016. [Google Scholar]
- Pancou, J.-P.; (Unité territoriale Haute-Ariège, Donezan, ONF, Savignac-les-Ormeaux, France). Récoltes de cônes et graines depuis 1993. 2019; (Unpublished work). [Google Scholar]
- McShea, W. The Influence of Acorn Crops on Annual Variation in Rodent and Bird Populations. Ecology 2000, 81, 228–238. [Google Scholar] [CrossRef]
- Nystrand, O.; Granström, A. Predation on Pinus sylvestris seeds and juvenile seedlings in Swedish boreal forest in relation to stand disturbance by logging. J. Appl. Ecol. 2000, 37, 449–463. [Google Scholar] [CrossRef]
- Fernandes, P.; Botelho, H.; Rego, F. A Piroecologia do Pinheiro Bravo. Silva Lusit. 2005, 13, 233–248. [Google Scholar]
- Gómez Sanz, D.V. Micrometeorologia de Masas Forestales de Pino Silvestre (Pinus sylvestris L.) y rebollo (Quercus pyrenaica Willd.) en la Vertiente Norte del Sistema Central (Montes de Valsain—Segovia). Consecuencias Selvícolas. Doctorado; Universidad Politécnica de Madrid: Madrid, Spain, 2002. [Google Scholar]
- Castro, J.F. Fatores Condicionantes da Regeneração Natural do Pinhal Bravo Após Incêndio—Caso Particular da Serra do Marão. Relatório Final de Estágio; Universidade de Trás-os-Montes e Alto Douro: Vila Real, Portugal, 1988. [Google Scholar]
- Pons, T.L. Dormancy, Germination and Mortality of Seeds in a Chalk-Grassland Flora. J. Ecol. 1991, 79, 765–780. [Google Scholar] [CrossRef]
- Tsuyuzaki, S. Survival characteristics of buried seeds 10 years after the eruption of the Usu Volcano in northern Japan. Can. J. Bot. 1991, 69. [Google Scholar] [CrossRef]
- Luis-Calabuig, E.; Torres, O.; Valbuena, L.; Calvo, L.; Marcos, E. Impact of large fires on a community of Pinus pinaster. In Fire and Biological Processes; Trabaud, L., Prodon, R., Eds.; Backhuys Publishers: Leiden, The Netherlands, 2002; pp. 1–12. [Google Scholar]
- Reyes, O.; Casal, M. The influence of seed age on germinative response to the effects of fire in Pinus pinaster, Pinus radiata and Eucalyptus globulus. Ann. For. Sci. 2001, 58, 439–447. [Google Scholar] [CrossRef]
- Santos, L.; Capelo, J.; Tavares, M. Germination Patterns of Soil Seed Banks in Relation to Fire in Portuguese Littoral Pine Forest Vegetation. Fire Ecol. 2010, 6, 1–15. [Google Scholar] [CrossRef]
- Reyes, O.; Casal, M. Germination of Pinus pinaster, P. radiata and Eucalyptus globulus in relation to the amount of ash produced in forest fires. Ann. For. Sci. 1998, 55, 837–845. [Google Scholar] [CrossRef]
- Reyes, O.; Casal, M. Effects of forest fire ash on germination and early growth of four pinus species. Plant Ecol. 2004, 175, 81–89. [Google Scholar] [CrossRef]
- Fernandes, P.A.T. Natural Regeneration and Expansion Capacity of Forestry Species: Pinus pinaster and Eucalyptus globulus. Ph.D. Thesis, Faculdade de Ciências, Universidade de Lisboa, Lisboa, Portugal, 2016. [Google Scholar]
- Oliveira, A.C.; Pereira, J.S.; Correia, A.V. A Silvicultura do Pinheiro Bravo; Centro Pinus: Porto, Portugal, 2000; p. 111. [Google Scholar]
- Líbano, E.C.; Soalleiro, R.R.; Alonso, G.V. Estudio de la regeneración natural de Pinus pinaster AIT.SSP. Atlántica en el Noroeste de España. Cuad. Soc. Española Cienc. For. 2003, 15, 101–106. [Google Scholar] [CrossRef]
- Vallejo, V.R.; Arianoutsou, M.; Moreira, F. Fire Ecology and Post-Fire Restoration Approaches in Southern European Forest Types. In Post-Fire Management and Restoration of Southern European Forests; Moreira, F., Arianoutsou, M., Corona, P., De las Heras, J., Eds.; Springer: Dordrecht, Holland, 2012; pp. 93–119. [Google Scholar]
- Vega Hidalgo, J.A. Regeneración del género Pinus tras incendios. Cuad. Soc. Española Cienc. For. 2003, 15, 59–68. [Google Scholar] [CrossRef]
- Serrada Hierro, R. Regeneración natural: Situaciones, Concepto, Factores y Evaluación. In Proceedings of the Actas de la III Reunión sobre Regeneración Natural-IV Reunión sobre Ordenación de Montes, Cuenca, Spain, 10–12 October 2003; pp. 11–15. [Google Scholar]
- Sardin, T. Guide des Sylvicultures—Forêts Littorals Atlantiques Dunaires; Office national des forêts: Paris, France, 2009; p. 175. [Google Scholar]
- Fonseca, T.; Salas, R.; Patrício, M.S.; Nunes, L.; Teixeira, A.; Cortez, P.; Branco, P.; Oliveira, F.; Manso, F.T.; Simões, P.; et al. Normas e Modelos de Silvicultura. Programa Recuper Matas Litorais. Relatório Comissão Científica Recuper. Matas Litorais; Comissão Científica do Programa de Recuperação das Matas Litorais: Lisboa, Portugal, 2018; p. 106. [Google Scholar]
- DSVPF. Princípios de Boas Práticas Florestais; DSVPF. Direção-Geral das Florestas: Lisbon, Portugal, 2003; p. 152. [Google Scholar]
- Catry, F.X.; Bugalho, M.; Silva, J.S.; Fernandes, P. Gestão da vegetação pós-fogo. In Ecologia do Fogo e Gestão de Áreas Ardidas; Moreira, F., Catry, F.X., Silva, J.S., Rego, F., Eds.; IsaPress: Lisbon, Portugal, 2010; pp. 289–323. [Google Scholar]
- Catry, F.; Bugalho, M.; Silva, J. Recuperação da Floresta Após o Fogo. O caso da Tapada Nacional de Mafra; Centro de Ecologia Aplicada Prof. Baeta Neves, Instituto Superior de Agronomia: Lisboa, Portugal, 2007. [Google Scholar]
- Fernandes, P.M. A silvicultura preventiva do pinhal bravo. In Proceedings of the Jornadas Técnicas “Investigação Aplicada na Gestão do Pinhal”, Vila Real, Portugal; 2009; pp. 1–9. [Google Scholar]
- Fernandes, P.; Botelho, H. A review of prescribed burning effectiveness in fire hazard reduction. Int. J. Wildland Fire 2003, 12, 127–128. [Google Scholar] [CrossRef]
- Moreira, F.; Delgado, A.; Ferreira, S.; Borralho, R.; Oliveira, N.; Inácio, M.; Silva, J.; Rego, F. Effects of prescribed fire on vegetation structure and breeding birds in young Pinus pinaster stands of Northern Portugal. For. Ecol. Manag. 2003, 184, 225–237. [Google Scholar] [CrossRef]
- Oliveira, S.; Fernandes, P. Regeneration of Pinus and Quercus after Fire in Mediterranean-Type Ecosystems: Natural Mechanisms and Management Practices. Silva Lusit. 2009, 17, 181–192. [Google Scholar]
- Aguiar, F.C.; Rodrigues, C.; Pina, J.P.; Soares, P. Regeneration of Riparian and Maritime Pine Forests after a Large Wildfire on the Largest Public Forest of Portugal. Forests 2021, 12, 477. [Google Scholar] [CrossRef]
Publisher’s Note: MDPI stays neutral with regard to jurisdictional claims in published maps and institutional affiliations. |
© 2022 by the authors. Licensee MDPI, Basel, Switzerland. This article is an open access article distributed under the terms and conditions of the Creative Commons Attribution (CC BY) license (https://creativecommons.org/licenses/by/4.0/).
