Detection Model for 5G Core PFCP DDoS Attacks Based on Sin-Cos-bIAVOA
Abstract
1. Introduction
2. Related Work
2.1. 5G Core Network DDoS Attacks
- Session establishment: When a UE accesses the 5G network and initiates a service request, the SMF sends a session establishment request to the UPF via PFCP. This request includes session-related parameters such as user identification, service type, and QoS requirements. The UPF creates the corresponding session context based on these parameters and allocates resources to ensure correct transmission of user traffic on the user plane.
- Session modification: During the course of a session, if there is a change in business requirements, such as a user switching from watching a video to engaging in a video call, which entails different QoS requirements for bandwidth and latency, the SMF can send a session modification request to the UPF via the PFCP protocol. The UPF then adjusts resource allocation and traffic handling strategies based on the modified parameters to accommodate the new business requirements.
- Session deletion: When a user terminates a service or when the network side needs to release resources, the SMF sends a session deletion request to the UPF. Upon receiving the request, the UPF releases resources associated with the session, such as closing tunnels and reclaiming bandwidth, thereby completing the session deletion process.
- PFCP session establishment DDoS attack: This attack is designed to deplete the UPF’s resources by inundating it with numerous legitimate session initiation and heartbeat messages. As a result, the 5G core may be impeded in its capacity to establish new PDU sessions between the client and the DN.
- PFCP session deletion DDos attack: The goal of this attack is to sever the connection between a particular UE and the DN. It targets the PDU session linking the client to the DN, aiming to disconnect the DN connection while keeping the UE connected to either the NG-RAN or the core network.
- PFCP session modification flood attack (DROP apply action field flags): The goal of this attack is to disable the packet processing rules associated with a specific session, ultimately causing the target UE to disconnect from the DN.
- PFCP session modification flood attack (DUPL apply action field flag): This attack is designed to take advantage of the DUPL flag within the application action field, compelling the UPF to replicate session rules, thereby creating several pathways for data originating from a single source.
2.2. 5G Core Network DDoS Attack Detection Methods
2.3. Relevant Intrusion Detection Datasets for Security Testing and Malware Prevention
3. Method
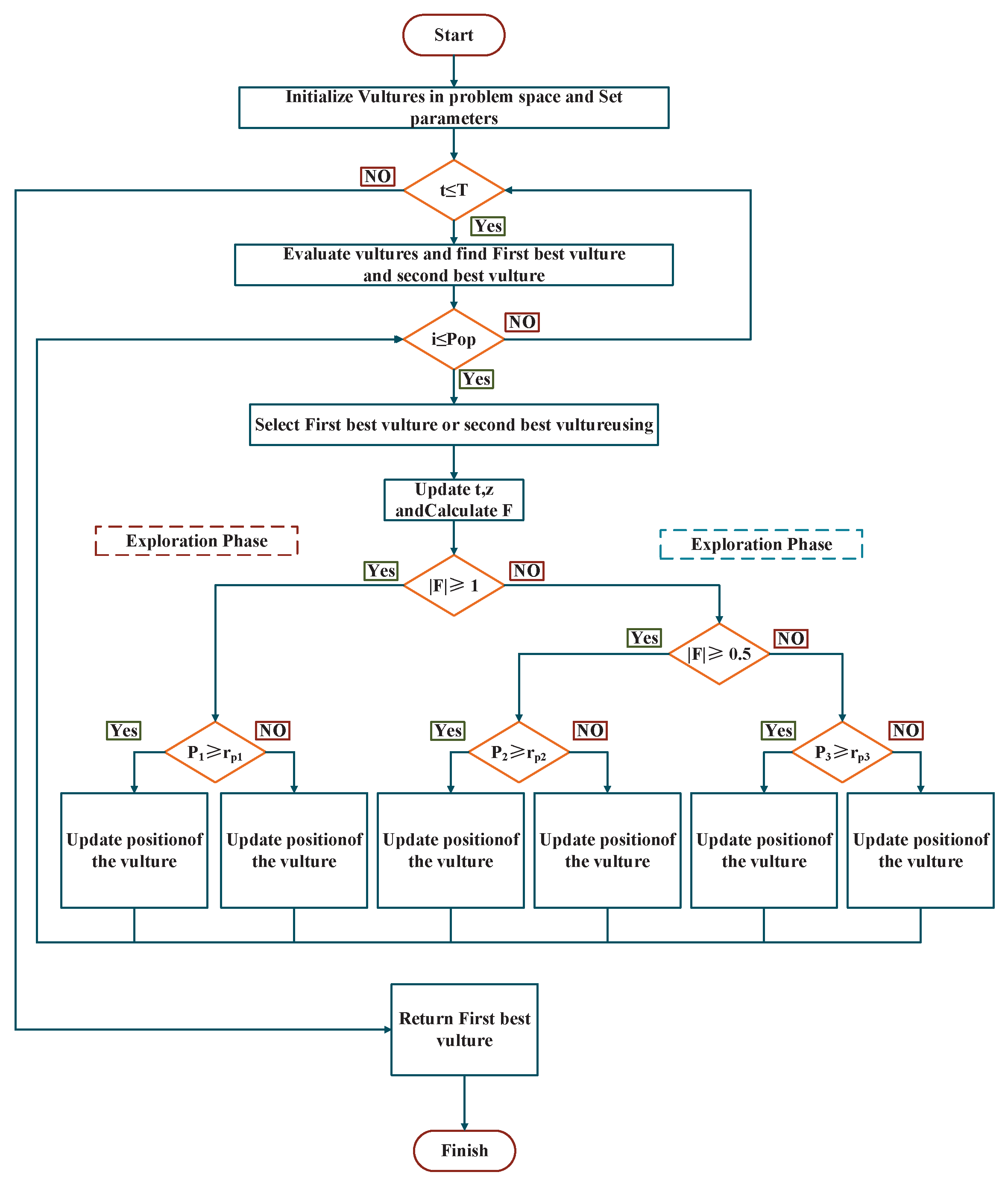
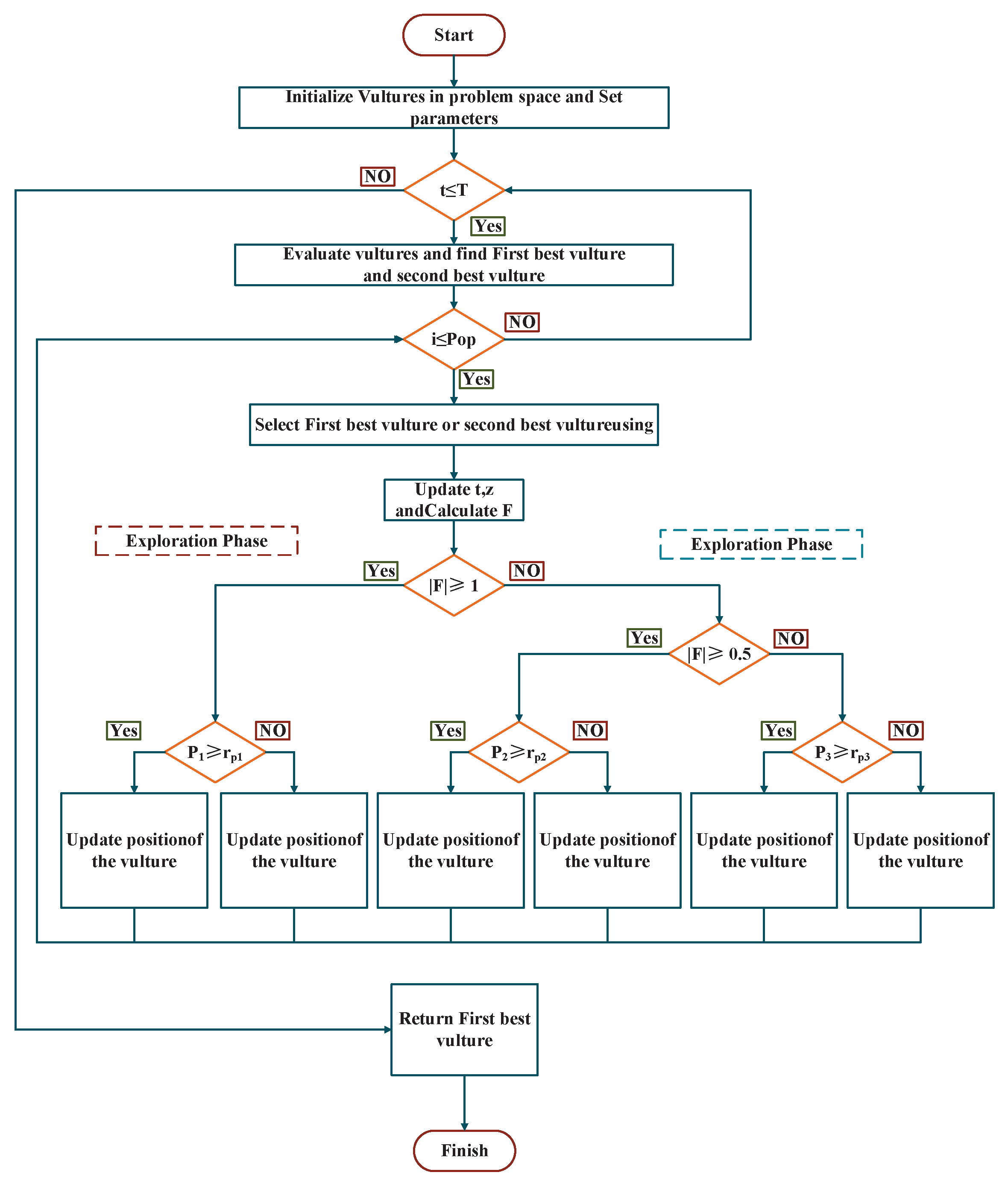
3.1. AVOA
- Population Initialization: A certain number of individuals are randomly generated as the initial population.
- Fitness Evaluation: The fitness value of each individual is calculated based on the problem’s fitness function.
- Selection Operation: Individuals are sorted according to their fitness values; those with higher fitness are selected as elite individuals to be retained for the next generation.
- Behavior Simulation: Includes two phases, blind search and local search; in blind search, individuals move randomly by a certain distance in the hope of finding better solutions, while in local search individuals search around the current best solution to find solutions closer to the optimal solution.
- Population Update: The population is updated based on the new positions.
- Termination Condition Check: It is determined whether the termination condition is met. If so, the algorithm ends; otherwise, it returns to step 3.

3.2. Sin-Cos-bIAVOA
3.3. PFCP DDoS Attack Detection Model
4. Experimental Results and Analysis
4.1. Experimental Environment and Equipment Configuration
4.2. Experimental Dataset
4.3. Effectiveness Evaluation Experiment
4.4. Accuracy Comparison Evaluation Experiment
4.5. Experiment on Classification and Identification of Attack Types
4.6. Discussion
5. Conclusions
Author Contributions
Funding
Institutional Review Board Statement
Informed Consent Statement
Data Availability Statement
Conflicts of Interest
Abbreviations
| 5GCN | 5G Core Network |
| AMF | Access Management Function |
| AUSF | Authentication Server Function |
| CU | Centralized Unit |
| DL | Deep Learning |
| DU | Distributed Unit |
| gNB | gNodeB |
| IEs | Information Elements |
| ML | Machine Learning |
| MTD | Moving Target Defense |
| NEF | Network Exposure Function |
| NFV | Network Functions Virtualization |
| NRF | Network Repository Function |
| NSSF | Network Slice Selection Function |
| PCF | Policy Control Function |
| PFCP | Packet Forwarding Control Protocol |
| RAN | Radio Access Networks |
| SEID | Session Endpoint ID |
| SDN | Software-Defined Network |
| SMF | Session Management Function |
| UDM | User Data Management |
| UE | User Equipment |
| UPF | User-Plane Function |
References
- Pleshakova, E.; Osipov, A.; Gataullin, S.; Gataullin, T.; Vasilakos, A. Next gen cybersecurity paradigm towards artificial general intelligence: Russian market challenges and future global technological trends. J. Comput. Virol. Hacking Tech. 2024, 20, 429–440. [Google Scholar] [CrossRef]
- Park, S.; Kim, D.; Park, Y.; Cho, H.; Kim, D.; Kwon, S. 5G Security Threat Assessment in Real Networks. Sensors 2021, 21, 16. [Google Scholar] [CrossRef] [PubMed]
- Wang, N.; Wang, P.; Alipour-Fanid, A.; Jiao, L.; Zeng, K. Physical-Layer Security of 5G Wireless Networks for IoT: Challenges and Opportunities. IEEE Internet Things J. 2019, 6, 8169–8181. [Google Scholar] [CrossRef]
- Patil, R.; Tian, Z.X.; Gurusamy, M.; McCloud, J. 5G core network control plane: Network security challenges and solution requirements. Comput. Commun. 2025, 229, 107982. [Google Scholar] [CrossRef]
- Choi, T.; Kim, T.; Tavernier, W.; Korvala, A.; Pajunpää, J. Agile Management and Interoperability Testing of SDN/NFV-Enriched 5G Core Networks. ETRI J. 2018, 40, 72–88. [Google Scholar] [CrossRef]
- Kim, E.; Choi, Y.I. Traffic monitoring system for 5G core network. In Proceedings of the 11th International Conference on Ubiquitous and Future Networks (ICUFN), Zagreb, Croatia, 2–5 July 2019. [Google Scholar]
- Lu, X.; Wang, X.; Pang, L.; Liu, J.; Yang, Q.; Song, X. Deployment and Reconfiguration for Balanced 5G Core Network Slices. IEICE Trans. Fundam. Electron. Commun. Comput. Sci. 2021, 104, 1629–1643. [Google Scholar] [CrossRef]
- Pell, R.; Shojafar, M.; Kosmanos, D.; Moschoyiannis, S. Service Classification of Network Traffic in 5G Core Networks using Machine Learning. In Proceedings of the 7th IEEE International Conference on Edge Computing and Communications (IEEE EDGE)/IEEE World Congress on Services (SERVICES), Chicago, IL, USA, 2–8 July 2023. [Google Scholar]
- Oh, B.H.; Vural, S.; Rahulan, Y.; Wang, N.; Tafazolli, R. Performance Evaluation of a Virtualized 5G Core Network in Indoor Environments. In Proceedings of the International Symposium on Networks, Computers and Communications (ISNCC), Rome, Italy, 19–21 June 2018. [Google Scholar]
- Pinto, A.; Santaromita, G.; Fiandrino, C.; Giustiniano, D.; Esposito, F. Characterizing Location Management Function Performance in 5G Core Networks. In Proceedings of the IEEE Conference on Network Function Virtualization and Software Defined Networks (IEEE NFV-SDN), Chandler, AZ, USA, 14–16 November 2022. [Google Scholar]
- Zhu, X.T.; Qu, X.M. Research on 5G Lightweight Core Network Technology for Vertical Industries. In Proceedings of the 17th IEEE International Wireless Communications and Mobile Computing Conference (IEEE IWCMC), Harbin City, China, 28 June–2 July 2021. [Google Scholar]
- Vanichchanunt, P.; Yamyuan, I.; Sasithong, P.; Wuttisittikulkij, L.; Paripurana, S. Implementation of Edge Servers on an Open 5G Core Network. In Proceedings of the 37th International Conference on Information Networking (ICOIN), Bangkok, Thailand, 11–14 January 2023. [Google Scholar]
- Zieba, M.; Natkaniec, M.; Borylo, P. Cloud-Enabled Deployment of 5G Core Network with Analytics Features. Appl. Sci. 2024, 14, 25. [Google Scholar] [CrossRef]
- Le, T.N.L.; Salem, B.A.; Ahad, E.A.; Aitsaadi, N.; Du, X. 5G-IoT-IDS: Intrusion Detection System for CIoT as Network Function in 5G Core Network. In Proceedings of the IEEE Conference on Global Communications (IEEE GLOBECOM)—Intelligent Communications for Shared Prosperity, Kuala Lumpur, Malaysia, 4–8 December 2023. [Google Scholar]
- Huang, H.O.; Chu, J.F.; Cheng, X.C. Trend Analysis and Countermeasure Research of Ddos Attack under 5g Network. In Proceedings of the 5th IEEE International Conference on Cryptography, Beijing Normal University, Zhuhai, China, 8–10 January 2021. [Google Scholar]
- Onoja, D.; Hitchens, M.; Shankaran, R. Security Policy to Manage Responses to Ddos Attacks on 5g Iot Enabled Devices. In Proceedings of the 13th International Conference on Information and Communication Systems (ICICS), Irbid, Jordan, 21–23 June 2022. [Google Scholar]
- Mamolar, A.S.; Pervez, Z.; Wang, Q.; Alcaraz-Calero, J.M. Towards the Detection of Mobile Ddos Attacks in 5g Multi-Tenant Networks. In Proceedings of the 28th European Conference on Networks and Communications (EuCNC), Valencia, Spain, 18–21 June 2019. [Google Scholar]
- Mamolar, A.S.; Salvá-García, P.; Chirivella-Perez, E.; Pervez, Z.; Calero, J.M.A.; Wang, Q. Autonomic Protection of Multi-Tenant 5g Mobile Networks against Udp Flooding Ddos Attacks. J. Netw. Comput. Appl. 2019, 145, 102416. [Google Scholar] [CrossRef]
- Ramezan, G.; Abdelnasser, A.; Liu, B.Y.; Jiang, W.Y.; Yang, F. Eap-Zkp: A Zero-Knowledge Proof Based Authentication Protocol to Prevent Ddos Attacks a the Edge in Beyond 5g. In Proceedings of the IEEE 4th 5G World Forum (5GWF), Montreal, QC, Canada, 13–15 October 2021. [Google Scholar]
- Park, S.; Cho, B.; Kim, D.; You, I. Machine Learning Based Signaling Ddos Detection System for 5g Stand Alone Core Network. Appl. Sci. 2022, 12, 12456. [Google Scholar] [CrossRef]
- Peng, C.; Fan, W.; Huang, W.Q.; Zhu, D.L. A Novel Approach Based on Improved Naive Bayes for 5g Air Interface Ddos Detection. In Proceedings of the IEEE Wireless Communications and Networking Conference (WCNC), Glasgow, UK, 26–29 March 2023. [Google Scholar]
- Aljebreen, M.; Alrayes, F.S.; Maray, M.; Aljameel, S.S.; Salama, A.S.; Motwakel, A. Modified Equilibrium Optimization Algorithm with Deep Learning-Based Ddos Attack Classification in 5g Networks. IEEE Access 2023, 11, 108561–108570. [Google Scholar] [CrossRef]
- Javadpour, A.; Ja’fari, F.; Taleb, T.; Benzaïd, C. Reinforcement Learning-Based Slice Isolation against Ddos Attacks in Beyond 5g Networks. IEEE Trans. Netw. Serv. Manag. 2023, 20, 3930–3946. [Google Scholar] [CrossRef]
- Bousalem, B.; Silva, V.F.; Langar, R.; Cherrier, S. Ddos Attacks Detection and Mitigation in 5g and Beyond Networks: A Deep Learning-Based Approach. In Proceedings of the IEEE Global Communications Conference (GLOBECOM), Rio de Janeiro, Brazil, 4–8 December 2022. [Google Scholar]
- Bousalem, B.; Silva, V.F.; Langar, R.; Cherrier, S. Deep Learning-Based Approach for Ddos Attacks Detection and Mitigation in 5g and Beyond Mobile Networks. In Proceedings of the 8th IEEE International Conference on Network Softwarization (NetSoft)—Network Softwarization Coming of Age—New Challenges and Opportunities, Politecnico Milano, Dipartimento Elettronica, Informazione & Bioingegneria, Milan, Italy, 27 June–1 July 2022. [Google Scholar]
- Almiani, M.; AbuGhazleh, A.; Jararweh, Y.; Razaque, A. Ddos Detection in 5g-Enabled Iot Networks Using Deep Kalman Backpropagation Neural Network. Int. J. Mach. Learn. Cybern. 2021, 12, 3337–3349. [Google Scholar] [CrossRef]
- Sheikhi, S.; Kostakos, P. Ddos Attack Detection Using Unsupervised Federated Learning for 5g Networks and Beyond. In Proceedings of the Joint European Conference on Networks and Communications/6G Summit (EuCNC/6G Summit), Gothenburg, Sweden, 6–9 June 2023. [Google Scholar]
- Fang, L.M.; Zhao, B.; Li, Y.; Liu, Z.; Ge, C.P.; Meng, W.Z. Countermeasure Based on Smart Contracts and Ai against Dos/Ddos Attack in 5g Circumstances. IEEE Netw. 2020, 34, 54–61. [Google Scholar] [CrossRef]
- Kuang, X.; Hou, J.; Liu, X.; Lin, C.; Wang, Z.; Wang, T. Improved African Vulture Optimization Algorithm Based on Random Opposition-Based Learning Strategy. Electronics 2024, 13, 3329. [Google Scholar] [CrossRef]
- Kaithal, P.K.; Sharma, V. African Vulture Optimization-Based Decision Tree (AVO-DT): An Innovative Method for Malware Identification and Evaluation through the Application of Meta-Heuristic Optimization Algorithm. Cybern. Inf. Technol. 2024, 24, 142–155. [Google Scholar] [CrossRef]
- Kholidy, H.A.; Karam, A.; Sidoran, J.L.; Rahman, M.A. 5G Core Security in Edge Networks: A Vulnerability Assessment Approach. In Proceedings of the 26th IEEE Symposium on Computers and Communications (IEEE ISCC), Athens, Greece, 5–8 September 2021. [Google Scholar]
- Amponis, G.; Radoglou-Grammatikis, P.; Nakas, G.; Goudos, S.; Argyriou, V.; Lagkas, T.; Sarigiannidis, P. 5G Core PFCP Intrusion Detection Dataset. In Proceedings of the 2023 12th International Conference on Modern Circuits and Systems Technologies (MOCAST), Athens, Greece, 28–30 June 2023; pp. 1–4. [Google Scholar]
- Amponis, G.; Radoglou-Grammatikis, P.; Lagkas, T.; Ouzounidis, S.; Zevgara, M.; Moscholios, I.; Goudos, S.; Sarigiannidis, P. Generating full-stack 5G security datasets: IP-layer and core network persistent PDU session attacks. AEU Int. J. Electron. Commun. 2023, 171, 154913. [Google Scholar] [CrossRef]
- Ock, J.; No, H.; Kim, S. Poster: Exploring Synthetic Data Generation for Anomaly Detection in the 5G NWDAF Architecture. In Proceedings of the 43rd IEEE International Conference on Distributed Computing Systems, ICDCS 2023, Hong Kong, China, 18–21 July 2023. [Google Scholar]
- Sarhan, M.; Layeghy, S.; Moustafa, N.; Portmann, M. NetFlow Datasets for Machine Learning-Based Network Intrusion Detection Systems. In Lecture Notes of the Institute for Computer Sciences, Social-Informatics and Telecommunications Engineering; Springer: Berlin/Heidelberg, Germany, 2024; Volume 371, pp. 117–135. [Google Scholar]
- Samarakoon, S.; Siriwardhana, Y.; Porambage, P.; Liyanage, M.; Chang, S.-Y.; Kim, J.; Kim, J.; Ylianttila, M. 5G-NIDD: A Comprehensive Network Intrusion Detection Dataset Generated over 5G Wireless Network. arXiv 2022, arXiv:2212.01298. [Google Scholar] [CrossRef]
- Sharma, N.; Shambharkar, P.G. Transforming security in internet of medical things with advanced deep learning-based intrusion detection frameworks. Appl. Soft Comput. 2025, 180, 113420. [Google Scholar] [CrossRef]
- Moubayed, A. A Complete EDA and DL Pipeline for Softwarized 5G Net Moubayed, A.work Intrusion Detection. Future Internet 2024, 16, 331. [Google Scholar] [CrossRef]
- Yuan, L.; Sun, J.; Zhuang, S.; Liu, Y.; Geng, L.; Ma, W. CoSen-IDS: A Novel Cost-Sensitive Intrusion Detection System on Imbalanced Data in 5G Networks. In Lecture Notes in Computer Science (Including Subseries Lecture Notes in Artificial Intelligence and Lecture Notes in Bioinformatics); Springer: Berlin/Heidelberg, Germany, 2024; Volume 14869, pp. 470–481. [Google Scholar]
- Civciss, A.; Ravihansa, V.; Sandeepa, C.; Liyanage, M. Netslab-5G-ORAN-IDD [Data Set]. Kaggle. 2025. Available online: https://www.kaggle.com/datasets/netslabdemo/netslab-5g-oran-idd (accessed on 11 June 2025).
- Abdollahzadeh, B.; Gharehchopogh, F.S.; Mirjalili, S. African vultures optimization algorithm: A new nature-inspired metaheuristic algorithm for global optimization problems. Comput. Ind. Eng. 2021, 158, 107408. [Google Scholar] [CrossRef]
- Gharehchopogh, F.S.; Ibrikci, T. An improved African vultures optimization algorithm using different fitness functions for multi-level thresholding image segmentation. Multimed. Tools Appl. 2024, 83, 16929–16975. [Google Scholar] [CrossRef]
- Xiao, Y.; Guo, Y.; Cui, H.; Wang, Y.; Li, J.; Zhang, Y. IHAOAVOA: An improved hybrid aquila optimizer and African vultures optimization algorithm for global optimization problems. Math. Biosci. Eng. 2022, 19, 10963–11017. [Google Scholar] [CrossRef] [PubMed]
- Zheng, R.; Hussien, A.G.; Qaddoura, R.; Jia, H.; Abualigah, L.; Wang, S.; Saber, A. A multi-strategy enhanced African vultures optimization algorithm for global optimization problems. J. Comput. Des. Eng. 2023, 10, 329–356. [Google Scholar] [CrossRef]
- Sharifian, Z.; Barekatain, B.; Quintana, A.A.; Beheshti, Z.; Safi-Esfahani, F. Sin-Cos-bIAVOA A new feature selection method based on improved African vulture optimization algorithm and a novel transfer function to DDoS attack detection. Expert Syst. Appl. 2023, 228, 120404. [Google Scholar] [CrossRef]










| Interface | Functions |
|---|---|
| N1 | UE-AMF |
| N2 | gNB-AMF |
| N3 | gNB-UPF |
| N4 | SMF-UPF |
| N5 | PCF-AF |
| N6 | UPF-DN |
| N7 | SMF-PCF |
| N8 | AMF-UDM |
| N9 | UPF-UPF |
| N10 | SMF-PCF |
| N11 | AMF-SMF |
| N12 | AUSF-AMF |
| N13 | AUSF-UDM |
| N14 | AMF-AMF |
| N15 | AMF-PCF |
| N22 | AMF-NSSF |
| Timeout (s) | Fitness | Feature Reduction Rate | Accuracy (%) | Precision (%) | Recall (%) | Specificity (%) | F-Measure (%) |
|---|---|---|---|---|---|---|---|
| 15 | 0.011232 | 0.050633 | 98.9166 | 98.4646 | 100 | 96.4506 | 99.2264 |
| 20 | 0.010144 | 0.037975 | 99.0137 | 98.547 | 99.9133 | 97.4665 | 99.2255 |
| 60 | 0.011539 | 0.037975 | 98.8728 | 98.25 | 100 | 96.9298 | 99.1173 |
| 120 | 0.009363 | 0.025316 | 99.0798 | 98.5294 | 100 | 97.6 | 99.2593 |
| 240 | 0.004965 | 0.050633 | 99.5495 | 99.359 | 100 | 98.5075 | 99.6785 |
| Timeout (s) | Fitness | Feature Reduction Rate | Accuracy (%) | Precision (%) | Recall (%) | Specificity (%) | F-Measure (%) |
|---|---|---|---|---|---|---|---|
| 15 | 0.002626 | 0.012658 | 99.7475 | 100 | 99.5816 | 100 | 99.7904 |
| 20 | 0.002590 | 0.025316 | 99.7639 | 100 | 99.6109 | 100 | 99.8051 |
| 60 | 0.008907 | 0.025316 | 99.1259 | 100 | 98.5994 | 100 | 99.2948 |
| 120 | 0.000253 | 0.025316 | 100 | 100 | 100 | 100 | 100 |
| 240 | 0.000253 | 0.025316 | 100 | 100 | 100 | 100 | 100 |
| Timeout (s) | Fitness | Feature Reduction Rate | Accuracy (%) | Precision (%) | Recall (%) | Specificity (%) | F-Measure (%) |
|---|---|---|---|---|---|---|---|
| 15 | 0.000795 | 0.025316 | 99.9452 | 100 | 99.9155 | 100 | 99.9577 |
| 20 | 0.002002 | 0.075949 | 99.8745 | 99.8917 | 99.8917 | 99.8507 | 99.8917 |
| 60 | 0.002100 | 0.025316 | 99.8134 | 100 | 99.6732 | 100 | 99.8363 |
| 120 | 0.000253 | 0.025316 | 100 | 100 | 100 | 100 | 100 |
| 240 | 0.000253 | 0.025316 | 100 | 100 | 100 | 100 | 100 |
| Timeout (s) | Fitness | Feature Reduction Rate | Accuracy (%) | Precision (%) | Recall(%) | Specificity (%) | F-Measure (%) |
|---|---|---|---|---|---|---|---|
| 15 | 0.001448 | 0.10127 | 99.9559 | 99.9393 | 100 | 99.8397 | 99.9696 |
| 20 | 0.000253 | 0.025316 | 100 | 100 | 100 | 100 | 100 |
| 60 | 0.000253 | 0.025316 | 100 | 100 | 100 | 100 | 100 |
| 120 | 0.000253 | 0.025316 | 100 | 100 | 100 | 100 | 100 |
| 240 | 0.000126 | 0.012658 | 100 | 100 | 100 | 100 | 100 |
| Timeout (s) | 15 s | 20 s | 60 s | 120 s | 240 s | Average |
|---|---|---|---|---|---|---|
| Sin-Cos-bIAVOA | 0.9821 | 0.9769 | 0.9740 | 0.9749 | 0.9895 | 0.97948 |
| AVOA | 0.9168 | 0.9326 | 0.9391 | 0.9452 | 0.9079 | 0.92832 |
| BP | 0.9737 | 0.9760 | 0.9365 | 0.9713 | 0.9685 | 0.9652 |
| CNN | 0.9770 | 0.9692 | 0.9452 | 0.9427 | 0.9755 | 0.96192 |
| RBF | 0.9287 | 0.9342 | 0.9240 | 0.9229 | 0.9406 | 0.93008 |
| ELM | 0.9455 | 0.9345 | 0.9317 | 0.9337 | 0.9336 | 0.9358 |
| RF | 0.9786 | 0.9711 | 0.9711 | 0.9606 | 0.9720 | 0.97068 |
| SVM | 0.9488 | 0.9378 | 0.9308 | 0.9337 | 0.9231 | 0.93484 |
| LSTM | 0.9494 | 0.9313 | 0.9423 | 0.9444 | 0.9650 | 0.94648 |
| Timeout (s) | Fitness | Feature Reduction Rate | Accuracy (%) | Precision (%) | Recall (%) | Specificity (%) | F-Measure (%) |
|---|---|---|---|---|---|---|---|
| 15 | 0.18319 | 0.21519 | 81.713 | 81.7937 | 81.5645 | 95.4375 | 81.6789 |
| 20 | 0.20431 | 0.12658 | 79.4907 | 79.4623 | 78.833 | 94.8953 | 79.1464 |
| 60 | 0.15835 | 0.46835 | 84.478 | 83.7885 | 84.0444 | 96.1426 | 83.9162 |
| 120 | 0.1404 | 0.62025 | 86.445 | 86.7326 | 86.1504 | 96.6255 | 86.4405 |
| 240 | 0.10824 | 0.48101 | 89.5522 | 90.3047 | 89.5645 | 97.4019 | 89.9331 |
Disclaimer/Publisher’s Note: The statements, opinions and data contained in all publications are solely those of the individual author(s) and contributor(s) and not of MDPI and/or the editor(s). MDPI and/or the editor(s) disclaim responsibility for any injury to people or property resulting from any ideas, methods, instructions or products referred to in the content. |
© 2025 by the authors. Licensee MDPI, Basel, Switzerland. This article is an open access article distributed under the terms and conditions of the Creative Commons Attribution (CC BY) license (https://creativecommons.org/licenses/by/4.0/).
Share and Cite
Ma, Z.; Zhang, R.; Gao, L. Detection Model for 5G Core PFCP DDoS Attacks Based on Sin-Cos-bIAVOA. Algorithms 2025, 18, 449. https://doi.org/10.3390/a18070449
Ma Z, Zhang R, Gao L. Detection Model for 5G Core PFCP DDoS Attacks Based on Sin-Cos-bIAVOA. Algorithms. 2025; 18(7):449. https://doi.org/10.3390/a18070449
Chicago/Turabian StyleMa, Zheng, Rui Zhang, and Lang Gao. 2025. "Detection Model for 5G Core PFCP DDoS Attacks Based on Sin-Cos-bIAVOA" Algorithms 18, no. 7: 449. https://doi.org/10.3390/a18070449
APA StyleMa, Z., Zhang, R., & Gao, L. (2025). Detection Model for 5G Core PFCP DDoS Attacks Based on Sin-Cos-bIAVOA. Algorithms, 18(7), 449. https://doi.org/10.3390/a18070449

