Next Article in Journal
Design of a New Energy Microgrid Optimization Scheduling Algorithm Based on Improved Grey Relational Theory
Next Article in Special Issue
Artificial Intelligence and Algorithmic Approaches of Health Security Systems: A Review
Previous Article in Journal
Enhancing Hydraulic Efficiency of Pelton Turbines Through Computational Fluid Dynamics and Metaheuristic Optimization
 
 
Font Type:
Arial Georgia Verdana
Font Size:
Aa Aa Aa
Line Spacing:
Column Width:
Background:
Systematic Review

Integrating Artificial Intelligence, Internet of Things, and Sensor-Based Technologies: A Systematic Review of Methodologies in Autism Spectrum Disorder Detection

by
Georgios Bouchouras
and
Konstantinos Kotis
*
Intelligent Systems Lab, Department of Cultural Technology and Communication, University of the Aegean, 81100 Mytilene, Greece
*
Author to whom correspondence should be addressed.
Algorithms 2025, 18(1), 34; https://doi.org/10.3390/a18010034
Submission received: 22 November 2024 / Revised: 24 December 2024 / Accepted: 7 January 2025 / Published: 9 January 2025

Abstract

This paper presents a systematic review of the emerging applications of artificial intelligence (AI), Internet of Things (IoT), and sensor-based technologies in the diagnosis of autism spectrum disorder (ASD). The integration of these technologies has led to promising advances in identifying unique behavioral, physiological, and neuroanatomical markers associated with ASD. Through an examination of recent studies, we explore how technologies such as wearable sensors, eye-tracking systems, virtual reality environments, neuroimaging, and microbiome analysis contribute to a holistic approach to ASD diagnostics. The analysis reveals how these technologies facilitate non-invasive, real-time assessments across diverse settings, enhancing both diagnostic accuracy and accessibility. The findings underscore the transformative potential of AI, IoT, and sensor-based driven tools in providing personalized and continuous ASD detection, advocating for data-driven approaches that extend beyond traditional methodologies. Ultimately, this review emphasizes the role of technology in improving ASD diagnostic processes, paving the way for targeted and individualized assessments.

Graphical Abstract

1. Introduction

Autism spectrum disorder (ASD) is a complex neurodevelopmental condition characterized by distinctive social, behavioral, and communication challenges, with significant variability between individuals [1]. Traditional diagnostic methodologies, which primarily rely on observational and behavioral assessments, often face challenges related to accessibility, consistency, and timeliness. However, recent advancements in technology, particularly in artificial intelligence (AI), the Internet of Things (IoT), and sensor-based methodologies, present new possibilities for enhancing ASD detection. These tools are increasingly utilized to capture unique, data-driven markers of ASD, transforming diagnostic practices through more objective, precise, and scalable approaches [2,3,4]. The adoption of wearable sensors, eye-tracking systems, and multimodal VR environments holds the potential to provide an innovative means of observing ASD-related motor patterns, attentional processes, and physiological responses in real time. These technologies may enable continuous and non-intrusive monitoring, supporting early detection of ASD, and providing insights into behavioral and neurological traits that have been challenging to capture reliably. However, advances in current research is needed to validate their effectiveness. For instance, sensor-based methodologies could help identify stereotypical behaviors and motor patterns associated with ASD in naturalistic settings, potentially providing data that might inform timely and tailored interventions [5,6,7]. Neuroimaging and microbiome analysis also extend this technological frontier by suggesting ASD-specific neurological and biological characteristics. AI-enhanced neuroimaging can help in identifying structural and functional brain connectivity patterns linked to ASD, contributing to a deeper understanding of its neuroanatomical basis [8,9].
This review examines the latest AI, IoT, and sensor-based methodologies in ASD research, highlighting their applications, benefits, and limitations. By synthesizing findings from diverse studies, our aim (and contribution to this research domain) is to demonstrate how these technological advancements are reshaping ASD diagnostics, offering a multidimensional perspective that facilitates more personalized, effective, and accessible support for people with ASD. Furthermore, building on our discussion of the identified challenges and open issues, we propose a comprehensive approach toward a holistic framework for ASD detection that combines emerging technologies with traditional diagnostic methods.
The structure of this paper is as follows: Section 1 introduces the research context, highlighting the primary objectives and significance of the study. Section 2 provides background knowledge essential for understanding the research, including foundational concepts and relevant theoretical frameworks. Section 3 outlines the methodology, detailing the data collection and analytical techniques employed. Section 4 presents the results, emphasizing key findings. Section 5 discusses these findings in relation to the existing body of knowledge, identifying implications and limitations and offering a proposal for feature work. Finally, Section 6 concludes the paper, summarizing the contributions and suggesting directions for future research.

2. Background Knowledge

ASD is a neurodevelopmental condition characterized by social, behavioral, and communication challenges [10]. The symptoms and severity of ASD vary greatly, emphasizing the importance of personalized diagnostic and intervention strategies [11]. Traditional diagnostic methodologies for ASD primarily rely on behavioral observation, clinical interviews, and standardized assessment tools. These methodologies are designed to identify core ASD characteristics, such as difficulties in social interaction, communication challenges, and restricted or repetitive behaviors.

2.1. Traditional Diagnostic Methodologies

Traditional diagnostic methodologies for ASD have been the cornerstone of clinical practice for many years, providing valuable insights and reliable assessments. Commonly used tools include the Autism Diagnostic Observation Schedule (ADOS) [12] and the Autism Diagnostic Interview-Revised (ADI-R) [13,14,15], both of which involve detailed evaluations conducted by trained professionals. The ADI-R is a structured interview with caregivers, designed to gather detailed information about developmental history and current behaviors in areas such as social interaction, communication, and restricted or repetitive behaviors. It is particularly effective for individuals aged 18 months and older and aligns with diagnostic criteria from the DSM [16] and ICD [17]. The ADOS, on the other hand, is a semi-structured assessment that involves direct observation of an individual’s behavior during structured and unstructured activities. It evaluates communication, social interaction, and play behaviors, with modules tailored to different age groups and language levels. Together, these tools offer a comprehensive approach by combining caregiver insights with real-time behavioral observations [18]. These methodologies have proven to be effective in identifying core symptoms and guiding interventions, establishing a foundation for understanding and addressing ASD. Despite their long-standing validity, these approaches are not without limitations. They can be time-intensive, often requiring lengthy observation and evaluation sessions, which may hinder their scalability and accessibility, especially in underserved regions [19,20]. Specifically, traditional methodologies can be limited by the following:
  • Delayed Diagnosis: The combination of subjectivity, time constraints, and limited access can lead to significant delays in diagnosis. This delay can have cascading effects, as early intervention is crucial to improving long-term outcomes for people with ASD [21].
  • Clinician Subjectivity: Traditional diagnostic methodologies heavily rely on clinicians’ observations and interpretations of a child’s behavior. This introduces the risk of subjective bias, as clinicians can perceive and interpret the same behavior differently based on their experience, training, or unconscious biases [22].
  • Environmental Variability: A child’s behavior can fluctuate depending on the environment or even the time of day. Traditional assessments, often conducted in unfamiliar clinical settings, may not accurately capture a child’s typical behavior patterns in naturalistic settings [23].
  • Cultural Considerations: Perceptions of “typical” behavior can vary across cultures. Traditional assessments may not consistently account for these cultural differences, potentially leading to misinterpretations of behavior in children from diverse backgrounds [24].
  • Assessment Burden: Traditional diagnostic assessments often require multiple observation and interaction sessions with the child. This can be time-consuming for both the clinician and the family, potentially creating barriers to timely diagnosis and intervention [19].
  • Accessibility Challenges: The requirement for specialized clinicians and resources for traditional assessments can create disparities in access to diagnosis, particularly in rural or underserved communities with limited healthcare infrastructure [25].

2.2. Emerging Technologies: Transforming ASD Detection

The integration of emerging technologies has the potential to address these limitations, possibly offering more objective, continuous, and personalized insights into an individual’s unique ASD characteristics, although further research is needed to confirm their effectiveness [26].

2.2.1. AI in ASD Detection

AI, with its capabilities in pattern recognition and predictive analytics, has the potential to revolutionize ASD detection. Techniques such as deep learning in neural networks can process large datasets of behavioral and physiological information, potentially identifying subtle patterns and markers that might not be readily apparent to human observers [27,28]. By utilizing AI in this setting, there is a potential of gaining more objective and comprehensive insights into an individual’s ASD characteristics, which could support earlier and more accurate diagnoses. Nonetheless, the need for further investigation into the effectiveness of these approaches underscores the motivation for exploring methodologies in this study.

2.2.2. IoT and Real-Time Data Monitoring

IoT provides the infrastructure for interconnecting various devices, enabling real-time data collection and monitoring in naturalistic settings. IoT-powered wearable devices, smart home sensors, and environmental monitoring systems offer the potential to provide continuous, unobtrusive insights into an individual’s behavior, communication patterns, and physiological responses. While IoT-enabled technologies could complement traditional assessments by delivering a more holistic understanding of ASD characteristics across different contexts, their effectiveness in reliably detecting ASD remains an area of active exploration of characteristics across different contexts [29].

2.2.3. Sensor-Based Technologies for Behavioral and Physiological Insights

Advanced sensor-based technologies, including commercially available or patient-specific wearable devices, eye-tracking systems, and electroencephalogram (EEG) sensors, enable the collection of objective and quantifiable data on behavioral and physiological markers associated with ASD. These tools provide a means to detect subtle variations in motor behavior, gaze dynamics, and neural activity that are often imperceptible using traditional observational approaches [30]. However, the application of these technologies in accurately identifying ASD traits and their integration into diagnostic frameworks require further validation, which underscores the need for a systematic evaluation [30].

2.3. From Traditional Assessments to Technological Advancements

To summarize, while traditional diagnostic methodologies for ASD have been widely used, they may face limitations and introduce challenges, as previously mentioned. The integration of emerging technologies, including AI, IoT, and sensor-based technologies, offers a promising approach to overcome these challenges. By leveraging AI’s pattern recognition capabilities and analyzing diverse data sources from wearable sensors and IoT devices, it is possible to work toward achieving more objective, continuous, and personalized insights into the unique ASD characteristics of individuals. This shift toward technology-driven approaches has the potential to revolutionize ASD detection, making it more insightful, accurate, timely, and accessible to diverse populations. The convergence of these technologies offers the potential for non-invasive, scalable, and real-time approaches to ASD diagnosis [10,31].

3. Research Methodology

This review examines the integration of AI, IoT, and sensor-based technologies in autism detection, synthesizing findings from original research across multiple domains. A meticulous and structured approach was followed to ensure the inclusion of relevant, high-quality studies while minimizing potential biases. In the following section, the paper provides a detailed description of the related work that is present in the literature. This effort is motivated by a single overarching research question: How are emerging technologies transforming the diagnosis of ASD and leverage behavioral, physiological, and neurological markers through innovative approaches? To answer this, the review synthesizes applications of technologies such as wearable sensors, eye-tracking systems, neuroimaging tools, EEG-based devices, and IoT-enabled smart devices to identify ASD-specific behavioral, physiological, and neurological markers. It further explores innovative approaches, including virtual reality (VR) environments, AI-driven facial and head movement recognition, gamified tools, and microbiome analysis, as well as the use of machine learning classifiers to enhance diagnostic accuracy and scalability. By integrating these technologies, the review highlights the transformative potential of data-driven approaches in advancing early detection, improving accessibility, and paving the way for more personalized interventions for individuals with ASD.

3.1. Inclusion and Exclusion Criteria

We established clear inclusion and exclusion criteria to maintain the rigor and focus of this review. Only original research papers published in English in peer-reviewed journals or conference proceedings were included. To avoid redundancy and potential bias, review papers and meta-analyses were excluded, as they summarize primary research rather than presenting original findings. Similarly, short communications were excluded due to their limited depth and scope. To capture the full spectrum of advancements in AI, IoT, and sensor-based technology, no restrictions were applied regarding publication dates. Each study also had to explicitly focus on the application of AI, IoT, or sensor-based technologies within autism research, forming the basis of our study eligibility criteria.

3.2. Search Engines and Search Queries

We have searched in four scientific databases—(a) PubMed, (b) Elsevier ScienceDirect, (c) Scopus, and (d) ACM Digital Library—to ensure a comprehensive literature search. These databases were chosen for their extensive coverage of both technical and medical/psychological fields, providing a balanced collection of relevant studies. Searches were conducted in October and November 2024 using customized search strings designed for compatibility with each database’s query structure. A representative search string is as follows:
TITLE((“internet of things” OR “IoT” OR “artificial intelligence” OR “AI” OR sensors) AND (autism OR ASD) AND (diagnosis OR screening OR evaluation OR detection OR assessment OR identification))
To enhance specificity, the search was restricted to papers with relevant keywords appearing in the title. This decision was made after initial exploratory searches revealed that querying all fields generated a large volume of studies with variable relevance (Table 1). By focusing on title-based searches, we ensured a direct connection between the studies and our research questions, thereby improving the precision of the review.

3.3. Paper Selection, Data Extraction, and Reliability of Relevance Assessments

The initial selection of papers involved a systematic screening of titles for relevance to the inclusion criteria. To assess the consistency of relevance assessments among three independent reviewers, Fleiss’ Kappa was calculated [32]. Fleiss’ Kappa is a statistical measure of agreement for categorical data that extends Cohen’s Kappa to multiple raters, providing a robust metric for assessing inter-rater reliability. In this study, each paper was rated as “completely relevant” (2), “somehow relevant” (1), or “not relevant” (0) by three reviewers. Papers scoring a total of 6 were automatically advanced to the next stage, while those scoring less than 3 were excluded. Papers with scores between 3 and 5 underwent further review. The calculated Fleiss’ Kappa score was 0.90, indicating a high level of agreement among the reviewers. According to conventional interpretation scales for Kappa values, this score suggests an “almost perfect” agreement. This high agreement demonstrates that the reviewers consistently assessed the relevance of the papers, validating the reliability of the relevance categorization process (Figure 1, Table 1)
Selected papers were then subjected to detailed examination. Data extraction was conducted using structured spreadsheets to capture key findings, methodologies, and techniques from each study. Terminologies were standardized to ensure consistency and mitigate selective reporting bias. This iterative process allowed for a comprehensive synthesis of findings.

3.4. Data Analysis

The analysis utilized a mixed-methodologies approach, combining frequency counts and summary statistics to identify trends and patterns with thematic synthesis to explore methodological approaches and key findings. This comprehensive approach provided a deeper understanding of the application of AI, IoT, and sensor-based technologies in ASD detection. A total of 57 studies were initially selected, with 53 passing title and abstract screening and 30 included in the final analysis (Figure 1).

4. Results

The results of this study provide an overview of various AI, IoT, and sensor-based technologies utilized for detecting ASD. Each approach demonstrates unique contributions to improving diagnostic accuracy, early detection, and real-time monitoring. Below, a concise summary of the key findings is presented, organized by methodologies, algorithms, and key findings across diverse ASD populations. These findings highlight the potential of advanced technologies in addressing the challenges of ASD detection and screening. The results are summarized in Table 2, showcasing the scope and effectiveness of different innovations in the field (Table 2).

4.1. Sensor-Based Detection of Motor Patterns and Stereotypical Behaviors

This chapter examines three studies that investigate innovative approaches for detecting stereotypical behaviors and motor patterns associated with ASD. These methodologies utilize wearable sensors, guided play interventions, and vocal analysis to enhance diagnostic precision and understanding of ASD-related characteristics. Together, these studies highlight how technology-driven approaches contribute to accurate ASD detection, continuous monitoring, and even therapeutic interventions, emphasizing the scalability and accessibility of these techniques for diverse settings.
The first study conducted by Mohammadian Rad et al. (2018) [2] examined the application of deep learning in conjunction with wearable sensors to identify stereotyped motor motions in patients with ASD. In this study, the researchers developed a convolutional neural network (CNN) model trained to recognize ASD-specific movement patterns by analyzing data collected from wearable sensors placed on the participants. The sensors gathered fine-grained motion data, capturing the frequency, intensity, and rhythm of movements characteristic of stereotypical behaviors. To validate the model, the researchers assessed sensitivity, specificity, and overall accuracy, achieving impressive results: the model demonstrated a 94% accuracy in correctly classifying ASD and non-ASD movement patterns. This high precision underscores the potential of combining wearable sensors with deep learning for non-intrusive ASD detection, suggesting a scalable method suitable for both clinical settings and home-based monitoring. The study concluded that such integration offers a promising approach for early screening and continuous tracking of ASD-related motor behaviors, facilitating more timely interventions and personalized care.
In a related vein, Chen et al. (2019) [5] explored how guided play environments embedded with digital sensors could capture stereotypical play behaviors indicative of ASD. This study utilized a setup in which children engaged in structured play activities designed to encourage both typical and atypical behaviors, with sensors embedded to track these interactions. Several innovative smart toys equipped with wireless sensors have been designed to monitor and detect stereotypical body movements during play. These devices often incorporate technologies such as accelerometers and video cameras to achieve precise tracking and analysis. The data collected from these play sessions provided insight into behavioral patterns, particularly repetitive and restricted play tendencies often observed in children with ASD. Using comparative analysis between children with ASD and neurotypical peers, the researchers achieved an accuracy rate of 91% in detecting subtle behavioral differences. This approach not only demonstrated high diagnostic value but also highlighted guided play as a potentially therapeutic interaction, as it promotes social engagement while enabling objective measurement of behavioral cues. The study concluded that guided play environments equipped with digital sensing offer dual benefits: they serve as a diagnostic tool for early ASD detection and may also support therapeutic interventions by encouraging naturalistic social interaction.
Xu et al. (2009) [7] focused on vocal analysis as a non-intrusive means of identifying ASD-related speech patterns. The researchers developed a machine learning model to analyze vocalizations by decomposing them into phone-like units. Advanced algorithms extract features from these units to identify ASD-specific vocal characteristics, such as atypical pitch, rhythm, or sound production patterns. The extracted features are processed using machine learning models, which classify the data and determine the likelihood of ASD presence with high sensitivity and specificity. By comparing the vocal patterns in children with ASD against those in neurotypical children, the study was able to detect distinct characteristics in speech prosody (rhythm, intonation, pitch, stress, and tempo of spoken language) and articulation. This analysis yielded a high accuracy rate of 89%, indicating that vocalization decomposition could effectively distinguish ASD-specific vocal traits. The study emphasized the feasibility of using vocal data for ASD screening, noting that this method’s practicality lies in its adaptability across various settings, from clinical environments to at-home applications. The findings support vocal analysis as an accessible and effective tool for early ASD detection, especially when other diagnostic methodologies are unavailable or impractical.
Summarizing, these studies underscore the potential of wearable sensors, guided play environments, and vocal analysis in advancing ASD detection and monitoring. Each approach leverages unique data modalities—motor patterns, play interactions, and vocal characteristics—offering complementary perspectives on ASD’s behavioral markers. By facilitating early and accurate detection, these technological approaches pave the way for personalized support and enhanced quality of life for individuals with ASD and their families.

4.2. Eye Movement and Visual Processing Analysis and Virtual Reality

Non-invasive methodologies for detecting ASD characteristics are examined, focusing on differences in gaze patterns, attention, and visual processing between individuals with ASD and their neurotypical counterparts. This section underlines the effectiveness of eye-tracking as a diagnostic tool, utilizing scanpath trends, fixation metrics, and gaze heatmaps to identify early markers of ASD.
Eraslan et al. (2020) [6] conducted a study in which they examined the potential of eye-tracking data on web-based tasks to identify ASD by analyzing scanpath trends. The researchers implemented machine learning algorithms to process gaze patterns and identify deviations in visual attention, such as fixation duration and gaze shifts, among individuals with and without ASD. Methodologically, the study focused on collecting eye-tracking data while participants engaged with web-based visual stimuli, allowing for real-time data capture. Results showed that individuals with ASD exhibited significantly different scanpath trends, particularly in terms of fixation stability and gaze repetition, compared to neurotypical individuals. The model achieved high accuracy, as measured by area under the curve (AUC) and precision scores, indicating strong sensitivity and specificity in differentiating ASD from non-ASD gaze patterns. The authors concluded that scanpath trend analysis via web-based tasks is a practical and scalable method for ASD screening, enabling accessible assessments that could be used beyond clinical settings.
Expanding on this approach, another study by Eraslan et al. (2020) [53] examined specific eye movement metrics, including fixations, saccades, and dwell time, to further investigate attentional biases and social cue processing differences in individuals with ASD. This study applied machine learning techniques to analyze these visual processing elements, with data collected from tasks requiring social attention and engagement with complex visual stimuli. In the study, the researchers used a logistic regression approach as a benchmark to measure the performance metrics (precision, recall, F1-score, and accuracy) of their proposed scanpath trend analysis (STA) method. They compared the results of the STA approach against the logistic regression approach to evaluate which method provided better classification results for detecting autism based on eye movement data. Cross-validation was used to ensure the reliability of the model, which demonstrated high sensitivity and specificity in distinguishing ASD-related gaze behaviors from those of control groups. With accuracy validated through performance metrics, the study emphasized that eye-tracking data provide a robust, non-invasive diagnostic marker, supporting real-time ASD assessment. The authors concluded that eye movement analysis not only enhances diagnostic precision but also offers a dynamic way to observe social attention patterns, thus contributing valuable insights into ASD’s unique visual processing characteristics.
In another study by Kabir Mehedi et al. (2023) [40], the aim was to visualize early markers of ASD in children through the use of fixation mapping and attention heatmaps. Eye movement data were collected from 13 children diagnosed with autism using advanced models like InceptionV3 and compact convolutional transformers (CCTs). The CCT model utilized a dual tokenizer and attention-based mechanisms to extract features from the images. Heatmaps were generated from the eye-tracking data to visually represent gaze patterns, highlighting areas of interest where participants focused their attention. This combination of eye-tracking data and heatmap visualization aimed to improve the accuracy of autism detection while minimizing computational complexity, ultimately creating an impartial tool for ASD screening. The model’s effectiveness was measured through precision and recall metrics, and results showed that children with ASD displayed distinctive gaze patterns, particularly in reduced focus on socially relevant areas. These unique gaze patterns set ASD participants apart from neurotypical controls with high accuracy. The study concluded that attention heatmaps offer a valuable tool for detecting early signs of ASD, presenting a user-friendly approach that may aid early intervention efforts.
In the first study, Kim et al. (2023) [4] developed the Virtual Reality Data Analysis Tool (V-DAT) to facilitate self-awareness and improve expert analysis of ASD behaviors. The V-DAT system was designed to collect and integrate data across four sensor modalities: head position and rotation, eye movement, audio, and physiological signals. Specifically, 20 participants wore a VR headset equipped with advanced sensors to monitor head movements, gaze direction, auditory inputs, and physiological responses, such as heart rate. Within the virtual environment, they engaged in interactive scenarios, during which the system collected comprehensive multimodal data. These data were later analyzed by experts to gain insights into participants’ behaviors and emotional responses during the VR activities. The results showed accuracy and the reliability of the data captured and strong correlations between observed behaviors and quantitative data metrics. This study concluded that V-DAT not only supports self-awareness in individuals with ASD by providing them with visualizations of their interactions but also enhances the diagnostic process for experts. The findings underscore VR’s potential as an accessible, interactive tool for diagnostic and therapeutic applications in ASD.
The potential of eye-tracking, visual processing analysis, and VR as effective, non-invasive methodologies for identifying attentional and gaze patterns related to ASD is demonstrated by these studies jointly. Each study contributes to a burgeoning toolkit for early, accessible ASD screening by highlighting the distinctive visual processing characteristics of individuals with ASD through the examination of scanpath trends, fixation data, and attention heatmaps. These methodologies not only offer high diagnostic accuracy but also facilitate the integration of scalable, real-time assessments into a variety of contexts, including educational environments and clinics.

4.3. AI-Based Facial and Head Movement Recognition

The use of AI techniques to analyze facial features and head movement patterns as potential markers for ASD is examined. Focusing on specific facial characteristics and motion-based behaviors, these approaches demonstrate how deep learning and machine learning models offer reliable, non-invasive indicators of ASD, enabling early detection and enhancing diagnostic methodologies.
The study by Anjum et al. (2024) [45] applied deep learning for feature extraction from children’s facial images, targeting facial expressions and micro-expressions often linked to ASD. The methodology of the study involved using five pre-trained convolutional neural network (CNN) models—Xception, VGG16, VGG19, MobileNet, and EfficientNetB0—as feature extractors from facial images of children. The dataset, sourced from Kaggle, consisted of 2940 images divided into autistic and non-autistic categories. Each model was utilized to extract features, which were then combined to create a comprehensive feature set. Logistic regression was employed as a binary classifier to distinguish between the two groups based on the extracted features. The images were preprocessed through normalization and resizing to ensure compatibility with the models, ultimately achieving an accuracy of 88.33% in classifying the images. By training the CNN on a dataset that included a diverse range of facial expressions, the model achieved high accuracy in classifying ASD-related facial traits. Key performance metrics, including sensitivity and specificity, were used to validate the model, which showed strong reliability in identifying ASD indicators. The study concluded that deep learning-based facial analysis can play a significant role in early ASD detection, especially when deep feature extraction is applied to capture subtle facial cues associated with ASD.
Following a similar aim but with a focus on movement, Gokmen et al. (2024) [43] investigated the use of head movement patterns as diagnostic markers of ASD. The study identifies small head movements (kines) from video data by analyzing head angles (pitch, yaw, roll). Using a multi-scale technique, these movements are categorized into patterns called kinemes, which represent actions like nodding or shaking. Histograms of these patterns are created to summarize behavior over time. Speech detection was used to separate movements during speaking and listening, improving the analysis. These features are then used to classify autism using machine learning models which often differ in children with ASD. The collected head movement data were processed through a machine learning model trained to detect ASD-specific movement characteristics. The study employed cross-validation to assess model accuracy, achieving high sensitivity and specificity in identifying ASD through these motion patterns. The results showed that certain head movement behaviors—such as repetitive tilting or unusual fixations—are significantly correlated with ASD, suggesting that non-invasive, movement-based data can be a valuable supplement to ASD diagnosis.
Talaat et al. (2024) developed a real-time emotion recognition framework that leverages facial expression analysis to detect six emotions: anger, fear, joy, neutral, sadness, and surprise. The system employs a three-stage process involving face identification, feature extraction using an autoencoder, and classification via a deep convolutional neural network (DCNN). Among the tested pre-trained models, Xception achieved the highest performance with 95.23% accuracy, a sensitivity of 93.2%, and an AUC of 91.34%. Additionally, the framework integrates fog and IoT technologies to ensure low latency and location awareness, enabling real-time detection and fast response. This innovative approach highlights the potential of facial expression analysis and deep learning for emotion recognition, providing families and medical experts with an efficient tool to support children with ASD in their daily interactions and emotional well-being.
The paper by Pan and Foroughi (2024) [52] investigates the challenges faced by learners with autism spectrum disorder (ASD) in educational environments, focusing on the influence of physical, social, and routine factors. The authors employed advanced machine learning techniques to enhance the identification and support of students with ASD, achieving a diagnostic accuracy rate of 92.18% using the AlexNet deep learning architecture. This model is utilized for feature extraction from a large dataset of facial images of children, specifically images resized to 224 × 224 pixels with three color channels, which are standard inputs for AlexNet. The dataset includes various images collected from educational settings, allowing the model to effectively classify ASD based on facial expressions. The study also incorporates edge computing to facilitate real-time analysis, making it suitable for resource-constrained educational settings. By leveraging these technologies, the research aims to provide educators with effective tools to better understand and support the unique needs of students with ASD, ultimately fostering more inclusive educational environments. The findings underscore the importance of tailored approaches that accommodate the distinct communication styles and instructional needs of these learners.
These studies demonstrate the potential of AI-driven analysis of facial features and head movements to identify ASD-specific markers. These non-invasive methodologies serve as complementary instruments in the diagnosis of ASD, as evidenced by the high accuracy rates observed in facial image and kinesic analyses. By combining AI with conventional diagnostic methodologies, these methodologies facilitate the development of more efficient and accessible screening options, thereby promoting personalized care and early intervention for individuals with ASD.

4.4. Neuroimaging and Brain Connectivity Analysis

The role of neuroimaging and AI-based connectivity analysis in identifying ASD-specific differences in brain structure and connectivity is examined. Utilizing advanced techniques in structural and functional brain analysis, these approaches demonstrate how AI-enhanced neuroimaging tools can enhance diagnostic precision and expand our understanding of ASD’s neuroanatomical features.
The study by Xu et al. (2024) [8] focused on using automated segmentation with structural MRI (sMRI) data to identify brain structural abnormalities in children with ASD. The researchers applied an AI-based segmentation tool to compare brain volumes in ASD children against neurotypical controls, paying particular attention to areas such as the right orbitofrontal cortex and the parahippocampal gyrus. These regions showed significant volume increases in children with ASD. To assess the predictive power of these findings, the researchers employed machine learning classifiers, including support vector machine (SVM) and AdaBoost models, achieving area under the curve (AUC) scores of 0.91 and 0.92, respectively. These high AUC values underscore the potential of AI-enhanced sMRI segmentation in providing quantifiable insights into ASD-specific brain structure changes. The study concluded that such methodologies could significantly contribute to clinical diagnostics by offering objective measurements of brain abnormalities associated with ASD.
Building on the foundation of structural analysis, Parui et al. (2023) [9] investigated the application of AI and a functional connectivity analysis of brain data to enhance the diagnosis of ASD. The methodology of the study involved several key steps to enhance the diagnosis of autism spectrum disorder (ASD) using resting-state functional MRI (rs-fMRI) data. Researchers collected data from the Autism Brain Imaging Data Exchange (ABIDE) dataset and performed a brain connectivity analysis using six different brain atlases to create connectivity matrices. To tackle the high dimensionality of the fMRI data, they employed a low-rank tensor approximation method for dimensionality reduction. A majority voting algorithm was then utilized to combine results from the various brain atlases, addressing subject variability. Finally, the study introduced the ALERT method, which was compared against state-of-the-art techniques, including traditional machine learning classifiers and deep learning methodologies, to evaluate its effectiveness in accurately diagnosing ASD. This comprehensive approach aimed to improve diagnostic accuracy by leveraging advanced computational techniques. The results demonstrated an ASD detection accuracy of 84.79% using a majority voting approach based on different brain atlases, with the Adaptive Low-Estimated Rank Tensor (ALERT) method outperforming traditional techniques. The findings underscore the significance of considering individual differences in brain connectivity and suggest that integrating various inputs and advanced analytical methodologies can improve diagnostic accuracy, ultimately contributing to more effective clinical tools for ASD diagnosis.
In a complementary approach, Ashraf et al. (2024) [44] investigated how brain imaging data could be used within an IoT framework for early ASD detection by applying transfer learning techniques to functional MRI data. In this study, the authors focused on identifying functional connectivity networks through the use of various brain atlas models, analyzing patterns that distinguish between ASD and neurotypical children. Using transfer learning, they processed correlation matrices derived from brain connectivity patterns, with cross-validation employed to assess diagnostic accuracy. The methodology began with the collection and preprocessing of brain imaging datasets to prepare them for analysis. Pre-trained neural network models were employed through transfer learning to identify patterns associated with ASD. These models were trained and fine-tuned for classification tasks, enabling the distinction between ASD and non-ASD cases. Finally, the model’s performance was evaluated using metrics such as accuracy and reliability, demonstrating the potential of this approach for efficient and precise ASD detection. Specific brain atlas models demonstrated notable efficacy, achieving high diagnostic accuracy levels and emphasizing the potential of IoT-enhanced brain imaging as an early ASD detection tool. The study concluded that integrating IoT and transfer learning in brain imaging could revolutionize early ASD screening by providing scalable, data-driven insights into brain function that are critical in ASD diagnostics.
Collectively, these studies demonstrate the power of AI-enhanced neuroimaging in detecting structural and functional connectivity changes associated with ASD. The combination of sMRI-based segmentation, functional connectivity analysis, IoT, and topological approaches provides a comprehensive view of ASD’s neuroanatomical underpinnings. By leveraging machine learning and AI, these methodologies improve diagnostic accuracy and offer clinicians valuable insights into ASD’s complex neural architecture, ultimately contributing to earlier, more reliable diagnoses and a deeper understanding of the disorder’s effects on brain structure and connectivity.

4.5. EEG-Based Approaches, IoT, Smart Devices, and Serious Games

This section examines the use of IoT and AI-powered smart devices, including wearables and advanced machine learning models, to leverage EEG data, stress monitoring, and physiological signals for identifying cognitive and emotional patterns associated with ASD. By integrating non-invasive, continuous monitoring methodologies with insights from three significant studies, it highlights the effectiveness of these tools in supporting ASD diagnosis and management in natural and practical settings. These technologies demonstrate their potential to enhance accuracy and accessibility for caregivers and clinicians, ultimately improving early detection and continuous behavioral monitoring of ASD.
In a recent study, Kumar and Umesh (2025) proposed the High Energy and Reliable Sensory and Behavior Data Collection (HERSBDC) mechanism. This approach tackled challenges in Wireless Body Area Networks (WBANs) and wearable IoT (WIoT) systems for ASD behavior monitoring, including issues of mobility and time-driven data collection. The HERSBDC mechanism introduced uneven clustering, optimized cluster head (CH) selection, and multi-objective routing to enhance energy efficiency and data reliability. Compared to traditional methods like Low Energy Adaptive Cluster-Hierarchy (LEACH) and Distributed Energy-Efficient Clustering and Routing (DECR), HERSBDC improved network lifetime by up to 62.28%, delivery ratio by 15.04%, and reduced delay and routing overhead by over 50% and 32%, respectively. These results highlight HERSBDC as an effective solution for ASD sensory and behavior data collection [48].
In the study by Alhassan et al. (2023) [34], researchers developed an energy-efficient wearable EEG device to detect neural patterns indicative of ASD. The primary aim was to optimize the energy consumption of the device without compromising the quality of EEG data needed for accurate ASD analysis. The device collected EEG signals while a machine learning model processed the data to identify ASD-related neural activity, employing algorithms that allowed for minimal energy expenditure. The study used accuracy, sensitivity, and specificity metrics to evaluate model performance, demonstrating a high accuracy rate that confirmed the reliability of the device in distinguishing ASD from neurotypical cases. The results indicated that EEG-based wearable sensors could provide accessible and practical options for continuous ASD detection. The study concluded that energy-efficient EEG devices have significant potential to make ASD monitoring more feasible for daily use and continuous monitoring, especially when regular assessments are needed over time.
In the study by Shelke et al. (2022) [3], an IoT-based system was designed to capture and analyze movement and interaction patterns in children to detect ASD-related behaviors. The system employed a series of sensors to gather real-time data, transmitted them to cloud-based or edge computing systems via IoT networks, where they were processed through a machine learning model specifically trained to identify atypical behaviors associated with ASD. This enabled real-time data processing, remote monitoring, and diagnosis, facilitating continuous, accessible, and scalable healthcare solutions for ASD detection. The IoT framework ensured that the data could be securely shared and analyzed across different locations and devices. The methodology included rigorous cross-validation to ensure model robustness, achieving an accuracy rate of 92%, with sensitivity and specificity each exceeding 90%. These high accuracy metrics underscored the system’s reliability across diverse environments, and the study concluded that the integration of IoT and AI offers a cost-effective, flexible solution for continuous ASD monitoring. The authors highlighted that such a system could operate in a wide range of settings, from clinics to homes, making it particularly beneficial for routine behavioral assessment in naturalistic environments.
In a parallel approach, Deng et al. (2021) [42] developed a wearable sensor system focused on monitoring attention and stress levels in children with ASD. The methodology involved tracking physiological indicators, such as heart rate and skin conductance, which were classified using machine learning algorithms to detect changes in emotional and attentional states. The system demonstrated strong reliability, achieving an accuracy of 89% and high sensitivity in identifying fluctuations in stress and attention. These findings suggest that wearable devices equipped with machine learning algorithms can provide real-time insights into the behavioral responses of children with ASD, supporting caregivers in managing emotional and attentional shifts. The study concluded that wearable sensors not only enable accurate ASD detection but also offer immediate feedback, thereby facilitating timely interventions that are responsive to each child’s needs.
Megerian et al. (2022) [26] conducted a clinical evaluation of an AI-enhanced diagnostic device specifically designed to assist clinicians in ASD diagnosis through structured behavioral prompts and physiological data analysis. The device integrates input from three sources: a caregiver questionnaire, two short home videos of the child, and a healthcare provider questionnaire. This input is processed using a machine learning algorithm to produce an output of either ASD positive, ASD negative, or indeterminate. The system’s design focused on maximizing accuracy and minimizing false negatives, ensuring safety and utility in primary care settings. The device’s accuracy was rigorously assessed through clinical trials, where it demonstrated a sensitivity of 93% and specificity of 91%, effectively distinguishing ASD-related behaviors from those of neurotypical children. By benchmarking the device’s performance against established diagnostic criteria, the study concluded that the AI-enhanced tool could significantly reduce the diagnostic timeline, providing clinicians with a reliable, data-driven approach to support early ASD identification. The authors emphasized the device’s potential to streamline ASD assessment, ultimately aiding healthcare providers in delivering faster, more objective diagnoses.
Building on AI integration in ASD diagnostics, Sohl et al. (2022) [35] examined the feasibility and impact of an AI-based diagnostic aid within the Extension for Community Health Outcomes (ECHO) autism model in primary care. The methodology involved integrating an AI-based diagnostic aid into the ECHO autism model for primary care evaluation of ASD in children aged 18–72 months. Similarly to the work by Magerian et al. (2022) [26], the diagnostic aid used three inputs: a caregiver questionnaire via a mobile app, analysis of two short home videos by trained video analysts, and a healthcare provider questionnaire. These inputs were processed by an AI algorithm to provide an ASD-positive, ASD-negative, or indeterminate result. Clinicians combined the AI outputs with their observations and clinical judgment for diagnosis. The approach aimed to reduce diagnostic delays and improve early intervention access.This tool incorporated data from caregiver questionnaires, video analysis, and healthcare provider input to generate ASD diagnostic recommendations. Methodologically, the study focused on clinical outcomes by evaluating how the tool affected diagnostic timelines and accuracy in primary care settings. Results showed that the AI diagnostic aid significantly reduced the time from initial caregiver concern to diagnosis, facilitating earlier interventions. The study concluded that implementing AI in primary care settings holds the potential to streamline the diagnostic process, thereby bridging the gap between initial suspicion of ASD and formal diagnosis, which can often be delayed due to limited resources or referral wait times.
In a related effort, Shahamiri and Thabtah (2020) [38] introduced Autism AI, a mobile application for ASD screening based on artificial intelligence. This app employed a convolutional neural network (CNN) to classify ASD-related traits, replacing traditional scoring methodologies with CNN predictions for greater accuracy. Caregivers or clinicians provided input data, which the app analyzed to detect ASD indicators. Tested on a comprehensive dataset, Autism AI demonstrated superior sensitivity, specificity, and overall accuracy compared to conventional screening tools. The study concluded that Autism AI offers a practical and accessible solution for ASD screening, reducing diagnostic subjectivity and making screening more widely available, especially in settings where traditional methodologies may be impractical or less efficient.
Similarly, Shannon et al. (2021) developed a machine learning-based device, which employs a gradient-boosted decision-tree algorithm to analyze 64 behavioral features derived from three distinct sources: caregiver questionnaires, 2 to 4 min of home videos reviewed by trained video analysts, and primary care physician (PCP) questionnaires. The device’s performance was evaluated by comparing its diagnostic results with the consensus of specialist clinicians, who used a modified Child Autism Rating Scale (CARS-2) and DSM-5 criteria [16]. These specialists included child psychiatrists, child psychologists, pediatric neurologists, and developmental behavioral pediatricians with expertise in ASD diagnosis [37]. The device demonstrated promising results, achieving a positive predictive value (PPV) of 80.8% (95% CI, 70.3–88.8), a negative predictive value (NPV) of 98.3% (90.6–100), sensitivity of 98.4% (91.6–100), and a specificity of 78.9% (67.6–87.7) for determinate cases. Importantly, the device’s performance was consistent whether the PCP used it remotely or in person, highlighting its adaptability for telemedicine applications. These findings suggest that such technology could enable PCPs to efficiently, accurately, and equitably diagnose ASD in children aged 18 to 72 months, facilitating earlier intervention and reducing reliance on specialist referrals. While these results are preliminary, they underscore the potential of integrating machine learning-based diagnostic tools into primary care settings to enhance the accessibility and timeliness of ASD diagnosis.
In a large-scale study, Millar et al. (2019) [33] conducted a phase 3 diagnostic evaluation of a smart tablet-based serious game designed to identify ASD-specific behaviors in children aged 3 to 5 across Sweden and the United Kingdom. The game was crafted to elicit responses that reveal social and communicative traits commonly linked to ASD. During game-play, data on reaction times, eye movements, and behavioral response patterns were collected and analyzed by a machine learning model to identify ASD indicators. This study used sensitivity and specificity metrics to measure accuracy, yielding high reliability in distinguishing between ASD and non-ASD participants. The study concluded that such serious games offer an interactive and scalable approach to ASD screening, allowing children to engage in a playful, stress-free setting while providing clinicians with valuable behavioral data for early detection.
Reddy et al. (2024) proposed an IoT-based framework for automated assessment and reporting light sensitivities in children with autism spectrum disorder (ASD), addressing the limitations of traditional subjective and time-intensive methods. The system, called IoT-LSAS, utilizes IoT, computer vision, and data mining techniques to assess visual sensitivities to light (color and illumination). It operates in two modes: child control mode (CCM), which uses a preference-based approach, and system control mode (SCM), which tracks emotional responses during sensory stimulation sessions. Tested on a sample of 20 children with ASD, the IoT-LSAS achieved a 95% agreement rate in CCM and 90% in SCM when compared to practitioner assessments. The framework significantly reduces the time required for diagnosing light sensitivities while providing objective and reliable results. This innovative system offers a promising alternative to traditional assessment methods, enabling the development of personalized sensory environments and therapeutic strategies for children with ASD.
The innovative use of serious games, digital health tools, and wearable technologies presents engaging, non-invasive, and data-driven approaches to screening and managing ASD. By integrating AI-powered analysis, interactive technologies, and IoT solutions, these studies demonstrate how diagnostic precision and accessibility can be enhanced in diverse settings, from clinical to home environments. Wearable devices, combined with continuous monitoring of EEG and physiological data, provide essential insights into ASD-specific cognitive and emotional markers, enabling real-world understanding and management of symptoms. These methodologies, which optimize energy efficiency in devices and leverage real-time data, transform the diagnostic process into an interactive and accessible experience for children, caregivers, and clinicians. Together, these innovations highlight the potential of AI, serious games, IoT, and wearable sensors to streamline early detection and intervention, ensuring that ASD assessment is efficient, inclusive, and adaptable to various contexts.

4.6. Classification Techniques and Performance Evaluation

AI-driven classification techniques for detecting ASD are summarized in this section, with a focus on comparing their performance in terms of diagnostic accuracy, sensitivity, and specificity. Utilizing innovative feature selection and machine learning models, these approaches demonstrate the potential of AI to streamline diagnostics, facilitate early detection, and improve accessibility across various age groups and clinical settings.
The study by Neeharika and Riyazuddin (2023) [41] sought to improve ASD screening accuracy by leveraging feature selection techniques alongside advanced machine learning classifiers. Their study involved multiple datasets covering toddlers, children, teens, and adults, allowing for a comprehensive evaluation of ASD traits across age groups. The researchers applied a multilayer perceptron (MLP) classifier, which is a type of artificial neural network commonly used in machine learning for classification and regression tasks. They applied it to formerly stated datasets and found that it outperformed other classifiers, achieving near-perfect accuracy in distinguishing between ASD and non-ASD individuals. To enhance model precision while minimizing feature complexity, they used Relief F, a feature ranking method, to select the most relevant predictors. This optimization allowed the MLP model to reach a peak accuracy of 93.6%, with high sensitivity and specificity rates, making it a robust tool for ASD detection. The study concluded that MLP’s ability to accurately and efficiently classify ASD suggests it is a valuable screening tool adaptable for diverse age groups, supporting both clinical assessments and large-scale screenings.
Building on the efficiency of AI in ASD diagnostics, Wall et al. (2012) [36] explored reducing the length of the widely used Autism Diagnostic Interview-Revised (ADI-R), which originally includes 93 questions, by applying machine learning algorithms. Focusing on the Alternating Decision Tree (ADTree) classifier, the researchers aimed to identify a minimal yet effective subset of questions to streamline the diagnostic process. Remarkably, the ADTree classifier achieved over 99% accuracy using only seven questions, retaining high sensitivity and specificity. This condensed assessment enabled accurate ASD identification in children as young as 13 months, demonstrating the potential of AI-driven feature reduction to reduce diagnostic time without sacrificing quality. The study concluded that by streamlining the ADI-R, AI can facilitate quicker, more accessible screenings, offering a powerful tool for clinicians and caregivers seeking efficient and accurate assessments.
The study by Alzakari et al. (2024) [49] presents an innovative two-phase approach for addressing the variability in autism spectrum disorder (ASD) traits through machine learning techniques (data: behavioral, verbal, and physical). The first phase focuses on ASD identification, employing feature engineering techniques and machine learning models, such as a logistic regression (LR) and support vector machine (SVM) ensemble, achieving a classification accuracy of 94% using Chi-square extracted features. The second phase targets the development of personalized educational strategies by assessing behavioral, verbal, and physical responses, achieving a remarkable 99.29% accuracy in matching teaching methods to individual needs. This two-phase strategy highlights the potential of ML to enhance ASD diagnosis and intervention, providing tailored solutions that account for the distinct traits of each individual. The superior performance of the proposed LR-SVM ensemble underscores its effectiveness in addressing the challenges of ASD diagnosis and personalized intervention.
Rubio-Martín et al. (2024) explored the utility of artificial intelligence (AI) in diagnosing autism spectrum disorder (ASD) through a combined approach using machine learning (ML), deep learning (DL), and natural language processing (NLP). The study analyzed text inputs from social media platforms, specifically Twitter, to address challenges such as the need for specialized professionals and extensive resources for ASD diagnosis. Using a dataset of 404,627 tweets, with a training and testing subset of 90,000 tweets (45,000 from ASD users and 45,000 from non-ASD users), the researchers employed ML models like decision trees, extreme gradient boosting (XGB), and k-nearest neighbors (KNNs), alongside DL models such as recurrent neural networks (RNNs), long short-term memory (LSTM), bidirectional LSTM (Bi-LSTM), and transformer-based models like BERT and BERTweet. The models demonstrated strong performance, achieving an accuracy of nearly 88% in classifying tweets from users potentially associated with ASD. This approach highlights the potential of integrating AI and NLP in early ASD detection, emphasizing its capability to improve diagnosis timeliness and patient outcomes.
Jeon et al. (2024) [51] explored the integration of machine learning (ML) and explainable artificial intelligence (XAI) techniques to improve the accuracy and interpretability of diagnostic tools for autism spectrum disorder (ASD). By employing a rigorous data preprocessing pipeline—including outlier removal, handling of missing data, and feature selection guided by clinical expertise—the study enhanced the generalizability of ML models across diverse clinical datasets. Using tools like R and the caret package, the authors validated their models through 10-fold cross-validation and grid search optimization. Neural networks and extreme gradient boosting emerged as the top-performing algorithms in terms of accuracy, precision, and recall (average precision: 0.895; average recall: 0.895; average accuracy: 0.857). XAI methods further revealed that behavioral features significantly influenced model predictions, enhancing clinician trust and understanding of the results. This approach highlights the potential of combining ML and XAI to support early ASD diagnosis, personalize intervention strategies, and improve patient outcomes by bridging advanced computational techniques with practical clinical applications.
Together, these studies reveal that advanced machine learning models, including innovative approaches utilizing natural language processing (NLP) techniques, provide significant improvements in diagnostic accuracy and efficiency for ASD detection. By achieving high sensitivity and specificity, these AI-driven tools demonstrate the potential to analyze diverse data sources, such as behavioral patterns, facial features, and even unstructured text, to identify ASD cases effectively. These methodologies not only streamline the diagnostic process but also broaden access to scalable and reliable ASD screening solutions across clinical, educational, and digital settings. By leveraging AI’s ability to handle complex and varied data, these tools pave the way for early detection, timely interventions, and better support for individuals with ASD.

4.7. Microbiome and Gut–Brain Axis Studies

This section explores the gut–brain connection in ASD and examines how microbiome data are emerging as a promising biomarker for the disorder through explainable artificial intelligence (XAI) techniques. By integrating AI with microbiome analysis, this study demonstrates the potential of personalized microbiome profiles in diagnosing and understanding ASD, with implications for developing targeted interventions.
Novielli et al. (2024) [39] conducted a groundbreaking study focused on identifying autism-related bacterial species in the gut microbiome, employing an XAI framework to enhance interpretability. The researchers used the XGBoost algorithm, a powerful machine learning classifier, to analyze microbiome compositions in children with ASD compared to typically developing (TD) controls. XGBoost was chosen for its high performance with complex, high-dimensional data, such as microbiome profiles. To ensure transparency and understand the impact of individual bacterial species on classification, the study utilized SHapley Additive exPlanations (SHAPs), a prominent XAI technique. SHAP values provided detailed insights into the contribution of each bacterial species, allowing researchers to trace the model’s decision-making process and observe specific microbiome patterns linked to ASD.
The study employed unsupervised clustering of SHAP values, which enabled the researchers to identify subgroups within the ASD cohort based on microbiome composition. This approach revealed different bacterial profiles between individuals with ASD, highlighting the heterogeneity within the ASD population and underscoring the importance of personalized approaches. The clustering findings indicated unique gut microbiome compositions, with certain bacterial species playing a more prominent role in some subgroups, further emphasizing the variability in ASD-related microbiome patterns.
The classification model performed exceptionally well, achieving an area under the receiver operating characteristic (AU-ROC) of 0.965 and an area under the precision-recall curve (AU-PRC) of 0.967. These metrics confirmed the model’s reliability and effectiveness in distinguishing ASD cases from TD controls, validating microbiome data as a significant biomarker for ASD. Based on these results, the study concluded that the integration of XAI with microbiome analysis not only improves diagnostic accuracy, but also provides actionable insights into the gut–brain axis, potentially enabling personalized therapeutic strategies tailored to individual microbiome profiles.
In summary, this study demonstrates the potential of microbiome data as a biomarker for ASD, illustrating how AI and machine learning models, particularly XAI approaches, can reveal meaningful insights into the gut–brain connection. By identifying ASD-related bacterial species and highlighting microbiome diversity among individuals with ASD, this study offers a foundation for future research into the complex interplay between gut health and neurological development. Through the lens of personalized medicine, these findings pave the way for innovative diagnostic and intervention strategies that consider the unique microbiome profiles of each individual.

5. Discussion on Challenges and Open Issues

The effective identification of ASD faces several challenges such as including the heterogeneity of ASD traits, the limited availability of labeled datasets, and the high cost of traditional diagnostic methods. One major hurdle is the variability in behavioral and physiological markers among individuals, which complicates the development of universally applicable diagnostic models. Additionally, data collection often relies on resource-intensive clinical setups, making early detection inaccessible in underserved regions. The integration of specific AI algorithms and IoT sensor systems offers promising solutions to these challenges. The integration of AI, IoT, and sensor-based technologies has the potential to revolutionize ASD diagnostics, providing unprecedented precision, scalability, and adaptability. These advanced methodologies enable the identification of behavioral, physiological, and neurological markers through real-time, non-invasive, and continuous monitoring across diverse settings. By leveraging these innovations, researchers and clinicians can move beyond traditional observational methods, ensuring earlier and more reliable diagnoses that lay the groundwork for tailored interventions.
Among the algorithms evaluated, RNNs stand out for their ability to process sequential data, such as speech patterns or time-series sensor inputs. By analyzing temporal relationships within data, RNNs have shown promising results in ASD diagnostics, particularly in identifying communication challenges and behavioral irregularities. Similarly, ensemble methods like XGBoost and support vector machines (SVMs) excel in specific applications, with XGBoost performing well in microbiome-based analyses and SVM effectively analyzing head movement data. Deep learning models such as Xception also demonstrate exceptional performance in facial emotion recognition, making them highly suitable for real-time applications. Together, these algorithms offer robust, high-accuracy solutions for diverse diagnostic needs.
In terms of sensors and IoT systems, wearable devices equipped with EEG and motion sensors effectively capture critical ASD markers, including stress levels and motor patterns. IoT-based frameworks like IoT-LSAS and edge computing systems enhance the diagnostic process by enabling real-time data collection and processing in natural environments. These technologies offer practical, scalable, and efficient tools for ASD diagnosis, facilitating seamless integration into both clinical and everyday settings. By combining advanced algorithms like RNNs with cutting-edge IoT systems, ASD diagnostics can achieve greater precision, accessibility, and adaptability, significantly improving outcomes for individuals with ASD.
While the application of AI, IoT, sensor-based technologies shows significant promise in advancing ASD diagnosis, several challenges and open issues must be addressed. One major limitation lies in the diversity and generalizability of the datasets used to develop these tools. Many studies rely on relatively homogeneous participant groups, limiting the applicability of these diagnostic methodologies in diverse cultural, demographic, and socioeconomic contexts. Future research must focus on creating more inclusive and representative datasets to improve the robustness and effectiveness of these technologies. This limitation highlights the need for more inclusive datasets to ensure that the proposed technologies can be effectively applied in diverse contexts. One potential approach to addressing the challenges of limited dataset representativeness is for researchers to explore synthetic dataset generation and data augmentation techniques. These methods can artificially enhance data diversity by introducing controlled variations in existing datasets, thereby improving representativeness without requiring extensive new data collection. Incorporating such approaches into research pipelines could significantly broaden the applicability of AI, IoT, and sensor-based technologies for the diagnosis of ASD, ensuring that they are both equitable and globally relevant.
At the same time, the image classification techniques employed in the reviewed studies often face challenges related to uncertainties or inaccuracies in the analyzed data, which can undermine their effectiveness. This limitation highlights the need for more robust methodologies to address these inconsistencies. Recent advances in fuzzy logic-based classifiers offer a promising alternative, as they allow for a more subtle handling of image variations and uncertainties. These methods involve grouping similar images through fuzzy divergence computations that measure distances within a specific functional space. A representative feature image is then extracted for each grouping, and the classification is performed by comparing the fuzzy divergences between the input image and these representative images. Although not yet implemented in the reviewed studies, this approach has significant potential to enhance the robustness of image-based analyses. Future research could explore the integration of fuzzy logic into autism diagnostic methodologies to improve reliability and precision in image classification processes [54]. In addition, an important consideration is that the increasing reliance on sensitive data, including behavioral, physiological, and microbiome information, raises important ethical concerns around data privacy and transparency. Strong data protection measures, clear communication about how data are used, and accountability mechanisms are critical to building trust among users. Furthermore, while novel approaches such as microbiome-based diagnostics have potential, they are still in the early stages of research and require further validation in diverse populations to establish their reliability and diagnostic relevance. Integration into existing diagnostic frameworks presents another challenge, as these innovative tools must complement traditional methodologies without overburdening clinicians or families. Finally, interdisciplinary collaboration across fields such as neuroscience, biomechanics, bioinformatics, psychology, and clinical medicine is essential for the development of effective tools, but achieving alignment of research objectives and methodologies remains a persistent challenge.
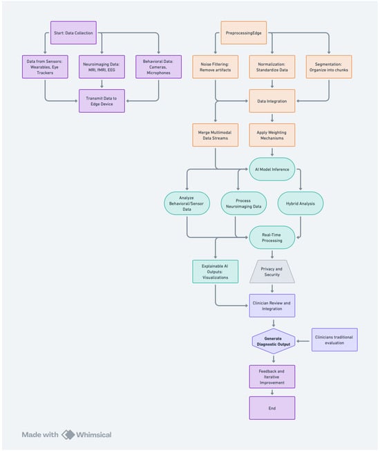
To address the challenges identified in this section, we propose a comprehensive and holistic framework for ASD detection (Figure 2) that takes advantage of emerging technologies and integrates them into an edge computing platform. This framework aims to overcome some of the limitations of traditional methods by combining objective data-driven insights with the expertise of clinicians. The edge platform will be designed to collect and process data from advanced sensor-based technologies, such as wearable devices, eye trackers, and EEG sensors, which provide detailed and quantifiable markers of behavioral and physiological characteristics associated with ASD. These technologies will be augmented by clinicians’ evaluations, encompassing traditional observations of behavior, developmental milestones, and other diagnostic criteria, ensuring the system incorporates a well-rounded perspective. Processing data locally at the edge will enable real-time analysis, providing immediate feedback to clinicians while safeguarding patient privacy and reducing reliance on centralized cloud infrastructure. This capability is particularly crucial for environments with limited connectivity or high privacy concerns. Furthermore, by integrating explainable AI features, the system will allow clinicians to understand and interpret how the AI reaches its conclusions, fostering trust in its outputs and enabling collaborative decision-making.
Specifically, the proposed framework outlines a comprehensive process for leveraging edge devices in ASD detection. Data collection occurs externally through specialized devices, including wearables (e.g., smartwatches, EEG headsets), eye trackers, and neuroimaging systems such as MRI and fMRI, as well as behavioral data recorded via cameras, microphones, or clinical tools. These diverse data sources are then transmitted to the edge device for further processing, with optional initial filtering or normalization at the source. On the edge device, preprocessing steps such as noise filtering, normalization, and segmentation ensure compatibility with AI models. For example, EEG data from a wearable headset can be transmitted wirelessly to the edge device, where initial filtering at the source removes artifacts like muscle movement noise. Similarly, eye-tracking data, including gaze coordinates, can be transmitted after basic normalization at the device level to account for head position. On the edge device, further preprocessing steps, such as noise filtering (e.g., removing low-frequency interference from EEG signals), normalization of data ranges, and segmentation into time windows ensure the data are clean and compatible with AI models for analysis. The device integrates multimodal data streams (sensor, neuroimaging, and behavioral), applying weighting mechanisms to prioritize critical data types like neuroimaging or clinician evaluations. AI inference is performed using pre-trained models, with lightweight algorithms like random forests analyzing sensor and behavioral data, while quantized CNNs process neuroimaging data facilitates hybrid analysis for comprehensive decision-making. Real-time processing capabilities enable low-latency feedback to clinicians, highlighting critical markers and anomalies for immediate action. Explainable AI outputs provide interpretable insights, such as visualizations or heatmaps, ensuring that the results are actionable for clinicians. Privacy and security are prioritized by localizing data on the edge device, employing encryption during transmission, and restricting access to authorized personnel. Clinicians interact with AI outputs directly on the edge device, incorporating their expertise into the diagnostic process, resulting in comprehensive diagnostic reports that combine objective insights with subjective evaluations. Clinicians use ADOS to perform structured and standardized behavioral assessments, providing direct insights into social, communicative, and repetitive behaviors. They also rely on ADI-R to collect in-depth developmental history and caregiver-reported data on behavior patterns. By combining these traditional tools with data from innovative technologies such as wearable sensors and AI-driven analysis, clinicians can validate, contextualize, and enhance the reliability of diagnostic findings, forming a comprehensive and precise diagnostic input. For instance, ADOS assessments often involve structured tasks that measure a child’s ability to initiate eye contact or respond to social cues during play. Innovative technologies like eye-tracking systems can complement this process by quantifying gaze patterns in real time, offering objective metrics on how the child focuses on social versus non-social stimuli. Similarly, ADI-R relies on caregiver input to identify behaviors like repetitive movements or unusual speech patterns. This information can be further validated using wearable sensors that measure movement patterns or vocal analysis tools that detect atypical speech prosody. By integrating these insights, clinicians can combine their subjective observations and caregiver-reported data with precise, real-time metrics, ensuring a more subtle and accurate diagnosis. Feedback loops allow for iterative improvement of AI models and workflows, with anonymized outcomes enabling system-wide updates where permitted. This integrated approach ensures efficient, secure, and actionable diagnostics while preserving patient privacy and supporting real-time decision-making. This proposed framework serves as a foundational step toward integrating edge devices and AI-driven technologies into ASD detection. While it provides a structured process for data collection, preprocessing, analysis, and clinician interaction, it remains a conceptual model, and numerous challenges may arise during implementation. These challenges could include managing the complexity of multimodal data integration, ensuring interoperability among diverse devices, addressing potential biases in AI models, and navigating privacy and ethical considerations. Despite these hurdles, the framework offers a promising starting point for advancing ASD diagnostics, fostering collaboration between technology and clinical expertise, and paving the way for future iterations to refine and optimize its application.

6. Conclusions

This review underscores the transformative potential of AI, IoT, sensor-based technologies, and innovative approaches such as VR and microbiome analysis in advancing ASD diagnosis. Although these technologies address some limitations of traditional practices by providing more objective, scalable, and personalized insights into ASD’s diverse presentations, traditional tools might still play a crucial role. A combination of established methodologies with these new technologies could potentially create a more efficient and comprehensive approach to ASD diagnosis, blending clinical expertise with innovative solutions for improved outcomes.
In any case, several challenges must be addressed to realize the full potential of these technologies. Ensuring the generalizability of diagnostic tools through diverse datasets, addressing ethical concerns around data privacy, and validating emerging methodologies like microbiome-based diagnostics are critical for future advancements. Additionally, integrating these innovations into existing clinical frameworks and fostering interdisciplinary collaboration will be vital for their widespread adoption and effectiveness.
In conclusion, while these emerging technologies mark a significant step forward, a concerted effort from researchers, clinicians, and policymakers is necessary to refine these tools, enhance their precision, and make them accessible to diverse populations. By doing so, we can better understand the complex neurodevelopmental underpinnings of ASD and facilitate earlier detection, which is crucial for improving outcomes and enabling timely support for individuals with ASD worldwide.

Author Contributions

Both authors, G.B. and K.K., contributed equally to this work. Conceptualization, G.B. and K.K.; methodology, G.B. and K.K.; software, G.B. and K.K.; validation, G.B. and K.K.; formal analysis, G.B.; investigation, G.B.; resources, K.K.; data curation, G.B.; writing—original draft preparation, G.B.; writing—review and editing, G.B. and K.K.; visualization, Konstantinos Kotis; supervision, G.B. and K.K.; project administration, G.B. and K.K. All authors have read and agreed to the published version of the manuscript.

Funding

This research received no external funding.

Conflicts of Interest

The authors declare no conflicts of interest.

References

  1. World Health Organization. Autism Spectrum Disorders. Available online: https://www.who.int/news-room/fact-sheets/detail/autism-spectrum-disorders (accessed on 22 November 2024).
  2. Mohammadian Rad, N.; Kia, S.M.; Zarbo, C.; van Laarhoven, T.; Jurman, G.; Venuti, P.; Marchiori, E.; Furlanello, C. Deep learning for automatic stereotypical motor movement detection using wearable sensors in autism spectrum disorders. Signal Process. 2018, 144, 180–191. [Google Scholar] [CrossRef]
  3. Shelke, N.A.; Rao, S.; Verma, A.K.; Kasana, S.S. Autism Spectrum Disorder Detection Using AI and IoT. In ACM International Conference Proceeding Series; Association for Computing Machinery: New York, NY, USA, 2022; pp. 213–219. [Google Scholar] [CrossRef]
  4. Kim, B.; Jeong, D.; Kim, J.G.; Hong, H.; Han, K. V-DAT (Virtual Reality Data Analysis Tool): Supporting Self-Awareness for Autistic People from Multimodal VR Sensor Data. In Proceedings of the UIST 2023—Proceedings of the 36th Annual ACM Symposium on User Interface Software and Technology, San Francisco, CA, USA, 29 October–1 November 2023. [Google Scholar] [CrossRef]
  5. Chen, C.; Chander, A.; Uchino, K. Guided play: Digital sensing and coaching for stereotypical play behavior in children with autism. In Proceedings of the International Conference on Intelligent User Interfaces, Proceedings IUI, Marina del Ray, CA, USA, 17–20 March 2019; Part F1476. pp. 208–217. [Google Scholar] [CrossRef]
  6. Eraslan, S.; Yesilada, Y.; Yaneva, V.; Harper, S. Autism detection based on eye movement sequences on the web: A scanpath trend analysis approach. In Proceedings of the 17th International Web for All Conference, W4A 2020, Taipei, Taiwan, 20–21 April 2020. [Google Scholar] [CrossRef]
  7. Xu, D.; Richards, J.A.; Gilkerson, J.; Yapanel, U.; Gray, S.; Hansen, J. Automatic childhood autism detection by vocalization decomposition with phone-like units. In Proceedings of the 2nd Workshop on Child, Computer and Interaction, WOCCI ’09, Cambridge, MA, USA, 5 November 2009. [Google Scholar] [CrossRef]
  8. Xu, X.; Li, Y.; Ding, N.; Zang, Y.; Sun, S.; Shen, G.; Song, X. Quantitative assessment of brain structural abnormalities in children with autism spectrum disorder based on artificial intelligence automatic brain segmentation technology and machine learning methods. Psychiatry Res. Neuroimaging 2024, 345, 111901. [Google Scholar] [CrossRef]
  9. Parui, S.; Samanta, D.; Chakravorty, N.; Ghosh, U.; Rodrigues, J.J. Artificial intelligence and sensor-based autism spectrum disorder diagnosis using brain connectivity analysis. Comput. Electr. Eng. 2023, 108, 108720. [Google Scholar] [CrossRef]
  10. Golestan, S.; Soleiman, P.; Moradi, H. A Comprehensive Review of Technologies Used for Screening, Assessment, and Rehabilitation of Autism Spectrum Disorder. arXiv 2018, arXiv:1807.10986. [Google Scholar] [CrossRef]
  11. Anwar, A.; Abruzzo, P.M.; Pasha, S.; Rajpoot, K.; Bolotta, A.; Ghezzo, A.; Marini, M.; Posar, A.; Visconti, P.; Thornalley, P.J.; et al. Advanced glycation endproducts, dityrosine and arginine transporter dysfunction in autism—A source of biomarkers for clinical diagnosis. BioMed Central 2018, 9, 3. [Google Scholar] [CrossRef] [PubMed]
  12. Lord, C.; Rutter, M.; DiLavore, P.C.; Risi, S.; Gotham, K.; Bishop, S. Autism Diagnostic Observation Schedule: ADOS-2; Western Psychological Services: Los Angeles, CA, USA, 2012. [Google Scholar]
  13. Rutter, M.; Le Couteur, A.; Lord, C. Autism Diagnostic Interview-Revised; Western Psychological Services: Los Angeles, CA, USA, 2003; Volume 29, p. 30. [Google Scholar]
  14. Howes, O.D.; Rogdaki, M.; Findon, J.L.; Wichers, R.H.; Charman, T.; King, B.H.; Loth, E.; McAlonan, G.M.; McCracken, J.T.; Parr, J.R.; et al. Autism spectrum disorder: Consensus guidelines on assessment, treatment and research from the British Association for Psychopharmacology. J. Psychopharmacol. 2017, 32, 3–29. [Google Scholar] [CrossRef] [PubMed]
  15. Penner, M.; Anagnostou, E.; Andoni, L.Y.; Ungar, W.J. Systematic review of clinical guidance documents for autism spectrum disorder diagnostic assessment in select regions. Autism 2017, 22, 517–527. [Google Scholar] [CrossRef] [PubMed]
  16. Association, A.P. Diagnostic and Statistical Manual of Mental Disorders, 5th ed.; American Psychiatric Publishing: Arlington, VA, USA, 2013. [Google Scholar] [CrossRef]
  17. World Health Organization. International Classification of Diseases 11th Revision (ICD-11). 2022. Available online: https://icd.who.int/en (accessed on 22 November 2024).
  18. Lebersfeld, J.B.; Swanson, M.; Clesi, C.D.; O’Kelley, S.E. Systematic Review and Meta-Analysis of the Clinical Utility of the ADOS-2 and the ADI-R in Diagnosing Autism Spectrum Disorders in Children. J. Autism Dev. Disord. 2021, 51, 1133–1149. [Google Scholar] [CrossRef]
  19. Brian, J.; Zwaigenbaum, L.; Ip, A. Standards of diagnostic assessment for autism spectrum disorder. Paediatr. Child Health 2019, 24, 444–460. [Google Scholar] [CrossRef] [PubMed]
  20. Shulman, C.; Esler, A.; Morrier, M.J.; Rice, C.E. Diagnosis of Autism Spectrum Disorder Across the Lifespan. Child Adolesc. Psychiatr. Clin. N. Am. 2020, 29, 253–273. [Google Scholar] [CrossRef] [PubMed]
  21. Daniels, A.M.; Mandell, D.S. Explaining differences in age at autism spectrum disorder diagnosis: A critical review. Autism 2013, 18, 583–597. [Google Scholar] [CrossRef] [PubMed]
  22. Keenan, H.T.; Cook, L.J.; Olson, L.M.; Bardsley, T.; Campbell, K.A. Social Intuition and Social Information in Physical Child Abuse Evaluation and Diagnosis. Pediatrics 2017, 140, e20171188. [Google Scholar] [CrossRef] [PubMed]
  23. Thurman, S.K.; McGrath, M.C. Environmentally Based Assessment Practices: Viable Alternatives to Standardized Assessment for Assessing Emergent Literacy Skills in Young Children. Read. Writ. Q. 2007, 24, 7–24. [Google Scholar] [CrossRef]
  24. Hoover, J.J.; Collier, C. Referring Culturally Different Children: Sociocultural Considerations. Acad. Ther. 1985, 20, 503–509. [Google Scholar] [CrossRef]
  25. Antezana, L.; Scarpa, A.; Valdespino, A.; Albright, J.; Richey, J.A. Rural Trends in Diagnosis and Services for Autism Spectrum Disorder. Front. Psychol. 2017, 8, 590. [Google Scholar] [CrossRef] [PubMed]
  26. Megerian, J.T.; Dey, S.; Melmed, R.D.; Coury, D.L.; Lerner, M.; Nicholls, C.J.; Sohl, K.; Rouhbakhsh, R.; Narasimhan, A.; Romain, J.; et al. Evaluation of an artificial intelligence-based medical device for diagnosis of autism spectrum disorder. npj Digit. Med. 2022, 5, 57. [Google Scholar] [CrossRef] [PubMed]
  27. Zwaigenbaum, L.; Penner, M. Autism spectrum disorder: Advances in diagnosis and evaluation. BMJ 2018, 361, k1674. [Google Scholar] [CrossRef] [PubMed]
  28. Corona, L.L.; Wagner, L.; Wade, J.; Weitlauf, A.; Hine, J.F.; Nicholson, A.; Stone, C.; Vehorn, A.; Warren, Z. Toward Novel Tools for Autism Identification: Fusing Computational and Clinical Expertise. J. Autism Dev. Disord. 2021, 51, 4003–4012. [Google Scholar] [CrossRef]
  29. Shi, Y.; Das, S.; Douglas, S.N.; Biswas, S. An experimental wearable IoT for data-driven management of autism. In Proceedings of the 2017 9th International Conference on Communication Systems and Networks (COMSNETS), Bengaluru, India, 4–8 January 2017. [Google Scholar] [CrossRef]
  30. Sarker, H.; Tam, A.; Foreman, M.A.; Fay, N.; Dhuliawala, M.; Das, A.K. Detection of Stereotypical Motor Movements in Autism using a Smartwatch-based System. AMIA Annu. Symp. Proc. 2018, 2018, 952–960. [Google Scholar]
  31. Putnam, C.; Hanschke, C.; Todd, J.; Gemmell, J.; Kollia, M. Interactive Technologies Designed for Children with Autism. ACM Trans. Access. Comput. (TACCESS) 2019, 12, 1–37. [Google Scholar] [CrossRef]
  32. Fleiss, J.L. Measuring nominal scale agreement among many raters. Psychol. Bull. 1971, 76, 378–382. [Google Scholar] [CrossRef]
  33. Millar, L.; McConnachie, A.; Minnis, H.; Wilson, P.; Thompson, L.; Anzulewicz, A.; Sobota, K.; Rowe, P.; Gillberg, C.; Delafield-Butt, J. Phase 3 diagnostic evaluation of a smart tablet serious game to identify autism in 760 children 3–5 years old in Sweden and the United Kingdom. BMJ Open 2019, 9, e026226. [Google Scholar] [CrossRef] [PubMed]
  34. Alhassan, S.; Soudani, A.; Almusallam, M. Energy-Efficient EEG-Based Scheme for Autism Spectrum Disorder Detection Using Wearable Sensors. Sensors 2023, 23, 2228. [Google Scholar] [CrossRef] [PubMed]
  35. Sohl, K.; Kilian, R.; Curran, A.B.; Mahurin, M.; Nanclares-Nogues, V.; Liu-Mayo, S.; Salomon, C.; Shannon, J.; Taraman, S. Feasibility and Impact of Integrating an Artificial Intelligence-Based Diagnosis Aid for Autism Into the Extension for Community Health Outcomes Autism Primary Care Model: Protocol for a Prospective Observational Study. JMIR Res. Protoc. 2022, 11, e37576. [Google Scholar] [CrossRef] [PubMed]
  36. Wall, D.P.; Dally, R.; Luyster, R.; Jung, J.Y.; DeLuca, T.F. Use of artificial intelligence to shorten the behavioral diagnosis of autism. PLoS ONE 2012, 7, e43855. [Google Scholar] [CrossRef]
  37. Shannon, J. 6.2 Evaluation of an Artificial Intelligence–Based Medical Device Designed to Aid in the Diagnosis of Autism Spectrum Disorder in the Primary Care Setting. J. Am. Acad. Child Adolesc. Psychiatry 2021, 60, S158. [Google Scholar] [CrossRef]
  38. Shahamiri, S.R.; Thabtah, F. Autism AI: A New Autism Screening System Based on Artificial Intelligence. Cogn. Comput. 2020, 12, 766–777. [Google Scholar] [CrossRef]
  39. Novielli, P.; Romano, D.; Magarelli, M.; Diacono, D.; Monaco, A.; Amoroso, N.; Vacca, M.; De Angelis, M.; Bellotti, R.; Tangaro, S. Personalized identification of autism-related bacteria in the gut microbiome using explainable artificial intelligence. iScience 2024, 27, 110709. [Google Scholar] [CrossRef] [PubMed]
  40. Kabir Mehedi, M.H.; Arafin, I.; Md Hasib, K.; Rahman, F.; Alam, M.M.; Tasin, R.; Alim Rasel, A. Early Autism Disorder Detection Through Visualizing Eye-Tracking Patterns Using Compact Convolutional Transformers. In Proceedings of the ICCTA 2023: 2023 9th International Conference on Computer Technology Applications, Vienna, Austria, 10–12 May 2023; pp. 109–114. [Google Scholar] [CrossRef]
  41. Neeharika, C.H.; Riyazuddin, Y.M. Developing an Artificial Intelligence Based Model for Autism Spectrum Disorder Detection in Children. J. Adv. Res. Appl. Sci. Eng. Technol. 2023, 32, 57–72. [Google Scholar] [CrossRef]
  42. Deng, L.; Rattadilok, P.; Xiong, R. A Machine Learning-Based Monitoring System for Attention and Stress Detection for Children with Autism Spectrum Disorders. In Proceedings of the ICIMH 2021: 2021 the 3rd International Conference on Intelligent Medicine and Health, Macau, China, 12–15 August 2021; pp. 23–29. [Google Scholar] [CrossRef]
  43. Gokmen, M.; Sariyanidi, E.; Yankowitz, L.; Zampella, C.J.; Schultz, R.T.; Tunç, B. Detecting Autism from Head Movements using Kinesics. In Proceedings of the 26th ACM International Conference on Multimodal Interaction (ICMI’2024), San Jose, Costa Rica, 4–8 November 2024; pp. 350–354. [Google Scholar] [CrossRef]
  44. Ashraf, A.; Qingjie, Z.; Bangyal, W.H.K.; Iqbal, M. Analysis of Brain Imaging Data for the Detection of Early Age Autism Spectrum Disorder Using Transfer Learning Approaches for Internet of Things. IEEE Trans. Consum. Electron. 2024, 70, 4478–4489. [Google Scholar] [CrossRef]
  45. Anjum, J.; Hia, N.A.; Waziha, A.; Kalpoma, K.A. Deep Learning-Based Feature Extraction from Children’s Facial Images for Autism Spectrum Disorder Detection. In Proceedings of the AICCONF ’24: Cognitive Models and Artificial Intelligence Conference, İstanbul, Turkiye, 25–26 May 2024; pp. 155–159. [Google Scholar] [CrossRef]
  46. Reddy, D.U.; Kumar, K.V.; Ramakrishna, B.; Umaiorubagam, G.S. An IoT-Based Framework for Automated Assessing and Reporting of Light Sensitivities in Children with Autism Spectrum Disorder. Sensors 2024, 24, 7184. [Google Scholar] [CrossRef]
  47. Talaat, F.M.; Ali, Z.H.; Mostafa, R.R.; El-Rashidy, N. Real-time facial emotion recognition model based on kernel autoencoder and convolutional neural network for autism children. Soft Comput. 2024, 28, 6695–6708. [Google Scholar] [CrossRef]
  48. Kumar, V.C.; Umesh, D.R. Effective autism spectrum disorder sensory and behavior data collection using internet of things. Indones. J. Electr. Eng. Comput. Sci. 2025, 37, 1274–1283. [Google Scholar] [CrossRef]
  49. Alzakari, S.A.; Allinjawi, A.; Aldrees, A.; Zamzami, N.; Umer, M.; Innab, N.; Ashraf, I. Early detection of autism spectrum disorder using explainable AI and optimized teaching strategies. J. Neurosci. Methods 2025, 413, 110315. [Google Scholar] [CrossRef] [PubMed]
  50. Rubio-Martín, S.; García-Ordás, M.T.; Bayón-Gutiérrez, M.; Prieto-Fernández, N.; Benítez-Andrades, J.A. Enhancing ASD detection accuracy: A combined approach of machine learning and deep learning models with natural language processing. Health Inf. Sci. Syst. 2024, 12, 20. [Google Scholar] [CrossRef] [PubMed]
  51. Jeon, I.; Kim, M.; So, D.; Kim, E.Y.; Nam, Y.; Kim, S.; Shim, S.; Kim, J.; Moon, J. Reliable Autism Spectrum Disorder Diagnosis for Pediatrics Using Machine Learning and Explainable AI. Diagnostics 2024, 14, 2504. [Google Scholar] [CrossRef]
  52. Pan, Y.; Foroughi, A. Evaluation of AI tools for healthcare networks at the cloud-edge interaction to diagnose autism in educational environments. J. Cloud Comput. 2024, 13, 39. [Google Scholar] [CrossRef]
  53. Eraslan, S.; Yesilada, Y.; Yaneva, V.; Harper, S. Eye-tracking scanpath trend analysis for autism detection. In ACM SIGACCESS Accessibility and Computing; ACM: New York, NY, USA, 2020; pp. 1–8. [Google Scholar] [CrossRef]
  54. Versaci, M.; Angiulli, G.; La Foresta, F.; Laganà, F.; Palumbo, A. Intuitionistic fuzzy divergence for evaluating the mechanical stress state of steel plates subject to bi-axial loads. Integr. Comput.-Aided Eng. 2024, 31, 363–379. [Google Scholar] [CrossRef]
Figure 1. PRISMA flow diagram for selected papers.
Figure 1. PRISMA flow diagram for selected papers.
Algorithms 18 00034 g001
Figure 2. A framework proposed for ASD detection combining new technologies and traditional methods. Figure created using (the accessed date: 24 December 2024.) https://whimsical.com.
Figure 2. A framework proposed for ASD detection combining new technologies and traditional methods. Figure created using (the accessed date: 24 December 2024.) https://whimsical.com.
Algorithms 18 00034 g002
Table 1. Summary of paper selection process.
Table 1. Summary of paper selection process.
DatabaseInitial Results (All Fields)Title-Based Results
ACM Digital Library385935
ScienceDirect7185101
PubMed470175
Scopus38,54939
Total50,063350
Table 2. Overview of AI, IoT, and sensor-based approaches for ASD detection: approach, population, algorithms used, and key findings.
Table 2. Overview of AI, IoT, and sensor-based approaches for ASD detection: approach, population, algorithms used, and key findings.
First Author and DateApproachPopulationAlgorithm UsedKey Findings
Millar et al. (2019) [33]Serious game on tabletChildren 3–5 years oldNot mentionedTablet-based game identified ASD-specific behavioral patterns; high sensitivity and specificity observed.
Mohammadian Rad et al. (2018) [2]Wearable Sensors, Deep LearningChildren with ASDConvolutional Neural Network (CNN)Deep learning detected stereotypical motor movements with wearable sensors; high classification accuracy.
Alhassan et al. (2023) [34]EEG-based Detection, Wearable SensorsChildren with ASDSupport Vector Machine (SVM)Energy-efficient EEG scheme for ASD detection; demonstrated strong sensitivity and specificity.
Eraslan et al. (2020) [6]Eye-Tracking Scanpath AnalysisChildren with ASDRandom ForestScanpath trend analysis (the sequence and movement of gaze points) differentiated ASD from non-ASD groups; identified distinct gaze patterns in ASD individuals.
Sohl et al. (2022) [35]AI Diagnosis Aid, Primary Care (devise using mobile caregiver questionnaire, analysis of two home videos by experts, and a healthcare provider questionnaire).Children in Primary CareNaive Bayes ClassifierIntegrated AI aid in primary care reduced time for ASD diagnosis and improved diagnostic accuracy.
Xu et al. (2024) [8]Neuroimaging (fMRI) and AIChildren with ASDXGBoostQuantitative assessment of brain abnormalities in ASD; identified structural differences with high classification accuracy.
Wall et al. (2012) [36]Behavioral Diagnosis, AI-based Question ReductionChildren with ASDDecision TreeReduced ASD diagnosis time by using AI to condense diagnostic questionnaire to essential items; high sensitivity observed.
Shannon (2021) [37]Medical Device with AI for ASD DiagnosisChildren in Primary CareRandom ForestAI-based medical device streamlined ASD diagnosis in primary care; strong diagnostic accuracy and specificity reported.
Shelke et al. (2022) [3]AI and IoT in ASD DetectionChildren with ASDK-Nearest Neighbors (KNNs)IoT-based continuous monitoring system for ASD; effective in real-time ASD behavior detection and classification.
Shahamiri and Thabtah (2020) [38]AI-based Mobile Screening SystemChildren with ASDConvolutional Neural Network (CNN)AI-based mobile app achieved high accuracy for ASD screening, providing user-friendly solution for caregivers.
Xu et al. (2009) [7]Vocal Analysis, Phone-like UnitsChildren with ASDSupport Vector Machine (SVM)Vocalization decomposition method achieved high accuracy in detecting ASD-specific vocal characteristics.
Novielli et al. (2024) [39]Explainable AI, Microbiome AnalysisChildren with ASDExplainable AI (XAI) - SHAPIdentified ASD-related bacteria in the gut microbiome; potential biomarker for ASD diagnosis with high AU-ROC.
Kim et al. (2023) [4]VR and Multimodal Sensor AnalysisChildren with ASDNot specifiedVR-based tool supported self-awareness in ASD; multimodal sensor data captured distinct behavioral responses.
Kabir Mehedi et al. (2023) [40]Eye-Tracking with TransformersChildren with ASDConvolutional Transformer (CCT)Convolutional transformers enhanced ASD detection from eye-tracking patterns; high classification accuracy achieved.
Neeharika and Riyazuddin (2023) [41]AI Model for ASD DetectionChildren with ASDMultilayer Perceptron (MLP)Multilayer perceptron model optimized for ASD detection; demonstrated strong diagnostic accuracy.
Deng et al. (2021) [42]Stress and Attention MonitoringChildren with ASDLogistic RegressionWearable system accurately monitored attention and stress, providing real-time data for caregiver interventions.
Megerian et al. (2022) [26]AI-Based Medical Device for DiagnosisChildren with ASDRandom ForestHigh diagnostic accuracy observed in AI-based device aiding ASD diagnosis in clinical settings.
Gokmen et al. (2024) [43]Head Movement AnalysisChildren with ASDSupport Vector Machine (SVM)Kinesic analysis of head movements provided ASD markers; demonstrated high accuracy in distinguishing ASD patterns.
Ashraf et al. (2024) [44]Brain Connectivity Analysis with IoTChildren with ASDConvolutional Neural Network (CNN)IoT and transfer learning enhanced ASD detection through brain connectivity analysis; achieved strong classification performance.
Chen et al. (2019) [5]Guided Play and Digital SensingChildren with ASDConvolutional Neural Network (CNN)Digital sensing in guided play detected stereotypical behaviors; potential for early ASD screening through play.
Anjum et al. (2024) [45]Facial Image AnalysisChildren with ASDDeep LearningDeep learning-based feature extraction achieved high accuracy in identifying ASD-related facial features.
Eraslan et al. (2020) [6]Web-Based Eye Movement AnalysisChildren with ASDRandom ForestEye movement analysis via web identified ASD gaze patterns; promising for remote ASD screening.
Parui et al. (2023) [9]Brain Connectivity and Sensor AnalysisChildren with ASDConvolutional Neural Network (CNN)Functional connectivity networks identified ASD markers; improved detection accuracy using sensor data.
Reddy et al. (2024) [46]IoT-based automated light sensitivity assessment frameworkChildren with ASDIoT-LSAS (Child Control Mode (CCM) and System Control Mode (SCM))Achieved 95% agreement in CCM and 90% in SCM with practitioner assessments.
Talaat et al. (2024) [47]Real-time facial emotion recognition system for ASD childrenChildren with ASDXception (Pre-trained DCNN), AutoencoderAchieved 95.23% accuracy, with real-time response enabled by fog and IoT technologies.
Kumar & Umesh (2025) [48]High Energy and Reliable Sensory and Behavior Data Collection (HERSBDC) for energy-efficient and reliable ASD data collectionASD patients using IoT networksHERSBDC algorithm (uneven clustering with multi-objective routing)Improved network lifetime by 62.28%, delivery ratio by 15.04%, and reduced delay by 52.65%.
Alzakari et al. (2025) [49]Two-phase strategy for ASD diagnosis and tailored educational strategiesToddlers with ASDLogistic Regression, Support Vector Machine (LR-SVM)Achieved 94% accuracy in ASD identification and 99.29% accuracy in educational strategy selection.
Rubio-Martín et al. (2024) [50]Combined ML, DL, and NLP approaches for ASD detection from social media text dataTwitter users (404,627 tweets, 90,000 subset for training/testing)Decision Trees, XGB, KNN, RNN, LSTM, Bi-LSTM, BERT, BERTweetAchieved 88% accuracy in classifying tweets as ASD-related or non-ASD-related, demonstrating the utility of AI in early ASD detection.
Jeon et al. (2024) [51]ML and XAI approaches for ASD diagnosis with rigorous data preprocessingPediatric ASD patients (clinical datasets)Neural Networks, Extreme Gradient BoostingAchieved high accuracy, precision, and recall; XAI revealed behavioral features as key predictors, enhancing model interpretability and clinician trust.
Pan et al. (2024) [52]AI tools for ASD diagnosis using edge computing in educational settingsStudents with ASD in schoolsAlexNet architecture for facial analysisAchieved accurate, cost-effective ASD diagnosis through facial analysis, highlighting interpretive features for improving educational interventions.
Disclaimer/Publisher’s Note: The statements, opinions and data contained in all publications are solely those of the individual author(s) and contributor(s) and not of MDPI and/or the editor(s). MDPI and/or the editor(s) disclaim responsibility for any injury to people or property resulting from any ideas, methods, instructions or products referred to in the content.

Share and Cite

MDPI and ACS Style

Bouchouras, G.; Kotis, K. Integrating Artificial Intelligence, Internet of Things, and Sensor-Based Technologies: A Systematic Review of Methodologies in Autism Spectrum Disorder Detection. Algorithms 2025, 18, 34. https://doi.org/10.3390/a18010034

AMA Style

Bouchouras G, Kotis K. Integrating Artificial Intelligence, Internet of Things, and Sensor-Based Technologies: A Systematic Review of Methodologies in Autism Spectrum Disorder Detection. Algorithms. 2025; 18(1):34. https://doi.org/10.3390/a18010034

Chicago/Turabian Style

Bouchouras, Georgios, and Konstantinos Kotis. 2025. "Integrating Artificial Intelligence, Internet of Things, and Sensor-Based Technologies: A Systematic Review of Methodologies in Autism Spectrum Disorder Detection" Algorithms 18, no. 1: 34. https://doi.org/10.3390/a18010034

APA Style

Bouchouras, G., & Kotis, K. (2025). Integrating Artificial Intelligence, Internet of Things, and Sensor-Based Technologies: A Systematic Review of Methodologies in Autism Spectrum Disorder Detection. Algorithms, 18(1), 34. https://doi.org/10.3390/a18010034

Note that from the first issue of 2016, this journal uses article numbers instead of page numbers. See further details here.

Article Metrics

Back to TopTop