Advanced Integration of Machine Learning Techniques for Accurate Segmentation and Detection of Alzheimer’s Disease
Abstract
1. Introduction
- The evaluation results indicate that all existing models achieved less than 90%. Notably, CNNs demonstrated superior performance due to their simple yet effective architecture, enabling rapid training and testing.
- This study aimed to develop a lightweight hybrid model for enhanced performance. By combining CNN and LSTM models in parallel, we introduce a novel hybrid Deep Neural Network (DNN) scheme.
- Utilizing convolutional kernels of different sizes enhances the network’s ability to capture essential features, Moreover, combining multiple features increases the representativeness. Therefore our hybrid model incorporates two smaller kernels (3 × 3 and 5 × 5) to replace the traditional large convolutional filter.
- The integration of the enhanced Fuzzy C-means method with two different steps of watershed and feature extraction enhances model performance, achieving an average accuracy of 98.13%. Furthermore, our hybrid model significantly reduces the variable parameters, resulting in a faster computational speed.
- This study’s comparative analysis with existing models, including state-of-the-art approaches, demonstrates the robust performance of our hybrid model.
1.1. Literature Review
2. Materials and Methods
2.1. Preprocessing
- (a)
- Noise removal based on the Wavelet Transform
| Algorithm 1: Noise removal |
|
- (b)
- Contrast optimization based on Contrast Limited Adaptive Histogram Equalization (CLAHE)
| Algorithm 2: CLAHE |
|
- (c)
- Cropping and Normalization
| Algorithm 3: Cropping and normalization |
|
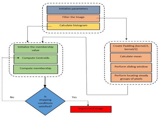
2.2. Segmentation
- (a)
- Improved Fuzzy C-means Clustering (ImFCm)
| Algorithm 4: ImFCm |
|
- (b)
- Watershed Segmentation:
| Algorithm 5: Watershed segmentation |
|
2.3. Postprocessing
2.4. Classification
3. Results
3.1. Experimental Dataset
3.2. Evaluation Metrics
3.3. Experimental Results
- (a)
- Comparison of Results of Traditional FCM and ImFCm
- (b)
- CNN-LSTM Results with Traditional FCM
- (c)
- CNN-LSTM Results with ImFCm-WS
- (d)
- Comparison with Other Classification Models
- (e)
- Comparative Examination with Other Research Models
4. Limitations and Challenges
5. Conclusions
Author Contributions
Funding
Data Availability Statement
Conflicts of Interest
Abbreviations
| Definition | Abbreviation |
| Magnetic Resonance Imaging | MRI |
| Alzheimer’s Disease Neuroimaging Initiative | ADNI |
| Convolutional Neural Network–Long Short-Term Memory | CNN-LSTM |
| Alzheimer’s disease | AD |
| positron emission tomography | PET |
| Deep Neural Network | DNN |
| Normal Cognition | NC |
| prodromal Mild Cognitive Impairment | pMCI |
| single-modality MCI | sMCI |
| fully connected | FC |
| deep learning | DL |
| Recurrent Neural Network | RNN |
| Improved Fuzzy C-means clustering | ImFCm |
| gray matter | GM |
| white matter | WM |
| cerebrospinal fluid | CSF |
| Contrast Adaptive Histogram Equalization | CLAHE |
| Bayes wavelet transform | BWT |
| discrete wavelet transform | DWT |
| Adaptive Histogram Equalization | AHE |
| Rectified Linear Unit | Relu |
| accuracy | Acy |
| Fuzzy C-means | FCM |
| sensitivity | Sny/recall |
| specificity | Spy |
| precision | prn |
| true positive | TP |
| true negative | TN |
| false positive | FP |
| false negative | FN |
References
- Beheshti, I.; Demirel, H.; Alzheimer’s Disease Neuroimaging Initiative. Feature-ranking-based Alzheimer’s disease classification from structural MRI. Magn. Reson. Imaging 2016, 34, 252–263. [Google Scholar] [CrossRef] [PubMed]
- Belleville, S.; Fouquet, C.; Duchesne, S.; Collins, D.L.; Hudon, C.; The CIMA-Q group. Consortium for the early identification of Alzheimer’s disease-Quebec detecting early preclinical Alzheimer’s disease via cognition, neuropsychiatry, and neuroimaging: Qualitative review and recommendations for testing. J. Alzheimer’s Dis. 2014, 42, S375–S382. [Google Scholar] [CrossRef] [PubMed]
- Bavkar, S.; Iyer, B.; Deosarkar, S. Detection of alcoholism: An EEG hybrid features and ensemble subspace K-NN based ap-proach. Lect. Notes Comput. Sci. 2019, 11319, 161–168. [Google Scholar]
- Ali, E.H.; Sadek, S.; Makki, Z.F. A Review of AI techniques using MRI Brain Images for Alzheimer’s disease detection. In Proceedings of the 2023 Fifth International Conference on Advances in Computational Tools for Engineering Applications (ACTEA), Zouk Mosbeh, Lebanon, 5–7 July 2023; pp. 76–82. [Google Scholar]
- Shanmugavadivel, K.; Sathishkumar, V.; Cho, J.; Subramanian, M. Advancements in computer-assisted diagnosis of Alzheimer’s disease: A comprehensive survey of neuroimaging methods and AI techniques for early detection. Ageing Res. Rev. 2023, 91, 102072. [Google Scholar] [CrossRef] [PubMed]
- Alzheimer’s Disease Neuroimaging Initiative (ADNI). Available online: http://adni.loni.usc.edu/ (accessed on 25 July 2021).
- Feng, C.; Elazab, A.; Yang, P.; Wang, T.; Zhou, F.; Hu, H.; Xiao, X.; Lei, B. Deep learning framework for Alzheimer’s Disease diagnosis via 3D-CNN and FSBi-LSTM. IEEE Access 2019, 7, 63605–63618. [Google Scholar] [CrossRef]
- Wee, C.-Y.; Liu, C.; Lee, A.; Poh, J.S.; Ji, H.; Qiu, A. Cortical graph neural network for AD and MCI diagnosis and transfer learning across populations. NeuroImage Clin. 2019, 23, 101929. [Google Scholar] [CrossRef] [PubMed]
- Islam, J.; Zhang, Y. Understanding 3D CNN behavior for Alzheimer’s disease diagnosis from brain PET scan. arXiv 2019, arXiv:1912.04563. [Google Scholar]
- Maqsood, M.; Nazir, F.; Khan, U.; Aadil, F.; Jamal, H.; Mehmood, I.; Song, O.Y. Transfer Learning Assisted Classification and Detection of Alzheimer’s Disease Stages Using 3D MRI Scans. Sensors 2019, 19, 2645. [Google Scholar] [CrossRef] [PubMed]
- El-Sappagh, S.; Abuhmed, T.; Islam, S.R.; Kwak, K.S. Multimodal multitask deep learning model for Alzheimer’s disease progression detection based on time series data. Neurocomputing 2020, 412, 197–215. [Google Scholar] [CrossRef]
- Li, W.; Lin, X.; Chen, X. Detecting Alzheimer’s disease based on 4D fMRI: An exploration under deep learning framework. Neurocomputing 2020, 388, 280–287. [Google Scholar] [CrossRef]
- Ebrahimi, A.; Luo, S.; Initiative, F.T.A.D.N. Convolutional neural networks for Alzheimer’s disease detection on MRI images. J. Med. Imaging 2021, 8, 024503. [Google Scholar] [CrossRef] [PubMed]
- Angkoso, C.V.; Tjahyaningtijas, H.P.A.; Purnomo, M.H.; Purnama, I.K.E. Multiplane convolutional neural network (Mp-CNN) for Alzheimer’s disease classification. Int. J. Intell. Eng. Syst. 2022, 15, 329–340. [Google Scholar]
- Heising, L.; Angelopoulos, S. Operationalising fairness in medical AI adoption: Detection of early Alzheimer’s disease with 2D CNN. BMJ Health Care Inform. 2022, 29, e100485. [Google Scholar] [CrossRef] [PubMed]
- Oktavian, M.W.; Yudistira, N.; Ridok, A. Classification of Alzheimer’s disease using the convolutional neural network (CNN) with transfer learning and weighted loss. arXiv 2022, arXiv:2207.01584. [Google Scholar]
- Agarwal, P.; Dutta, A.; Agrawal, T.; Mehra, N.; Mehta, S. Hybrid Nature-Inspired Algorithm for Feature Selection in Alzheimer Detection Using Brain MRI Images. Int. J. Comput. Intell. Appl. 2022, 21, 2250016. [Google Scholar] [CrossRef]
- Sato, R.; Kudo, K.; Udo, N.; Matsushima, M.; Yabe, I.; Yamaguchi, A.; Tha, K.K.; Sasaki, M.; Harada, M.; Matsukawa, N.; et al. A diagnostic index based on quantitative susceptibility mapping and voxel-based morphometry may improve early diagnosis of Alzheimer’s disease. Eur. Radiol. 2022, 32, 4479–4488. [Google Scholar] [CrossRef] [PubMed]
- Holilah, D.; Bustamam, A.; Sarwinda, D. Detection of Alzheimer’s disease with segmentation approach using K-Means Clustering and Watershed Method of MRI image. J. Phys. Conf. Ser. 2021, 1725, 012009. [Google Scholar] [CrossRef]
- Minaee, S.; Boykov, Y.Y.; Porikli, F.; Plaza, A.J.; Kehtarnavaz, N.; Terzopoulos, D. Image Segmentation Using Deep Learning: A Survey. IEEE Trans. Pattern Anal. Mach. Intell. 2020, 44, 3523–3542. [Google Scholar] [CrossRef]
- UmaMaheswari, S.; SrinivasaRaghavan, V. Lossless mecal image compression algorithm using etrolet transformation. J. Ambient Intell. Humaniz. Comput. 2021, 12, 4127–4135. [Google Scholar] [CrossRef]
- Ali, E.H.; Sadek, S.; Makki, Z.F. Novel Improved Fuzzy C-means Clustering for MR Image Brain Tissue Segmentation to Detect Alzheimer’s Disease. In Proceedings of the 2023 International Conference on Computer and Applications (ICCA), Cairo, Egypt, 27–28 February 2023; pp. 1–6. [Google Scholar]
- Ruspini, E.H.; Bezdek, J.C.; Keller, J.M. Fuzzy clustering: A historical perspective. IEEE Comput. Intell. Mag. 2019, 14, 45–55. [Google Scholar] [CrossRef]
- Singh, T.; Saxena, N.; Khurana, M.; Singh, D.; Abdalla, M.; Alshazly, H. Data clustering using moth-flame optimization algorithm. Sensors 2021, 21, 4086. [Google Scholar] [CrossRef] [PubMed]
- Zhong, A.; Li, X.; Wu, D.; Ren, H.; Kim, K.; Kim, Y.-G.; Buch, V.; Neumark, N.; Bizzo, B.; Tak, W.; et al. Deep metric learning-based image retrieval system for chest radiograph and its clinical applications in COVID-19. Med. Image Anal. 2021, 70, 101993. [Google Scholar] [CrossRef] [PubMed]
- Sirazitdinov, I.; Kholiavchenko, M.; Kuleev, R.; Ibragimov, B. Data augmentation for chest pathologies classification. In Proceedings of the 2019 IEEE 16th International Symposium on Biomedical Imaging (ISBI 2019), Venice, Italy, 8–11 April 2019; pp. 1216–1219. [Google Scholar]
- Ullah, A.; Ahmad, J.; Muhammad, K.; Sajjad, M.; Baik, S.W. Action recognition in video sequences using deep bi-directional LSTM with CNN features. IEEE Access 2018, 6, 1155–1166. [Google Scholar] [CrossRef]
- Yamashita, R.; Nishio, M.; Do, R.K.G.; Togashi, K. Convolutional neural networks: An overview and application in radiology. Insights Into Imaging 2018, 9, 611–629. [Google Scholar] [CrossRef] [PubMed]
- Mahmud, M.; Kaiser, M.S.; McGinnity, T.M.; Hussain, A. Deep learning in mining biological data. Cogn. Comput. 2021, 13, 1–33. [Google Scholar] [CrossRef] [PubMed]
- Jain, R.; Jain, N.; Aggarwal, A.; Hemanth, D.J. ScienceDirect Convolutional neural network-based Alzheimer’s disease classification from magnetic resonance brain images. Cogn. Syst. Res. 2019, 57, 147–159. [Google Scholar] [CrossRef]
- Yu, Y.; Si, X.; Hu, C.; Zhang, J. A review of recurrent neural networks: LSTM cells and network architectures. Neural Comput. 2019, 31, 1235–1270. [Google Scholar] [CrossRef]
- Staudemeyer, R.C.; Morris, E.R. Understanding lstm—A tutorial into long short-term memory recurrent neural networks. arXiv 2019, arXiv:1909.09586. [Google Scholar]









| Layer | Image Dimensions | No. of Filters | Size of Filter | Pooling Layer Size | Para. |
|---|---|---|---|---|---|
| conv2d (Conv2D) | (200, 200) | 64 | 5 × 5 | 2 × 2 | 2432 |
| conv2d_1 (Conv2D) | (200, 200) | 64 | 5 × 5 | 2 × 2 | 25,632 |
| MaxPooling2D | (100, 100) | 64 | 2 × 2 | 0 | |
| Dropout | (100, 100) | 64 | 0 | ||
| conv2d_2 (Conv2D) | (100, 100) | 128 | 3 × 3 | 18,496 | |
| conv2d_3 (Conv2D) | (100, 100) | 128 | 3 × 3 | 36,928 | |
| max_pooling2d_1 | (50, 50) | 128 | 2 × 2 | 0 | |
| dropout_1 | (50, 50) | 128 | 0 | ||
| flatten (Flatten) | (None, 160,000) | 0 | |||
| dense (Dense) | (None, 256) | 40,960,256 | |||
| lstm(LSTM) | (None, 256) | 264,192 | |||
| dropout_2 | (None, 256) | 0 | |||
| dense_1 (Dense) | (None, 4) | 1028 |
| Hyperparameter | Value |
|---|---|
| Split data | 3840 train, 1281 validate |
| Dropout | 0.3, 0.3, 0.5 |
| Batch size | 32 |
| Learning rate | 0.001 |
| Num. of epochs | 50 |
| Metric | Explanation | Math. Exp. |
|---|---|---|
| Accuracy (Acy) | Calculated by dividing the number of correct predictions by the total number of predictions made. | TPs and TNs represent true positives and true negatives, respectively. FPs and FNs denote false positives and false negatives, respectively. |
| Sensitivity (Sny) | The sensitivity metric indicates the model’s effectiveness in detecting AD patients. | |
| Specificity (Spy) | ||
| Precision (Prn) | Precision, on the other hand, evaluates the reliability of the diagnosis, or the proportion of individuals identified by the system who have been significantly impacted by the disease. | |
| F1 | The F1 score of the simulation is described as the harmonic mean of sensitivity and precision. |
| Class Name | Precision | Recall | F1 Score |
|---|---|---|---|
| Mild | 0.97 | 0.99 | 0.98 |
| Normal | 1.00 | 0.87 | 0.93 |
| Moderate | 0.99 | 0.98 | 0.98 |
| Very Mild | 0.97 | 0.99 | 0.98 |
| Accuracy | 98.13% | for predictions | |
| Class Name | Accuracy | Class Name | Precision | Recall | F1 Score |
|---|---|---|---|---|---|
| SVM | 96.56 | Mild | 0.95 | 0.98 | 0.96 |
| Normal | 1.00 | 0.81 | 0.90 | ||
| Moderate | 0.97 | 0.98 | 0.97 | ||
| Very Mild | 0.97 | 0.94 | 0.96 | ||
| LGBM | 96.17 | Mild | 0.98 | 0.98 | 0.98 |
| Normal | 1.00 | 0.31 | 0.48 | ||
| Moderate | 0.96 | 0.98 | 0.97 | ||
| Very Mild | 0.95 | 0.95 | 0.95 | ||
| Ensemble SVM-LGBM | 95 | Mild | 0.98 | 0.95 | 0.97 |
| Normal | 0.33 | 0.50 | 0.40 | ||
| Moderate | 0.95 | 0.95 | 0.97 | ||
| Very Mild | 0.98 | 0.92 | 0.95 | ||
| Proposed Model | 98.13 | Mild | 0.97 | 0.99 | 0.98 |
| Normal | 1.00 | 0.87 | 0.93 | ||
| Moderate | 0.99 | 0.98 | 0.98 | ||
| Very Mild | 0.97 | 0.99 | 0.98 |
| Ref. | Year | Image | Dataset | Classifier | Acc | Others |
|---|---|---|---|---|---|---|
| [6] | 2019 | MRI-PET | ADNI | 3DCNN-FSBi-LSTM | 94.82 | Multiclass |
| [7] | 2019 | MRI | ADNI | CNN | 89.4 | AD vs. NC |
| [8] | 2019 | PET | ADNI | 3D-CNN | 88.76 | AD vs. NC |
| [9] | 2019 | MRI | OASIS | AlexNet | 92.85 | Multiclass |
| [10] | 2020 | MRI-PET | ADNI | Stacked CNN-BiLSTM | 92.62 | Multiclass |
| [11] | 2020 | MRI | ADNI | C3d-LSTM | 97 | AD vs. NC |
| [12] | 2021 | MRI | ADNI | 3D-CNN | 96.88 | Multiclass |
| [13] | 2021 | MRI | ADNI | 2D-CNN | 93 | Multiclass |
| [14] | 2022 | MRI | ADNI | 2D-CNN-LeNet-5 | 88.7 | Multiclass |
| Proposed | 2024 | MRI | ADNI | CNN-LSTM | 98.13 | Multiclass |
Disclaimer/Publisher’s Note: The statements, opinions and data contained in all publications are solely those of the individual author(s) and contributor(s) and not of MDPI and/or the editor(s). MDPI and/or the editor(s) disclaim responsibility for any injury to people or property resulting from any ideas, methods, instructions or products referred to in the content. |
© 2024 by the authors. Licensee MDPI, Basel, Switzerland. This article is an open access article distributed under the terms and conditions of the Creative Commons Attribution (CC BY) license (https://creativecommons.org/licenses/by/4.0/).
Share and Cite
Ali, E.H.; Sadek, S.; El Nashef, G.Z.; Makki, Z.F. Advanced Integration of Machine Learning Techniques for Accurate Segmentation and Detection of Alzheimer’s Disease. Algorithms 2024, 17, 207. https://doi.org/10.3390/a17050207
Ali EH, Sadek S, El Nashef GZ, Makki ZF. Advanced Integration of Machine Learning Techniques for Accurate Segmentation and Detection of Alzheimer’s Disease. Algorithms. 2024; 17(5):207. https://doi.org/10.3390/a17050207
Chicago/Turabian StyleAli, Esraa H., Sawsan Sadek, Georges Zakka El Nashef, and Zaid F. Makki. 2024. "Advanced Integration of Machine Learning Techniques for Accurate Segmentation and Detection of Alzheimer’s Disease" Algorithms 17, no. 5: 207. https://doi.org/10.3390/a17050207
APA StyleAli, E. H., Sadek, S., El Nashef, G. Z., & Makki, Z. F. (2024). Advanced Integration of Machine Learning Techniques for Accurate Segmentation and Detection of Alzheimer’s Disease. Algorithms, 17(5), 207. https://doi.org/10.3390/a17050207

