Application of the SSA for Optimal Reactive Power Compensation in Radial and Meshed Distribution Using D-STATCOMs
Abstract
:1. Introduction
- The optimal integration of D-STATCOMs in distribution systems by applying the SSA through a discrete-continuous coding.
- The combination of the SSA and the specialized power flow algorithm for distribution networks known as the generalized backward/forward method, which allows working with radial and meshed topologies with no modifications to its iterative formula.
2. Mathematical Modeling
2.1. Objective Function
2.2. Set of Constraints
3. Solution Methodology
3.1. Slave Stage: Generalized Backward/Forward Method
3.2. Master Stage: Salp Swarm Algorithm
3.2.1. Generating the Initial Population
3.2.2. Calculating the Objective Function
3.2.3. Salp Chain Movement
Modifying the Population by Means of the Leader
Modifying the Population Using NEWTON’s Movement Laws
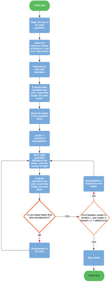
3.3. Summary of the Proposed Solution Methodology
| Algorithm 1: General application of the salp swarm algorithm to optimization problems. |
![]() |
4. Test System
5. Results and Discussion
5.1. Radial Configuration Results
5.2. Meshed Configuration Results
5.3. Comparative Analysis: Meshed Configuration
6. Conclusions and Future Works
Author Contributions
Funding
Institutional Review Board Statement
Informed Consent Statement
Data Availability Statement
Acknowledgments
Conflicts of Interest
References
- Sadovskaia, K.; Bogdanov, D.; Honkapuro, S.; Breyer, C. Power transmission and distribution losses—A model based on available empirical data and future trends for all countries globally. Int. J. Electr. Power Energy Syst. 2019, 107, 98–109. [Google Scholar] [CrossRef]
- Shaw, R.; Attree, M.; Jackson, T. Developing electricity distribution networks and their regulation to support sustainable energy. Energy Policy 2010, 38, 5927–5937. [Google Scholar] [CrossRef]
- Verma, H.K.; Singh, P. Optimal Reconfiguration of Distribution Network Using Modified Culture Algorithm. J. Inst. Eng. (India) Ser. B 2018, 99, 613–622. [Google Scholar] [CrossRef]
- Sultana, S.; Roy, P.K. Optimal capacitor placement in radial distribution systems using teaching learning based optimization. Int. J. Electr. Power Energy Syst. 2014, 54, 387–398. [Google Scholar] [CrossRef]
- Montoya, O.D.; Garces, A.; Gil-González, W. Minimization of the distribution operating costs with D-STATCOMS: A mixed-integer conic model. Electr. Power Syst. Res. 2022, 212, 108346. [Google Scholar] [CrossRef]
- Martin, O.; Terry, S.; Bottrell, N. Application of a Distribution STATCOM to Manage Network Voltages. In Proceedings of the 17th International Conference on AC and DC Power Transmission (ACDC 2021), Glasgow, UK, 7–8 December 2021. [Google Scholar] [CrossRef]
- Sirjani, R.; Jordehi, A.R. Optimal placement and sizing of distribution static compensator (D-STATCOM) in electric distribution networks: A review. Renew. Sustain. Energy Rev. 2017, 77, 688–694. [Google Scholar] [CrossRef]
- Marjani, S.R.; Talavat, V.; Galvani, S. Optimal allocation of D-STATCOM and reconfiguration in radial distribution network using MOPSO algorithm in TOPSIS framework. Int. Trans. Electr. Energy Syst. 2018, 29, e2723. [Google Scholar] [CrossRef]
- Montoya, O.D.; Chamorro, H.R.; Alvarado-Barrios, L.; Gil-González, W.; Orozco-Henao, C. Genetic-Convex Model for Dynamic Reactive Power Compensation in Distribution Networks Using D-STATCOMs. Appl. Sci. 2021, 11, 3353. [Google Scholar] [CrossRef]
- Castiblanco-Pérez, C.M.; Toro-Rodríguez, D.E.; Montoya, O.D.; Giral-Ramírez, D.A. Optimal Placement and Sizing of D-STATCOM in Radial and Meshed Distribution Networks Using a Discrete-Continuous Version of the Genetic Algorithm. Electronics 2021, 10, 1452. [Google Scholar] [CrossRef]
- Gomez-Gonzalez, M.; López, A.; Jurado, F. Optimization of distributed generation systems using a new discrete PSO and OPF. Electr. Power Syst. Res. 2012, 84, 174–180. [Google Scholar] [CrossRef]
- Salkuti, S.R. Optimal Allocation of DG and D-STATCOM in a Distribution System using Evolutionary based Bat Algorithm. Int. J. Adv. Comput. Sci. Appl. 2021, 12, 360–365. [Google Scholar] [CrossRef]
- Taylor, J.A.; Hover, F.S. Convex Models of Distribution System Reconfiguration. IEEE Trans. Power Syst. 2012, 27, 1407–1413. [Google Scholar] [CrossRef]
- Tanti, D.; Verma, M.; Singh, B.; Mehrotra, O. Optimal Placement of Custom Power Devices in Power System Network to Mitigate Voltage Sag under Faults. Int. J. Power Electron. Drive Syst. 2012, 2, 267–276. [Google Scholar] [CrossRef]
- Taher, S.A.; Afsari, S.A. Optimal location and sizing of DSTATCOM in distribution systems by immune algorithm. Int. J. Electr. Power Energy Syst. 2014, 60, 34–44. [Google Scholar] [CrossRef]
- Devi, S.; Geethanjali, M. Optimal location and sizing of Distribution Static Synchronous Series Compensator using Particle Swarm Optimization. Int. J. Electr. Power Energy Syst. 2014, 62, 646–653. [Google Scholar] [CrossRef]
- Gupta, A.R.; Kumar, A. Optimal placement of D-STATCOM in distribution network using new sensitivity index with probabilistic load models. In Proceedings of the 2015 2nd International Conference on Recent Advances in Engineering & Computational Sciences (RAECS), Chandigarh, India, 21–22 December 2015. [Google Scholar] [CrossRef]
- Faris, H.; Mirjalili, S.; Aljarah, I.; Mafarja, M.; Heidari, A.A. Salp Swarm Algorithm: Theory, Literature Review, and Application in Extreme Learning Machines. In Nature-Inspired Optimizers; Springer International Publishing: Berlin/Heidelberg, Germany, 2019; pp. 185–199. [Google Scholar] [CrossRef]
- Yuan, Z.; Paolone, M. Properties of convex optimal power flow model based on power loss relaxation. Electr. Power Syst. Res. 2020, 186, 106414. [Google Scholar] [CrossRef]
- Sharma, A.K.; Saxena, A.; Tiwari, R. Optimal Placement of SVC Incorporating Installation Cost. Int. J. Hybrid Inf. Technol. 2016, 9, 289–302. [Google Scholar] [CrossRef]
- Turgut, M.S.; Turgut, O.E.; Afan, H.A.; El-Shafie, A. A novel Master–Slave optimization algorithm for generating an optimal release policy in case of reservoir operation. J. Hydrol. 2019, 577, 123959. [Google Scholar] [CrossRef]
- Jaddi, N.S.; Abdullah, S. A cooperative-competitive master–slave global-best harmony search for ANN optimization and water-quality prediction. Appl. Soft Comput. 2017, 51, 209–224. [Google Scholar] [CrossRef]
- Suchite-Remolino, A.; Ruiz-Paredes, H.F.; Torres-García, V. A New Approach for PV Nodes Using an Efficient Backward/Forward Sweep Power Flow Technique. IEEE Lat. Am. Trans. 2020, 18, 992–999. [Google Scholar] [CrossRef]
- Shen, T.; Li, Y.; Xiang, J. A Graph-Based Power Flow Method for Balanced Distribution Systems. Energies 2018, 11, 511. [Google Scholar] [CrossRef]
- Garces, A. A Linear Three-Phase Load Flow for Power Distribution Systems. IEEE Trans. Power Syst. 2016, 31, 827–828. [Google Scholar] [CrossRef]
- Hegazy, A.E.; Makhlouf, M.; El-Tawel, G.S. Improved salp swarm algorithm for feature selection. J. King Saud Univ.-Comput. Inf. Sci. 2020, 32, 335–344. [Google Scholar] [CrossRef]
- Mirjalili, S.; Gandomi, A.H.; Mirjalili, S.Z.; Saremi, S.; Faris, H.; Mirjalili, S.M. Salp Swarm Algorithm: A bio-inspired optimizer for engineering design problems. Adv. Eng. Softw. 2017, 114, 163–191. [Google Scholar] [CrossRef]
- Gupta, A.R.; Kumar, A. Energy Savings Using D-STATCOM Placement in Radial Distribution System. Procedia Comput. Sci. 2015, 70, 558–564. [Google Scholar] [CrossRef]
- Montano, J.; Tobón-Mejia, A.F.; Rosales-Muñoz, A.A.; Andrade, F.; Garzón-Rivera, O.D.; Mena-Palomeque, J. Salp Swarm Optimization Algorithm for Estimating the Parameters of Photovoltaic Panels Based on the Three-Diode Model. Electronics 2021, 10, 3123. [Google Scholar] [CrossRef]
- Gholizadeh, S.; Danesh, M.; Gheyratmand, C. A new Newton metaheuristic algorithm for discrete performance-based design optimization of steel moment frames. Comput. Struct. 2020, 234, 106250. [Google Scholar] [CrossRef]


| Solution Methodology | Objective Function | Ref. | Year |
|---|---|---|---|
| Artificial neural networks | Mitigation of voltage sags under faults | [14] | 2012 |
| Immune algorithm | Power losses minimization and investment and operating costs reduction | [15] | 2014 |
| Particle swarm optimization | Power losses minimization and voltage profile improvement | [16] | 2014 |
| Sensitivity index | Power losses minimization and voltage profile improvement | [17] | 2015 |
| Discrete-continuous vortex search algorithm | Investment and operating costs reduction | [9] | 2017 |
| Multiobjective particle swarm optimization | Power losses minimization and voltage profile improvement | [8] | 2019 |
| Evolution-based bat algorithm | Power losses minimization and voltage profile improvement | [12] | 2021 |
| Mixed-integer second-order cone programming | Power losses minimization and investment and operating costs reduction | [5] | 2022 |
| Node i | Node j | () | () | (kW) | (kvar) |
|---|---|---|---|---|---|
| 1 | 2 | 0.0922 | 0.04770 | 100 | 60 |
| 2 | 3 | 0.4930 | 0.25110 | 90 | 40 |
| 3 | 4 | 0.3660 | 0.18640 | 120 | 80 |
| 4 | 5 | 0.3811 | 0.19410 | 60 | 30 |
| 5 | 6 | 0.8190 | 0.70700 | 60 | 20 |
| 6 | 7 | 0.1872 | 0.61880 | 200 | 100 |
| 7 | 8 | 17.114 | 123.510 | 200 | 100 |
| 8 | 9 | 10.300 | 0.74000 | 60 | 20 |
| 9 | 10 | 10.400 | 0.74000 | 60 | 20 |
| 10 | 11 | 0.1966 | 0.06500 | 45 | 30 |
| 11 | 12 | 0.3744 | 0.12380 | 60 | 35 |
| 12 | 13 | 14.680 | 115.500 | 60 | 35 |
| 13 | 14 | 0.5416 | 0.71290 | 120 | 80 |
| 14 | 15 | 0.5910 | 0.52600 | 60 | 10 |
| 15 | 16 | 0.7463 | 0.54500 | 60 | 20 |
| 16 | 17 | 12.860 | 172.100 | 60 | 20 |
| 17 | 18 | 0.7320 | 0.57400 | 90 | 40 |
| 2 | 19 | 0.1640 | 0.15650 | 90 | 40 |
| 19 | 20 | 1.5042 | 1.35540 | 90 | 40 |
| 20 | 21 | 0.4095 | 0.47840 | 90 | 40 |
| 21 | 22 | 0.7089 | 0.93730 | 90 | 40 |
| 3 | 23 | 0.4512 | 0.30830 | 90 | 50 |
| 23 | 24 | 0.8980 | 0.70910 | 420 | 200 |
| 24 | 25 | 0.8960 | 0.70110 | 420 | 200 |
| 6 | 26 | 0.2030 | 0.10340 | 60 | 25 |
| 26 | 27 | 0.2842 | 0.14470 | 60 | 25 |
| 27 | 28 | 10.590 | 0.93370 | 60 | 20 |
| 28 | 29 | 0.8042 | 0.70060 | 120 | 70 |
| 29 | 30 | 0.5075 | 0.25850 | 200 | 600 |
| 30 | 31 | 0.9744 | 0.96300 | 150 | 70 |
| 31 | 32 | 0.3105 | 0.36190 | 210 | 100 |
| 32 | 33 | 0.3410 | 0.53020 | 60 | 40 |
| Hour | Ind. (pu) | Res. (pu) | Com. (pu) |
|---|---|---|---|
| 1 | 0.56 | 0.69 | 0.2 |
| 2 | 0.54 | 0.65 | 0.19 |
| 3 | 0.52 | 0.62 | 0.18 |
| 4 | 0.5 | 0.56 | 0.18 |
| 5 | 0.55 | 0.58 | 0.2 |
| 6 | 0.58 | 0.61 | 0.22 |
| 7 | 0.68 | 0.64 | 0.25 |
| 8 | 0.8 | 0.76 | 0.4 |
| 9 | 0.9 | 0.9 | 0.65 |
| 10 | 0.98 | 0.95 | 0.86 |
| 11 | 1 | 0.98 | 0.9 |
| 12 | 0.94 | 1 | 0.92 |
| 13 | 0.95 | 0.99 | 0.89 |
| 14 | 0.96 | 0.99 | 0.92 |
| 15 | 0.9 | 1 | 0.94 |
| 16 | 0.83 | 0.96 | 0.96 |
| 17 | 0.78 | 0.96 | 1 |
| 18 | 0.72 | 0.94 | 0.88 |
| 19 | 0.71 | 0.93 | 0.76 |
| 20 | 0.7 | 0.92 | 0.73 |
| 21 | 0.69 | 0.91 | 0.65 |
| 22 | 0.67 | 0.88 | 0.5 |
| 23 | 0.65 | 0.84 | 0.28 |
| 24 | 0.6 | 0.72 | 0.22 |
| Sol. | Nodes | Sizes (Mvar) | Annual Costs (USD/year) | Time (min) |
|---|---|---|---|---|
| 1 | 108,249.36 | 2.3753 | ||
| 2 | 108,368.92 | 2.1772 | ||
| 3 | 108,371.63 | 2.3908 | ||
| 4 | 108,422.55 | 2.1387 | ||
| 5 | 108,428.91 | 2.4317 |
| Sol. | Nodes | Sizes (Mvar) | Annual Costs (USD/year) | Time (min) |
|---|---|---|---|---|
| 1 | 77,870.17 | 1.9360 | ||
| 2 | 77,872.48 | 1.9130 | ||
| 3 | 77,890.14 | 1.9250 | ||
| 4 | 77,894.51 | 1.9311 | ||
| 5 | 77,896.67 | 1.9166 |
| Case | Location (Nodes) and Sizing (Mvar) | Cost (USD$/Year) |
|---|---|---|
| Baseline case | — | 86,882.81 |
| XPRESS | [13 (0.2000), 16 (0.0453), 32 (0.3923)] | 79,535.02 |
| SBB, DICOPT, and LINDO | [13 (0.0960), 16 (0.0531), 32 (0.4480)] | 79,350.36 |
| Proposed algorithm | [32 (0.2023), 30 (0.3944), 14 (0.1462)] | 77,870.17 |
Publisher’s Note: MDPI stays neutral with regard to jurisdictional claims in published maps and institutional affiliations. |
© 2022 by the authors. Licensee MDPI, Basel, Switzerland. This article is an open access article distributed under the terms and conditions of the Creative Commons Attribution (CC BY) license (https://creativecommons.org/licenses/by/4.0/).
Share and Cite
Mora-Burbano, J.A.; Fonseca-Díaz, C.D.; Montoya, O.D. Application of the SSA for Optimal Reactive Power Compensation in Radial and Meshed Distribution Using D-STATCOMs. Algorithms 2022, 15, 345. https://doi.org/10.3390/a15100345
Mora-Burbano JA, Fonseca-Díaz CD, Montoya OD. Application of the SSA for Optimal Reactive Power Compensation in Radial and Meshed Distribution Using D-STATCOMs. Algorithms. 2022; 15(10):345. https://doi.org/10.3390/a15100345
Chicago/Turabian StyleMora-Burbano, Javier Andrés, Cristian David Fonseca-Díaz, and Oscar Danilo Montoya. 2022. "Application of the SSA for Optimal Reactive Power Compensation in Radial and Meshed Distribution Using D-STATCOMs" Algorithms 15, no. 10: 345. https://doi.org/10.3390/a15100345
APA StyleMora-Burbano, J. A., Fonseca-Díaz, C. D., & Montoya, O. D. (2022). Application of the SSA for Optimal Reactive Power Compensation in Radial and Meshed Distribution Using D-STATCOMs. Algorithms, 15(10), 345. https://doi.org/10.3390/a15100345


