Effect of Submerged Entry Nozzle Shape on Slag Entrainment Behavior in a Wide-Slab Continuous Casting Mold
Abstract
1. Introduction
2. Methods
2.1. Establishment of the Mold Water Model
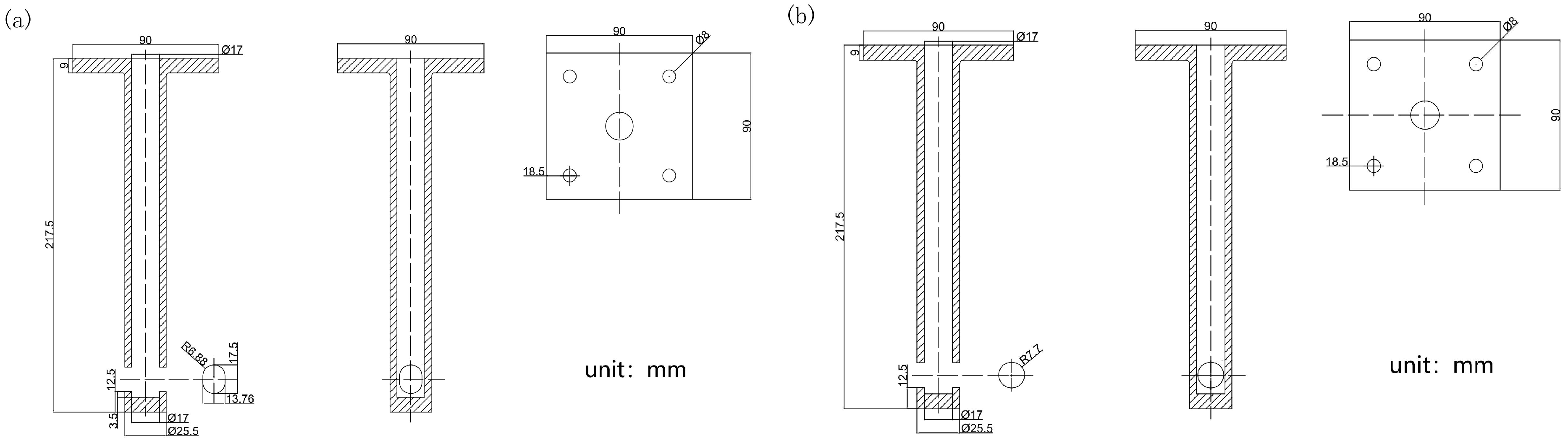
2.2. Shape of the Submerged Entry Nozzle and Selection of Experimental Oil
2.3. Image Recognition System and Processing Method
3. Numerical Simulation
3.1. Basic Assumptions
- The liquid is assumed to be an isotropic, incompressible Newtonian fluid with constant viscosity, specific heat, and thermal conductivity;
- The effects of slab shrinkage and mold oscillation on the flow behavior of molten steel are neglected;
- The mold meniscus is assumed to be flat and adiabatic;
- The physical properties of molten steel are assumed to be uniform in all directions during the continuous casting process.
3.2. Governing Equations
3.3. Boundary Conditions
3.4. Grid Independence
3.5. Model Validation
4. Results and Discussion
4.1. Water Model Experimental Results and Discussion
4.1.1. Comparison of Flow Patterns During Initial Casting with Elliptical and Circular Nozzles
4.1.2. Critical Slag-Entrainment-Free Immersion Depth
4.1.3. Critical Slag-Entrainment-Free Casting Speed
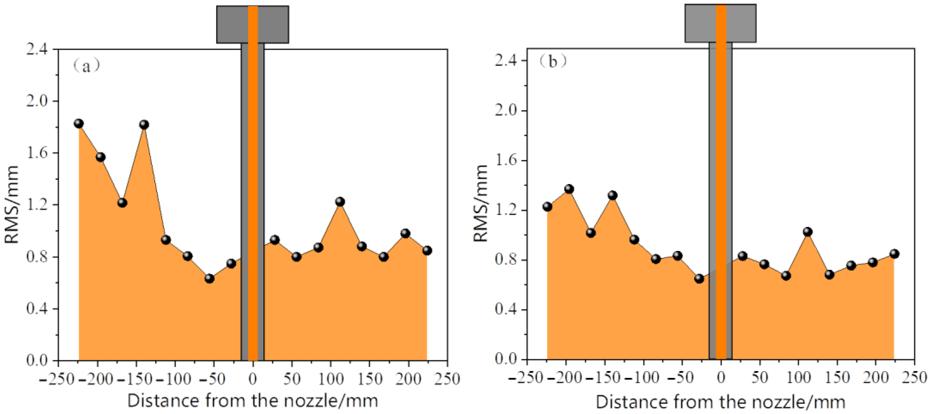
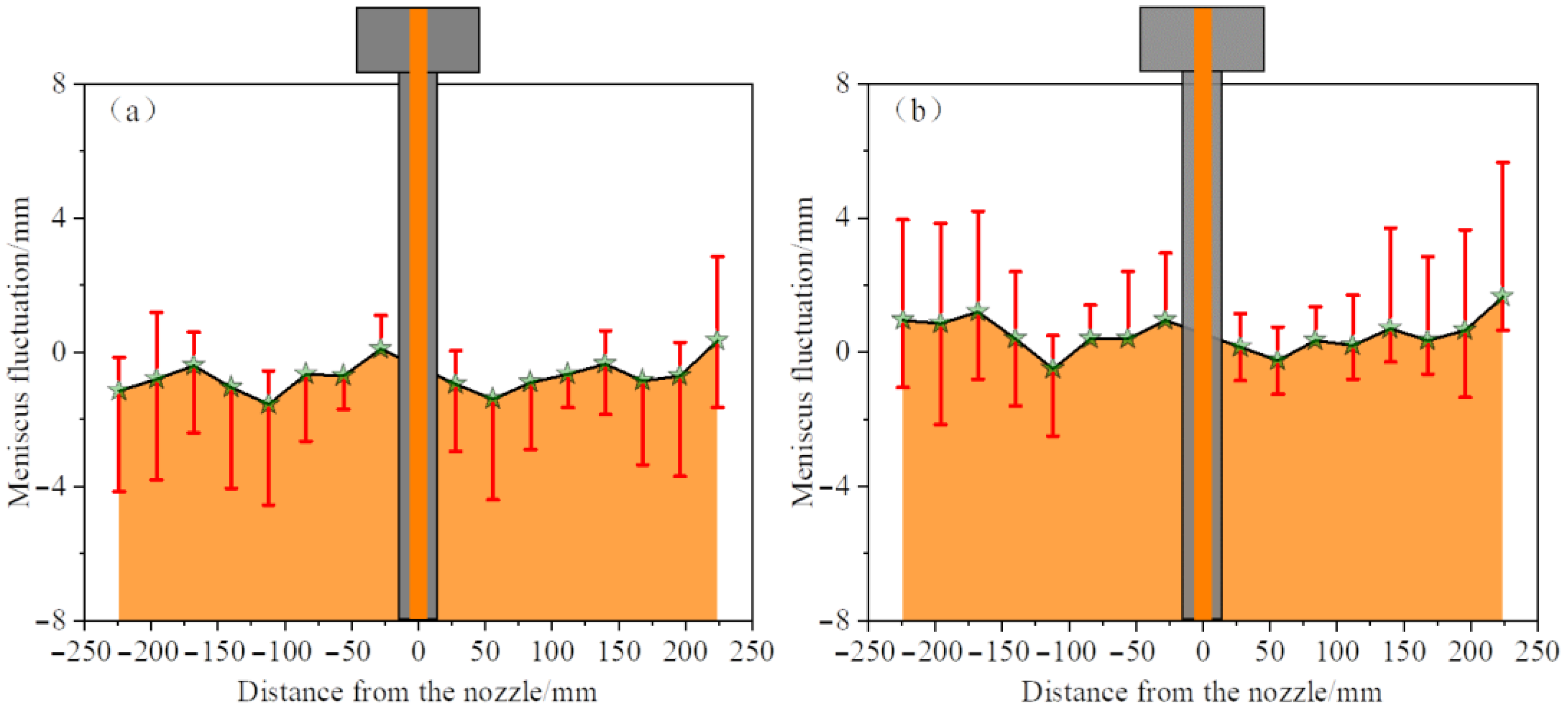
4.1.4. Comparison of Meniscus Fluctuation Between Elliptical and Circular Nozzles
4.1.5. Slag Entrainment Frequency for Different Nozzle Shapes
4.2. Numerical Simulation Results and Discussion
4.2.1. Flow Characteristics at the Wide Face Under Different Nozzle Shapes
4.2.2. Flow Characteristics at the Narrow Face Under Different Nozzle Shapes
4.2.3. Liquid Surface Velocity for Different Nozzle Shapes at the Same Casting Speed
4.2.4. Comparison of Vortex Core Positions and Slag Entrainment Risk Under Different Nozzle Shapes
5. Conclusions
- Using an alternating control variable method, the “safe zone” without entrapment and the “entrapment zone” where oil droplets occur were quantitatively defined. Under the given nozzle immersion depth and protective slag viscosity, the maximum allowable casting speed range can be determined, providing a basis for industrial production parameter control.
- The root mean square (RMS) of the liquid surface fluctuation effectively characterizes the activity level of the meniscus flow. Its value decreases with increasing immersion depth and increases with increasing casting speed, showing a good correlation with the frequency of entrapment.
- Compared with elliptical nozzles, circular nozzles form a more symmetrical flow field structure in the upper recirculation zone (left-right vortex center deviation less than 5%), resulting in higher flow field stability near the meniscus, thus creating flow conditions unfavorable to entrapment and exhibiting a lower entrapment frequency.
- Based on the combined experimental and numerical analysis results, it is recommended to prioritize the use of circular nozzles in wide slab continuous casting, and to combine them with a larger immersion depth (>40 mm) and a moderate casting speed (<0.55 m/min) to improve the stability of the flow field in the mold and the surface quality of the slab.
Author Contributions
Funding
Institutional Review Board Statement
Informed Consent Statement
Data Availability Statement
Conflicts of Interest
References
- Sun, Y.H.; Wei, Y.H.; Cai, K.K.; He, K.N.; Xiao, J.G. Experimental Research of Mold Powder Entrapment in Wide Slab Caster Mold. Iron Steel 2007, 42, 31–33. [Google Scholar] [CrossRef]
- Huang, C.; Li, X.Q.; Chen, P.H.; Xu, T. Coupling Numerical Simulation of Flow Field, Temperature Field and Stress Field in a Wide-Thick Slab Continuous Casting Mold. Chin. J. Eng. 2016, 38, 1098–1107. [Google Scholar] [CrossRef]
- Deng, Y.; Zhang, Y.; Wang, Q.; Wang, Q. Study of Mold Oscillation Parameters and Modes on Slag Lubrication in Slab Continuous Casting. JOM 2018, 70, 2909–2916. [Google Scholar] [CrossRef]
- Du, F.; Li, T.; Zheng, G. The Effects of Nozzle Inclination, Area Ratio, and Side-Hole Aspect Ratio on the Flow Behavior in Mold. Coatings 2022, 12, 815. [Google Scholar] [CrossRef]
- Edry, I.; Mordechai, T.; Frage, N.; Hayun, S. Effects of Treatment Duration and Cooling Rate on Pure Aluminum Solidification upon Pulse Magneto-Oscillation Treatment. Metall. Mater. Trans. A 2016, 47, 1261–1267. [Google Scholar] [CrossRef]
- Li, B.K.; Li, D.H. Water Model Observation and Numerical Simulation of Steel Flow and Vortex Phenomena in Continuous Casting Mold. Acta Metall. Sin. 2002, 38, 315–320. [Google Scholar] [CrossRef]
- Zhang, S.J.; Zhu, M.Y.; Zhang, Y.B.; Zheng, S.G.; Chen, N.L.; Song, J.X. Study on mechanism of entrapment in slab continuous casting mould with high casting speed and argon blowing. Acta Metall. Sin. 2006, 42, 1087–1090. [Google Scholar] [CrossRef]
- Lu, Q.T.; Yang, R.G.; Wang, X.H.; Zhang, J.; Wang, W. Water Modeling of Mold Powder Entrapment in Slab Continuous Casting Mold. J. Univ. Sci. Technol. Beijing 2007, 29, 399–404. [Google Scholar] [CrossRef]
- Salazar, C.M.; Morales, R.D.; Najera, B.A.; Cedillo-Hernández, V.; Delgado-Pureco, J.C. A Physical Model to Study the Effects of Nozzle Design on Dense Two-Phase Flows in a Slab Mold Casting Ultra-Low Carbon Steels. Metall. Mater. Trans. B 2017, 48, 1376–1389. [Google Scholar] [CrossRef]
- Srinivas, P.S.; Singh, A.; Korath, J.M.; Jana, A.K. Multiphase Vortex Flow Patterns in Slab Caster Mold: Experimental Study. ISIJ Int. 2017, 57, 1553–1562. [Google Scholar] [CrossRef]
- Ren, L.; Ren, Y.; Zhang, L.F.; Yang, J. Investigation on Fluid Flow inside a Continuous Slab Casting Mold Using Particle Image Velocimetry. Steel Res. Int. 2019, 90, 2095–2104. [Google Scholar] [CrossRef]
- Wu, S.D.; Liu, Z.Q.; Quan, M.J.; Li, B.K. Experimental Study on Steel–Slag Interface Fluctuation and Slag Entrapment Behavior in Continuous Casting Mold. Mater. Metall. 2020, 19, 13–19. [Google Scholar] [CrossRef]
- Yamashita, S.; Iguchi, M. Mechanism of Mold Powder Entrapment Caused by Large Argon Bubble in Continuous Casting Mold. ISIJ Int. 2001, 41, 1529–1531. [Google Scholar] [CrossRef]
- Kasai, N.; Iguchi, M. Water-Model Experiment on Melting Powder Trapping by Vortex in the Continuous Casting Mold. ISIJ Int. 2007, 47, 982–987. [Google Scholar] [CrossRef]
- Ueda, Y.; Kida, T.; Iguchi, M. Unsteady Pressure Coefficient around an Elliptic Immersion Nozzle. ISIJ Int. 2004, 44, 1403–1409. [Google Scholar] [CrossRef]
- Watanabe, K.; Tsutsumi, K.; Suzuki, M.; Nakada, M.; Shiomi, T. Effect of Properties of Mold Powder Entrapped into Molten Steel in a Continuous Casting Process. ISIJ Int. 2009, 49, 1161–1166. [Google Scholar] [CrossRef]
- Deng, X.X.; Ji, C.X.; He, W.Y.; Yang, C.B.; Luo, Y.Z.; Huang, C.D. Periodic Transient Level Fluctuations in Continuous Casting Mold of Slab. Iron Steel 2017, 52, 42–47. [Google Scholar] [CrossRef]
- Liu, W.X.; Ren, L. Influence of Outlet Angle for Submerged Entry Nozzle on Fluid Flow in a Wide Slab Casting Mold. Iron Steel 2022, 57, 83–92. [Google Scholar] [CrossRef]
- Zhao, P.; Zhou, L.H. Mathematical Modelling of Slag Entrainment and Entrained Droplets in a Continuous Casting Mould. Ironmak. Steelmak. 2019, 46, 886–895. [Google Scholar] [CrossRef]
- Kastner, G.; Brandstatter, W.; Kaufmann, B.; Wassermayr, C.; Javurek, M. Numerical Study on Mould Powder Entrapment Caused by Vortexing in a Continuous Casting Process. Steel Res. Int. 2006, 77, 404–408. [Google Scholar] [CrossRef]
- Chen, W.; Zhang, L.F.; Ren, Q.; Ren, Y.; Yang, W. Large Eddy Simulation on Four-Phase Flow and Slag Entrainment in the Slab Continuous Casting Mold. Metall. Mater. Trans. B 2022, 53, 1446–1461. [Google Scholar] [CrossRef]
- Chen, W.; Zhang, L.F.; Wang, Y.D.; Ji, S.; Ren, Y.; Yang, W. Mathematical Simulation of Two-Phase Flow and Slag Entrainment during Steel Bloom Continuous Casting. Powder Technol. 2021, 390, 539–552. [Google Scholar] [CrossRef]
- Zhou, Q.Y.; Zhu, T.H.; Zhang, L.F.; Chen, W.; Yuan, T.X.; Liu, Z.T. Large Eddy Simulation of the Influence of Unsteady Casting on Slag Entrainment in Continuous Casting Mold. Iron Steel 2022, 57, 68–75. [Google Scholar] [CrossRef]
- Jowsa, J.; Bielnicki, M.; Cwudzinski, A. Physical and Numerical Investigations of Mold Flux Entrainment into Liquid Steel. Arch. Metall. Mater. 2016, 61, 2043. [Google Scholar] [CrossRef]
- Kumar, M.; Mishra, P.; Roy, A.K. Influence of submerged entry nozzle port blockage on the meniscus fluctuation considering various operational parameters. Processes 2020, 10, 269. [Google Scholar] [CrossRef]
- Bai, H.; Thomas, B.G. Turbulent flow of liquid steel and argon bubbles in slide-gate tundish nozzles: Part II. Effect of operation conditions and nozzle design. Metall. Mater. Trans. B 2001, 32, 269–284. [Google Scholar] [CrossRef]
- Bai, H.T.; Nipi, Y.; Ersson, M.; Zhang, T.; Jönsson, P.G. Effect of swirling flow tundish submerged entry nozzle outlet design on multiphase flow and heat transfer in mould. Ironmak. Steelmak. 2019, 46, 911–920. [Google Scholar] [CrossRef]
- Zhang, L.F.; Yang, S.B.; Cai, K.K.; Li, J.; Wan, X.; Thomas, B.G. Investigation of fluid flow and steel cleanliness in the continuous casting strand. Metall. Mater. Trans. B 2007, 38, 63–83. [Google Scholar] [CrossRef]
- Chen, G.; Zhou, H.L.; Yu, L.; Zhong, L.C.; Zhang, K.J. Influence of Submerged Immersion Nozzle Structure on Liquid Surface Fluctuation in Slab Continuous-Casting Mold. Steelmaking 2018, 34, 50–56. [Google Scholar]
- Xiong, X.; Deng, X.X.; Wang, X.H.; Huang, Q.; Zhang, H.B. Effect of Port-Shape Design on Fluid Flow in High-Speed Slab Continuous Casting Mold. J. Iron Steel Res. 2014, 26, 35–40. [Google Scholar] [CrossRef]
- Ren, L.; Liu, W.X.; Ling, H.T.; Yang, J.C. Study on Multiphase Flow in a Wide-Width Continuous Casting Mold. Processes 2022, 10, 1269. [Google Scholar] [CrossRef]
- Ren, L.; Zhang, L.F.; Wang, Q.Q.; Zhao, X. Study on Fluid Flow in a Continuous Casting Slab Mold Using Particle Image Velocimetry. Chin. J. Eng. 2016, 38, 1393–1403. [Google Scholar] [CrossRef]
- Zhang, Y.; Wang, X.; Zhang, Y.; Liu, C. Comparisons and Analyses of Vortex Identification between Omega Method and Q Criterion. J. Hydrodyn. 2019, 31, 224–230. [Google Scholar] [CrossRef]
- Fu, W.-S.; Lai, Y.-C.; Li, C.-G. Estimation of Turbulent Natural Convection in Horizontal Parallel Plates by the Q Criterion. Int. Commun. Heat Mass Transf. 2013, 45, 41–46. [Google Scholar] [CrossRef]
- Zhang, Z.; Che, X.; Nie, W.; Li, J.; Zheng, T.; Li, L.; Chen, Q.; Zheng, Z. Study of Vortex in Flow Fields Induced by Surface Dielectric Barrier Discharge Actuator at Low Pressure Based on Q Criterion. Plasma Sci. Technol. 2018, 20, 14006. [Google Scholar] [CrossRef]
- Zhou, H.; Cai, G.; Zhang, J.; Zhang, M.; He, B. Research of Wall Roughness Effects Based on Q Criterion. Microfluid. Nanofluid. 2017, 21, 114. [Google Scholar] [CrossRef]























| Parameter | Mold Prototype | 1/4-Scale Water Model |
|---|---|---|
| Mold Cross-section | 2040 mm × 200 mm | 510 mm × 50 mm |
| Nozzle Inner Diameter | 70.0 mm | 17.5 mm |
| Fluid Density | 6932 kg·m−3 (1490 °C) | 998 kg·m−3 (20 °C) |
| Fluid Viscosity | 5.23 × 10−3 Pa·s (1490 °C) | 1.00 × 10−3 Pa·s (20 °C) |
| Liquid Phase | (kg·m−3) | (10−3 Pa·s) | (10−6 m2·s−1) |
|---|---|---|---|
| Water (20 °C) | 998 | 1.00 | 1.00 |
| Liquid Slag (1490 °C) | 2890 | 110.00 | 38.06 |
| Liquid Steel (1490 °C) | 6932 | 5.23 | 0.75 |
Disclaimer/Publisher’s Note: The statements, opinions and data contained in all publications are solely those of the individual author(s) and contributor(s) and not of MDPI and/or the editor(s). MDPI and/or the editor(s) disclaim responsibility for any injury to people or property resulting from any ideas, methods, instructions or products referred to in the content. |
© 2026 by the authors. Licensee MDPI, Basel, Switzerland. This article is an open access article distributed under the terms and conditions of the Creative Commons Attribution (CC BY) license.
Share and Cite
Zheng, G.; Ren, L.; Yang, J. Effect of Submerged Entry Nozzle Shape on Slag Entrainment Behavior in a Wide-Slab Continuous Casting Mold. Materials 2026, 19, 460. https://doi.org/10.3390/ma19030460
Zheng G, Ren L, Yang J. Effect of Submerged Entry Nozzle Shape on Slag Entrainment Behavior in a Wide-Slab Continuous Casting Mold. Materials. 2026; 19(3):460. https://doi.org/10.3390/ma19030460
Chicago/Turabian StyleZheng, Guangzhen, Lei Ren, and Jichun Yang. 2026. "Effect of Submerged Entry Nozzle Shape on Slag Entrainment Behavior in a Wide-Slab Continuous Casting Mold" Materials 19, no. 3: 460. https://doi.org/10.3390/ma19030460
APA StyleZheng, G., Ren, L., & Yang, J. (2026). Effect of Submerged Entry Nozzle Shape on Slag Entrainment Behavior in a Wide-Slab Continuous Casting Mold. Materials, 19(3), 460. https://doi.org/10.3390/ma19030460

