Internal Pressure–Temperature Coupling Analysis Method for Thermal Decomposition of GFRP Composites Based on the Overlapping Elements Method
Abstract
1. Introduction
2. Theoretical Model
2.1. Three-Dimensional Heat Transfer
- No accumulation of decomposition gases in the solid material;
- No thermo-chemical or volumetric expansion;
- Thermal equilibrium between the decomposition gases and solid materials.
2.2. Gas Diffusion Equation
- Decomposed gases are in an ideal state
- Decomposition of gases follows Darcy’s Law
- Decomposition of gases without further reaction
2.3. Decomposition Equation
2.4. Thermal Boundary Conditions
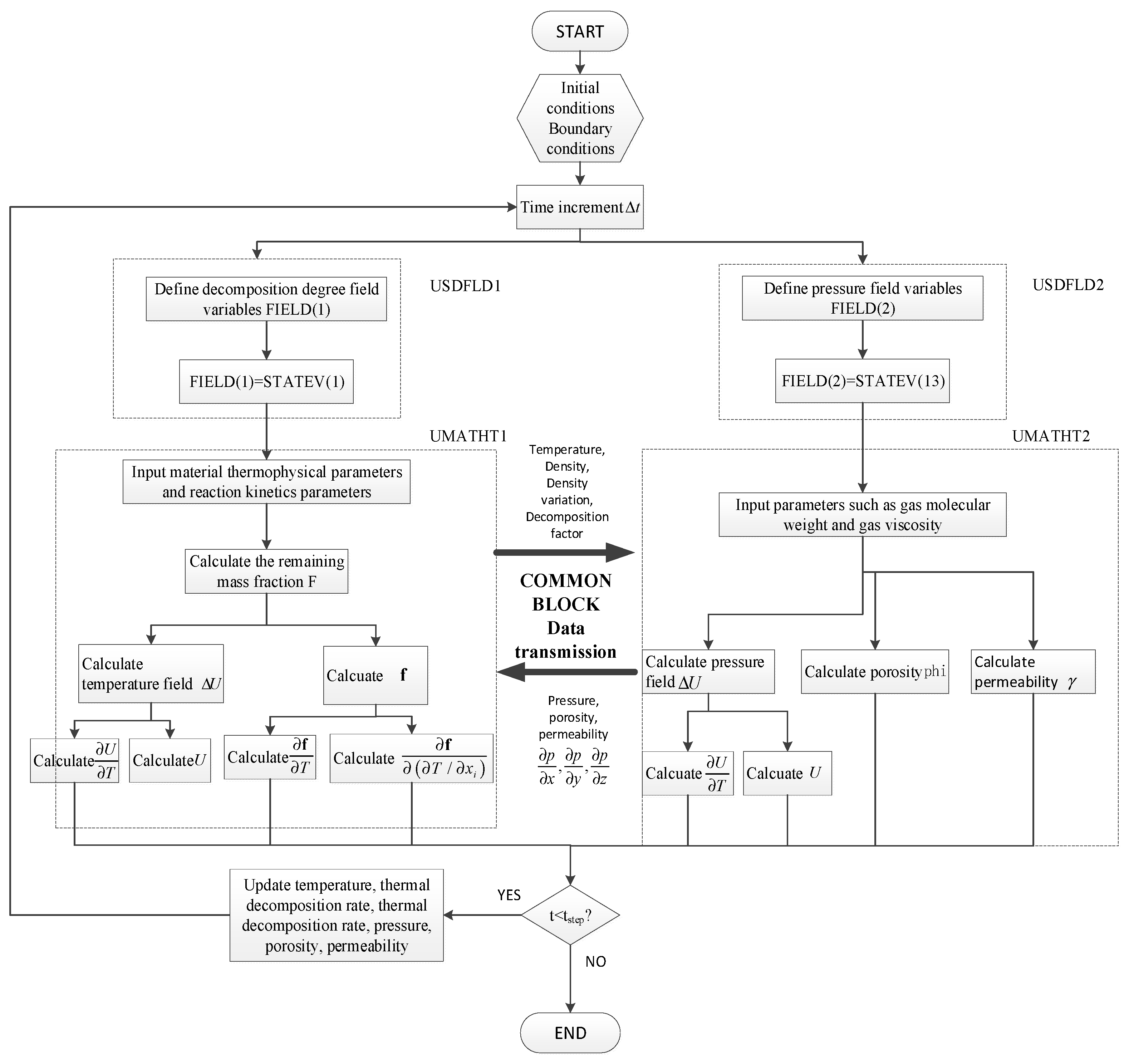
3. Finite Element Implementation
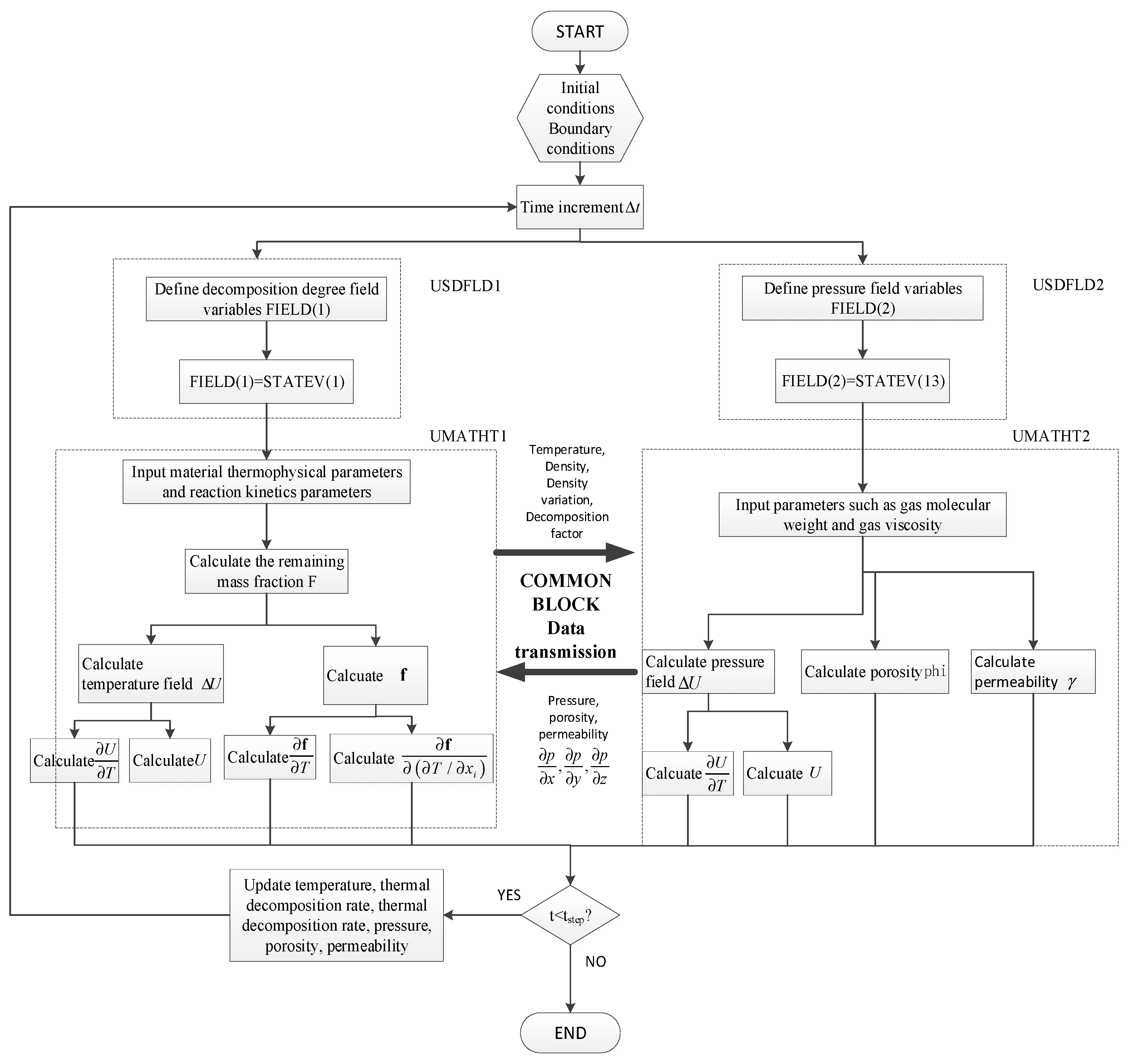
3.1. User Subroutine Development
3.2. Overlapping Mesh Technique
3.3. Experimental Description and Finite Element Model
4. Results and Discussion
4.1. Glass Fiber Vinyl Ester
4.2. Glass Fiber Phenolic
5. Conclusions
- A pressure prediction model is established for GFRP composites using heat transfer equations, decomposition equations, gas diffusion equations, the three-dimensional Darcy’s law, and the ideal gas state equation, considering polymer pyrolysis, gas diffusion, porosity, gas permeability, and gas viscosity changes. Based on the UMATHT and USDFLD user subroutines developed, the coupling calculation of temperature and internal pressure is realized using the overlapping mesh method. Therefore, a pressure prediction method for GFRP materials is established, and the predicted values are in good agreement with experimental measurements. This method can provide a calculation method for internal pressure in the thermal damage research of GFRP composites in fire.
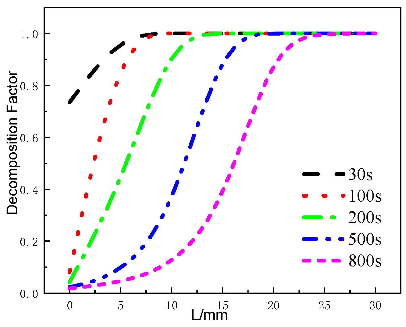
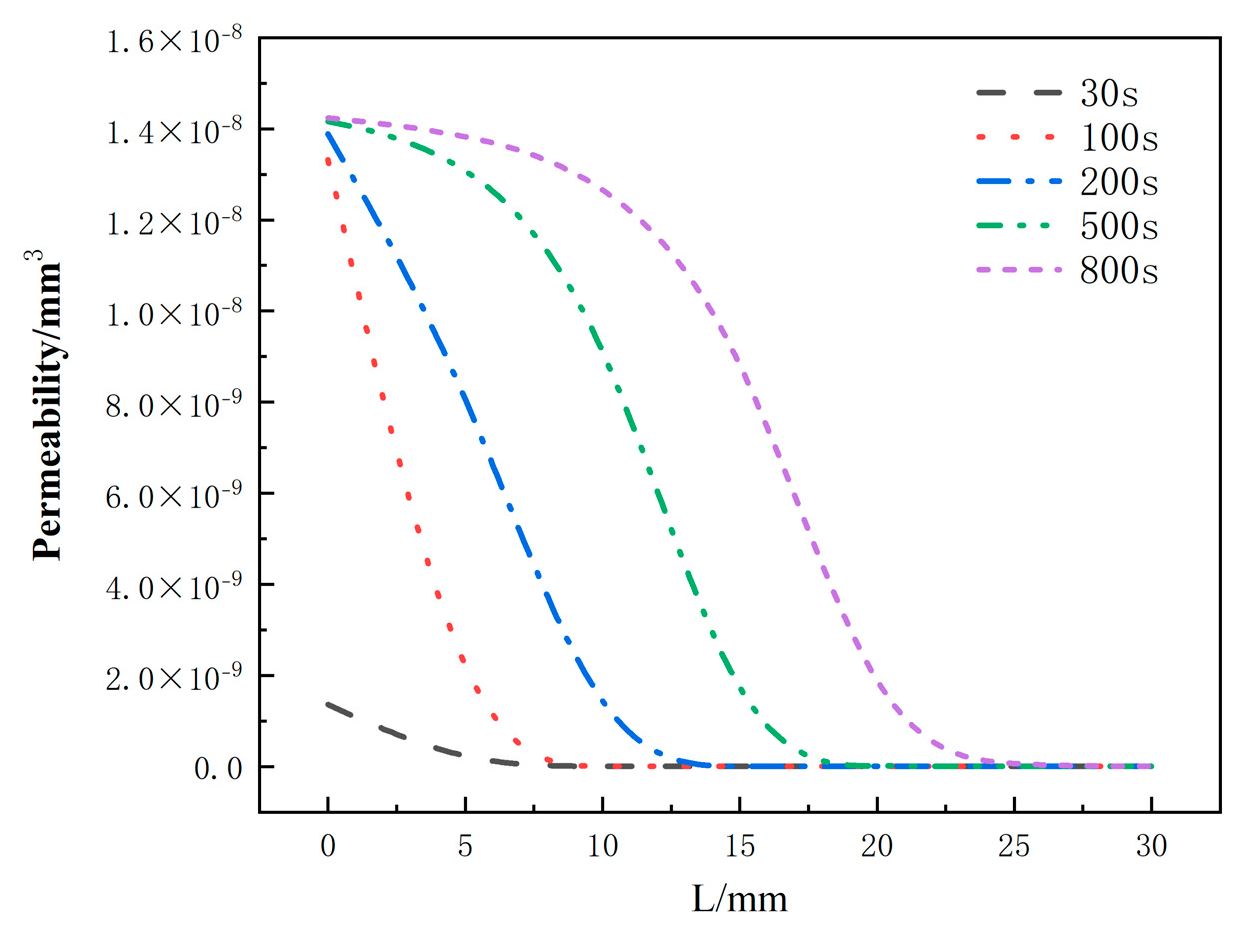
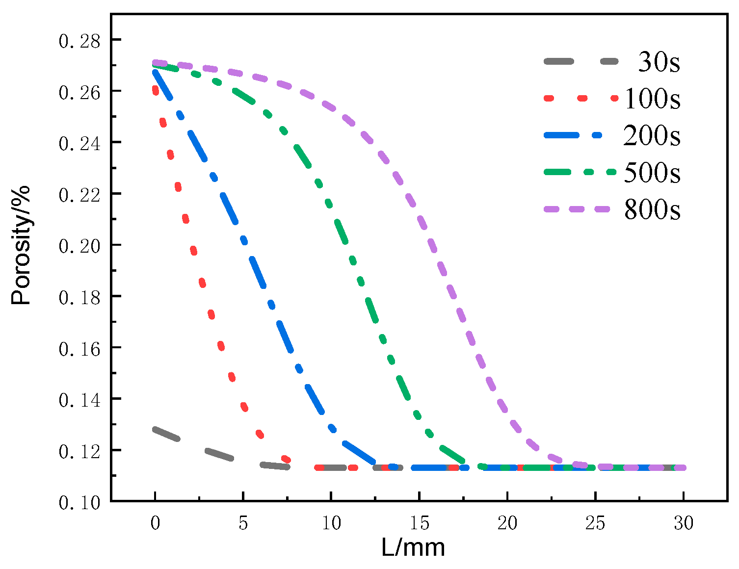
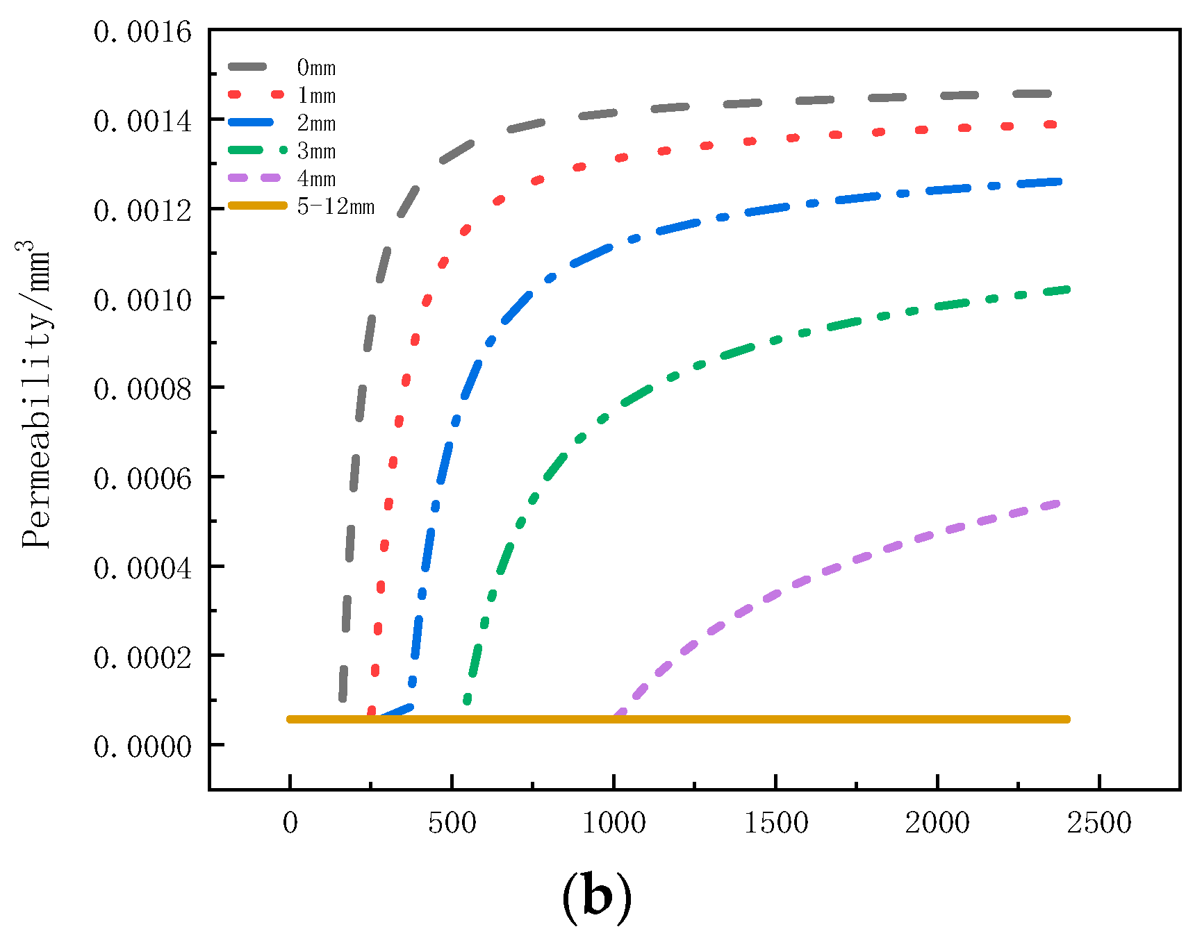
- Under the unilateral thermal radiation, GFRP composites undergo thermal decomposition, and the decomposition region gradually moves from the surface towards the interior of the material. The decomposition factor within the decomposition region starts to decrease, and the decomposition rate increases. Additionally, the porosity and permeability increase with heating time and eventually stabilize. As the depth increases, the rate of decrease in the decomposition factor slows down, and the peak of decomposition rate decreases. The starting time of the increase in porosity and permeability is delayed, and the maximum values decrease sequentially. The decomposition factor, decomposition rate, porosity, and permeability in the region near the back of the specimen remain unchanged.
- The heating and back surfaces of the specimens of GFRP are exposed in the air environment, so the pressure will not change significantly. However, inter-pressure within the material surged due to the accumulation of thermal decomposition gases, and reached a peak value. After that, the pressure begins to decrease, but the factors affecting the pressure decrease vary at different positions. The pressure closest to the heating surface is influenced by the combined effects of decomposition rate, permeability, and porosity, while the pressure far away from the heating surface is only affected by the initial permeability. The pressure in the intermediate region may be influenced by both increased porosity and initial permeability.
Author Contributions
Funding
Institutional Review Board Statement
Informed Consent Statement
Data Availability Statement
Conflicts of Interest
References
- Riccio, A.; Damiano, M.; Zarrelli, M.; Giordano, M.; Scaramuzzino, F. Simulating the Response of Composite Plates to Fire. Appl. Compos. Mater. 2014, 21, 511–524. [Google Scholar] [CrossRef]
- Zhang, L.; Liu, W.; Sun, G.; Wang, L.; Li, L. Two-dimensional modeling of thermomechanical responses of rectangular GFRP profiles exposed to fire. Adv. Mater. Sci. Eng. 2017, 2017, 1705915. [Google Scholar] [CrossRef]
- Zhou, A.; Yu, Z. Validating Thermal Response Models Using Bench-Scale and Intermediate-Scale Fire Experiment Data. Mech. Adv. Mater. Struct. 2014, 21, 412–421. [Google Scholar] [CrossRef]
- Grigoriou, K.; Mouritz, A.P. Influence of ply stacking pattern on the structural properties of quasi-isotropic carbonepoxy laminates in fire. Compos. Part A Appl. Sci. Manuf. 2017, 99, 113–120. [Google Scholar] [CrossRef]
- Federal Aviation Administration. AC 20-107B—Composite Aircraft Structure United States: Federal Aviation Administration. 2011. Available online: https://www.faa.gov/regulations_policies/advisory_circulars/index.cfm/go/document.information/documentID/99693 (accessed on 23 September 2023).
- McKinnon, M.B.; Ding, Y.; Stoliarov, S.I.; Crowley, S.; Lyon, R.E. Pyrolysis model for a carbon fiber/epoxy structural aerospace composite. J. Fire Sci. 2017, 35, 36–61. [Google Scholar] [CrossRef]
- Yu, Z.; Zhou, A. Fiber Reinforced Polymer Composite Structures in Fire: Modeling and Validation. Mech. Adv. Mater. Struct. 2013, 20, 361–372. [Google Scholar] [CrossRef]
- Grigoriou, K.; Mouritz, A.P. Comparative assessment of the fire structural performance of carbon-epoxy composite and aluminium alloy used in aerospace structures. Mater. Des. 2016, 108, 699–706. [Google Scholar] [CrossRef]
- Kandola, B.; Sarker, F.; Luangtriratana, P.; Myler, P. Thermal protection of carbon fiber-reinforced composites by ceramic particles. Coatings 2016, 6, 22. [Google Scholar] [CrossRef]
- Henderson, J.B.; Wiecek, T.E. A mathematical model to predict the thermal response of decomposing, expanding polymer composites. J. Compos. Mater. 1987, 21, 373–393. [Google Scholar] [CrossRef]
- Henderson, J.B.; Wiecek, T.E. A Numerical Study of the Thermally-Induced Response of Decomposing, Expanding Polymer Composites. Heat Mass Transf. 1988, 22, 275–284. [Google Scholar] [CrossRef]
- Buch, J.D. Thermal expansion of a thermally degrading organic matrix composite. Carbon 1972, 10, 333. [Google Scholar] [CrossRef]
- Tinney, E.R. The combustion of wooden dowels in heated air. Symp. Combust. 1965, 10, 925–930. [Google Scholar] [CrossRef]
- Dimitrienko, Y.I. Thermomechanical behaviour of composite materials and structures under high temperatures: 1. Materials. Compos. Part A Appl. Sci. Manuf. 1997, 28, 453–461. [Google Scholar] [CrossRef]
- Dimitrienko, Y.I. Thermomechanical behaviour of composite materials and structures under high temperatures: 2. Structures. Compos. Part A Appl. Sci. Manuf. 1997, 28, 463–471. [Google Scholar] [CrossRef]
- Koyanagi, J.; Shinba, K.; Fukuda, Y.; Hirai, K.; Nakazato, A.; Yoshimura, A.; Aoki, T.; Kogo, Y. A Numerical simulation of delamination caused by internal gas pressure for mid-density CFRP. Compos. Part A Appl. Ence Manuf. 2018, 115, 255–263. [Google Scholar] [CrossRef]
- Sullivan, R.M.; Salamon, N.J. A finite element method for the thermochemical decomposition of polymeric materials—I. Theory. Int. J. Eng. Sci. 1992, 30, 431–441. [Google Scholar] [CrossRef]
- Sullivan, R.M.; Salamon, N.J. A finite element method for the thermochemical decomposition of polymeric materials—II. Carbon phenolic composites. Int. J. Eng. Sci. 1992, 30, 939–951. [Google Scholar] [CrossRef]
- Looyeh, M.R.; Samanta, A.; Jihan, S.; McConnachie, J. Modelling of reinforced polymer composites subject to thermo-mechanical loading. Int. J. Numer. Methods Eng. 2005, 63, 898–925. [Google Scholar] [CrossRef]
- Chen, H.L.; Fang, G.D.; Li, L.J.; Shi, S.B.; Liang, J. Thermal Mechanical Chemical Multiphysical Field Coupling Calculation of High Silicon Oxygen/Phenolic Composite Materials. Acta Mater. Compos. Sin. 2014, 31, 533. (In Chinese) [Google Scholar]
- Shi, S.B. Ablation Mechanism and Thermo-Mechanical Behavior of Silica Phenolic Composites. Ph.D. Thesis, Harbin Institute of Technology, Beijing, China, 2013. (In Chinese). [Google Scholar]
- Mouritz, A.P.; Gibson, A.G. Fire Properties of Polymer Composite Materials; Springer Science & Business Media: Berlin/Heidelberg, Germany, 2007. [Google Scholar]
- Zhang, Z. Thermo-Mechanical Behavior of Polymer Composites Exposed to Fire. Ph.D. Thesis, Virginia Tech, Blacksburg, Virginia, 2010. [Google Scholar]
- ASTM E 1354; Standard Test Method for Heat and Visible Smoke Release Rates for Materials Using an Oxygen Consumption Calorimeter. ASTM International: West Conshohocken, PA, USA, 2004.
- Lattimer, B.Y.; Ouellette, J. Properties of composite materials for thermal analysis involving fires. Compos. Part A 2006, 37, 1068–1081. [Google Scholar] [CrossRef]
- Florio, J., Jr.; Henderson, J.B.; Test, F.L.; Hariharan, R. A study of the effects of the assumption of local-thermal equilibrium on the overall thermally-induced response of a decomposing, glass-filled polymer composite. Int. J. Heat Mass Transf. 1991, 34, 135–147. [Google Scholar] [CrossRef]






















| Parameters | Numerical Expression |
|---|---|
| Initial material density /kg·m−3 | 1683 |
| Final material density /kg·m−3 | 1235 |
| Thermal conductivity of initial material /W·m−1·K−1 | 4.405 × 10−5 × T + 0.512 |
| Thermal conductivity of final material /W·m−1·K−1 | 1.873 × 10−4 × T + 0.285 |
| Specific heat capacity of initial material /J·kg−1·K−1 | 0.0452 × T + 1080 |
| Specific heat capacity of final material /J·kg−1·K−1 | 0.259 × T + 1041 |
| Gas specific heat capacity/J·kg−1·K−1 | −91.1 + 4.4007 × T − 1.729710−3 × T2 |
| Activation energy E/J·mol−1 | 3.62 × 105 |
| Reaction order n | 4.6 |
| Pre-reference factor A/1·s−1 | 5.0 × 1028 |
| Decomposition heat Q/kJ·kg−1 | −2 × 108 |
| Gas molecular weight/kg·mol−1 | 50 × 10−3 |
| Porosity | 0.668189 − 0.627953 × F |
| Gas viscosity/MPa·s | (1.2 × 10−5 + 1.5 × 10−10 × T) × 10−6 |
| Permeability/mm3 | 1.56 × 10−2 − 3.99 × 10−2 × F, (F ≤ 0.39) 5.72 × 10−5, (F > 0.39) |
| Parameters | Numerical Expression |
|---|---|
| Initial material density /kg·m−3 | 2040.6 |
| Final material density /kg·m−3 | 1764 |
| Thermal conductivity of initial material /W·m−1·K−1 | 2.76 × 10−4 × T + 0.8 |
| Thermal conductivity of final material/W·m−1·K−1 | 8.42 × 10−4 × T + 0.96 |
| Specific heat capacity of initial material /J·kg−1·K−1 | 1.05 + 9.76 × 10−4 × T |
| Specific heat capacity of final material /J·kg−1·K−1 | 0.88 + 7.60 × 10−4 × T |
| Gas specific heat capacity/J·kg−1·K−1 | 2.394 + 1.05 × 10−3 × T |
| Activation energy E/J·mol−1 | 3.54 × 105 |
| Reaction order n | 6 |
| Pre-reference factor A/1·s−1 | 8.17 × 1018 |
| Decomposition heat Q/kJ·kg−1 | −234 × 105 |
| Gas molecular weight/kg·mol−1 | 18.35 × 10−3 |
| Porosity | 0.113 × F + 0.274 × (1 − F) |
| Gas viscosity/MPa·s | (1.48 × 10−5 + 2.5 × 10−8 × T) × 10−6 |
| Permeability/mm3 | 6.18 × 10−12 × F + 4.85 × 10−9 × (1 − F) |
Disclaimer/Publisher’s Note: The statements, opinions and data contained in all publications are solely those of the individual author(s) and contributor(s) and not of MDPI and/or the editor(s). MDPI and/or the editor(s) disclaim responsibility for any injury to people or property resulting from any ideas, methods, instructions or products referred to in the content. |
© 2024 by the authors. Licensee MDPI, Basel, Switzerland. This article is an open access article distributed under the terms and conditions of the Creative Commons Attribution (CC BY) license (https://creativecommons.org/licenses/by/4.0/).
Share and Cite
Li, H.; Wei, P.; Han, X.; Li, J. Internal Pressure–Temperature Coupling Analysis Method for Thermal Decomposition of GFRP Composites Based on the Overlapping Elements Method. Materials 2024, 17, 756. https://doi.org/10.3390/ma17030756
Li H, Wei P, Han X, Li J. Internal Pressure–Temperature Coupling Analysis Method for Thermal Decomposition of GFRP Composites Based on the Overlapping Elements Method. Materials. 2024; 17(3):756. https://doi.org/10.3390/ma17030756
Chicago/Turabian StyleLi, Han, Peng Wei, Xuefei Han, and Jiawei Li. 2024. "Internal Pressure–Temperature Coupling Analysis Method for Thermal Decomposition of GFRP Composites Based on the Overlapping Elements Method" Materials 17, no. 3: 756. https://doi.org/10.3390/ma17030756
APA StyleLi, H., Wei, P., Han, X., & Li, J. (2024). Internal Pressure–Temperature Coupling Analysis Method for Thermal Decomposition of GFRP Composites Based on the Overlapping Elements Method. Materials, 17(3), 756. https://doi.org/10.3390/ma17030756
