Selected Aspects of Precision Grinding Processes Optimization
Abstract
1. Introduction
- Factors depending on grinding parameters and conditions—resulting directly from the process parameters and tools used; these factors affect the thermal and mechanical deformations of the machining system and its vibrations; by changing processing parameters, it is possible to control the effects caused by these factors.
- Factors independent of machining parameters—resulting from the characteristic properties of the workpiece, e.g., stresses occurring in the semi-finished product; also included are factors with a limited degree of control over the effects of their interactions.
- Time-varying factors—resulting from factors characterizing the type and properties of the machine tool and the machining tools used.
- Disturbances—unmeasurable and uncontrollable quantities; it is possible to limit the unfavorable impact of disruptions on the technological process by building systems that compensate for the effects of their impacts.
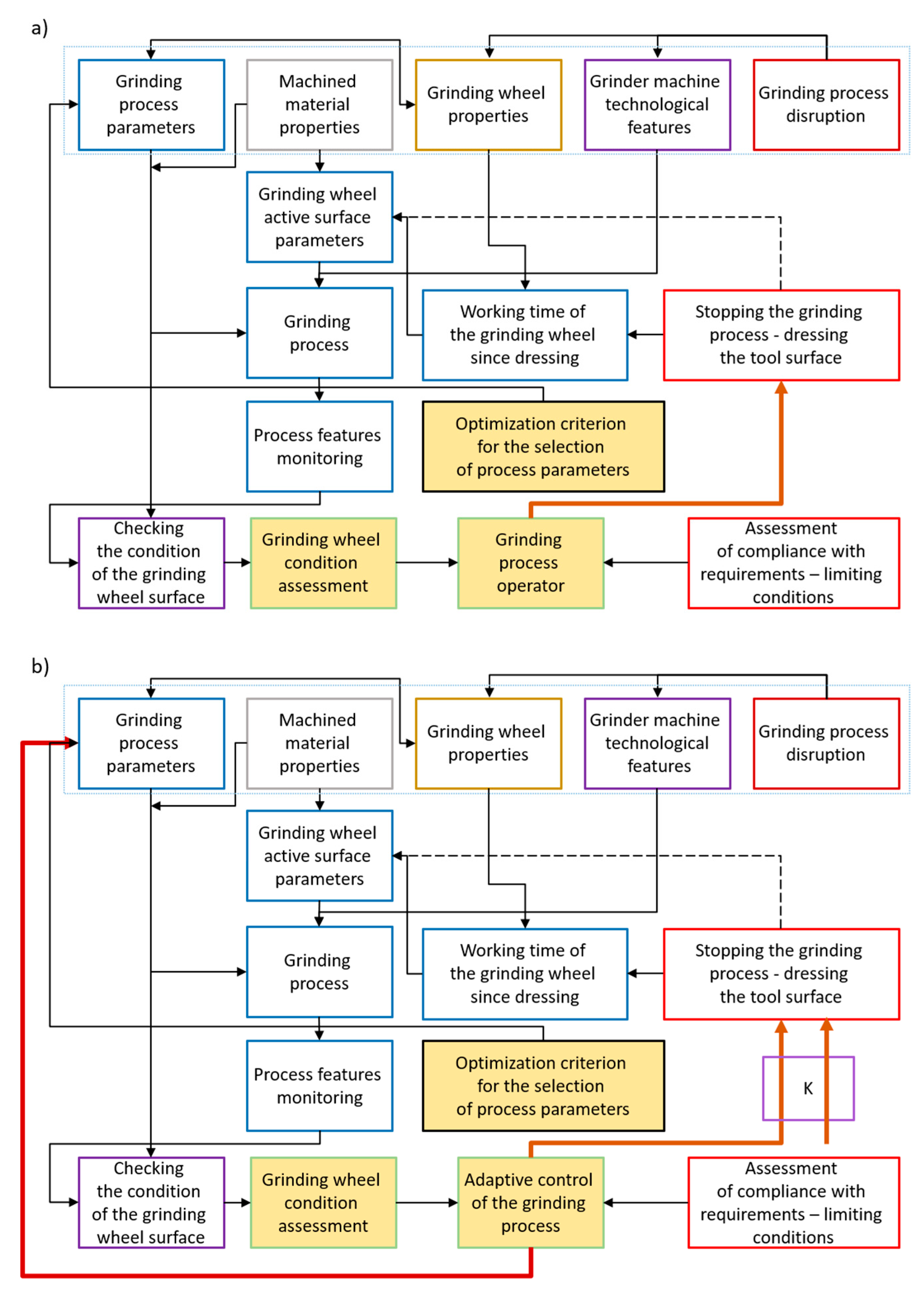
2. Results of Grinding Process Analyses Are Important for Optimization Procedures
2.1. Process Features
- Variation of machining conditions in subsequent operations, resulting from the variability of the machining allowance and the movement of the machining zone along a specific path, which changes the deformation of the system.
- Changes in the condition of the working surface of the grinding wheel, the dynamics of which are subject to fluctuations and variability during the tool life.
- Progressive form wear of the grinding wheel, causing deviations in dimensions and shape and enlarging the area of the grinding zone.
- Fluctuations in the flow of machining fluid through the machining zone.
- Vibration of the tool and workpiece.
2.2. Optimization Criteria Regarding the Accuracy of Machining and the Geometric Structure of the Surface
2.3. The Importance of Abrasive Tool Life in Procedures for Optimizing Grinding Operations
- The potentially useful optimization criteria should be normalized, preferably using fuzzy inference and determining the function of belonging to linguistic categories, meaning the favorable value of a given criterion;
- The sensitivity of each criterion for the adopted decision-making area should be assessed;
- Select those criteria that are most sensitive to changes in process parameters and are not strongly correlated;
- Create a synthetic criterion from them, preferably as a geometric mean of the component criteria.
3. Determining a Grinding Wheel Life
4. Productive Efficiency of Grinding Operations
5. Summary
Author Contributions
Funding
Institutional Review Board Statement
Informed Consent Statement
Data Availability Statement
Conflicts of Interest
References
- Arrazola, P.J.; Özel, T.; Umbrello, D.; Davies, M.; Jawahir, I.S. Recent advances in modelling of metal machining processes. CIRP Ann. 2013, 62, 695–718. [Google Scholar] [CrossRef]
- Lipiński, D.; Banaszek, K.; Mathia, T.G. New methodology for discrimination of topography diversity of engineering surfaces—Case of grinding. Measurement 2022, 190, 110659. [Google Scholar] [CrossRef]
- Li, X.; Guan, C.; Zhao, P. Influences of milling and grinding on machined surface roughness and fatigue behavior of GH4169 superalloy workpieces. Chin. J. Aeronaut. 2018, 31, 1399–1405. [Google Scholar] [CrossRef]
- Malkin, S.; Guo, C. Grinding Technology Theory and Applications of Machining with Abrasives, 2nd ed.; Industrial Pres: New York, NY, USA, 2008. [Google Scholar]
- Lipiński, D.; Kacalak, W.; Bałasz, B. Optimization of sequential grinding process in a fuzzy environment using genetic algorithms. J. Braz. Soc. Mech. Sci. Eng. 2019, 41, 96. [Google Scholar] [CrossRef]
- Zhang, S.; Wang, W.; Jiang, R.; Xiong, Y.; Huang, B.; Wang, J. Multi-objective optimization for the machining performance during ultrasonic vibration-assisted helical grinding hole of thin-walled CF/BMI composite laminates. Thin-Walled Struct. 2023, 192, 111086. [Google Scholar] [CrossRef]
- Gu, P.; Zhu, C.; Sun, Y.; Wang, Z.; Tao, Z.; Shi, Z. Surface roughness prediction of SiCp/Al composites in ultrasonic vibration-assisted grinding. J. Manuf. Process. 2023, 101, 687–700. [Google Scholar] [CrossRef]
- Liu, B.; Xu, Z.; Chen, C.; Li, R.; Wang, C.; Yang, X. In situ experimental study on material removal behaviour of single-crystal silicon in nanocutting. Int. J. Mech. Sci. 2019, 152, 378–383. [Google Scholar] [CrossRef]
- Bai, J.; Bai, Q.; Tong, Z.; Guo, H. Theoretical model for subsurface microstructure prediction in micro-machining Ti-6Al-4V alloy—Experimental validation. Int. J. Mech. Sci. 2018, 148, 64–72. [Google Scholar] [CrossRef]
- Thomas, T.R.; Charlton, G. Variation of roughness parameters on some typical manufactured surfaces. Precis. Eng. 1981, 3, 91–96. [Google Scholar] [CrossRef]
- Pawlus, P.; Graboń, W.; Reizer, R.; Górka, S. A study of variations of areal parameters on machined surfaces. Surf. Topogr. Metrol. Prop. 2015, 3, 025003. [Google Scholar] [CrossRef]
- Tönshoff, H.K.; Peters, J.; Inasaki, I.; Paul, T. Modelling and Simulation of Grinding Processes. CIRP Ann. 1992, 41, 677–688. [Google Scholar] [CrossRef]
- Ngoi, B.K.A.; Sreejith, P.S. Ductile Regime Finish Machining-A Review. Int. J. Adv. Manuf. Technol. 2000, 16, 547–550. [Google Scholar] [CrossRef]
- Kivak, T. Optimization of surface roughness and flank wear using the Taguchi method in milling of Hadfield steel with PVD and CVD coated inserts. Measurement 2014, 50, 19–28. [Google Scholar] [CrossRef]
- Dong, Z.; Zheng, F.; Zhu, X.; Kang, R.; Zhang, B.; Liu, Z. Characterization of material removal in ultrasonically assisted grinding of SiCp/Al with high volume fraction. Int. J. Adv. Manuf. Technol. 2017, 93, 2827–2839. [Google Scholar] [CrossRef]
- Rypina, Ł.; Lipiński, D.; Banaszek, K.; Kacalak, W.; Szafraniec, F. Influence of the Geometrical Features of the Cutting Edges of Abrasive Grains on the Removal Efficiency of the Ti6Al4V Titanium Alloy. Materials 2022, 15, 6189. [Google Scholar] [CrossRef] [PubMed]
- Chen, X.; Öpöz, T.T.; Oluwajobi, A. Analysis of Grinding Surface Creation by Single-Grit Approach. J. Manuf. Sci. Eng. 2017, 139, 121007–121010. [Google Scholar] [CrossRef]
- Dai, C.W.; Yu, T.Y.; Ding, W.F.; Xu, J.H.; Yin, Z.; Li, H. Single diamond grain cutting-edges morphology effect on grinding mechanism of Inconel 718. Precis. Eng. 2019, 55, 119–126. [Google Scholar] [CrossRef]
- Li, B.; Dai, C.; Ding, W.; Yang, C.; Li, C.; Kulik, O.; Shumyacher, V. Prediction on grinding force during grinding powder metallurgy nickel-based superalloy FGH96 with electroplated CBN abrasive wheel. Chin. J. Aeronaut. 2021, 34, 65–74. [Google Scholar] [CrossRef]
- Qasim, A.; Nisar, S.; Shah, A.; Khalid, M.S.; Sheikh, M.A. Optimization of process parameters for machining of AISI-1045 steel using Taguchi design and ANOVA. Simul. Model. Pract. Theory 2015, 59, 36–51. [Google Scholar] [CrossRef]
- Zahedi, A.; Akbari, J. FEM Analysis of Single Grit Chip Formation in Creep-Feed Grinding of Inconel 718 Superalloy. Adv. Mater. Res. 2011, 325, 128–133. [Google Scholar] [CrossRef]
- Malkin, S.; Guo, C. Thermal Analysis of Grinding. CIRP Ann. 2007, 56, 760–782. [Google Scholar] [CrossRef]
- Li, P.; Chen, S.; Xiao, H.; Chen, Z.; Qu, M.; Dai, H.; Jin, T. Effects of local strain rate and temperature on the workpiece subsurface damage in grinding of optical glass. Int. J. Mech. Sci. 2020, 182, 105737. [Google Scholar] [CrossRef]
- He, C.L.; Zong, W.J.; Zhang, J.J. Influencing factors and theoretical modeling methods of surface roughness in turning process: State-of-the-art. Int. J. Mach. Tools Manuf. 2018, 129, 15–26. [Google Scholar] [CrossRef]
- Dai, C.; Ding, W.; Xu, J.; Fu, Y.; Yu, T. Influence of grain wear on material removal behavior during grinding nickel-based superalloy with a single diamond grain. Int. J. Mach. Tools Manuf. 2017, 113, 49–58. [Google Scholar] [CrossRef]
- Rypina, Ł. Analysis and Modeling of Microcutting Titanium Alloys Processes; Koszalin University of Technology: Koszalin, Poland, 2016. [Google Scholar]
- Fang, F.Z.; Wu, H.; Liu, Y.C. Modelling and experimental investigation on nanometric cutting of monocrystalline silicon. Int. J. Mach. Tools Manuf. 2005, 45, 1681–1686. [Google Scholar] [CrossRef]
- Grützmacher, P.G.; Rammacher, S.; Rathmann, D.; Motz, C.; Mücklich, F.; Suarez, S. Interplay between microstructural evolution and tribo-chemistry during dry sliding of metals. Friction 2019, 7, 637–650. [Google Scholar] [CrossRef]
- Kacalak, W.; Lipiński, D.; Szafraniec, F.; Wieczorowski, M.; Twardowski, P. Metrological Aspects of Assessing Surface Topography and Machining Accuracy in Diagnostics of Grinding Processes. Materials 2023, 16, 2195. [Google Scholar] [CrossRef]
- Anderson, D.; Warkentin, A.; Bauer, R. Comparison of numerically and analytically predicted contact temperatures in shallow and deep dry grinding with infrared measurements. Int. J. Mach. Tools Manuf. 2008, 48, 320–328. [Google Scholar] [CrossRef]
- Salonitis, K.; Chondros, T.; Chryssolouris, G. Grinding wheel effect in the grind-hardening process. Int. J. Adv. Manuf. Technol. 2007, 38, 48–58. [Google Scholar] [CrossRef]
- Brinksmeier, E.; Aurich, J.C.; Govekar, E.; Heinzel, C.; Hoffmeister, H.W.; Klocke, F.; Peters, J.; Rentsch, R.; Stephenson, D.J.; Uhlmann, E.; et al. Advances in modeling and simulation of grinding processes. CIRP Ann.—Manuf. Technol. 2006, 55, 667–696. [Google Scholar] [CrossRef]
- Werner, G.; Koenig, W. Influence of Work Material on Grinding Forces. Gen. Assem. CIRP 28th Manuf. Technol. 1978, 27, 243–248. [Google Scholar]
- Mishra, V.K.; Salonitis, K. Empirical Estimation of Grinding Specific Forces and Energy Based on a Modified Werner Grinding Model. Procedia CIRP 2013, 8, 287–292. [Google Scholar] [CrossRef]
- Fuh, K.H.; Wang, S. Bin Force modeling and forecasting in creep feed grinding using improved BP neural network. Int. J. Mach. Tools Manuf. 1997, 37, 1167–1178. [Google Scholar] [CrossRef]
- Guo, M.; Li, B.; Ding, Z.; Liang, S.Y. Empirical modeling of dynamic grinding force based on process analysis. Int. J. Adv. Manuf. Technol. 2016, 86, 3395–3405. [Google Scholar] [CrossRef]
- Lichun, L.; Jizai, F.; Peklenik, J. A Study of Grinding Force Mathematical Model. CIRP Ann. 1980, 29, 245–249. [Google Scholar] [CrossRef]
- Patnaik Durgumahanti, U.S.; Singh, V.; Venkateswara Rao, P. A New Model for Grinding Force Prediction and Analysis. Int. J. Mach. Tools Manuf. 2010, 50, 231–240. [Google Scholar] [CrossRef]
- Hecker, R.L.; Liang, S.Y.; Wu, X.J.; Xia, P.; Jin, D.G.W. Grinding force and power modeling based on chip thickness analysis. Int. J. Adv. Manuf. Technol. 2007, 33, 449–459. [Google Scholar] [CrossRef]
- Chang, H.C.; Wang, J.J.J. A stochastic grinding force model considering random grit distribution. Int. J. Mach. Tools Manuf. 2008, 48, 1335–1344. [Google Scholar] [CrossRef]
- Wang, D.; Bi, W.; Jiang, J. Grain trajectory and grain workpiece contact analyses for modeling of grinding force and energy partition. Int. J. Adv. Manuf. Technol. 2013, 70, 2111–2123. [Google Scholar] [CrossRef]
- Szada-Borzyszkowska, M.; Kacalak, W.; Banaszek, K.; Borkowski, J.P.; Szada-Borzyszkowski, W. Analysis of the pulsating properties of a high-pressure water jet generated in a self-excited head for erosion processing. Arch. Civ. Mech. Eng. 2023, 23, 236. [Google Scholar] [CrossRef]
- Borkowski, P.J.; Abramowski, T.; Szada-Borzyszkowska, M.; Szada-Borzyszkowski, W. Comminution of Polymetallic Nodules with a High-Pressure Water Jet. Materials 2022, 15, 8228. [Google Scholar] [CrossRef] [PubMed]
- Tawakoli, T.; Azarhoushang, B.; Rabiey, M. Ultrasonic assisted dry grinding of 42CrMo4. Int. J. Adv. Manuf. Technol. 2008, 42, 883–891. [Google Scholar] [CrossRef]
- Kacalak, W.; Lipiński, D.; Różański, R.; Królczyk, G.M. Assessment of the classification ability of parameters characterizing surface topography formed in manufacturing and operation processes. Measurement 2021, 170, 108715. [Google Scholar] [CrossRef]
- Kacalak, W.; Szafraniec, F. The topographic characteristics of contact zones in the surface contact formed in the grinding process. Mechanik 2017, 90, 921–923. [Google Scholar] [CrossRef]
- Kacalak, W.; Tandecka, K.; Szafraniec, F. Evaluation of the develop of shape of the vertex surface of the roughness after the process of grinding. Mechanik 2017, 90, 909–911. [Google Scholar] [CrossRef]
- Lipinski, D.; Majewski, M. System for Monitoring and Optimization of Micro- and Nano-Machining Processes Using Intelligent Voice and Visual Communication. In Intelligent Data Engineering and Automated Learning–IDEAL 2013: 14th International Conference, IDEAL 2013, Hefei, China, 20–23 October 2013; Springer: Berlin/Heidelberg, Germany, 2013; pp. 16–23. [Google Scholar]
- Ardi, S.; Ardyansyah, D. Design Control Systems of Human Machine Interface in the NTVS-2894 Seat Grinder Machine to Increase the Productivity. IOP Conf. Ser. Mater. Sci. Eng. 2018, 306, 012112. [Google Scholar] [CrossRef]









Disclaimer/Publisher’s Note: The statements, opinions and data contained in all publications are solely those of the individual author(s) and contributor(s) and not of MDPI and/or the editor(s). MDPI and/or the editor(s) disclaim responsibility for any injury to people or property resulting from any ideas, methods, instructions or products referred to in the content. |
© 2024 by the authors. Licensee MDPI, Basel, Switzerland. This article is an open access article distributed under the terms and conditions of the Creative Commons Attribution (CC BY) license (https://creativecommons.org/licenses/by/4.0/).
Share and Cite
Kacalak, W.; Lipiński, D.; Szafraniec, F. Selected Aspects of Precision Grinding Processes Optimization. Materials 2024, 17, 607. https://doi.org/10.3390/ma17030607
Kacalak W, Lipiński D, Szafraniec F. Selected Aspects of Precision Grinding Processes Optimization. Materials. 2024; 17(3):607. https://doi.org/10.3390/ma17030607
Chicago/Turabian StyleKacalak, Wojciech, Dariusz Lipiński, and Filip Szafraniec. 2024. "Selected Aspects of Precision Grinding Processes Optimization" Materials 17, no. 3: 607. https://doi.org/10.3390/ma17030607
APA StyleKacalak, W., Lipiński, D., & Szafraniec, F. (2024). Selected Aspects of Precision Grinding Processes Optimization. Materials, 17(3), 607. https://doi.org/10.3390/ma17030607

