Strengthening Reinforced Concrete Beams through Integration of CFRP Bars, Mechanical Anchorage System, and Concrete Jacketing
Abstract
1. Introduction
2. Proposed Strengthening Scheme for RC Beams



| Effective anchorage depth hef | 70 mm | Mechanical properties | ![]() | |
| Design resistance | Nominal tensile strength fuk,thread | 580 N/mm2 | ||
| Tension NRd | 10.7 kN | Yield strength fyk,thread | 464 N/mm2 | |
| Shear VRd | 8.5 kN | Stressed cross-section As | 36.6 mm2 | |
| Recommended loads | Moment of resistance W | 31.2 mm3 | ||
| Tension Nrec | 7.6 kN | Char. bending resistance | 21.7 Nm | |
| Shear Vrec | 6.1 kN | |||
3. Beam Considered for Strengthening Using CFRP Bar, MAS, and Concrete Jacketing
3.1. Geometric Details

| Beam | Beam Labeling | Method of Strengthening |
|---|---|---|
| Control beam (reference beam) | SB1 | - |
| Strengthened beam with 2 CFRP bars, without concrete jacketing | SB2 | 2CFRP + 2MAS + NCJ |
| Strengthened beam with 2 CFRP bars and concrete jacketing | SB3 | 2CFRP + 2MAS + CJ |
| Strengthened beam with 2CFRP according to NSM techniques | SB4 | 2CFRP + NSM |
3.2. Material Properties

| Beam Concrete | Concrete Jacketing | |
|---|---|---|
| Cubic 1 | 45.9 | 45.9 |
| Cubic 1 | 48.17 | 46.15 |
| Cubic 1 | 45.07 | 45.1 |
| Cubic 1 | 44.44 | 42.12 |
| Cubic 1 | 47.2 | 49.13 |
| Cubic 1 | 50.78 | 44.32 |
| Average after 28 days | 46.2 | 45.3 |
| Yield Strength MPa | Ultimate Tensile Strength MPa | |
|---|---|---|
| Steel bar 1 | 558 | 671 |
| Steel bar 2 | 554 | 665 |
| Steel bar 3 | 564 | 675 |
| Average value | 558.67 | 670.33 |

| Compressive strength (MPa) | 63 (ASTM D-695) [58] |
| Tensile strength in flexure (MPa) | 39 (ASTM D790) [59] |
| Tensile adhesion strength (MPa | 2 |
| Mixing ratio | Comp. A:B = 2:1 by weight/volume |
| Consumption | 0.3–0.8 kg/m2, depending on substrate condition |
| Pot life | 35 min (at +30 °C) |
3.3. Casting Concrete Beams

3.4. Loading and Experimental Testing

4. Development of Finite Element Model

4.1. Material Properties for FEM Simulation
4.1.1. Concrete
| Concrete Type ID | Concrete Compressive | Elastic Modulus | Poisson’s Ratio | Tensile Strength |
|---|---|---|---|---|
| (MPa) | (GPa) | (MPa) | ||
| Type (1) | 25 | 23.50 | 0.2 | 3.1 |
| Type (2) | 40 | 29.73 | 0.2 | 3.9 |
| Type (3) | 80 | 42.04 | 0.2 | 5.5 |

4.1.2. Steel Reinforcement
4.1.3. CFRP Bars
4.1.4. Adhesive Bonding Agent
4.1.5. Mechanical Anchorage System
- Steel plates
- Expansion anchorage bolts
4.1.6. Loading and Supporting Parts
4.2. Assembly
4.3. Interaction
4.4. Loading and Boundary Condition

4.5. Mesh
5. Results and Verification
5.1. Load–Displacement Response


5.2. Ductility of the Beam Specimens
| Specimens | |||||||
|---|---|---|---|---|---|---|---|
| SB1 | 18.91 | 24.6 | 51 | 1.30 | 1.00 | 2.70 | 1.00 |
| SB2 | 17.5 | 31.95 | 50 | 1.83 | 1.40 | 2.86 | 1.06 |
| SB3 | 19.82 | 23.91 | 48 | 1.21 | 0.93 | 2.42 | 0.90 |
| SB4 | 18.82 | 21.32 | 36 | 1.13 | 0.87 | 1.91 | 0.71 |
5.3. Failure Mechanism

5.4. Strain Response

| Experimental Work | FE Simulation | Difference | ||||||||
|---|---|---|---|---|---|---|---|---|---|---|
| At Steel Bars % | At CFRP Bars % | At Steel Bar | At CFRP Bar | At Steel Bar | At CFRP Bar | |||||
| Bar 1 | Bar 2 | Average | Bar 1 | Bar 2 | Average | % | % | % | % | |
| SB1 | 0.3941 | 0.4125 | 0.4033 | - | - | - | 0.4398 | - | 9.1 | - |
| SB2 | 0.3632 | 0.3712 | 0.3672 | - | - | - | 0.3884 | - | 5.8 | - |
| SB3 | 0.1863 | 0.1782 | 0.1823 | 0.3421 | 0.3678 | 0.3550 | 0.1725 | 0.3536 | 5.3 | 3.9 |
| SB4 | 0.1724 | 0.8323 | 0.1778 | 0.2214 | 0.1984 | 0.2099 | 0.1823 | 0.2831 | 2.5 | 42.7 |
6. Parametric Study
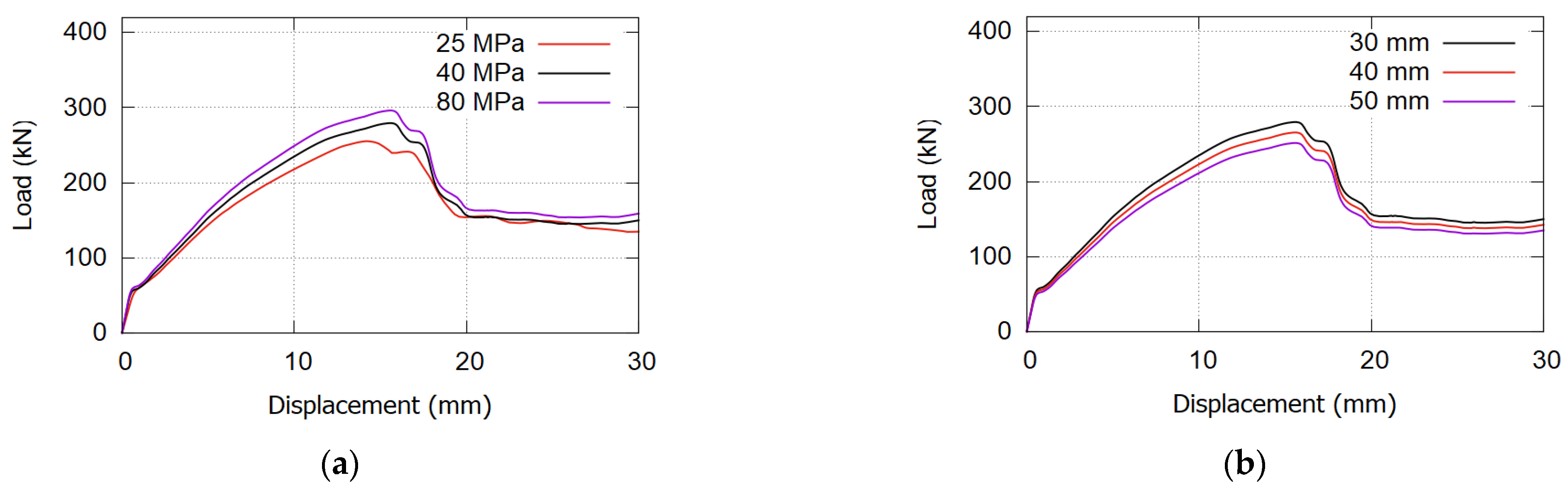
6.1. Effect of Number of Employed MASs


6.2. Effect of CFRP Bar Diameter

6.3. Effect of the Concrete Jacketing Parameters

7. Ultimate Load Prediction
- Step 1: Determine the design material properties.
- Step 2: Determine the preliminary calculation.
- Step 3: Determine the strain on the bottom surface of the beam.
- Step 4: Determine the CFRP system bond-dependent coefficient ().
- Step 5: Assume the distance (C), the depth to the neutral axis.
- Step 6: Determine the system’s failure mechanism by calculating the effective strain at the CFRP reinforcement bar level.
- Step 7: Determine the strain in the primary steel reinforcement.
- Step 8: Determine the stress levels for the main steel reinforcement and the additional CFRP reinforcement.
- Step 9: Determine approximate concrete stress block factors.
- Step 10: Determine the internal force acting on the strengthened cross-section and check force equilibrium.
- Step 11: Adjust the value of C until force equilibrium is achieved.
- Step 12: Determine the components of flexural strength.
- Step 13: Determine the design flexural strength of the strengthened section.

| Items | Calculation under Static | Effect of Strengthening System % | |
|---|---|---|---|
| (kN.m) | (kN) | ||
| SB1 | 17.88 | 71.51 | - |
| SB2 | 17.88 | 71.51 | - |
| SB3 | 53.83 | 215.30 | 201 |
| SB4 | 47.89 | 191.54 | 168 |
8. Conclusions
- The proposed system effectively prevented premature debonding, with no instances in the strengthened beam from the initiation of loading until failure. This resulted in a substantial improvement in the beam’s capacity under vibration load, increasing from 44 kN in SB1 to 83 kN in SB3. In contrast, the beam strengthened using the conventional NSM technique experienced a capacity increase to 61 kN only primarily due to early debonding issues.
- The presence of an intermediary medium is crucial for effectively transferring stress and load from the existing beam to the attachment-strengthening system. Hence, employing the proposed system without concrete jacketing hinders the CFRP bars from effectively enhancing beam performance.
- The proposed strengthening system, like conventional EB and NSM methods, aims to enhance beam flexural capacity. This results in a change in the failure mechanism in the beam from flexural to shear failure due to the presence of sufficient reinforcement to resist shear under high loading conditions.
- Increasing the CFRP bar diameter does not uniformly enhance the beam capacity. This observation stemmed from the failure mechanism, where collapse ensued due to the development of shear failure combined with steel yielding followed by compression concrete crushing, irrespective of the CFRP bar diameter. In addition, in all models, CFRP material stresses remained significantly distant from local damage.
- Increasing the thickness of the concrete jacketing adversely affects the beam’s ultimate load primarily due to the accompanying increase in dead load and stresses in the epoxy layer. In addition, while the concrete’s grade significantly impacts the initial crack value, its effect on the final ultimate load is negligible due to the relatively small amount of concrete in the jacketing compared with that in the beam itself.
- ACI 440.2R-17 offers a conservative estimate of ultimate load capacity for beams under static load but lacks guidance for predicting behavior under varied loading conditions, such as incremental cyclic loading, as utilized in this work. The results underscore the significant impact of vibration on reducing the capacity of the strengthened beam.
- Design guidelines often rely on cross-section analysis to determine capacity, overlooking the influence of bonding or anchorage in the entire beam system. This approach neglects the structural anchorage and bonding conditions, making it unreliable to rely solely on analytical calculations.
Recommendations for Future Research
- The combination of two strengthening systems to enhance beam flexural and shear performance should be explored. This approach would address the transformation from flexural failure to shear failure, which occurs when the strengthening system fails to prevent the formation of critical shear cracks.
- Additional design parameters related to the beam’s properties, such as variations in beam width, height, and reinforcement ratio, should be investigated.
- The MAS design, particularly in combination with FRP strips or sheets, should be investigated to improve practical applications.
Author Contributions
Funding
Data Availability Statement
Conflicts of Interest
List of Notations
| area of FRP external reinforcement (mm2) | cracking moment (N-mm) | ||
| area of non-prestressed steel reinforcement (mm2) | moment due to dead load (N-mm) | ||
| depth of equivalent concrete compression block | nominal flexural strength (N-mm) | ||
| short-side dimension of compression member of | contribution of FRP reinforcement to nominal | ||
| prismatic cross-section. | flexural strength (N-mm) | ||
| distance from extreme compression fiber to the | modular ratio of elasticity between FRP and | ||
| neutral axis (mm) | concrete | ||
| environmental reduction factor | modular ratio of elasticity between FRP and | ||
| distance from extreme compression fiber to centroid | concrete | ||
| of tension reinforcement (mm) | ratio of the depth of equivalent rectangular stress | ||
| effective depth of FRP flexural reinforcement (mm) | block to depth of the neutral axis | ||
| modulus of elasticity of concrete (MPa) | ratio of the depth of equivalent rectangular | ||
| tensile modulus of elasticity of FRP (MPa) | block to depth of the natural axis | ||
| modulus of elasticity of steel (MPa) | strain in the concrete substrate at the time of FRP | ||
| compression force acting on concrete | installation (tension is positive) | ||
| tension force acting on FRP material | strain in concrete | ||
| tension force acting on steel reinforcement | maximum strain of unconfined concrete | ||
| specified compressive strength of concrete (MPa) | corresponding to fc | ||
| stress in FRP reinforcement | ultimate axial strain of unconfined concrete | ||
| effective stress in the FRP; stress level attained at | corresponding to 0.85or maximum usable | ||
| section failure (MPa) | strain of unconfined concrete (mm/mm), which | ||
| design ultimate tensile strength of FRP (MPa) | can occur at or , depending | ||
| ultimate tensile strength of the FRP material as | on stress–strain curve | ||
| reported by the manufacturer (MPa) | strain in FRP reinforcement | ||
| modulus of rupture of concrete (MPa) | debonding strain of FRP reinforcement | ||
| stress in non-prestressed steel reinforcement (MPa) | effective strain in FRP reinforcement attained at | ||
| specified yield stress in non-prestressed steel | failure | ||
| reinforcement (MPa) | design rupture strain of FRP reinforcement | ||
| overall thickness of height of the member (mm) | ultimate rupture strain of FRP reinforcement | ||
| thickness of concrete jacketing | strain in non-prestressed steel reinforcement | ||
| overall height of strengthened beam () | bond-dependent coefficient of the FRP system | ||
| moment of inertia of cracked section transformed to | FRP strength reduction factor = 0.85 for flexure | ||
| concrete (mm4) | (calibrated based on design material properties) | ||
| ratio of the depth of neutral axis to reinforcement | |||
| depth measured from extreme compression fiber |
References
- El-Mogy, M.; El-Ragaby, A.; El-Salakawy, E. Flexural Behavior of Continuous FRP-Reinforced Concrete Beams. J. Compos. Constr. 2010, 14, 669–680. [Google Scholar] [CrossRef]
- Al-Mahmoud, F.; Castel, A.; François, R.; Tourneur, C. Strengthening of RC members with near-surface mounted CFRP bars. Compos. Struct. 2009, 91, 138–147. [Google Scholar] [CrossRef]
- Jawdhari, A.; Harik, I. Evaluation of RC beams strengthened with spliced CFRP rod panels. In Proceedings of the Structural Faults and Repair, Edinburgh, UK, 17–19 May 2016. [Google Scholar]
- Jawdhari, A.; Fam, A.; Harik, I. Bond between CFRP rod panels and concrete using cementitious mortar. Constr. Build. Mater. 2020, 235, 117503. [Google Scholar] [CrossRef]
- ACI Committee 440. Guide for the Design and Construction of Externally Bonded FRP Systems for Strengthening Concrete Structures (ACI 440.2 R-17); American Concrete Institute: Farmington Hills, MI, USA, 2017. [Google Scholar]
- De Lorenzis, L.; Teng, J.G. Near-surface mounted FRP reinforcement: An emerging technique for strengthening structures. Compos. Part B Eng. 2007, 38, 119–143. [Google Scholar] [CrossRef]
- Colajanni, P.; De Domenico, F.; Recupero, A.; Spinella, N. Concrete columns confined with fibre reinforced cementitious mortars: Experimentation and modelling. Constr. Build. Mater. 2014, 52, 375–384. [Google Scholar] [CrossRef]
- Trapko, T. Fibre Reinforced Cementitious Matrix confined concrete elements. Mater. Des. 2013, 44, 382–391. [Google Scholar] [CrossRef]
- Abdallah, M.; Al Mahmoud, F.; Boissiere, R.; Khelil, A.; Mercier, J. Experimental study on strengthening of RC beams with Side Near Surface Mounted technique-CFRP bars. Compos. Struct. 2020, 234, 111716. [Google Scholar] [CrossRef]
- Haryanto, Y.; Hsiao, F.-P.; Hu, H.-T.; Han, A.L.; Chua, A.W.; Salim, F.; Nugroho, L. Structural behavior of negative moment region NSM-CFRP strengthened RC T-beams with various embedment depth under monotonic and cyclic loading. Compos. Struct. 2022, 301, 116214. [Google Scholar] [CrossRef]
- Murad, Y.; Abu-AlHaj, T. Flexural strengthening and repairing of heat damaged RC beams using continuous near-surface mounted CFRP ropes. Structures 2021, 33, 451–462. [Google Scholar] [CrossRef]
- Kaya, E.; Kutan, C.; Sheikh, S.; Ilki, A. Flexural Retrofit of Support Regions of Reinforced Concrete Beams with Anchored FRP Ropes Using NSM and ETS Methods under Reversed Cyclic Loading. J. Compos. Constr. 2017, 21, 04016072. [Google Scholar] [CrossRef]
- Karayannis, C.G.; Golias, E. Full-scale experimental testing of RC beam-column joints strengthened using CFRP ropes as external reinforcement. Eng. Struct. 2021, 250, 113305. [Google Scholar] [CrossRef]
- Al-Khreisat, A.; Abdel-Jaber, M.; Ashteyat, A. Shear Strengthening and Repairing of Reinforced Concrete Deep Beams Damaged by Heat Using NSM–CFRP Ropes. Fibers 2023, 11, 35. [Google Scholar] [CrossRef]
- Palanisamy, G.; Kumarasamy, V. Rehabilitation of damaged RC exterior beam-column joint using various configurations of CFRP laminates subjected to cyclic excitations. Matéeria 2023, 28, e20230110. [Google Scholar] [CrossRef]
- Mahmoud, M.H.; Afefy, H.M.; Kassem, N.M.; Fawzy, T.M. Strengthening of defected beam–column joints using CFRP. J. Adv. Res. 2013, 5, 67–77. [Google Scholar] [CrossRef] [PubMed]
- Golias, E.; Zapris, A.G.; Kytinou, V.K.; Kalogeropoulos, G.I.; Chalioris, C.E.; Karayannis, C.G. Effectiveness of the Novel Rehabilitation Method of Seismically Damaged RC Joints Using C-FRP Ropes and Comparison with Widely Applied Method Using C-FRP Sheets—Experimental Investigation. Sustainability 2021, 13, 6454. [Google Scholar] [CrossRef]
- Makhlouf, M.H.; Mansour, M.H. Efficiency of innovative strengthening techniques and anchorage systems using different materials on flexure performance of R. C beams. Case Stud. Constr. Mater. 2023, 18, e01733. [Google Scholar] [CrossRef]
- Khan, A.Q.; Pimanmas, A.; Chindaprasirt, P. Flexural strengthening of RC beams using sisal fibre reinforced polymer (SFRP) composite with anchorage systems. Results Eng. 2023, 18, 101116. [Google Scholar] [CrossRef]
- Yu, J.-G.; Cheng, L.; Shen, X.; Hu, Y.; Li, B. Flexural performance of RC beams strengthened with inorganic adhesive bonded NSM CFRP bar. Structures 2022, 44, 1025–1035. [Google Scholar] [CrossRef]
- Pan, T.; Zheng, Y.; Zhou, Y.; Liu, Y.; Yu, K.; Zhou, Y. Coupled effects of corrosion damage and sustained loading on the flexural behavior of RC beams strengthened with CFRP anchorage system. Compos. Struct. 2022, 289, 115416. [Google Scholar] [CrossRef]
- Zheng, Y.; Zhou, Y.; Zhou, Y.; Pan, T.; Zhang, Q.; Liu, D. Cracking behavior of reinforced concrete beams strengthened with CFRP anchorage system under cyclic and monotonic loading. Eng. Struct. 2020, 207, 110222. [Google Scholar] [CrossRef]
- Ceroni, F.; Pecce, M.; Matthys, S.; Taerwe, L. Debonding strength and anchorage devices for reinforced concrete elements strengthened with FRP sheets. Compos. Part B Eng. 2008, 39, 429–441. [Google Scholar] [CrossRef]
- Al-Mahmoud, F.; Castel, A.; François, R.; Tourneur, C. Anchorage and tension-stiffening effect between near-surface-mounted CFRP rods and concrete. Cem. Concr. Compos. 2010, 33, 346–352. [Google Scholar] [CrossRef]
- Obaidat, Y.T.; Barham, W.S.; Aljarah, A.H. New anchorage technique for NSM-CFRP flexural strengthened RC beam using steel clamped end plate. Constr. Build. Mater. 2020, 263, 120246. [Google Scholar] [CrossRef]
- Esmaeili, J.; Aghdam, O.R.; Andalibi, K.; Kasaei, J.; Gencel, O. Experimental and numerical investigations on a novel plate anchorage system to solve FRP debonding problem in the strengthened RC beams. J. Build. Eng. 2021, 45, 103413. [Google Scholar] [CrossRef]
- Alhadid, M.M.A.; Youssef, M.A. Analysis of reinforced concrete beams strengthened using concrete jackets. Eng. Struct. 2017, 132, 172–187. [Google Scholar] [CrossRef]
- Jamil, M.A.; Zisan, M.B.; Alam, M.; Alim, H. Restrengthening of RCC beam by beam jacketing. Malays. J. Civ. Eng. 2013, 25, 119–127. [Google Scholar]
- Raval, S.S.; Dave, U.V. Effectiveness of Various Methods of Jacketing for RC Beams. Procedia Eng. 2013, 51, 230–239. [Google Scholar] [CrossRef]
- Hong, S.-G.; Lim, W.-Y. Strengthening of shear-dominant reinforced concrete beams with ultra-high-performance concrete jacketing. Constr. Build. Mater. 2023, 365, 130043. [Google Scholar] [CrossRef]
- Li, C.; Aoude, H. Influence of UHPFRC jacketing on the static, blast and post-blast behaviour of doubly-reinforced concrete beams. Int. J. Impact Eng. 2023, 179, 104656. [Google Scholar] [CrossRef]
- Guo, L.; Deng, M.; Wei, D.; Qiu, Z.; Dong, Z. Seismic strengthening of reinforced concrete beams using high-ductility cementitious composite (HDCC). Eng. Struct. 2022, 267, 114715. [Google Scholar] [CrossRef]
- Aryan, H.; Gencturk, B.; Alkhrdaji, T. Shear strengthening of reinforced concrete T-beams with anchored fiber-reinforced polymer composites. J. Build. Eng. 2023, 73, 106812. [Google Scholar] [CrossRef]
- Xia, Z.; Lin, L.; Zhang, J.; Jiang, S. Seismic performance of underwater RC bridge piers strengthened with self-compacting concrete-filled BFRP jacket. Structures 2022, 39, 637–652. [Google Scholar] [CrossRef]
- Zhao, P.; Huang, Y.; Lu, Y.; Liang, H.; Zhu, T. Eccentric behaviour of square CFST columns strengthened using square steel tube and high-performance concrete jackets. Eng. Struct. 2022, 253, 113772. [Google Scholar] [CrossRef]
- Wei, J.; Li, J.; Wu, C.; Hao, H.; Liu, J. Experimental and numerical study on the impact resistance of ultra-high performance concrete strengthened RC beams. Eng. Struct. 2023, 277, 115474. [Google Scholar] [CrossRef]
- Ghalehnovi, M.; Karimipour, A.; Anvari, A.; de Brito, J. Flexural strength enhancement of recycled aggregate concrete beams with steel fibre-reinforced concrete jacket. Eng. Struct. 2021, 240, 112325. [Google Scholar] [CrossRef]
- Kalfat, R.; Al-Mahaidi, R. Investigation into bond behaviour of a new CFRP anchorage system for concrete utilising a mechanically strengthened substrate. Compos. Struct. 2010, 92, 2738–2746. [Google Scholar] [CrossRef]
- Grelle, S.V.; Sneed, L.H. Review of Anchorage Systems for Externally Bonded FRP Laminates. Int. J. Concr. Struct. Mater. 2013, 7, 17–33. [Google Scholar] [CrossRef]
- Wang, Q.; Zhu, H.; Li, T.; Wu, G.; Hu, X. Bond performance of NSM FRP bars in concrete with an innovative additional ribs anchorage system: An experimental study. Constr. Build. Mater. 2019, 207, 572–584. [Google Scholar] [CrossRef]
- Hosen, A.; Jumaat, M.Z.; Islam, A.S. Side Near Surface Mounted (SNSM) technique for flexural enhancement of RC beams. Mater. Des. 2015, 83, 587–597. [Google Scholar] [CrossRef]
- Shukri, A.; Hosen, M.; Muhamad, R.; Jumaat, M. Behaviour of precracked RC beams strengthened using the side-NSM technique. Constr. Build. Mater. 2016, 123, 617–626. [Google Scholar] [CrossRef]
- Hosen, A.; Jumaat, M.Z.; Alengaram, U.J.; Sulong, N.R. CFRP strips for enhancing flexural performance of RC beams by SNSM strengthening technique. Constr. Build. Mater. 2018, 165, 28–44. [Google Scholar] [CrossRef]
- Salama, A.; Hawileh, R.; Abdalla, J. Performance of externally strengthened RC beams with side-bonded CFRP sheets. Compos. Struct. 2019, 212, 281–290. [Google Scholar] [CrossRef]
- Jawdhari, A.; Harik, I. Development length and bond strength of CFRP rod panels (CRPs) bonded to concrete. In Proceedings of the the 12th International Symposium on Fiber Reinforced Polymers for Reinforced Concrete Structures (FRPRCS-12) and the 5th Asia-Pacific Conference on Fiber Reinforced Polymers in Structures (APFIS-2015), Joint Conference, Nanjing, China, 14–16 December 2015; International Institute for FRP in Construction (IIFC): Kingston, ON, Canada, 2015. [Google Scholar]
- Jawdhari, A.; Harik, I.; Fam, A. Behavior of reinforced concrete beams strengthened with CFRP rod panels CRP 195. Structures 2018, 16, 239–253. [Google Scholar] [CrossRef]
- Jawdhari, A.; Peiris, A.; Harik, I. Experimental study on RC beams strengthened with CFRP rod panels. Eng. Struct. 2018, 173, 693–705. [Google Scholar] [CrossRef]
- Zhang, X.; Luo, Y.; Wang, L.; Zhang, J.; Wu, W.; Yang, C. Flexural strengthening of damaged RC T-beams using self-compacting concrete jacketing under different sustaining load. Constr. Build. Mater. 2018, 172, 185–195. [Google Scholar] [CrossRef]
- Cao, Q.; Ma, Z.J. Structural behavior of FRP enclosed shrinkage-compensating concrete (SHCC) beams made with different expansive agents. Constr. Build. Mater. 2015, 75, 450–457. [Google Scholar] [CrossRef]
- Mostofinejad, D.; Moghaddas, A. Bond efficiency of EBR and EBROG methods in different flexural failure mechanisms of FRP strengthened RC beams. Constr. Build. Mater. 2014, 54, 605–614. [Google Scholar] [CrossRef]
- Coelho, M.R.F.; Sena-Cruz, J.M.; Neves, L.A.C. A review on the bond behavior of FRP NSM systems in concrete. Constr. Build. Mater. 2015, 93, 1157–1169. [Google Scholar] [CrossRef]
- Al-Mashgari, H.A.Y.; Hejazi, F.; Alkhateeb, M.Y. Retrofitting of corroded reinforced concrete beams in flexure using CFRP rods and anchor bolt. Structures 2021, 29, 1819–1827. [Google Scholar] [CrossRef]
- ASTM D6272; Standard Test Method for Flexural Properties of Unreinforced and Reinforced Plastics and Electrical Insulating Materials by Four-Point Bending. ASTM International: West Conshohocken, PA, USA, 1997.
- Alkhateeb, M.Y.; Hejazi, F. Reinforced concrete beams externally strengthened by CFRP rods with steel plate, anchorage bolts, and concrete jacketing. Structures 2022, 46, 1994–2013. [Google Scholar] [CrossRef]
- MAPEI. Pultruded Carbon Fibre or Glass Fibre Bars for Repairing and Structural Strengthening Damaged Concrete, Wooden and Masonry Elements—Maperod C: High Tensile Bars Pre-Impregnated with Epoxy Resin. 2003. Available online: https://www.mapei.com/my/en/products-and-solutions/lines/products/detail/maperod-c (accessed on 12 March 2023).
- Hilti Corporation. Hilti HAS Expansion Anchor—Technical Datasheet—ETA-11/2016-08-08 (0374 Oasis Square, F-5-A, Sime Darby Brunsfield Tower, 7A, Jln PJU 1A/7, Oasis Ara Damansara, 47301 Petaling Jaya, Selangor)—Updated: Oct-18. Available online: https://www.hilti.com.my/medias/sys_master/documents/h76/h58/9485230047262/Technical-information-ASSET-DOC-LOC-5368259.pdf (accessed on 12 March 2023).
- Sika Corporation. Sikadur®-732 Epoxy Resin Bonding Agent (Lot 689, Nilai Industrial Estate, 71800 Nilai, Negeri Sembilan, Malaysia), Sikadur-732-en-MY-(09-2020) Version 03.01-020204030010000131. Available online: https://mys.sika.com/dms/getdocument.get/9ba93a42-4a83-4257-8676-0301aee023ad/sikadur-732.pdf (accessed on 12 March 2023).
- ASTM D695; Standard Test Method for Compressive Properties of Rigid Plastics. ASTM International: West Conshohocken, PA, USA, 1997.
- ASTM D790; Standard Test Methods for Flexural Properties of Unreinforced and Reinforced Plastics and Electrical Insulating Materials. ASTM International: West Conshohocken, PA, USA, 1997.
- Dassault Systèmes. ABAQUS 6.14 ABAQUS/CAE User’s Guide. 2014. Available online: http://130.149.89.49:2080/v6.14/pdf_books/CAE.pdf (accessed on 12 March 2023).
- ACI Committee 318. Building Code Requirements for Structural Concrete and Commentary (ACI 318-19); American Concrete Institute: Farmington Hills, MI, USA, 2019. [Google Scholar]
- Kachlakev, D.I.; Miller, T.H.; Potisuk, T.; Yim, S.C.; Chansawat, K. Finite Element Modeling of Reinforced Concrete Structures Strengthened with FRP Laminates; Oregon Department of Transportation, Research Group: Salem, OR, USA, 2001.
- Ibrahim, A.M.; Mahmood, M.S. Finite element modeling of reinforced concrete beams strengthened with FRP laminates. Eur. J. Sci. Res. 2009, 30, 526–541. [Google Scholar]
- Sümer, Y.; Aktaş, M. Defining parameters for concrete damage plasticity model. Chall. J. Struct. Mech. 2015, 1, 149–155. [Google Scholar] [CrossRef]
- Rezazadeh, M.; Costa, I.; Barros, J. Influence of prestress level on NSM CFRP laminates for the flexural strengthening of RC beams. Compos. Struct. 2014, 116, 489–500. [Google Scholar] [CrossRef]
- Kmiecik, P.; Kamiński, M. Modelling of reinforced concrete structures and composite structures with concrete strength degradation taken into consideration. Arch. Civ. Mech. Eng. 2011, 11, 623–636. [Google Scholar] [CrossRef]
- Hognestad, E.; Hanson, N.W.; McHenry, D. Concrete stress distribution in ultimate strength design. J. Proc. 1955, 52, 455–480. [Google Scholar]
- Kent, D.C.; Park, R. Flexural Members with Confined Concrete. J. Struct. Div. 1971, 97, 1969–1990. [Google Scholar] [CrossRef]
- Sharaky, I.; Reda, R.; Ghanem, M.; Seleem, M.; Sallam, H. Experimental and numerical study of RC beams strengthened with bottom and side NSM GFRP bars having different end conditions. Constr. Build. Mater. 2017, 149, 882–903. [Google Scholar] [CrossRef]
- Sharaky, I.; Baena, M.; Barris, C.; Sallam, H.; Torres, L. Effect of axial stiffness of NSM FRP reinforcement and concrete cover confinement on flexural behaviour of strengthened RC beams: Experimental and numerical study. Eng. Struct. 2018, 173, 987–1001. [Google Scholar] [CrossRef]
Disclaimer/Publisher’s Note: The statements, opinions and data contained in all publications are solely those of the individual author(s) and contributor(s) and not of MDPI and/or the editor(s). MDPI and/or the editor(s) disclaim responsibility for any injury to people or property resulting from any ideas, methods, instructions or products referred to in the content. |
© 2024 by the authors. Licensee MDPI, Basel, Switzerland. This article is an open access article distributed under the terms and conditions of the Creative Commons Attribution (CC BY) license (https://creativecommons.org/licenses/by/4.0/).
Share and Cite
Alkhateeb, M.Y.; Hejazi, F. Strengthening Reinforced Concrete Beams through Integration of CFRP Bars, Mechanical Anchorage System, and Concrete Jacketing. Materials 2024, 17, 2794. https://doi.org/10.3390/ma17122794
Alkhateeb MY, Hejazi F. Strengthening Reinforced Concrete Beams through Integration of CFRP Bars, Mechanical Anchorage System, and Concrete Jacketing. Materials. 2024; 17(12):2794. https://doi.org/10.3390/ma17122794
Chicago/Turabian StyleAlkhateeb, Mahmood Y., and Farzad Hejazi. 2024. "Strengthening Reinforced Concrete Beams through Integration of CFRP Bars, Mechanical Anchorage System, and Concrete Jacketing" Materials 17, no. 12: 2794. https://doi.org/10.3390/ma17122794
APA StyleAlkhateeb, M. Y., & Hejazi, F. (2024). Strengthening Reinforced Concrete Beams through Integration of CFRP Bars, Mechanical Anchorage System, and Concrete Jacketing. Materials, 17(12), 2794. https://doi.org/10.3390/ma17122794


