Deep Reinforcement Learning Environment Approach Based on Nanocatalyst XAS Diagnostics Graphic Formalization
Abstract
1. Introduction
2. Related Work
3. System Functional Decomposition
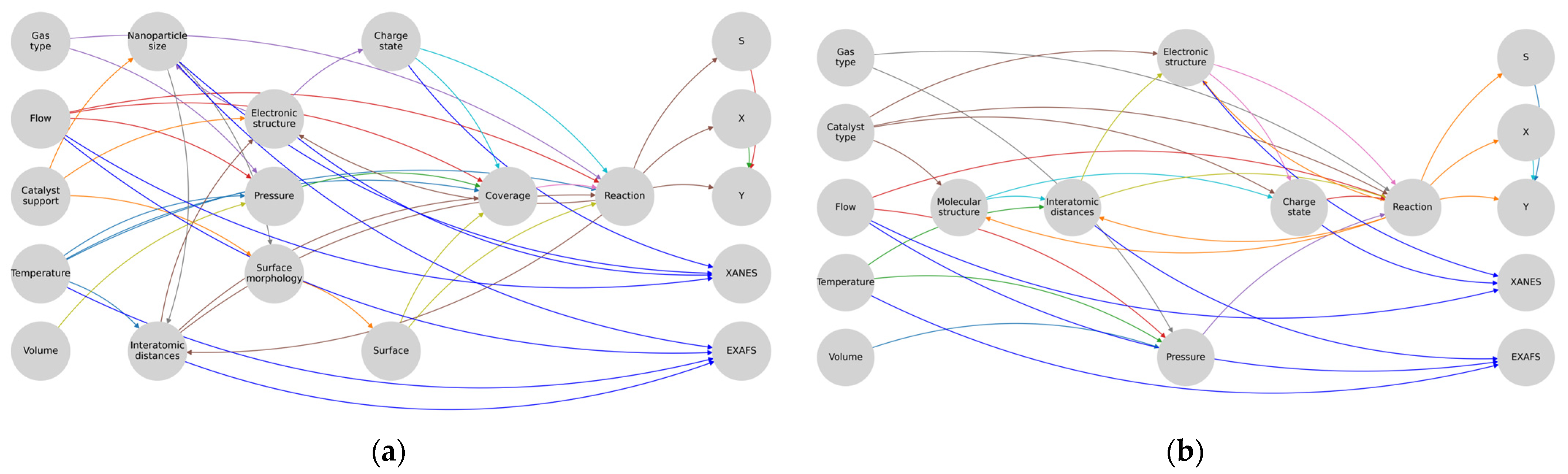
4. Graph Modeling and Structure Optimization
| Algorithm 1. Compressing Repeating Graph Nodes |
| INPUT: x node coordinate, y node coordinate, name of node, input edges, output edges OUTPUT: Custom list with nodes and edges. nodes = [] Indexes = 0 uniq_index = {} for i in inputStream(): is_uniq = list(filter(lambda x: i[2] in list(inputStream()))) support_in = [] support_out = [] for j in range(i[7], len(i)): if j <= i[5]: support_in.add(j) else: support_out.add(j) if is_uniq: uniq_index.add(indexes, i[2]) nodes.add(indexes, i[2], i[3], i[4], i[5], i[6], support_in, support_out) indexes+ = 1 else: nodes.add(list(uniq_index.keys())[list(uniq_index.values()).index(i[2])], …, i[2], i[3], i[4], i[5], i[6], support_in, support_out) graph = [] for i in range(len(nodes)): for j in range(i + 1, len(nodes)): if nodes[i][0] == nodes[j][0] and nodes[i][0] != None: nodes[i][6].extend(nodes[j][6]) nodes[i][7].extend(nodes[j][7]) nodes[j][0] = None for I in nodes: if i[0] != None graph.add(i) return graph |
| Algorithm 2. Sorting and merging in width with multiple output |
| INPUT: custom graph’s data OUTPUT: processed graph’s data upper = [] downer = [] next = [] upper.add (graph[0]) downer.add (graph[0]) next.add (graph[0]) def disable_nodes(result_graph, graph): for node in graph: if list(filter(lambda x: node[0] in list(result_graph))) and node[7] == None result_graph = remove(node, result_graph) return result_graph def adjust(list): result = [] for I, j in enumerate(list): if I == 0: result.append ((None, list[i + 1])) elif I == len(list)−1: result.append ((list[i−1], None)) else: result.append((list[i−1], list[i + 1])) return result while True: nodes = [] for node in next: if node == downer[len(downer)−1] and node != None: upper.add (node) for i in adjust(node): nodes.push_back(i) temp_collection = [] for node in nodes.sorted().uniq(): temp_collection.add(node) out_next, out_downer = [], [] while downer or temp_collection: if next and temp_collection: downer_head = next.peek() temp_collection_head = temp_collection.peek()[0] if downer_head == temp_collection_head: out_downer.add(next.pop()) temp_collection.pop() elif downer_head < temp_collection_head: out_downer.add(downer.pop()) elif downer_head > temp_collection_head: out_next.add(temp_collection_head) out_downer.add(temp_collection_head) out_upper.add(temp_collection.pop()) elif downer: out_downer.add(downer.pop()) elif temp_collection: out_next.add(temp_collection.peek()[0]) out_downer.add(temp_collection.peek()[0]) out_upper.add(temp_collection.peek()[0]) result_graph = out_downer.extend(out_next) out_graph = disable_nodes(result_graph, graph) |
5. Digital Model Design
- Input component. This represents a simple set of software structures that are needed to form the input parameters. Depending on the type of catalyst, one of the two main components of the diagram will be performed.
- Homogeneous catalyst component. This contains the interpretation of the linear graph. The main subcomponents contain the requirements for the input data, which are represented as interfaces that require implementation. All of the requirements are fulfilled based on the input data package from the input component. Some interfaces are converted into separate subcomponents after collection and processing to enable additional operations. Furthermore, dependency lines are drawn between all the parts according to the original graph. The conditional output is an unstructured graph, partially containing data that can be computed during the execution phase of the component.
- Heterogeneous catalyst component. This is structurally the same as component 2, but it contains additional components and link lines according to the original graph.
- Pretreatment component. This contains all the solutions for creating and processing a custom dictionary of states. In addition, this step should perform the search, sort, and merge functions with multiple choices. Depending on the type of catalyst and the compiled pass, the null nodes of the graph are disconnected. The output in this component is a package of processed and structured data that is suitable for both algorithms and the deep learning model.
- Output component. This contains the main component, called the constructor, which defines the type of computation (chemical or physical) and, depending on the type, transmits data for computation.
- Validation component. This contains a set of algorithms that calculates the validity function and compares the obtained data with the results of the deep learning model. It is an optional component that must be disabled after obtaining stable qualitative results from the model.
6. Discussion
7. Conclusions
Author Contributions
Funding
Institutional Review Board Statement
Informed Consent Statement
Data Availability Statement
Acknowledgments
Conflicts of Interest
References
- Fu, Y.; Xu, S.; Zhu, Q.; O’Neill, Z.; Adetola, V. How Good Are Learning-Based Control v.s. Model-Based Control for Load Shifting? Investigations on a Single Zone Building Energy System. Energy 2023, 273, 127073. [Google Scholar] [CrossRef]
- Chen, L.; Jiang, Z.; Cheng, L.; Knoll, A.C.; Zhou, M. Deep Reinforcement Learning Based Trajectory Planning Under Uncertain Constraints. Front. Neurorobot. 2022, 16, 883562. [Google Scholar] [CrossRef] [PubMed]
- Di Natale, L.; Svetozarevic, B.; Heer, P.; Jones, C.N. Deep Reinforcement Learning for Room Temperature Control: A Black-Box Pipeline from Data to Policies. J. Phys. Conf. Ser. 2021, 2042, 012004. [Google Scholar] [CrossRef]
- Jang, D.; Spangher, L.; Nadarajah, S.; Spanos, C. Deep Reinforcement Learning with Planning Guardrails for Building Energy Demand Response. Energy AI 2023, 11, 100204. [Google Scholar] [CrossRef]
- Hu, Y.; Li, W.; Xu, K.; Zahid, T.; Qin, F.; Li, C. Energy Management Strategy for a Hybrid Electric Vehicle Based on Deep Reinforcement Learning. Appl. Sci. 2018, 8, 187. [Google Scholar] [CrossRef]
- Zhang, K.; Wang, Z.; Chen, G.; Zhang, L.; Yang, Y.; Yao, C.; Wang, J.; Yao, J. Training Effective Deep Reinforcement Learning Agents for Real-Time Life-Cycle Production Optimization. J. Pet. Sci. Eng. 2022, 208, 109766. [Google Scholar] [CrossRef]
- Bucci, M.A.; Semeraro, O.; Allauzen, A.; Wisniewski, G.; Cordier, L.; Mathelin, L. Control of Chaotic Systems by Deep Reinforcement Learning. Proc. R. Soc. Math. Phys. Eng. Sci. 2019, 475, 20190351. [Google Scholar] [CrossRef]
- Ghraieb, H.; Viquerat, J.; Larcher, A.; Meliga, P.; Hachem, E. Single-Step Deep Reinforcement Learning for Two- and Three-Dimensional Optimal Shape Design. AIP Adv. 2022, 12, 085108. [Google Scholar] [CrossRef]
- Zhang, Z.; Li, X.; An, J. Model-Free Optimal Attitude Control of Spacecraft with External Disturbances and Input Saturation Based on DRL. In Proceedings of the 2022 IEEE 10th Joint International Information Technology and Artificial Intelligence Conference (ITAIC), Chongqing, China, 17–19 June 2022; pp. 100–112. [Google Scholar]
- Treloar, N.J.; Braniff, N.; Ingalls, B.; Barnes, C.P. Deep Reinforcement Learning for Optimal Experimental Design in Biology. PLOS Comput. Biol. 2022, 18, e1010695. [Google Scholar] [CrossRef]
- Mehta, V.; Paria, B.; Schneider, J.; Ermon, S.; Neiswanger, W. An Experimental Design Perspective on Model-Based Reinforcement Learning. arXiv 2021, arXiv:2112.05244. [Google Scholar] [CrossRef]
- Zhang, W.; Latorre, J.C.; Pavliotis, G.A.; Hartmann, C. Optimal Control of Multiscale Systems Using Reduced-Order Models. arXiv 2014, arXiv:1406.3458. [Google Scholar] [CrossRef]
- Luo, R.; Peng, Z.; Hu, J. On Model Identification Based Optimal Control and It’s Applications to Multi-Agent Learning and Control. Mathematics 2023, 11, 906. [Google Scholar] [CrossRef]
- Sachio, S.; Mowbray, M.; Papathanasiou, M.M.; Del Rio-Chanona, E.A.; Petsagkourakis, P. Integrating Process Design and Control Using Reinforcement Learning. Chem. Eng. Res. Des. 2022, 183, 160–169. [Google Scholar] [CrossRef]
- Klimke, M.; Völz, B.; Buchholz, M. Integration of Reinforcement Learning Based Behavior Planning With Sampling Based Motion Planning for Automated Driving. arXiv 2023, arXiv:2304.08280. [Google Scholar]
- White, D.A.; Arrighi, W.J.; Kudo, J.; Watts, S.E. Multiscale Topology Optimization Using Neural Network Surrogate Models. Comput. Methods Appl. Mech. Eng. 2019, 346, 1118–1135. [Google Scholar] [CrossRef]
- Dixit, A.; Elsheikh, A.H. Robust Optimal Well Control Using an Adaptive Multigrid Reinforcement Learning Framework. Math. Geosci. 2023, 55, 345–375. [Google Scholar] [CrossRef]
- Bonvin, D.; Georgakis, C.; Pantelides, C.C.; Barolo, M.; Grover, M.A.; Rodrigues, D.; Schneider, R.; Dochain, D. Linking Models and Experiments. Ind. Eng. Chem. Res. 2016, 55, 6891–6903. [Google Scholar] [CrossRef]
- Ruane, P.; Walsh, P.; Cosgrove, J. Development of a Digital Model and Metamodel to Improve the Performance of an Automated Manufacturing Line. J. Manuf. Syst. 2022, 65, 538–549. [Google Scholar] [CrossRef]
- Bayer, B.; Dalmau Diaz, R.; Melcher, M.; Striedner, G.; Duerkop, M. Digital Twin Application for Model-Based DoE to Rapidly Identify Ideal Process Conditions for Space-Time Yield Optimization. Processes 2021, 9, 1109. [Google Scholar] [CrossRef]
- Kuchemüller, K.B.; Pörtner, R.; Möller, J. Digital Twins and Their Role in Model-Assisted Design of Experiments. In Digital Twins; Herwig, C., Pörtner, R., Möller, J., Eds.; Advances in Biochemical Engineering/Biotechnology; Springer International Publishing: Cham, Switzerland, 2020; Volume 177, pp. 29–61. ISBN 978-3-030-71655-4. [Google Scholar]
- Lugaresi, G.; Aglio, G.; Folgheraiter, F.; Matta, A. Real-Time Validation of Digital Models for Manufacturing Systems: A Novel Signal-Processing-Based Approach. In Proceedings of the 2019 IEEE 15th International Conference on Automation Science and Engineering (CASE), Vancouver, BC, Canada, 22–26 August 2019; pp. 450–455. [Google Scholar]
- Vowinckel, B.; Frühwirt, T.; Maßmann, J.; Nagel, T.; Nest, M.; Ptschke, D.; Rölke, C.; Sattari, A.S.; Schmidt, P.; Steeb, H.; et al. Model-Experiment-Exercises (MEX). In GeomInt–Mechanical Integrity of Host Rocks; Kolditz, O., Görke, U.-J., Konietzky, H., Maßmann, J., Nest, M., Steeb, H., Wuttke, F., Nagel, T., Eds.; Terrestrial Environmental Sciences; Springer International Publishing: Cham, Switzerland, 2021; pp. 97–192. ISBN 978-3-030-61908-4. [Google Scholar]
- Maier, J.F.; Eckert, C.; Clarkson, P.J. Experimental Investigation of the Implications of Model Granularity for Design Process Simulation. J. Mech. Des. 2019, 141, 071101. [Google Scholar] [CrossRef]
- Henderson, G.S.; de Groot, F.M.F.; Moulton, B.J.A. X-Ray Absorption Near-Edge Structure (XANES) Spectroscopy. Rev. Mineral. Geochem. 2014, 78, 75–138. [Google Scholar] [CrossRef]
- Singh, J.; Lamberti, C.; van Bokhoven, J.A. Advanced X-Ray Absorption and Emission Spectroscopy: In Situ Catalytic Studies. Chem. Soc. Rev. 2010, 39, 4754–4766. [Google Scholar] [CrossRef] [PubMed]
- Zimmermann, P.; Peredkov, S.; Abdala, P.M.; DeBeer, S.; Tromp, M.; Müller, C.; van Bokhoven, J.A. Modern X-Ray Spectroscopy: XAS and XES in the Laboratory. Coord. Chem. Rev. 2020, 423, 213466. [Google Scholar] [CrossRef]
- Van Bokhoven, J.A.; Lamberti, C. X-Ray Absorption and X-Ray Emission Spectroscopy: Theory and Applications; John Wiley & Sons: Hoboken, NJ, USA, 2016; Volume 1, ISBN 1-118-84423-8. [Google Scholar]
- Iglesias-Juez, A.; Chiarello, G.L.; Patience, G.S.; Guerrero-Pérez, M.O. Experimental Methods in Chemical Engineering: X-Ray Absorption Spectroscopy—XAS, XANES, EXAFS. Can. J. Chem. Eng. 2022, 100, 3–22. [Google Scholar] [CrossRef]
- George, G.N.; Pickering, I.J.; Pushie, M.J.; Nienaber, K.; Hackett, M.J.; Ascone, I.; Hedman, B.; Hodgson, K.O.; Aitken, J.B.; Levina, A.; et al. X-Ray-Induced Photo-Chemistry and X-Ray Absorption Spectroscopy of Biological Samples. J. Synchrotron Rad. 2012, 19, 875–886. [Google Scholar] [CrossRef]
- Yano, J.; Yachandra, V.K. X-Ray Absorption Spectroscopy. Photosynth. Res. 2009, 102, 241–254. [Google Scholar] [CrossRef]
- Wende, H. Recent Advances in X-Ray Absorption Spectroscopy. Rep. Prog. Phys. 2004, 67, 2105. [Google Scholar] [CrossRef]
- Ghigna, P.; Quartarone, E. Operando X-Ray Absorption Spectroscopy on Battery Materials: A Review of Recent Developments. J. Phys. Energy 2021, 3, 032006. [Google Scholar] [CrossRef]
- Giorgetti, M. A Review on the Structural Studies of Batteries and Host Materials by X-Ray Absorption Spectroscopy. ISRN Mater. Sci. 2013, 2013, 1–22. [Google Scholar] [CrossRef]
- George, G.N.; Hedman, B.; Hodgson, K.O. An Edge with XAS. Nat. Struct. Mol. Biol. 1998, 5, 645–647. [Google Scholar] [CrossRef]
- Fabbri, E.; Abbott, D.F.; Nachtegaal, M.; Schmidt, T.J. Operando X-Ray Absorption Spectroscopy: A Powerful Tool toward Water Splitting Catalyst Development. Curr. Opin. Electrochem. 2017, 5, 20–26. [Google Scholar] [CrossRef]
- Feng, K.; Wang, Y.; Guo, M.; Zhang, J.; Li, Z.; Deng, T.; Zhang, Z.; Yan, B. In-Situ/Operando Techniques to Identify Active Sites for Thermochemical Conversion of CO2 over Heterogeneous Catalysts. J. Energy Chem. 2021, 62, 153–171. [Google Scholar] [CrossRef]
- Timoshenko, J.; Roldan Cuenya, B. In Situ/Operando Electrocatalyst Characterization by X-Ray Absorption Spectroscopy. Chem. Rev. 2021, 121, 882–961. [Google Scholar] [CrossRef] [PubMed]
- Usoltsev, O.A.; Skorynina, A.A.; Protsenko, B.O.; Martin-Diaconescu, V.; Pellegrini, R.; Soldatov, A.V.; van Bokhoven, J.; Bugaev, A.L. Evolution of Surface and Bulk Structure of Supported Palladium Nanoparticles by in Situ X-Ray Absorption and Infrared Spectroscopies: Effect of Temperature, CO and CH4 Gas. Appl. Surf. Sci. 2023, 614, 156171. [Google Scholar] [CrossRef]
- Roduner, E. Understanding Catalysis. Chem. Soc. Rev. 2014, 43, 8226–8239. [Google Scholar] [CrossRef] [PubMed]
- Penner-Hahn, J.E. X-Ray Absorption Spectroscopy in Coordination Chemistry. Coord. Chem. Rev. 1999, 190–192, 1101–1123. [Google Scholar] [CrossRef]
- Nomura, K.; Mitsudome, T.; Tsutsumi, K.; Yamazoe, S. Solution XAS Analysis for Exploring the Active Species in Homogeneous Vanadium Complex Catalysis. J. Phys. Soc. Jpn. 2018, 87, 061014. [Google Scholar] [CrossRef]
- Fang, L.; Seifert, S.; Winans, R.E.; Li, T. Operando XAS/SAXS: Guiding Design of Single-Atom and Subnanocluster Catalysts. Small Methods 2021, 5, 2001194. [Google Scholar] [CrossRef]
- Usoltsev, O.A.; Pnevskaya, A.Y.; Kamyshova, E.G.; Tereshchenko, A.A.; Skorynina, A.A.; Zhang, W.; Yao, T.; Bugaev, A.L.; Soldatov, A.V. Dehydrogenation of Ethylene on Supported Palladium Nanoparticles: A Double View from Metal and Hydrocarbon Sides. Nanomaterials 2020, 10, 1643. [Google Scholar] [CrossRef]
- Usoltsev, O.A.; Bugaev, A.L.; Guda, A.A.; Guda, S.A.; Soldatov, A.V. How Much Structural Information Could Be Extracted from XANES Spectra for Palladium Hydride and Carbide Nanoparticles. J. Phys. Chem. C 2022, 126, 4921–4928. [Google Scholar] [CrossRef]
- Rehr, J.J.; Ankudinov, A.L. Progress in the Theory and Interpretation of XANES. Coord. Chem. Rev. 2005, 249, 131–140. [Google Scholar] [CrossRef]
- Rehr, J.J.; Albers, R.C. Theoretical Approaches to X-Ray Absorption Fine Structure. Rev. Mod. Phys. 2000, 72, 621–654. [Google Scholar] [CrossRef]
- Joyner, R.W.; Meehan, P. The Application of Extended X-Ray Absorption Fine Structure (EXAFS) to Highly Dispersed Metal Catalysts. Vacuum 1983, 33, 691–696. [Google Scholar] [CrossRef]
- Rehr, J.J.; Kas, J.J.; Vila, F.D.; Prange, M.P.; Jorissen, K. Parameter-Free Calculations of X-Ray Spectra with FEFF9. Phys. Chem. Chem. Phys. 2010, 12, 5503–5513. [Google Scholar] [CrossRef] [PubMed]
- Kozyr, E.G.; Bugaev, A.L.; Guda, S.A.; Guda, A.A.; Lomachenko, K.A.; Janssens, K.; Smolders, S.; De Vos, D.; Soldatov, A.V. Speciation of Ru Molecular Complexes in a Homogeneous Catalytic System: Fingerprint XANES Analysis Guided by Machine Learning. J. Phys. Chem. C 2021, 125, 27844–27852. [Google Scholar] [CrossRef]
- Conti, P.; Zamponi, S.; Giorgetti, M.; Berrettoni, M.; Smyrl, W.H. Multivariate Curve Resolution Analysis for Interpretation of Dynamic Cu K-Edge X-Ray Absorption Spectroscopy Spectra for a Cu Doped V2O5 Lithium Battery. Available online: https://pubs.acs.org/doi/pdf/10.1021/ac902865h (accessed on 13 May 2023).
- Martini, A.; Guda, A.A.; Guda, S.A.; Dulina, A.; Tavani, F.; D’Angelo, P.; Borfecchia, E.; Soldatov, A.V. Estimating a Set of Pure XANES Spectra from Multicomponent Chemical Mixtures Using a Transformation Matrix-Based Approach. In Proceedings of the Synchrotron Radiation Science and Applications; Di Cicco, A., Giuli, G., Trapananti, A., Eds.; Springer International Publishing: Cham, Switzerland, 2021; pp. 65–84. [Google Scholar]
- Goraieb, K.; Collins, K.E.; Bueno, M.I.M.S. Chemometrics-Based XAS Characterization of Titanium on Titanium-Oxide-Modified Chromatographic Silica. X-ray Spectrom. 2007, 36, 230–240. [Google Scholar] [CrossRef]
- Martini, A.; Guda, S.A.; Guda, A.A.; Smolentsev, G.; Algasov, A.; Usoltsev, O.; Soldatov, M.A.; Bugaev, A.; Rusalev, Y.; Lamberti, C.; et al. PyFitit: The Software for Quantitative Analysis of XANES Spectra Using Machine-Learning Algorithms. Comput. Phys. Commun. 2020, 250, 107064. [Google Scholar] [CrossRef]
- Martini, A.; Bugaev, A.L.; Guda, S.A.; Guda, A.A.; Priola, E.; Borfecchia, E.; Smolders, S.; Janssens, K.; De Vos, D.; Soldatov, A.V. Revisiting the Extended X-Ray Absorption Fine Structure Fitting Procedure through a Machine Learning-Based Approach. J. Phys. Chem. A 2021, 125, 7080–7091. [Google Scholar] [CrossRef]
- Timoshenko, J.; Lu, D.; Lin, Y.; Frenkel, A.I. Supervised Machine-Learning-Based Determination of Three-Dimensional Structure of Metallic Nanoparticles. J. Phys. Chem. Lett. 2017, 8, 5091–5098. [Google Scholar] [CrossRef]
- Zheng, C.; Chen, C.; Chen, Y.; Ong, S.P. Random Forest Models for Accurate Identification of Coordination Environments from X-Ray Absorption Near-Edge Structure. Patterns 2020, 1, 100013. [Google Scholar] [CrossRef]
- Chiriac, N.; Hölttä-Otto, K.; Lysy, D.; Suh, E.S. Three Approaches to Complex System Decomposition. Available online: https://www.designsociety.org/publication/30820/Three+Approaches+to+Complex+System+Decomposition (accessed on 13 May 2023).
- CASELLES, A. Systems Decomposition and Coupling. Cybern. Syst. 1993, 24, 305–323. [Google Scholar] [CrossRef]
- Goodwin, D.G.; Moffat, H.K.; Schoegl, I.; Speth, R.L.; Weber, B.W. Cantera: An Object-Oriented Software Toolkit for Chemical Kinetics, Thermodynamics, and Transport Processes 2022. Available online: https://zenodo.org/record/48735 (accessed on 15 July 2023).
- Ziff, R.M.; Gulari, E.; Barshad, Y. Kinetic Phase Transitions in an Irreversible Surface-Reaction Model. Phys. Rev. Lett. 1986, 56, 2553–2556. [Google Scholar] [CrossRef] [PubMed]
- Rice, P.S.; Hu, P. Understanding Supported Noble Metal Catalysts Using First-Principles Calculations. J. Chem. Phys. 2019, 151, 180902. [Google Scholar] [CrossRef]
- Rankine, C.D.; Penfold, T.J. Accurate, Affordable, and Generalizable Machine Learning Simulations of Transition Metal x-Ray Absorption Spectra Using the XANESNET Deep Neural Network. J. Chem. Phys. 2022, 156, 164102. [Google Scholar] [CrossRef] [PubMed]
- Rankine, C.D.; Madkhali, M.M.M.; Penfold, T.J. A Deep Neural Network for the Rapid Prediction of X-Ray Absorption Spectra. J. Phys. Chem. A 2020, 124, 4263–4270. [Google Scholar] [CrossRef] [PubMed]
- Bunău, O.; Ramos, A.Y.; Joly, Y. The FDMNES Code; International Union of Crystallography: Dordrecht, The Netherlands, 2021. [Google Scholar]
- Joly, Y.; Bunău, O.; Lorenzo, J.-E.; Galera, R.-M.; Grenier, S.; Thompson, B. Self-Consistency, Spin-Orbit and Other Advances in the FDMNES Code to Simulate XANES and RXD Experiments. J. Phys. Conf. Ser. 2009, 190, 012007. [Google Scholar] [CrossRef]
- Joly, Y.; Ramos, A.Y.; Bunău, O. Finite-Difference Method for the Calculation of X-Ray Spectroscopies. Int. Tables Crystallogr. 2022, 1, 1–7. [Google Scholar] [CrossRef]
- Andersen, M.; Panosetti, C.; Reuter, K. A Practical Guide to Surface Kinetic Monte Carlo Simulations. Front. Chem. 2019, 7, 202. [Google Scholar] [CrossRef]
- Hess, F.; Over, H. Kinetic Monte Carlo Simulations of Heterogeneously Catalyzed Oxidation Reactions. Catal. Sci. Technol. 2014, 4, 583–598. [Google Scholar] [CrossRef]
- Pineda, M.; Stamatakis, M. Kinetic Monte Carlo Simulations for Heterogeneous Catalysis: Fundamentals, Current Status, and Challenges. J. Chem. Phys. 2022, 156, 120902. [Google Scholar] [CrossRef]
- Boero, M.; Parrinello, M.; Terakura, K. First Principles Molecular Dynamics Study of Ziegler−Natta Heterogeneous Catalysis. J. Am. Chem. Soc. 1998, 120, 2746–2752. [Google Scholar] [CrossRef]
- Liu, X.; Wen, X.; Hoffmann, R. Surface Activation of Transition Metal Nanoparticles for Heterogeneous Catalysis: What We Can Learn from Molecular Dynamics. ACS Catal. 2018, 8, 3365–3375. [Google Scholar] [CrossRef]
- Piccini, G.; Lee, M.-S.; Yuk, S.F.; Zhang, D.; Collinge, G.; Kollias, L.; Nguyen, M.-T.; Glezakou, V.-A.; Rousseau, R. Ab Initio Molecular Dynamics with Enhanced Sampling in Heterogeneous Catalysis. Catal. Sci. Technol. 2022, 12, 12–37. [Google Scholar] [CrossRef]
- Woo, T.K.; Margl, P.M.; Blöchl, P.E.; Ziegler, T. A Combined Car−Parrinello QM/MM Implementation for Ab Initio Molecular Dynamics Simulations of Extended Systems: Application to Transition Metal Catalysis. J. Phys. Chem. B 1997, 101, 7877–7880. [Google Scholar] [CrossRef]
- Hakimioun, A.H.; Vandegehuchte, B.D.; Curulla-Ferre, D.; Kaźmierczak, K.; Plessow, P.N.; Studt, F. Metal–Support Interactions in Heterogeneous Catalysis: DFT Calculations on the Interaction of Copper Nanoparticles with Magnesium Oxide. ACS Omega 2023, 8, 10591–10599. [Google Scholar] [CrossRef] [PubMed]
- Bugaev, A.L.; Guda, A.A.; Lazzarini, A.; Lomachenko, K.A.; Groppo, E.; Pellegrini, R.; Piovano, A.; Emerich, H.; Soldatov, A.V.; Bugaev, L.A.; et al. In Situ Formation of Hydrides and Carbides in Palladium Catalyst: When XANES Is Better than EXAFS and XRD. Catal. Today 2017, 283, 119–126. [Google Scholar] [CrossRef]
- Wang, H.; Hamanaka, S.; Nishimoto, Y.; Irle, S.; Yokoyama, T.; Yoshikawa, H.; Awaga, K. In Operando X-Ray Absorption Fine Structure Studies of Polyoxometalate Molecular Cluster Batteries: Polyoxometalates as Electron Sponges. J. Am. Chem. Soc. 2012, 134, 4918–4924. [Google Scholar] [CrossRef]
- Shapovalov, V.; Guda, A.; Butova, V.; Shukaev, I.; Soldatov, A. Laboratory Operando XAS Study of Sodium Iron Titanite Cathode in the Li-Ion Half-Cell. Nanomaterials 2021, 11, 156. [Google Scholar] [CrossRef]
- De Pablo, J.J.; Curtin, W.A. Multiscale Modeling in Advanced Materials Research: Challenges, Novel Methods, and Emerging Applications. MRS Bull. 2007, 32, 905–911. [Google Scholar] [CrossRef]
- Ricardez-Sandoval, L.A. Current Challenges in the Design and Control of Multiscale Systems. Can. J. Chem. Eng. 2011, 89, 1324–1341. [Google Scholar] [CrossRef]
- Karakasidis, T.E.; Charitidis, C.A. Multiscale Modeling in Nanomaterials Science. Mater. Sci. Eng. C 2007, 27, 1082–1089. [Google Scholar] [CrossRef]
- Kovachki, N.; Liu, B.; Sun, X.; Zhou, H.; Bhattacharya, K.; Ortiz, M.; Stuart, A. Multiscale Modeling of Materials: Computing, Data Science, Uncertainty and Goal-Oriented Optimization. Mech. Mater. 2022, 165, 104156. [Google Scholar] [CrossRef]
- Paolucci, C.; Khurana, I.; Parekh, A.A.; Li, S.; Shih, A.J.; Li, H.; Di Iorio, J.R.; Albarracin-Caballero, J.D.; Yezerets, A.; Miller, J.T.; et al. Dynamic Multinuclear Sites Formed by Mobilized Copper Ions in NO x Selective Catalytic Reduction. Science 2017, 357, 898–903. [Google Scholar] [CrossRef] [PubMed]
- Trummer, D.; Searles, K.; Algasov, A.; Guda, S.A.; Soldatov, A.V.; Ramanantoanina, H.; Safonova, O.V.; Guda, A.A.; Copéret, C. Deciphering the Phillips Catalyst by Orbital Analysis and Supervised Machine Learning from Cr Pre-Edge XANES of Molecular Libraries. J. Am. Chem. Soc. 2021, 143, 7326–7341. [Google Scholar] [CrossRef] [PubMed]
- Li, N.; Liu, J.; Dong, B.; Lan, Y. Polyoxometalate-Based Compounds for Photo- and Electrocatalytic Applications. Angew. Chem. Int. Ed. 2020, 59, 20779–20793. [Google Scholar] [CrossRef] [PubMed]
- Malmir, M.; Heravi, M.M.; Yekke-Ghasemi, Z.; Mirzaei, M. Incorporating Heterogeneous Lacunary Keggin Anions as Efficient Catalysts for Solvent-Free Cyanosilylation of Aldehydes and Ketones. Sci. Rep. 2022, 12, 11573. [Google Scholar] [CrossRef]
- Daraie, M.; Mirzaei, M.; Bazargan, M.; Amiri, V.S.; Sanati, B.A.; Heravi, M.M. Lanthanoid-Containing Polyoxometalate Nanocatalysts in the Synthesis of Bioactive Isatin-Based Compounds. Sci. Rep. 2022, 12, 12004. [Google Scholar] [CrossRef]
- López, X.; Carbó, J.J.; Bo, C.; Poblet, J.M. Structure, Properties and Reactivity of Polyoxometalates: A Theoretical Perspective. Chem. Soc. Rev. 2012, 41, 7537. [Google Scholar] [CrossRef]
- Long, D.-L.; Tsunashima, R.; Cronin, L. Polyoxometalates: Building Blocks for Functional Nanoscale Systems. Angew. Chem. Int. Ed. 2010, 49, 1736–1758. [Google Scholar] [CrossRef]
- Kartashov, O.O.; Chernov, A.V.; Polyanichenko, D.S.; Butakova, M.A. XAS Data Preprocessing of Nanocatalysts for Machine Learning Applications. Materials 2021, 14, 7884. [Google Scholar] [CrossRef]







| Short Name | Name | Data Type | Comment |
|---|---|---|---|
| Gas | |||
| P | Pressure | float | Pressure generated in the cell |
| Q | (Mass) Flow | float | Gas flow rate |
| id1 | Gas type | int | Macro- and microparameters of a particular gas; the index specifies the choice of the file with its description |
| Cell | |||
| Temperature field | Temperature field | 3D array [float] | Scalar temperature field |
| T | Temperature | float | Average temperature |
| V | Volume | float | Volume as the characteristic of cell geometry |
| Catalyst | |||
| RNP | Nanoparticle size | float | Scalar size of particles on which the catalyst is located |
| WC params | Surface morphology | array[Tuple[int]], Array[float], Array1[float], float2 | The Miller indices of the surfaces, their surface energies, lattice parameters, and the number of atoms to construct a nanoparticle with the Wulff construction method |
| Miller indices | Surface type | array[Tuple[int]] | Crystal surface indices of the catalyst and corresponding directional vectors |
| id2 | Catalyst support | int | Crystalline structure; id2 specifies the choice of file with its description |
| DOS | Electronic structure | Array[float] | Electronic structure, given by the density of electronic states DOS(E) |
| C | Coverage | float | Percentage of catalyst active centers filled with reacting substances |
| Rd | Average interatomic distances | float | A number equal to the average distance between catalyst atoms |
| CS | Charge state | float | Number equal to the average charge of the atom in the catalyst |
| id3 | Catalyst type | int | Molecular/crystalline structure; id3 specifies file selection with its description |
| MS | Molecular structure | Array[int] | Vector of atom positions in periodic table and their corresponding cartesian coordinates |
| Reaction | |||
| MD | Molecular dynamics simulation parameters | string | Path to the file with parameters and the part responsible for molecular dynamics, with the following parameters:
|
| KMC | Kinetic Monte Carlo simulation parameters | string | Path to the file with parameters and the part responsible for Monte Carlo, with the following parameters:
|
| X-Ray | |||
| W | Incident X-ray beam energy | float | Beam energy |
| Chemical | |||
| Y | Yield | float | Ratio or percentage of the theoretical maximum amount that could be obtained |
| S | Selectivity | float | Ratio of the desired product quantity to the total amount of all possible products |
| X | Conversion | float | Ratio of the moles or mass of the converted reactant to the initial moles or mass of the reactant |
| Physical | |||
| XANES | Array[float] | Fine structure near the absorption edge | |
| EXAFS | Array[float] | Fine structure of the extended part of the absorption spectrum | |
Disclaimer/Publisher’s Note: The statements, opinions and data contained in all publications are solely those of the individual author(s) and contributor(s) and not of MDPI and/or the editor(s). MDPI and/or the editor(s) disclaim responsibility for any injury to people or property resulting from any ideas, methods, instructions or products referred to in the content. |
© 2023 by the authors. Licensee MDPI, Basel, Switzerland. This article is an open access article distributed under the terms and conditions of the Creative Commons Attribution (CC BY) license (https://creativecommons.org/licenses/by/4.0/).
Share and Cite
Polyanichenko, D.S.; Protsenko, B.O.; Egil, N.V.; Kartashov, O.O. Deep Reinforcement Learning Environment Approach Based on Nanocatalyst XAS Diagnostics Graphic Formalization. Materials 2023, 16, 5321. https://doi.org/10.3390/ma16155321
Polyanichenko DS, Protsenko BO, Egil NV, Kartashov OO. Deep Reinforcement Learning Environment Approach Based on Nanocatalyst XAS Diagnostics Graphic Formalization. Materials. 2023; 16(15):5321. https://doi.org/10.3390/ma16155321
Chicago/Turabian StylePolyanichenko, Dmitry S., Bogdan O. Protsenko, Nikita V. Egil, and Oleg O. Kartashov. 2023. "Deep Reinforcement Learning Environment Approach Based on Nanocatalyst XAS Diagnostics Graphic Formalization" Materials 16, no. 15: 5321. https://doi.org/10.3390/ma16155321
APA StylePolyanichenko, D. S., Protsenko, B. O., Egil, N. V., & Kartashov, O. O. (2023). Deep Reinforcement Learning Environment Approach Based on Nanocatalyst XAS Diagnostics Graphic Formalization. Materials, 16(15), 5321. https://doi.org/10.3390/ma16155321

