Evaluation of the Performance of a Composite Profile at Elevated Temperatures Using Finite Element and Hybrid Artificial Intelligence Techniques
Abstract
:1. Introduction
2. Experimental Program
3. Finite Element (FE) Modelling
3.1. Model Prepration
3.2. Model Authentication
3.3. Finite Element Results
4. Statical Data
5. Artificial Intelligence Prediction
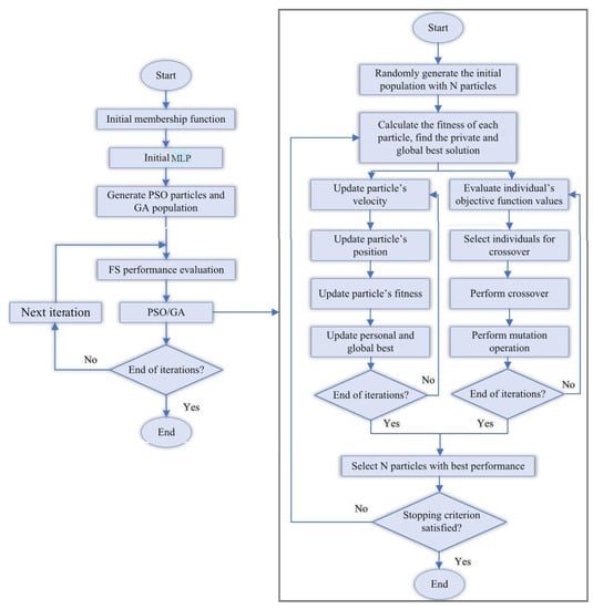
5.1. Algorithm Methodology
5.1.1. Multi-Layer Perceptron (MLP)
5.1.2. Particle Swarm Optimization (PSO)
5.1.3. Feature Selection (FS) Technique
5.1.4. MLP-PSO-FS (MPF) Technique
5.1.5. Extreme Learning Machine (ELM)
5.1.6. Radial Basis Function (RBF) Neural Network
6. Performance Evaluation
7. Model Development
8. Results and Discussion
9. Conclusions
- Based on FE results, using longer channels could increase the ductility of the composite system at lower heats; however, at elevated temperatures, the stiffness of the composite system experiences a noticeable loss.
- According to FS technique results, the failure load and temperature are the most effective inputs that can help to accurately predict slip value without using other inputs. Furthermore, concrete compressive strength and connector height are the two key parameters for a sustainable design of a composite floor system at elevated temperatures.
- The combination of an MLP neural network with the PSO optimization algorithm based on a random population achieved the best results with excellent accuracy. The result of the MPF algorithm on the model with a combination of four inputs was the most precise prediction with RMSE = 13.072, r = 0.972 and R2 = 0.945.
- ELM and RBF were also applied on the main models (four and seven inputs) to predict slip value. Both had better performance on seven-input models with RMSE = 13.286, r = 0.969 and R2 = 0.938 for ELM, and RMSE = 13.884, r = 0.969 and R2 = 0.939 for RBF.
Author Contributions
Funding
Institutional Review Board Statement
Informed Consent Statement
Data Availability Statement
Acknowledgments
Conflicts of Interest
References
- Sadeghi, F.; Zhu, X.; Li, J.; Rashidi, M. A Novel Slip Sensory System for Interfacial Condition Monitoring of Steel-Concrete Composite Bridges. Remote Sens. 2021, 13, 3377. [Google Scholar] [CrossRef]
- Xu, D.; Liu, Q.; Qin, Y.; Chen, B. Analytical approach for crack identification of glass fiber reinforced polymer–sea sand concrete composite structures based on strain dissipations. Struct Health Monit. 2020. [Google Scholar] [CrossRef]
- Xie, Y.; Meng, X.; Chang, Y.; Mao, D.; Yang, Y.; Xu, Y.; Wan, L.; Huang, Y. Ameliorating strength-ductility efficiency of graphene nanoplatelet-reinforced aluminum composites via deformation-driven metallurgy. Compos. Sci. Technol. 2021, 109225. [Google Scholar] [CrossRef]
- Firouzianhaij, A.; Usefi, N.; Samali, B.; Mehrabi, P. Shake Table Testing of Standard Cold-Formed Steel Storage Rack. Appl. Sci. 2021, 11, 1821. [Google Scholar] [CrossRef]
- Shariati, M.; Mafipour, M.S.; Mehrabi, P.; Zandi, Y.; Dehghani, D.; Bahadori, A.; Shariati, A.; Trung, N.T.; Salih, M.N.A.; Poi-Ngian, S. Application of Extreme Learning Machine (ELM) and Genetic Programming (GP) to design steel-concrete composite floor systems at elevated temperatures. Steel Compos. Struct. 2019, 33, 319–332. [Google Scholar] [CrossRef]
- Dabbaghi, F.; Rashidi, M.; Nehdi, M.L.; Sadeghi, H.; Karimaei, M.; Rasekh, H.; Qaderi, F. Experimental and informational modeling study on flexural strength of eco-friendly concrete incorporating coal waste. Sustainability 2021, 13, 7506. [Google Scholar] [CrossRef]
- Jahandari, S.; Mohammadi, M.; Rahmani, A.; Abolhasani, M.; Miraki, H.; Mohammadifar, L.; Kazemi, M.; Saberian, M.; Rashidi, M. Mechanical Properties of Recycled Aggregate Concretes Containing Silica Fume and Steel Fibres. Materials 2021, 14, 7065. [Google Scholar] [CrossRef]
- Xie, Y.; Meng, X.; Wang, F.; Jiang, Y.; Ma, X.; Wan, L.; Huang, Y. Insight on corrosion behavior of friction stir welded AA2219/AA2195 joints in astronautical engineering. Corros. Sci. 2021, 192, 109800. [Google Scholar] [CrossRef]
- Hu, J.; Zhang, H.; Li, Z.; Zhao, C.; Xu, Z.; Pan, Q. Object traversing by monocular UAV in outdoor environment. Asian J. Control 2021, 23, 2766–2775. [Google Scholar] [CrossRef]
- Huang, Y.; An, C.; Zhang, Q.; Zang, L.; Shao, H.; Liu, Y.; Zhang, Y.; Yuan, H.; Wang, C.; Wang, Y. Cost-effective mechanochemical synthesis of highly dispersed supported transition metal catalysts for hydrogen storage. Nano Energy 2021, 80, 105535. [Google Scholar] [CrossRef]
- Pashan, A. Behaviour of Channel Shear Connectors: Push-Out Tests; University of Saskatchewan: Saskatoon, SK, Canada, 2006. [Google Scholar]
- Rashidi, M. Finite element modeling of FRP wrapped high strength concrete reinforced with axial and helical reinforcement. Int. J. Emerg. Technol. Adv. Eng. 2014, 4, 728–735. [Google Scholar]
- Luo, Y.; Zheng, H.; Zhang, H.; Liu, Y. Fatigue reliability evaluation of aging prestressed concrete bridge accounting for stochastic traffic loading and resistance degradation. Adv. Struct. Eng. 2021, 24, 3021–3029. [Google Scholar] [CrossRef]
- Wang, K.; Wang, H.; Li, S. Renewable quantile regression for streaming datasets. Knowl. Based Syst. 2022, 235, 107675. [Google Scholar] [CrossRef]
- Lu, Z.-Q.; Zhang, F.-Y.; Fu, H.-L.; Ding, H.; Chen, L.-Q. Rotational nonlinear double-beam energy harvesting. Smart Mater. Struct. 2021, 31, 025020. [Google Scholar] [CrossRef]
- Viest, I.M. Full-scale Tests of Channel Shear Connectors and Composite T-Beams; University of Illinois at Urbana Champaign, College of Engineering. Engineering Experiment Station: Champaign, IL, USA, 1951. [Google Scholar]
- Mehdizadeh, B.; Jahandari, S.; Vessalas, K.; Miraki, H.; Rasekh, H.; Samali, B. Fresh, mechanical, and durability properties of self-compacting mortar incorporating alumina nanoparticles and rice husk ash. Materials 2021, 14, 6778. [Google Scholar] [CrossRef]
- Miraki, H.; Shariatmadari, N.; Ghadir, P.; Jahandari, S.; Tao, Z.; Siddique, R. Clayey soil stabilization using alkali-activated volcanic ash and slag. J. Rock Mech. Geotech. Eng. 2021. [Google Scholar] [CrossRef]
- Zhao, C.; Liu, X.; Zhong, S.; Shi, K.; Liao, D.; Zhong, Q. Secure consensus of multi-agent systems with redundant signal and communication interference via distributed dynamic event-triggered control. ISA Trans. 2021, 112, 89–98. [Google Scholar] [CrossRef]
- Alembagheri, M.; Rashidi, M.; Yazdi, A.; Samali, B. Numerical Analysis of Axial Cyclic Behavior of FRP Retrofitted CHS Joints. Materials 2021, 14, 648. [Google Scholar] [CrossRef]
- Lu, N.; Wang, H.; Wang, K.; Liu, Y. Maximum probabilistic and dynamic traffic load effects on short-to-medium span bridges. Comput. Modeling Eng. Sci. 2021, 127, 345–360. [Google Scholar] [CrossRef]
- Li, B.; Xiao, G.; Lu, R.; Deng, R.; Bao, H. On feasibility and limitations of detecting false data injection attacks on power grid state estimation using D-FACTS devices. IEEE Trans. Ind. Inform. 2019, 16, 854–864. [Google Scholar] [CrossRef]
- Gao, N.; Zhang, Z.; Tang, L.; Hou, H.; Chen, K. Optimal design of broadband quasi-perfect sound absorption of composite hybrid porous metamaterial using TLBO algorithm. Appl. Acoust. 2021, 183, 108296. [Google Scholar] [CrossRef]
- Gao, N.; Guo, X.; Deng, J.; Cheng, B. Design and study of a hybrid composite structure that improves electromagnetic shielding and sound absorption simultaneously. Compos. Struct. 2022, 280, 114924. [Google Scholar] [CrossRef]
- Deng, J.; Guasch, O.; Maxit, L.; Zheng, L. Annular acoustic black holes to reduce sound radiation from cylindrical shells. Mech. Syst. Signal Processing 2021, 158, 107722. [Google Scholar] [CrossRef]
- Deng, J.; Guasch, O.; Maxit, L.; Zheng, L. Transmission loss of plates with multiple embedded acoustic black holes using statistical modal energy distribution analysis. Mech. Syst. Signal Process. 2021, 150, 107262. [Google Scholar] [CrossRef]
- Mohammadifar, L.; Miraki, H.; Rahmani, A.; Jahandari, S.; Mehdizadeh, B.; Rasekh, H.; Samadi, P.; Samali, B. Properties of Lime-Cement Concrete Containing Various Amounts of Waste Tire Powder under Different Ground Moisture Conditions. Polymers 2022, 14, 482. [Google Scholar] [CrossRef]
- Luo, J.; Li, M.; Liu, X.; Tian, W.; Zhong, S.; Shi, K. Stabilization analysis for fuzzy systems with a switched sampled-data control. J. Frankl. Inst. 2020, 357, 39–58. [Google Scholar] [CrossRef]
- Taheri, E.; Firouzianhaji, A.; Mehrabi, P.; Vosough Hosseini, B.; Samali, B. Experimental and numerical investigation of a method for strengthening cold-formed steel profiles in bending. Appl. Sci. 2020, 10, 3855. [Google Scholar] [CrossRef]
- Taheri, E.; Firouzianhaji, A.; Usefi, N.; Mehrabi, P.; Ronagh, H.; Samali, B. Investigation of a method for strengthening perforated cold-formed steel profiles under compression loads. Appl. Sci. 2019, 9, 5085. [Google Scholar] [CrossRef] [Green Version]
- Cai, T.; Dong, M.; Liu, H.; Nojavan, S. Integration of hydrogen storage system and wind generation in power systems under demand response program: A novel p-robust stochastic programming. Int. J. Hydrog. Energy 2022, 47, 443–458. [Google Scholar] [CrossRef]
- Zhao, C.; Zhong, S.; Zhong, Q.; Shi, K. Synchronization of Markovian complex networks with input mode delay and Markovian directed communication via distributed dynamic event-triggered control. Nonlinear Anal. Hybrid Syst. 2020, 36, 100883. [Google Scholar] [CrossRef]
- Chen, L.-Z.; Ranzi, G.; Jiang, S.-C.; Tahmasebinia, F.; Li, G.-Q. Behaviour and design of shear connectors in composite slabs at elevated temperatures. J. Constr. Steel Res. 2015, 115, 387–397. [Google Scholar] [CrossRef]
- Chen, X.; Huang, C.; Wang, H.; Wang, W.; Ni, X.; Li, Y. Negative emotion arousal and altruism promoting of online public stigmatization on COVID-19 pandemic. Front. Psychol. 2021, 12, 1848. [Google Scholar] [CrossRef] [PubMed]
- Sharafi, P.; Rashidi, M.; Alembagheri, M.; Bigdeli, A. System identification of a volumetric steel modular frame using experimental and numerical vibration analysis. J. Archit. Eng. 2021, 27, 04021032. [Google Scholar] [CrossRef]
- Yu, Y.; Rashidi, M.; Samali, B.; Mohammadi, M.; Nguyen, T.N.; Zhou, X. Crack detection of concrete structures using deep convolutional neural networks optimized by enhanced chicken swarm algorithm. Struct Health Monit. 2022, 14759217211053546. [Google Scholar] [CrossRef]
- Lu, W.; Ma, Z.; Mäkeläinen, P.; Outinen, J. Behaviour of shear connectors in cold-formed steel sheeting at ambient and elevated temperatures. Thin-Walled Struct. 2012, 61, 229–238. [Google Scholar] [CrossRef]
- Zhao, B.; Kruppa, J. Fire Resistance of Composite Slabs with Profiled Steel Sheet and of Composite Steel Concrete Beams (Part 2, Composite Beams); Publications Office of the European Union: Luxembourg, 1995. [Google Scholar]
- Zhou, K.; Xu, J.; Xiao, G.; Huang, Y. A novel low-damage and low-abrasive wear processing method of Cf/SiC ceramic matrix composites: Laser-induced ablation-assisted grinding. J. Mater. Process. Technol. 2022, 302, 117503. [Google Scholar] [CrossRef]
- Wang, T.; Liu, W.; Zhao, J.; Guo, X.; Terzija, V. A rough set-based bio-inspired fault diagnosis method for electrical substations. Int. J. Electr. Power Energy Syst. 2020, 119, 105961. [Google Scholar] [CrossRef]
- Huang, S.-S.; Davison, B.; Burgess, I.W. Experiments on reverse-channel connections at elevated temperatures. Eng. Struct. 2013, 49, 973–982. [Google Scholar] [CrossRef] [Green Version]
- Shahabi, S.; Sulong, N.; Shariati, M.; Mohammadhassani, M.; Shah, S. Numerical analysis of channel connectors under fire and a comparison of performance with different types of shear connectors subjected to fire. Steel Compos. Struct. 2016, 20, 651–669. [Google Scholar] [CrossRef]
- Patel, B.I.; Panchal, V.R.; Patel, N.A. Performance of Channel and Tee Types of Shear Connector in Composite Slab with Steel Decking at Elevated Temperature. Int. J. Emerg. Technol. Adv. Eng. 2017, 7. [Google Scholar]
- Abdullahi, A.; Bhattacharya, S.; Li, C.; Xiao, Y.; Wang, Y. Long term effect of operating loads on large monopile-supported offshore wind turbines in sand. Ocean Eng. 2022, 245, 110404. [Google Scholar] [CrossRef]
- Yan, Y.; Feng, L.; Shi, M.; Cui, C.; Liu, Y. Effect of plasma-activated water on the structure and in vitro digestibility of waxy and normal maize starches during heat-moisture treatment. Food Chem. 2020, 306, 125589. [Google Scholar] [CrossRef] [PubMed]
- Qiao, G.; Ding, L.; Zhang, L.; Yan, H. Accessible tourism: A bibliometric review (2008–2020). Tour. Rev. 2021. [Google Scholar] [CrossRef]
- Azandariani, M.G.; Rousta, A.M.; Mohammadi, M.; Rashidi, M.; Abdolmaleki, H. Numerical and analytical study of ultimate capacity of steel plate shear walls with partial plate-column connection (SPSW-PC). Structures 2021, 33, 3066–3080. [Google Scholar] [CrossRef]
- Wang, M.; Yang, X.; Wang, W. Establishing a 3D aggregates database from X-ray CT scans of bulk concrete. Constr. Build. Mater. 2022, 315, 125740. [Google Scholar] [CrossRef]
- Zhang, C.; Kordestani, H.; Masri, S.F.; Wang, J.; Sun, L. Data-driven system parameter change detection for a chain-like uncertainties embedded structure. Struct. Control Health Monit. 2021, 28, e2821. [Google Scholar] [CrossRef]
- Kmiecik, P.; Kamiński, M. Modelling of reinforced concrete structures and composite structures with concrete strength degradation taken into consideration. Arch. Civ. Mech. Eng. 2011, 11, 623–636. [Google Scholar] [CrossRef]
- Taheri, E.; Mehrabi, P.; Rafiei, S.; Samali, B. Numerical Evaluation of the Upright Columns with Partial Reinforcement along with the Utilisation of Neural Networks with Combining Feature-Selection Method to Predict the Load and Displacement. Appl. Sci. 2021, 11, 11056. [Google Scholar] [CrossRef]
- Apriyandi, A. Application Of The Western Art Form Based On Artificial Intelligence. Acta Inform. Malays. 2020, 4, 45–46. [Google Scholar] [CrossRef]
- Arslan, A. Computer network routing configuration based on intelligent algorithm. Acta Electron. Malays. 2020, 4, 28–30. [Google Scholar] [CrossRef]
- Toghroli, A.; Mehrabi, P.; Shariati, M.; Trung, N.T.; Jahandari, S.; Rasekh, H. Evaluating the use of recycled concrete aggregate and pozzolanic additives in fiber-reinforced pervious concrete with industrial and recycled fibers. Constr. Build. Mater. 2020, 252, 118997. [Google Scholar] [CrossRef]
- Jia, Q.; Liu, C. Intelligent Scheduling Method of Port Vehicles Based on Probability Information. J. Coast. Res. 2020, 103, 726–729. [Google Scholar] [CrossRef]
- Sharafi, P.; Rashidi, M.; Samali, B.; Ronagh, H.; Mortazavi, M. Identification of factors and decision analysis of the level of modularization in building construction. J. Archit. Eng. 2018, 24, 04018010. [Google Scholar] [CrossRef]
- Feng, Y.; Mohammadi, M.; Wang, L.; Rashidi, M.; Mehrabi, P. Application of artificial intelligence to evaluate the fresh properties of self-consolidating concrete. Materials 2021, 14, 4885. [Google Scholar] [CrossRef]
- Chen, H.; Miao, Y.; Chen, Y.; Fang, L.; Zeng, L.; Shi, J. Intelligent model-based integrity assessment of nonstationary mechanical system. J. Web Eng. 2021, 253–280. [Google Scholar] [CrossRef]
- Singh, B.; Sihag, P.; Parsaie, A.; Angelaki, A. Comparative analysis of artificial intelligence techniques for the prediction of infiltration process. Geol. Ecol. Landsc. 2021, 5, 109–118. [Google Scholar] [CrossRef]
- Wang, T.; Wei, X.; Wang, J.; Huang, T.; Peng, H.; Song, X.; Cabrera, L.V.; Perez-Jimenez, M.J. A weighted corrective fuzzy reasoning spiking neural P system for fault diagnosis in power systems with variable topologies. Eng. Appl. Artif. Intell. 2020, 92, 103680. [Google Scholar] [CrossRef]
- Wang, Y.; Zou, R.; Liu, F.; Zhang, L.; Liu, Q. A review of wind speed and wind power forecasting with deep neural networks. Appl. Energy 2021, 304, 117766. [Google Scholar] [CrossRef]
- Liu, J.; Mohammadi, M.; Zhan, Y.; Zheng, P.; Rashidi, M.; Mehrabi, P. Utilizing Artificial Intelligence to Predict the Superplasticizer Demand of Self-Consolidating Concrete Incorporating Pumice, Slag, and Fly Ash Powders. Materials 2021, 14, 6792. [Google Scholar] [CrossRef]
- Zeng, C. Intelligent Retrieval System of Ship Fault Information Based on Big Data Analysis. J. Coast. Res. 2020, 103, 882–886. [Google Scholar] [CrossRef]
- Mehrabi, P.; Honarbari, S.; Rafiei, S.; Jahandari, S.; Bidgoli, M.A. Seismic response prediction of FRC rectangular columns using intelligent fuzzy-based hybrid metaheuristic techniques. J. Ambient. Intell. Humaniz. Comput. 2021, 12, 10105–10123. [Google Scholar] [CrossRef] [PubMed]
- Yi, H. Secure social internet of things based on post-quantum blockchain. IEEE Trans. Netw. Sci. Eng. 2021. [Google Scholar] [CrossRef]
- Shariati, M.; Mafipour, M.S.; Mehrabi, P.; Shariati, A.; Toghroli, A.; Trung, N.T.; Salih, M.N. A novel approach to predict shear strength of tilted angle connectors using artificial intelligence techniques. Eng. Comput. 2021, 37, 2089–2109. [Google Scholar] [CrossRef]
- Shariati, M.; Mafipour, M.S.; Mehrabi, P.; Bahadori, A.; Zandi, Y.; Salih, M.N.A.; Nguyen, H.; Dou, J.; Song, X.; Poi-Ngian, S. Application of a Hybrid Artificial Neural Network-Particle Swarm Optimization (ANN-PSO) Model in Behavior Prediction of Channel Shear Connectors Embedded in Normal and High-Strength Concrete. Appl. Sci. 2019, 9, 5534. [Google Scholar] [CrossRef] [Green Version]
- Nguyen, H.T.; Nguyen, K.T.; Le, T.C.; Zhang, G. Review on the use of artificial intelligence to predict fire performance of construction materials and their flame retardancy. Molecules 2021, 26, 1022. [Google Scholar] [CrossRef]
- Shahabi, S.; Sulong, N.; Shariati, M.; Shah, S. Performance of shear connectors at elevated temperatures-A review. Steel Compos. Struct. 2016, 20, 185–203. [Google Scholar] [CrossRef]
- Kildashti, K.; Samali, B.; Mortazavi, M.; Ronagh, H.; Sharafi, P. Seismic collapse assessment of a hybrid cold-formed hot-rolled steel building. J. Constr. Steel Res. 2019, 155, 504–516. [Google Scholar] [CrossRef]
- Zhao, C.; Zhong, S.; Zhang, X.; Zhong, Q.; Shi, K. Novel results on nonfragile sampled-data exponential synchronization for delayed complex dynamical networks. Int. J. Robust Nonlinear Control. 2020, 30, 4022–4042. [Google Scholar] [CrossRef]
- Usefi, N.; Ronagh, H.; Mohammadi, M. Finite element analysis of hybrid cold-formed steel shear wall panels. Int. Struct. Eng. Constr. 2018. [Google Scholar] [CrossRef]
- Mortazavi, M.; Sharafi, P.; Ronagh, H.; Samali, B.; Kildashti, K. Lateral behaviour of hybrid cold-formed and hot-rolled steel wall systems: Experimental investigation. J. Constr. Steel Res. 2018, 147, 422–432. [Google Scholar] [CrossRef]
- Moody, J.; Darken, C.J. Fast learning in networks of locally-tuned processing units. Neural Comput. 1989, 1, 281–294. [Google Scholar] [CrossRef]
- Schwenker, F.; Kestler, H.; Palm, G.; Hoher, M. Similarities of LVQ and RBF learning-a survey of learning rules and the application to the classification of signals from high-resolution electrocardiography. In Proceedings of the IEEE International Conference on Systems, Man and Cybernetics, San Antonio, TX, USA, 2–5 October 1994; pp. 646–651. [Google Scholar]
- Huang, G.-B.; Zhu, Q.-Y.; Siew, C.-K. Extreme learning machine: Theory and applications. Neurocomputing 2006, 70, 489–501. [Google Scholar] [CrossRef]

































| Channel Type | Geometry (mm) | Channel View | ||
| Length | Width | Thickness | ![]() | |
| 7550 | 75 | 50 | 5.5 | |
| 10,030 | 100 | 30 | 7.0 | |
| 7530 | 75 | 30 | 5.5 | |
| 10,050 | 100 | 50 | 7 | |
| Channel Type | Temperature (°C) | Failure Load (kN) | Maximum Slip (mm) |
|---|---|---|---|
| C7530 | Ambient | 169.24 | 13.51 |
| 550 | 144.00 | 28.17 | |
| 700 | 124.36 | 38.11 | |
| 850 | 42.10 | 57.83 | |
| C7550 | Ambient | 260.52 | 13.17 |
| 550 | 218.74 | 36.95 | |
| 700 | 160.19 | 43.56 | |
| 850 | 109.08 | 52.21 | |
| C10030 | Ambient | 192.26 | 16.5 |
| 550 | 167.19 | 44.27 | |
| 700 | 135.41 | 60.04 | |
| 850 | 71.38 | 78.33 | |
| C10050 | Ambient | 215.03 | 11.43 |
| 550 | 168.55 | 26.04 | |
| 700 | 149.89 | 49.21 | |
| 850 | 73.56 | 76.54 |
| Inputs and Outputs | Variables | Minimum | Maximum | Mean Value | Standard Deviation |
|---|---|---|---|---|---|
| Input 1 | Load (kN) | 0.006 | 260.52 | 105.67 | 55.869 |
| Input 2 | Length(mm) | 30 | 50 | 41.9 | 9.823 |
| Input 3 | fc(N/mm2) | 38.2 | 82 | 50.97 | 17.266 |
| Input 4 | Connector-thickness(mm) | 5.5 | 7.0 | 5.49 | 0.500 |
| Input 5 | profile-thickness(mm) | 7.5 | 8.5 | 7.99 | 0.500 |
| Inputs 6 | Height(mm) | 75 | 100 | 87.25 | 12.504 |
| Input 7 | Temperature(C) | 25 | 850 | 521.56 | 328.455 |
| Output | Slip (mm) | 0.024 | 78.33 | 37.44 | 24.088 |
| FIS Clusters | Population Size | Iterations | Inertia Weight | Damping Ratio | Learning Coefficient | |
|---|---|---|---|---|---|---|
| Personal | Global | |||||
| 10 | 125 | 45 | 1 | 0.99 | 1 | 2 |
| Hidden Layers | Training Function |
|---|---|
| 10 | Levenberg–Marquardt Backpropagation (LMBP) |
| Mean Squared Error Goal | Spread of Radial Basis Functions | Maximum Number of Neurons |
|---|---|---|
| 0.02 | 10 | 40 |
| Number of Runs | Number of Functions (nf) |
|---|---|
| 3 | 4 |
| Population | Network Result | |||||
|---|---|---|---|---|---|---|
| Testing Phase | Training Phase | |||||
| RMSE | r | RMSE | r | |||
| 100 | 15.621 | 0.959 | 0.919 | 12.785 | 0.974 | 0.948 |
| 75 | 15.028 | 0.961 | 0.924 | 12.787 | 0.974 | 0.949 |
| 125 | 14.182 | 0.966 | 0.932 | 13.217 | 0.972 | 0.945 |
| 150 | 14.812 | 0.964 | 0.930 | 12.909 | 0.973 | 0.946 |
| 175 | 15.300 | 0.965 | 0.931 | 12.682 | 0.973 | 0.947 |
| 200 | 15.619 | 0.960 | 0.921 | 12.403 | 0.975 | 0.951 |
| Iteration | Network Result | |||||
|---|---|---|---|---|---|---|
| Testing Phase | Training Phase | |||||
| RMSE | r | RMSE | r | |||
| 30 | 14.347 | 0.967 | 0.936 | 12.917 | 0.972 | 0.946 |
| 35 | 14.478 | 0.966 | 0.932 | 13.193 | 0.972 | 0.945 |
| 40 | 14.182 | 0.966 | 0.932 | 13.217 | 0.972 | 0.945 |
| 45 | 13.072 | 0.972 | 0.945 | 13.533 | 0.970 | 0.941 |
| 50 | 14.708 | 0.966 | 0.934 | 12.991 | 0.972 | 0.945 |
| 30 | 14.347 | 0.967 | 0.936 | 12.917 | 0.972 | 0.946 |
| Combination Number | Network Result | |||||
|---|---|---|---|---|---|---|
| Testing Phase | Training Phase | |||||
| RMSE | r | RMSE | r | |||
| 1 | 39.825 | 0.706 | 0.498 | 35.160 | 0.775 | 0.601 |
| 2 | 14.408 | 0.967 | 0.936 | 14.344 | 0.966 | 0.933 |
| 3 | 15.490 | 0.959 | 0.921 | 12.570 | 0.975 | 0.950 |
| 4 | 13.072 | 0.972 | 0.945 | 13.533 | 0.970 | 0.941 |
| 5 | 14.199 | 0.964 | 0.930 | 13.004 | 0.973 | 0.947 |
| 6 | 15.180 | 0.963 | 0.927 | 12.665 | 0.974 | 0.948 |
| 7 | 15.210 | 0.961 | 0.929 | 12.415 | 0.972 | 0.948 |
| Feature | Number of Combination | ||||||
|---|---|---|---|---|---|---|---|
| 1 | 2 | 3 | 4 | 5 | 6 | 7 | |
| Load (kN) | X | X | X | X | X | X | X |
| Length(mm) | X | X | X | ||||
| fc(N/mm2) | X | X | X | X | |||
| connector-thickness(mm) | X | X | |||||
| profile-thickness(mm) | X | X | |||||
| Height(mm) | X | X | X | X | |||
| Temperature(°C) | X | X | X | X | X | X | |
| Method | Network Result | |||||
|---|---|---|---|---|---|---|
| Testing Phase | Training Phase | |||||
| RMSE | r | RMSE | r | |||
| FS-4 inputs | 13.072 | 0.972 | 0.945 | 13.541 | 0.970 | 0.941 |
| ELM-4 inputs | 13.286 | 0.969 | 0.938 | 13.699 | 0.970 | 0.942 |
| ELM-7 inputs | 14.356 | 0.969 | 0.938 | 13.791 | 0.969 | 0.937 |
| RBF-4 inputs | 14.621 | 0.965 | 0.932 | 15.029 | 0.963 | 0.927 |
| RBF-7 inputs | 13.884 | 0.969 | 0.939 | 15.656 | 0.960 | 0.921 |
Publisher’s Note: MDPI stays neutral with regard to jurisdictional claims in published maps and institutional affiliations. |
© 2022 by the authors. Licensee MDPI, Basel, Switzerland. This article is an open access article distributed under the terms and conditions of the Creative Commons Attribution (CC BY) license (https://creativecommons.org/licenses/by/4.0/).
Share and Cite
Ding, W.; Alharbi, A.; Almadhor, A.; Rahnamayiezekavat, P.; Mohammadi, M.; Rashidi, M. Evaluation of the Performance of a Composite Profile at Elevated Temperatures Using Finite Element and Hybrid Artificial Intelligence Techniques. Materials 2022, 15, 1402. https://doi.org/10.3390/ma15041402
Ding W, Alharbi A, Almadhor A, Rahnamayiezekavat P, Mohammadi M, Rashidi M. Evaluation of the Performance of a Composite Profile at Elevated Temperatures Using Finite Element and Hybrid Artificial Intelligence Techniques. Materials. 2022; 15(4):1402. https://doi.org/10.3390/ma15041402
Chicago/Turabian StyleDing, Wangfei, Abdullah Alharbi, Ahmad Almadhor, Payam Rahnamayiezekavat, Masoud Mohammadi, and Maria Rashidi. 2022. "Evaluation of the Performance of a Composite Profile at Elevated Temperatures Using Finite Element and Hybrid Artificial Intelligence Techniques" Materials 15, no. 4: 1402. https://doi.org/10.3390/ma15041402
APA StyleDing, W., Alharbi, A., Almadhor, A., Rahnamayiezekavat, P., Mohammadi, M., & Rashidi, M. (2022). Evaluation of the Performance of a Composite Profile at Elevated Temperatures Using Finite Element and Hybrid Artificial Intelligence Techniques. Materials, 15(4), 1402. https://doi.org/10.3390/ma15041402


