Study on the Effect of Hydrothermal Carbonization Parameters on Fuel Properties of Chicken Manure Hydrochar
Abstract
:1. Introduction
1.1. Background
1.2. Chicken Manure Treatment
1.3. Hydrothermal Carbonization
1.4. Study Aim
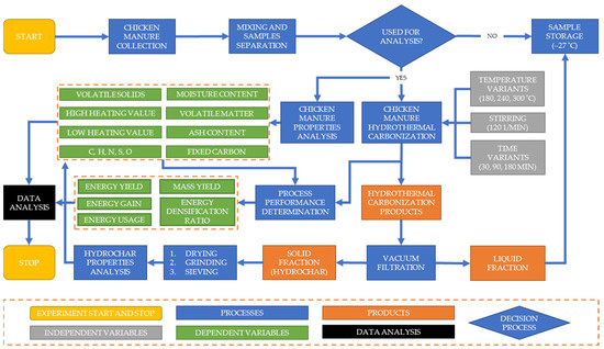
2. Materials and Methods
2.1. Material (Feedstock)
2.2. Methods
2.2.1. HTC Process—Hydrochar Production
2.2.2. Hydrochar Fuel Properties Analyses
- FR—fuel ratio, -;
- FC—fixed carbon, %;
- VM—volatile matter, %.
- LHV—low heating value (as received), J × g−1;
- HHV—high heating value (as dry base), J × g−1;
- H—hydrogen content, %;
- MC—moisture content, %.
- O—oxygen content, %;
- C—carbon content, %;
- N—nitrogen content, %;
- S—sulfur content, %;
- AC—ash content, %.
- H/C—molar ratio of H to C, -;
- O/C—molar ratio of O to C, -;
- 1—molar mass of H, u;
- 12—molar mass of C, u;
- 16—molar mass of O, u.
2.2.3. Hydrothermal Carbonization Performance
- MY—mass yield, %;
- mh—mass of dry hydrochar after HTC process, g;
- mr—mass of dry raw material before HTC process, g;
- EDr—energy densification ratio, %;
- HHVh—high heating value of hydrochar after HTC process, J × g−1;
- HHVr—high heating value of raw material before HTC process, J × g−1;
- EY—energy yield, %.
- EG—energy gain, %.
2.2.4. Statistical Analysis
3. Results and Discussion
3.1. Properties of Raw Chicken Manure
3.2. Fuel Properties of Hydrochar
3.3. Hydrochar and HTC Energy Yields
4. Conclusions
Supplementary Materials
Author Contributions
Funding
Institutional Review Board Statement
Informed Consent Statement
Data Availability Statement
Conflicts of Interest
Abbreviations
| AC | Ash content |
| C | Carbon content |
| CM | Chicken manure |
| CSF | Carbonized solid fuel |
| EDr | Energy densification ratio |
| Eg | Energy usage in relation to one unit of energy available in one unit of obtained hydrochar |
| EG | Energy gain |
| EU | Energy usage |
| EY | Energy yield |
| FC | Fixed carbon |
| FR | Fuel ratio |
| H | Hydrogen content |
| H/C | Hydrogen/carbon ratio |
| HC | Hydrochar |
| HHV | High heating value |
| HTC/L | Hydrothermal carbonization/liquefaction |
| LHV | Low heating value |
| MC | Moisture content |
| MY | Mass yield |
| N | Nitrogen content |
| O | Oxygen content |
| O/C | Oxygen/carbon ratio |
| S | Sulfur content |
| VM | Volatile matter |
| VS | Volatile solids |
Appendix A
| Temp-Time | 180-30 | 180-90 | 180-180 | 240-30 | 240-90 | 240-180 | 300-30 | 300-90 | 300-180 |
|---|---|---|---|---|---|---|---|---|---|
| 180-30 | 1.000000 | 0.002551 | 0.000402 | 0.002540 | 0.000179 | 0.000179 | 0.000179 | 0.000179 | |
| 180-90 | 1.000000 | 0.003454 | 0.000485 | 0.003439 | 0.000179 | 0.000179 | 0.000179 | 0.000179 | |
| 180-180 | 0.002551 | 0.003454 | 0.954279 | 1.000000 | 0.000179 | 0.000179 | 0.000179 | 0.000179 | |
| 240-30 | 0.000402 | 0.000485 | 0.954279 | 0.954781 | 0.000179 | 0.000179 | 0.000179 | 0.000179 | |
| 240-90 | 0.002540 | 0.003439 | 1.000000 | 0.954781 | 0.000179 | 0.000179 | 0.000179 | 0.000179 | |
| 240-180 | 0.000179 | 0.000179 | 0.000179 | 0.000179 | 0.000179 | 0.054181 | 0.968570 | 0.007716 | |
| 300-30 | 0.000179 | 0.000179 | 0.000179 | 0.000179 | 0.000179 | 0.054181 | 0.342749 | 0.000190 | |
| 300-90 | 0.000179 | 0.000179 | 0.000179 | 0.000179 | 0.000179 | 0.968570 | 0.342749 | 0.001220 | |
| 300-180 | 0.000179 | 0.000179 | 0.000179 | 0.000179 | 0.000179 | 0.007716 | 0.000190 | 0.001220 |
| Temp-Time | 180-30 | 180-90 | 180-180 | 240-30 | 240-90 | 240-180 | 300-30 | 300-90 | 300-180 |
|---|---|---|---|---|---|---|---|---|---|
| 180-30 | 0.999655 | 0.000177 | 0.000173 | 0.000173 | 0.000173 | 0.000173 | 0.000173 | 0.000173 | |
| 180-90 | 0.999655 | 0.000193 | 0.000173 | 0.000173 | 0.000173 | 0.000173 | 0.000173 | 0.000173 | |
| 180-180 | 0.000177 | 0.000193 | 0.000654 | 0.000174 | 0.000173 | 0.000173 | 0.000173 | 0.000173 | |
| 240-30 | 0.000173 | 0.000173 | 0.000654 | 0.136846 | 0.000173 | 0.000173 | 0.000173 | 0.000173 | |
| 240-90 | 0.000173 | 0.000173 | 0.000174 | 0.136846 | 0.000173 | 0.000173 | 0.000173 | 0.000173 | |
| 240-180 | 0.000173 | 0.000173 | 0.000173 | 0.000173 | 0.000173 | 0.001330 | 0.387176 | 0.053735 | |
| 300-30 | 0.000173 | 0.000173 | 0.000173 | 0.000173 | 0.000173 | 0.001330 | 0.125784 | 0.000174 | |
| 300-90 | 0.000173 | 0.000173 | 0.000173 | 0.000173 | 0.000173 | 0.387176 | 0.125784 | 0.000614 | |
| 300-180 | 0.000173 | 0.000173 | 0.000173 | 0.000173 | 0.000173 | 0.053735 | 0.000174 | 0.000614 |
| Temp-Time | 180-30 | 180-90 | 180-180 | 240-30 | 240-90 | 240-180 | 300-30 | 300-90 | 300-180 |
|---|---|---|---|---|---|---|---|---|---|
| 180-30 | 1.000000 | 0.059948 | 0.003027 | 0.004133 | 0.000179 | 0.000179 | 0.000179 | 0.000179 | |
| 180-90 | 1.000000 | 0.075922 | 0.003854 | 0.005287 | 0.000179 | 0.000179 | 0.000179 | 0.000179 | |
| 180-180 | 0.059948 | 0.075922 | 0.827963 | 0.895906 | 0.000179 | 0.000179 | 0.000179 | 0.000179 | |
| 240-30 | 0.003027 | 0.003854 | 0.827963 | 1.000000 | 0.000179 | 0.000179 | 0.000179 | 0.000179 | |
| 240-90 | 0.004133 | 0.005287 | 0.895906 | 1.000000 | 0.000179 | 0.000179 | 0.000179 | 0.000179 | |
| 240-180 | 0.000179 | 0.000179 | 0.000179 | 0.000179 | 0.000179 | 0.000613 | 0.377309 | 0.000237 | |
| 300-30 | 0.000179 | 0.000179 | 0.000179 | 0.000179 | 0.000179 | 0.000613 | 0.047955 | 0.000179 | |
| 300-90 | 0.000179 | 0.000179 | 0.000179 | 0.000179 | 0.000179 | 0.377309 | 0.047955 | 0.000180 | |
| 300-180 | 0.000179 | 0.000179 | 0.000179 | 0.000179 | 0.000179 | 0.000237 | 0.000179 | 0.000180 |
| Temp-Time | 180-30 | 180-90 | 180-180 | 240-30 | 240-90 | 240-180 | 300-30 | 300-90 | 300-180 |
|---|---|---|---|---|---|---|---|---|---|
| 180-30 | 0.079691 | 0.231818 | 0.000179 | 0.000179 | 0.000179 | 0.000179 | 0.000179 | 0.000179 | |
| 180-90 | 0.079691 | 0.999219 | 0.000179 | 0.000179 | 0.000179 | 0.000179 | 0.000179 | 0.000179 | |
| 180-180 | 0.231818 | 0.999219 | 0.000179 | 0.000179 | 0.000179 | 0.000179 | 0.000179 | 0.000179 | |
| 240-30 | 0.000179 | 0.000179 | 0.000179 | 0.263009 | 0.001506 | 0.000180 | 0.000179 | 0.000179 | |
| 240-90 | 0.000179 | 0.000179 | 0.000179 | 0.263009 | 0.200313 | 0.000282 | 0.000179 | 0.000179 | |
| 240-180 | 0.000179 | 0.000179 | 0.000179 | 0.001506 | 0.200313 | 0.026299 | 0.000190 | 0.000180 | |
| 300-30 | 0.000179 | 0.000179 | 0.000179 | 0.000180 | 0.000282 | 0.026299 | 0.032128 | 0.001525 | |
| 300-90 | 0.000179 | 0.000179 | 0.000179 | 0.000179 | 0.000179 | 0.000190 | 0.032128 | 0.583350 | |
| 300-180 | 0.000179 | 0.000179 | 0.000179 | 0.000179 | 0.000179 | 0.000180 | 0.001525 | 0.583350 |
| Temp-Time | 180-30 | 180-90 | 180-180 | 240-30 | 240-90 | 240-180 | 300-30 | 300-90 | 300-180 |
|---|---|---|---|---|---|---|---|---|---|
| 180-30 | 0.079691 | 0.231818 | 0.000179 | 0.000179 | 0.000179 | 0.000179 | 0.000179 | 0.000179 | |
| 180-90 | 0.079691 | 0.999219 | 0.000179 | 0.000179 | 0.000179 | 0.000179 | 0.000179 | 0.000179 | |
| 180-180 | 0.231818 | 0.999219 | 0.000179 | 0.000179 | 0.000179 | 0.000179 | 0.000179 | 0.000179 | |
| 240-30 | 0.000179 | 0.000179 | 0.000179 | 0.263009 | 0.001506 | 0.000180 | 0.000179 | 0.000179 | |
| 240-90 | 0.000179 | 0.000179 | 0.000179 | 0.263009 | 0.200313 | 0.000282 | 0.000179 | 0.000179 | |
| 240-180 | 0.000179 | 0.000179 | 0.000179 | 0.001506 | 0.200313 | 0.026299 | 0.000190 | 0.000180 | |
| 300-30 | 0.000179 | 0.000179 | 0.000179 | 0.000180 | 0.000282 | 0.026299 | 0.032128 | 0.001525 | |
| 300-90 | 0.000179 | 0.000179 | 0.000179 | 0.000179 | 0.000179 | 0.000190 | 0.032128 | 0.583350 | |
| 300-180 | 0.000179 | 0.000179 | 0.000179 | 0.000179 | 0.000179 | 0.000180 | 0.001525 | 0.583350 |
| Temp-Time | 180-30 | 180-90 | 180-180 | 240-30 | 240-90 | 240-180 | 300-30 | 300-90 | 300-180 |
|---|---|---|---|---|---|---|---|---|---|
| 180-30 | 0.532195 | 0.297506 | 0.000969 | 0.004063 | 0.002547 | 0.014402 | 0.007121 | 0.007255 | |
| 180-90 | 0.532195 | 0.999929 | 0.049147 | 0.199114 | 0.132063 | 0.494994 | 0.310076 | 0.226234 | |
| 180-180 | 0.297506 | 0.999929 | 0.112451 | 0.387730 | 0.274307 | 0.756693 | 0.548802 | 0.404615 | |
| 240-30 | 0.000969 | 0.049147 | 0.112451 | 0.996028 | 0.999716 | 0.873862 | 0.971603 | 0.999864 | |
| 240-90 | 0.004063 | 0.199114 | 0.387730 | 0.996028 | 0.999999 | 0.998990 | 0.999998 | 1.000000 | |
| 240-180 | 0.002547 | 0.132063 | 0.274307 | 0.999716 | 0.999999 | 0.990973 | 0.999748 | 1.000000 | |
| 300-30 | 0.014402 | 0.494994 | 0.756693 | 0.873862 | 0.998990 | 0.990973 | 0.999988 | 0.995865 | |
| 300-90 | 0.007121 | 0.310076 | 0.548802 | 0.971603 | 0.999998 | 0.999748 | 0.999988 | 0.999900 | |
| 300-180 | 0.007255 | 0.226234 | 0.404615 | 0.999864 | 1.000000 | 1.000000 | 0.995865 | 0.999900 |
| Temp-Time | 180-30 | 180-90 | 180-180 | 240-30 | 240-90 | 240-180 | 300-30 | 300-90 | 300-180 |
|---|---|---|---|---|---|---|---|---|---|
| 180-30 | 0.998134 | 0.894723 | 0.881308 | 0.791296 | 0.775648 | 0.529865 | 0.491547 | 0.999995 | |
| 180-90 | 0.998134 | 0.998684 | 0.998092 | 0.990020 | 0.987744 | 0.901792 | 0.877401 | 0.978751 | |
| 180-180 | 0.894723 | 0.998684 | 1.000000 | 1.000000 | 0.999999 | 0.998487 | 0.997120 | 0.746110 | |
| 240-30 | 0.881308 | 0.998092 | 1.000000 | 1.000000 | 1.000000 | 0.998960 | 0.997944 | 0.726189 | |
| 240-90 | 0.791296 | 0.990020 | 1.000000 | 1.000000 | 1.000000 | 0.999928 | 0.999802 | 0.609648 | |
| 240-180 | 0.775648 | 0.987744 | 0.999999 | 1.000000 | 1.000000 | 0.999957 | 0.999873 | 0.591591 | |
| 300-30 | 0.529865 | 0.901792 | 0.998487 | 0.998960 | 0.999928 | 0.999957 | 1.000000 | 0.354686 | |
| 300-90 | 0.491547 | 0.877401 | 0.997120 | 0.997944 | 0.999802 | 0.999873 | 1.000000 | 0.323264 | |
| 300-180 | 0.999995 | 0.978751 | 0.746110 | 0.726189 | 0.609648 | 0.591591 | 0.354686 | 0.323264 |
| Temp-Time | 180-30 | 180-90 | 180-180 | 240-30 | 240-90 | 240-180 | 300-30 | 300-90 | 300-180 |
|---|---|---|---|---|---|---|---|---|---|
| 180-30 | 0.999097 | 0.992207 | 0.914849 | 0.825810 | 0.029185 | 0.000656 | 0.000178 | 0.000173 | |
| 180-90 | 0.999097 | 1.000000 | 0.998549 | 0.990130 | 0.099527 | 0.002034 | 0.000201 | 0.000173 | |
| 180-180 | 0.992207 | 1.000000 | 0.999933 | 0.998715 | 0.151170 | 0.003218 | 0.000222 | 0.000174 | |
| 240-30 | 0.914849 | 0.998549 | 0.999933 | 1.000000 | 0.310124 | 0.007899 | 0.000283 | 0.000174 | |
| 240-90 | 0.825810 | 0.990130 | 0.998715 | 1.000000 | 0.421561 | 0.012434 | 0.000344 | 0.000174 | |
| 240-180 | 0.029185 | 0.099527 | 0.151170 | 0.310124 | 0.421561 | 0.588943 | 0.019172 | 0.000378 | |
| 300-30 | 0.000656 | 0.002034 | 0.003218 | 0.007899 | 0.012434 | 0.588943 | 0.543987 | 0.012768 | |
| 300-90 | 0.000178 | 0.000201 | 0.000222 | 0.000283 | 0.000344 | 0.019172 | 0.543987 | 0.470804 | |
| 300-180 | 0.000173 | 0.000173 | 0.000174 | 0.000174 | 0.000174 | 0.000378 | 0.012768 | 0.470804 |
| Temp-Time | 180-30 | 180-90 | 180-180 | 240-30 | 240-90 | 240-180 | 300-30 | 300-90 | 300-180 |
|---|---|---|---|---|---|---|---|---|---|
| 180-30 | 0.998482 | 0.979937 | 0.978842 | 0.959880 | 0.060731 | 0.001846 | 0.000226 | 0.000174 | |
| 180-90 | 0.998482 | 0.999994 | 0.999992 | 0.999921 | 0.207517 | 0.007184 | 0.000369 | 0.000176 | |
| 180-180 | 0.979937 | 0.999994 | 1.000000 | 1.000000 | 0.342616 | 0.014010 | 0.000561 | 0.000179 | |
| 240-30 | 0.978842 | 0.999992 | 1.000000 | 1.000000 | 0.347012 | 0.014269 | 0.000568 | 0.000179 | |
| 240-90 | 0.959880 | 0.999921 | 1.000000 | 1.000000 | 0.408394 | 0.018199 | 0.000681 | 0.000181 | |
| 240-180 | 0.060731 | 0.207517 | 0.342616 | 0.347012 | 0.408394 | 0.714569 | 0.056654 | 0.001370 | |
| 300-30 | 0.001846 | 0.007184 | 0.014010 | 0.014269 | 0.018199 | 0.714569 | 0.741379 | 0.044874 | |
| 300-90 | 0.000226 | 0.000369 | 0.000561 | 0.000568 | 0.000681 | 0.056654 | 0.741379 | 0.644241 | |
| 300-180 | 0.000174 | 0.000176 | 0.000179 | 0.000179 | 0.000181 | 0.001370 | 0.044874 | 0.644241 |
| Temp-Time | 180-30 | 180-90 | 180-180 | 240-30 | 240-90 | 240-180 | 300-30 | 300-90 | 300-180 |
|---|---|---|---|---|---|---|---|---|---|
| 180-30 | 0.999343 | 0.001621 | 0.000179 | 0.000179 | 0.000179 | 0.000179 | 0.000179 | 0.000179 | |
| 180-90 | 0.999343 | 0.005126 | 0.000179 | 0.000179 | 0.000179 | 0.000179 | 0.000179 | 0.000179 | |
| 180-180 | 0.001621 | 0.005126 | 0.000253 | 0.000179 | 0.000179 | 0.000179 | 0.000179 | 0.000179 | |
| 240-30 | 0.000179 | 0.000179 | 0.000253 | 0.000978 | 0.000236 | 0.060754 | 0.003446 | 0.000304 | |
| 240-90 | 0.000179 | 0.000179 | 0.000179 | 0.000978 | 0.913416 | 0.470757 | 0.998303 | 0.833690 | |
| 240-180 | 0.000179 | 0.000179 | 0.000179 | 0.000236 | 0.913416 | 0.055773 | 0.559710 | 0.999991 | |
| 300-30 | 0.000179 | 0.000179 | 0.000179 | 0.060754 | 0.470757 | 0.055773 | 0.855566 | 0.058638 | |
| 300-90 | 0.000179 | 0.000179 | 0.000179 | 0.003446 | 0.998303 | 0.559710 | 0.855566 | 0.484494 | |
| 300-180 | 0.000179 | 0.000179 | 0.000179 | 0.000304 | 0.833690 | 0.999991 | 0.058638 | 0.484494 |
| Temp-Time | 180-30 | 180-90 | 180-180 | 240-30 | 240-90 | 240-180 | 300-30 | 300-90 | 300-180 |
|---|---|---|---|---|---|---|---|---|---|
| 180-30 | 0.227399 | 0.027356 | 0.000198 | 0.000180 | 0.000179 | 0.000179 | 0.000179 | 0.000179 | |
| 180-90 | 0.227399 | 0.953385 | 0.005171 | 0.000360 | 0.000195 | 0.000179 | 0.000179 | 0.000179 | |
| 180-180 | 0.027356 | 0.953385 | 0.051131 | 0.002111 | 0.000380 | 0.000180 | 0.000179 | 0.000179 | |
| 240-30 | 0.000198 | 0.005171 | 0.051131 | 0.774741 | 0.201874 | 0.001880 | 0.000217 | 0.000258 | |
| 240-90 | 0.000180 | 0.000360 | 0.002111 | 0.774741 | 0.963841 | 0.045488 | 0.001348 | 0.001602 | |
| 240-180 | 0.000179 | 0.000195 | 0.000380 | 0.201874 | 0.963841 | 0.312711 | 0.011444 | 0.010982 | |
| 300-30 | 0.000179 | 0.000179 | 0.000180 | 0.001880 | 0.045488 | 0.312711 | 0.671354 | 0.504387 | |
| 300-90 | 0.000179 | 0.000179 | 0.000179 | 0.000217 | 0.001348 | 0.011444 | 0.671354 | 0.999892 | |
| 300-180 | 0.000179 | 0.000179 | 0.000179 | 0.000258 | 0.001602 | 0.010982 | 0.504387 | 0.999892 |
| Temp-Time | 180-30 | 180-90 | 180-180 | 240-30 | 240-90 | 240-180 | 300-30 | 300-90 | 300-180 |
|---|---|---|---|---|---|---|---|---|---|
| 180-30 | 0.982533 | 0.001958 | 0.000225 | 0.000179 | 0.000179 | 0.000179 | 0.000179 | 0.000179 | |
| 180-90 | 0.982533 | 0.013231 | 0.000551 | 0.000180 | 0.000179 | 0.000179 | 0.000179 | 0.000179 | |
| 180-180 | 0.001958 | 0.013231 | 0.711229 | 0.005572 | 0.000477 | 0.000185 | 0.000182 | 0.000182 | |
| 240-30 | 0.000225 | 0.000551 | 0.711229 | 0.157640 | 0.010655 | 0.000419 | 0.000305 | 0.000267 | |
| 240-90 | 0.000179 | 0.000180 | 0.005572 | 0.157640 | 0.874698 | 0.079903 | 0.043027 | 0.016201 | |
| 240-180 | 0.000179 | 0.000179 | 0.000477 | 0.010655 | 0.874698 | 0.647226 | 0.454186 | 0.174881 | |
| 300-30 | 0.000179 | 0.000179 | 0.000185 | 0.000419 | 0.079903 | 0.647226 | 0.999993 | 0.951913 | |
| 300-90 | 0.000179 | 0.000179 | 0.000182 | 0.000305 | 0.043027 | 0.454186 | 0.999993 | 0.991288 | |
| 300-180 | 0.000179 | 0.000179 | 0.000182 | 0.000267 | 0.016201 | 0.174881 | 0.951913 | 0.991288 |
| Temp-Time | 180-30 | 180-90 | 180-180 | 240-30 | 240-90 | 240-180 | 300-30 | 300-90 | 300-180 |
|---|---|---|---|---|---|---|---|---|---|
| 180-30 | 0.992151 | 0.749174 | 0.000181 | 0.000180 | 0.000179 | 0.000179 | 0.000179 | 0.000179 | |
| 180-90 | 0.992151 | 0.994697 | 0.000191 | 0.000182 | 0.000180 | 0.000179 | 0.000179 | 0.000180 | |
| 180-180 | 0.749174 | 0.994697 | 0.000261 | 0.000194 | 0.000183 | 0.000180 | 0.000180 | 0.000181 | |
| 240-30 | 0.000181 | 0.000191 | 0.000261 | 0.997828 | 0.920371 | 0.455796 | 0.271316 | 0.288165 | |
| 240-90 | 0.000180 | 0.000182 | 0.000194 | 0.997828 | 0.999528 | 0.855040 | 0.655387 | 0.634350 | |
| 240-180 | 0.000179 | 0.000180 | 0.000183 | 0.920371 | 0.999528 | 0.990572 | 0.927863 | 0.896584 | |
| 300-30 | 0.000179 | 0.000179 | 0.000180 | 0.455796 | 0.855040 | 0.990572 | 0.999981 | 0.999587 | |
| 300-90 | 0.000179 | 0.000179 | 0.000180 | 0.271316 | 0.655387 | 0.927863 | 0.999981 | 1.000000 | |
| 300-180 | 0.000179 | 0.000180 | 0.000181 | 0.288165 | 0.634350 | 0.896584 | 0.999587 | 1.000000 |
| Temp-Time | 180-30 | 180-90 | 180-180 | 240-30 | 240-90 | 240-180 | 300-30 | 300-90 | 300-180 |
|---|---|---|---|---|---|---|---|---|---|
| 180-30 | 0.637097 | 0.999163 | 0.315181 | 0.396858 | 0.920547 | 0.757102 | 0.920547 | 0.999774 | |
| 180-90 | 0.637097 | 0.932724 | 0.999490 | 0.999958 | 0.999490 | 1.000000 | 0.999490 | 0.955744 | |
| 180-180 | 0.999163 | 0.932724 | 0.661863 | 0.757102 | 0.998679 | 0.975403 | 0.998679 | 1.000000 | |
| 240-30 | 0.315181 | 0.999490 | 0.661863 | 1.000000 | 0.953319 | 0.995645 | 0.953319 | 0.751432 | |
| 240-90 | 0.396858 | 0.999958 | 0.757102 | 1.000000 | 0.980704 | 0.999163 | 0.980704 | 0.827812 | |
| 240-180 | 0.920547 | 0.999490 | 0.998679 | 0.953319 | 0.980704 | 0.999981 | 1.000000 | 0.999078 | |
| 300-30 | 0.757102 | 1.000000 | 0.975403 | 0.995645 | 0.999163 | 0.999981 | 0.999981 | 0.984060 | |
| 300-90 | 0.920547 | 0.999490 | 0.998679 | 0.953319 | 0.980704 | 1.000000 | 0.999981 | 0.999078 | |
| 300-180 | 0.999774 | 0.955744 | 1.000000 | 0.751432 | 0.827812 | 0.999078 | 0.984060 | 0.999078 |
| Temp-Time | 180-30 | 180-90 | 180-180 | 240-30 | 240-90 | 240-180 | 300-30 | 300-90 | 300-180 |
|---|---|---|---|---|---|---|---|---|---|
| 180-30 | 0.211682 | 0.000410 | 0.000179 | 0.000179 | 0.000179 | 0.000179 | 0.000179 | 0.000179 | |
| 180-90 | 0.211682 | 0.055413 | 0.000180 | 0.000179 | 0.000179 | 0.000179 | 0.000179 | 0.000179 | |
| 180-180 | 0.000410 | 0.055413 | 0.000930 | 0.000179 | 0.000179 | 0.000179 | 0.000179 | 0.000179 | |
| 240-30 | 0.000179 | 0.000180 | 0.000930 | 0.004665 | 0.000386 | 0.000624 | 0.000181 | 0.000180 | |
| 240-90 | 0.000179 | 0.000179 | 0.000179 | 0.004665 | 0.834830 | 0.960509 | 0.042917 | 0.003594 | |
| 240-180 | 0.000179 | 0.000179 | 0.000179 | 0.000386 | 0.834830 | 0.999979 | 0.506188 | 0.051070 | |
| 300-30 | 0.000179 | 0.000179 | 0.000179 | 0.000624 | 0.960509 | 0.999979 | 0.306933 | 0.026388 | |
| 300-90 | 0.000179 | 0.000179 | 0.000179 | 0.000181 | 0.042917 | 0.506188 | 0.306933 | 0.769687 | |
| 300-180 | 0.000179 | 0.000179 | 0.000179 | 0.000180 | 0.003594 | 0.051070 | 0.026388 | 0.769687 |
| Temp-Time | 180-30 | 180-90 | 180-180 | 240-30 | 240-90 | 240-180 | 300-30 | 300-90 | 300-180 |
|---|---|---|---|---|---|---|---|---|---|
| 180-30 | 0.999311 | 0.452863 | 0.984550 | 1.000000 | 0.994656 | 0.125802 | 0.039934 | 0.085584 | |
| 180-90 | 0.999311 | 0.802487 | 0.999988 | 0.993907 | 0.873134 | 0.040730 | 0.012082 | 0.030419 | |
| 180-180 | 0.452863 | 0.802487 | 0.939617 | 0.336426 | 0.130783 | 0.001864 | 0.000656 | 0.001932 | |
| 240-30 | 0.984550 | 0.999988 | 0.939617 | 0.948429 | 0.692900 | 0.020329 | 0.005975 | 0.016267 | |
| 240-90 | 1.000000 | 0.993907 | 0.336426 | 0.948429 | 0.999432 | 0.184553 | 0.061290 | 0.122765 | |
| 240-180 | 0.994656 | 0.873134 | 0.130783 | 0.692900 | 0.999432 | 0.440551 | 0.176630 | 0.291614 | |
| 300-30 | 0.125802 | 0.040730 | 0.001864 | 0.020329 | 0.184553 | 0.440551 | 0.999223 | 0.999732 | |
| 300-90 | 0.039934 | 0.012082 | 0.000656 | 0.005975 | 0.061290 | 0.176630 | 0.999223 | 1.000000 | |
| 300-180 | 0.085584 | 0.030419 | 0.001932 | 0.016267 | 0.122765 | 0.291614 | 0.999732 | 1.000000 |
| Temp-Time | 180-30 | 180-90 | 180-180 | 240-30 | 240-90 | 240-180 | 300-30 | 300-90 | 300-180 |
|---|---|---|---|---|---|---|---|---|---|
| 180-30 | 0.985620 | 0.413447 | 0.261108 | 0.752136 | 0.895446 | 0.998506 | 0.971773 | 0.996339 | |
| 180-90 | 0.985620 | 0.915607 | 0.775833 | 0.997661 | 0.999960 | 0.776006 | 0.550693 | 0.779922 | |
| 180-180 | 0.413447 | 0.915607 | 0.999994 | 0.999482 | 0.990366 | 0.146593 | 0.073108 | 0.187361 | |
| 240-30 | 0.261108 | 0.775833 | 0.999994 | 0.989291 | 0.941198 | 0.082249 | 0.039490 | 0.113846 | |
| 240-90 | 0.752136 | 0.997661 | 0.999482 | 0.989291 | 0.999996 | 0.364845 | 0.203647 | 0.408015 | |
| 240-180 | 0.895446 | 0.999960 | 0.990366 | 0.941198 | 0.999996 | 0.535524 | 0.326783 | 0.565892 | |
| 300-30 | 0.998506 | 0.776006 | 0.146593 | 0.082249 | 0.364845 | 0.535524 | 0.999976 | 1.000000 | |
| 300-90 | 0.971773 | 0.550693 | 0.073108 | 0.039490 | 0.203647 | 0.326783 | 0.999976 | 1.000000 | |
| 300-180 | 0.996339 | 0.779922 | 0.187361 | 0.113846 | 0.408015 | 0.565892 | 1.000000 | 1.000000 |
Appendix B








References
- Seidavi, A.; Zaker-Esteghamati, H.; Scanes, C. Present and potential impacts of waste from poultry production on the environment. World’s Poult. Sci. J. 2019, 75, 29–42. [Google Scholar] [CrossRef]
- Sims, J.T. Agricultural and Environmental Issues in the Management of Poultry Wastes: Recent Innovations and Long-Term Challenges. ACS Symp. Ser. 1997, 668, 72–90. [Google Scholar] [CrossRef]
- Tańczuk, M.; Junga, R.; Kolasa-Więcek, A.; Niemiec, P. Assessment of the Energy Potential of Chicken Manure in Poland. Energies 2019, 12, 1244. [Google Scholar] [CrossRef]
- Tańczuk, M.; Junga, R.; Werle, S.; Chabiński, M.; Ziółkowski, L. Experimental analysis of the fixed bed gasification process of the mixtures of the chicken manure with biomass. Renew. Energy 2019, 136, 1055–1063. [Google Scholar] [CrossRef]
- Jurgutis, L.; Slepetiene, A.; Volungevicius, J.; Amaleviciute-Volunge, K. Biogas production from chicken manure at different organic loading rates in a mesophilic full scale anaerobic digestion plant. Biomass Bioenergy 2020, 141, 105693. [Google Scholar] [CrossRef]
- Bhatt, D.; Shrestha, A.; Dahal, R.K.; Acharya, B.; Basu, P.; MacEwen, R. Hydrothermal Carbonization of Biosolids from Waste Water Treatment Plant. Energies 2018, 11, 2286. [Google Scholar] [CrossRef]
- Dalólio, F.S.; da Silva, J.N.; de Oliveira, A.C.C.; Tinôco, I.D.F.F.; Barbosa, R.C.; de Oliveira Resende, M.; Albino, L.F.T.; Coelho, S.T. Poultry litter as biomass energy: A review and future perspectives. Renew. Sustain. Energy Rev. 2017, 76, 941–949. [Google Scholar] [CrossRef]
- Rasaq, W.A.; Golonka, M.; Scholz, M.; Białowiec, A. Opportunities and Challenges of High-Pressure Fast Pyrolysis of Biomass: A Review. Energies 2021, 14, 5426. [Google Scholar] [CrossRef]
- UN (United Nations). Transforming Our World: The 2030 Agenda for Sustainable Development 2015. Available online: https://sustainabledevelopment.un.org/content/documents/21252030%20Agenda%20for%20Sustainable%20Development%20web.pdf (accessed on 13 June 2022).
- International Energy Agency. It’s Critical to Tackle Coal Emissions. World Bank Blogs. 2021. Available online: https://www.undp.org/kyrgyzstan/publications/transforming-our-world-2030 (accessed on 29 June 2022).
- Ceglia, F.; Marrasso, E.; Roselli, C.; Sasso, M. An innovative environmental parameter: Expanded Total Equivalent Warming Impact. Int. J. Refrig. 2021, 131, 980–989. [Google Scholar] [CrossRef]
- Zabaniotou, A.; Rovas, D.; Delivand, M.K.; Francavilla, M.; Libutti, A.; Cammerino, A.R.; Monteleone, M. Conceptual vision of bioenergy sector development in Mediterranean regions based on decentralized thermochemical systems. Sustain. Energy Technol. Assess. 2017, 23, 33–47. [Google Scholar] [CrossRef]
- Bhatnagar, N.; Ryan, D.; Murphy, R.; Enright, A. A comprehensive review of green policy, anaerobic digestion of animal manure and chicken litter feedstock potential—Global and Irish perspective. Renew. Sustain. Energy Rev. 2021, 154, 111884. [Google Scholar] [CrossRef]
- Isemin, R.; Muratova, N.; Kuzmin, S.; Klimov, D.; Kokh-Tatarenko, V.; Mikhalev, A.; Milovanov, O.; Dalibard, A.; Ibitowa, O.A.; Nowotny, M.; et al. Characteristics of Hydrochar and Liquid Products Obtained by Hydrothermal Carbonization and Wet Torrefaction of Poultry Litter in Mixture with Wood Sawdust. Processes 2021, 9, 2082. [Google Scholar] [CrossRef]
- Boushy, A.R.E.; Klaassen, G.J.; Ketelaars, E.H. Biological Conversion of Poultry and Animal Waste to a Feedstuff for Poultry. World’s Poult. Sci. J. 1985, 41, 133–145. [Google Scholar] [CrossRef]
- Urbanowska, A.; Kabsch-Korbutowicz, M.; Aragon-Briceño, C.; Wnukowski, M.; Pożarlik, A.; Niedzwiecki, L.; Baranowski, M.; Czerep, M.; Seruga, P.; Pawlak-Kruczek, H.; et al. Cascade Membrane System for Separation of Water and Organics from Liquid By-Products of HTC of the Agricultural Digestate—Evaluation of Performance. Energies 2021, 14, 4752. [Google Scholar] [CrossRef]
- Demirbas, A. Production of Gasoline and Diesel Fuels from Bio-materials. Energy Sources Part A Recover. Util. Environ. Eff. 2007, 29, 753–760. [Google Scholar] [CrossRef]
- Abdalazeez, A.; Li, T.; Wang, W.; Abuelgasim, S. A brief review of CO2 utilization for alkali carbonate gasification and biomass/coal co-gasification: Reactivity, products and process. J. CO2 Util. 2020, 43, 101370. [Google Scholar] [CrossRef]
- Marzbali, M.H.; Kundu, S.; Halder, P.; Patel, S.; Hakeem, I.G.; Paz-Ferreiro, J.; Madapusi, S.; Surapaneni, A.; Shah, K. Wet organic waste treatment via hydrothermal processing: A critical review. Chemosphere 2021, 279, 130557. [Google Scholar] [CrossRef]
- Wang, T.; Zhai, Y.; Zhu, Y.; Li, C.; Zeng, G. A review of the hydrothermal carbonization of biomass waste for hydrochar formation: Process conditions, fundamentals, and physicochemical properties. Renew. Sustain. Energy Rev. 2018, 90, 223–247. [Google Scholar] [CrossRef]
- Ischia, G.; Fiori, L. Hydrothermal Carbonization of Organic Waste and Biomass: A Review on Process, Reactor, and Plant Modeling. Waste Biomass Valoriz. 2020, 12, 2797–2824. [Google Scholar] [CrossRef]
- Pauline, A.L.; Joseph, K. Hydrothermal carbonization of organic wastes to carbonaceous solid fuel—A review of mechanisms and process parameters. Fuel 2020, 279, 118472. [Google Scholar] [CrossRef]
- Heidari, M.; Dutta, A.; Acharya, B.; Mahmud, S. A review of the current knowledge and challenges of hydrothermal carbonization for biomass conversion. J. Energy Inst. 2018, 92, 1779–1799. [Google Scholar] [CrossRef]
- Lin, Y.; Ma, X.; Peng, X.; Yu, Z. A Mechanism Study on Hydrothermal Carbonization of Waste Textile. Energy Fuels 2016, 30, 7746–7754. [Google Scholar] [CrossRef]
- Lachos-Perez, D.; Torres-Mayanga, P.C.; Abaide, E.R.; Zabot, G.L.; de Castilhos, F. Hydrothermal carbonization and Liquefaction: Differences, progress, challenges, and opportunities. Bioresour. Technol. 2021, 343, 126084. [Google Scholar] [CrossRef] [PubMed]
- Mau, V.; Gross, A. Energy conversion and gas emissions from production and combustion of poultry-litter-derived hydrochar and biochar. Appl. Energy 2018, 213, 510–519. [Google Scholar] [CrossRef]
- Zhou, S.; Liang, H.; Han, L.; Huang, G.; Yang, Z. The influence of manure feedstock, slow pyrolysis, and hydrothermal temperature on manure thermochemical and combustion properties. Waste Manag. 2019, 88, 85–95. [Google Scholar] [CrossRef]
- Ghanim, B.M.; Pandey, D.S.; Kwapinski, W.; Leahy, J.J. Hydrothermal carbonisation of poultry litter: Effects of treatment temperature and residence time on yields and chemical properties of hydrochars. Bioresour. Technol. 2016, 216, 373–380. [Google Scholar] [CrossRef]
- Stępień, P.; Serowik, M.; Koziel, J.A.; Białowiec, A. Waste to Carbon Energy Demand Model and Data Based on the TGA and DSC Analysis of Individual MSW Components. Data 2019, 4, 53. [Google Scholar] [CrossRef]
- Zhou, H.; Long, Y.; Meng, A.; Li, Q.; Zhang, Y. Thermogravimetric characteristics of typical municipal solid waste fractions during co-pyrolysis. Waste Manag. 2015, 38, 194–200. [Google Scholar] [CrossRef]
- Świechowski, K.; Liszewski, M.; Bąbelewski, P.; Koziel, J.A.; Białowiec, A. Fuel Properties of Torrefied Biomass from Pruning of Oxytree. Data 2019, 4, 55. [Google Scholar] [CrossRef]
- Torquato, L.D.M.; Crnkovic, P.M.; Ribeiro, C.A.; Crespi, M.S. New approach for proximate analysis by thermogravimetry using CO2 atmosphere. J. Therm. Anal. 2016, 128, 1–14. [Google Scholar] [CrossRef]
- PN-EN 15935:2022-01 Standard; Waste Characteristics. Determination of Loss on Ignition of Sludge, Treated Biowaste, Soil and Waste. Polski Komitet Normalizacyjny: Warschau, Poland, 2022; p. 15935. Available online: https://sklep.pkn.pl/pn-en-15935-2022-01e.html (accessed on 13 June 2022).
- PN-EN ISO 18125:2017-07 Standard; Solid Biofuels—Determination of Calorific Value. CEN: Brussels, Belgium, 2021; p. 18125. Available online: https://sklep.pkn.pl/pn-en-iso-18125-2017-07p.html (accessed on 13 June 2022).
- Aich, S.; Behera, D.; Nandi, B.K.; Bhattacharya, S. Relationship between proximate analysis parameters and combustion behaviour of high ash Indian coal. Int. J. Coal Sci. Technol. 2020, 7, 766–777. [Google Scholar] [CrossRef]
- PN-EN ISO 16948: 2015-07 Standard; Solid Biofuels—Determination of Total Carbon, Hydrogen and Nitrogen Content. CEN: Brussels, Belgium, 2015; p. 16948. Available online: https://sklep.pkn.pl/pn-en-iso-16948-2015-07e.html (accessed on 13 June 2022).
- Cardona, S.; Gallego, L.; Valencia, V.; Martínez, E.; Rios, L.A. Torrefaction of eucalyptus-tree residues: A new method for energy and mass balances of the process with the best torrefaction conditions. Sustain. Energy Technol. Assess. 2018, 31, 17–24. [Google Scholar] [CrossRef]
- Kumar, S.; Ankaram, S. Waste-to-Energy Model/Tool Presentation; Elsevier: Amsterdam, The Netherlands, 2019; pp. 239–258. [Google Scholar] [CrossRef]
- Li, Q.; Zhang, S.; Gholizadeh, M.; Hu, X.; Yuan, X.; Sarkar, B.; Vithanage, M.; Mašek, O.; Ok, Y.S. Co-hydrothermal carbonization of swine and chicken manure: Influence of cross-interaction on hydrochar and liquid characteristics. Sci. Total Environ. 2021, 786, 147381. [Google Scholar] [CrossRef] [PubMed]
- Yıldız, Z.; Kaya, N.; Topcu, Y.; Uzun, H. Pyrolysis and optimization of chicken manure wastes in fluidized bed reactor: CO2 capture in activated bio-chars. Process Saf. Environ. Prot. 2019, 130, 297–305. [Google Scholar] [CrossRef]
- Hussein, M.; Burra, K.; Amano, R.; Gupta, A. Temperature and gasifying media effects on chicken manure pyrolysis and gasification. Fuel 2017, 202, 36–45. [Google Scholar] [CrossRef]
- Yang, X.; Kang, K.; Qiu, L.; Zhao, L.; Sun, R. Effects of carbonization conditions on the yield and fixed carbon content of biochar from pruned apple tree branches. Renew. Energy 2019, 146, 1691–1699. [Google Scholar] [CrossRef]
- Perondi, D.; Poletto, P.; Restelatto, D.; Manera, C.; Silva, J.; Junges, J.; Collazzo, G.; Dettmer, A.; Godinho, M.; Vilela, A. Steam gasification of poultry litter biochar for bio-syngas production. Process Saf. Environ. Prot. 2017, 109, 478–488. [Google Scholar] [CrossRef]
- Kozak, M. Rozwój metod oznaczania siarki w paliwach i w komponentach paliw technikami spektrometrii atomowej. Nafta-Gaz 2018, 74, 619–624. [Google Scholar] [CrossRef]
- Basu, P. Biomass Gasification, Pyrolysis and Torrefaction: Practical Design and Theory; Academic Press: Cambridge, MA, USA, 2018; Chapter 11; pp. 393–413. [Google Scholar] [CrossRef]
- Kumar, R.M.D.; Anand, R. Production of biofuel from biomass downdraft gasification and its applications. In Advanced Biofuels; Elsevier BV: Amsterdam, The Netherlands, 2019; pp. 129–151. [Google Scholar]
- Li, F.; Jiang, Z.; Ji, W.; Chen, Y.; Ma, J.; Gui, X.; Zhao, J.; Zhou, C. Effects of hydrothermal carbonization temperature on carbon retention, stability, and properties of animal manure-derived hydrochar. Int. J. Agric. Biol. Eng. 2022, 15, 124–131. [Google Scholar] [CrossRef]
- Akarsu, K.; Duman, G.; Yilmazer, A.; Keskin, T.; Azbar, N.; Yanik, J. Sustainable valorization of food wastes into solid fuel by hydrothermal carbonization. Bioresour. Technol. 2019, 292, 121959. [Google Scholar] [CrossRef] [PubMed]
- Liu, Z.; Quek, A.; Hoekman, S.K.; Balasubramanian, R. Production of solid biochar fuel from waste biomass by hydrothermal carbonization. Fuel 2013, 103, 943–949. [Google Scholar] [CrossRef]
- Pavkov, I.; Radojčin, M.; Stamenković, Z.; Bikić, S.; Tomić, M.; Bukurov, M.; Despotović, B. Hydrothermal Carbonization of Agricultural Biomass: Characterization of Hydrochar for Energy Production. Solid Fuel Chem. 2022, 56, 225–235. [Google Scholar] [CrossRef]
- Burra, K.; Hussein, M.; Amano, R.; Gupta, A. Syngas evolutionary behavior during chicken manure pyrolysis and air gasification. Appl. Energy 2016, 181, 408–415. [Google Scholar] [CrossRef]
- Saqib, N.U.; Oh, M.; Jo, W.; Park, S.-K.; Lee, J.-Y. Conversion of dry leaves into hydrochar through hydrothermal carbonization (HTC). J. Mater. Cycles Waste Manag. 2015, 19, 111–117. [Google Scholar] [CrossRef]
- Chen, X.; Lin, Q.; He, R.; Zhao, X.; Li, G. Hydrochar production from watermelon peel by hydrothermal carbonization. Bioresour. Technol. 2017, 241, 236–243. [Google Scholar] [CrossRef] [PubMed]
- Hoekman, S.K.; Broch, A.; Robbins, C. Hydrothermal Carbonization (HTC) of Lignocellulosic Biomass. Energy Fuels 2011, 25, 1802–1810. [Google Scholar] [CrossRef]
- Wilk, M.; Śliz, M.; Gajek, M. The effects of hydrothermal carbonization operating parameters on high-value hydrochar derived from beet pulp. Renew. Energy 2021, 177, 216–228. [Google Scholar] [CrossRef]
- Devi, P.; Saroha, A.K. Effect of pyrolysis temperature on polycyclic aromatic hydrocarbons toxicity and sorption behaviour of biochars prepared by pyrolysis of paper mill effluent treatment plant sludge. Bioresour. Technol. 2015, 192, 312–320. [Google Scholar] [CrossRef] [PubMed]
- Ashworth, A.; Chastain, J.; Moore, P.A. Nutrient characteristics of poultry manure and litter. In Animal Manure: Production, Characteristics, Environmental Concerns, and Management; John Wiley & Sons: Hoboken, NJ, USA, 2020; pp. 63–87. [Google Scholar] [CrossRef]
- Antonious, G.F.; Perkins, E.; Cantor, A.H. Chicken manure increased concentration of organic sulfur compounds in field-grown onions. J. Environ. Sci. Health Part B Pestic. Food Contam. Agric. Wastes 2009, 44, 481–487. [Google Scholar] [CrossRef] [PubMed]
- Montoya, L.T.C.; Lain, S.; Issa, M.; Ilinca, A. 4—Renewable energy systems. In Hybrid Renewable Energy Systems and Microgrids; Elsevier: Amsterdam, The Netherlands, 2021; pp. 103–177. [Google Scholar] [CrossRef]
- Demirbas, A. Higher heating values of lignin types from wood and non-wood lignocellulosic biomasses. Energy Sour. Part A Recover. Util. Environ. Eff. 2017, 39, 592–598. [Google Scholar] [CrossRef]
- Drudi, K.C.; Drudi, R.; Martins, G.; Antonio, G.C.; Leite, J.T.C. Statistical model for heating value of municipal solid waste in Brazil based on gravimetric composition. Waste Manag. 2019, 87, 782–790. [Google Scholar] [CrossRef]
- Velebil, J.; Malaťák, J.; Bradna, J. Mass yield of biochar from hydrothermal carbonization of sucrose. Res. Agric. Eng. 2016, 62, 179–184. [Google Scholar] [CrossRef]
- Kantarli, I.C.; Kabadayi, A.; Ucar, S.; Yanik, J. Conversion of poultry wastes into energy feedstocks. Waste Manag. 2016, 56, 530–539. [Google Scholar] [CrossRef]
- Kambo, H.S.; Minaret, J.; Dutta, A. Process Water from the Hydrothermal Carbonization of Biomass: A Waste or a Valuable Product? Waste Biomass Valoriz. 2017, 9, 1181–1189. [Google Scholar] [CrossRef]
- Meneses-Quela, O.; Velázquez-Martí, B. Pretreatment of Animal Manure Biomass to Improve Biogas Production: A Review. Energies 2020, 13, 3573. [Google Scholar] [CrossRef]
- Sermyagina, E.; Saari, J.; Kaikko, J.; Vakkilainen, E. Hydrothermal carbonization of coniferous biomass: Effect of process parameters on mass and energy yields. J. Anal. Appl. Pyrolysis 2015, 113, 551–556. [Google Scholar] [CrossRef]
- Van Peer, M.; Frooninckx, L.; Coudron, C.; Berrens, S.; Álvarez, C.; Deruytter, D.; Verheyen, G.; van Miert, S. Valorisation Potential of Using Organic Side Streams as Feed for Tenebrio molitor, Acheta domesticus and Locusta migratoria. Insects 2021, 12, 796. [Google Scholar] [CrossRef] [PubMed]








| Properties | CM (This Study) | Other Studies | ||
|---|---|---|---|---|
| CM1 [40] | CM2 [3] | CM3 [39] | ||
| Proximate Analysis (%) * | ||||
| VM | 70.35 ± 0.23 | 69.23 | 67.50 | 48.79 |
| AC | 21.12 ± 0.47 | 11.64 | 15.60 | 34.70 |
| FC | 8.53 ± 0.38 | 19.13 | 16.90 | 16.51 |
| VS | 78.88 ± 0.47 | - | - | - |
| Ultimate Analysis (%) * | ||||
| C | 37.46 ± 1.19 | 31.54 | 39.67 | 30.04 |
| H | 5.22 ± 0.12 | 4.52 | 4.72 | 4.32 |
| N | 8.28 ± 0.23 | 3.34 | 5.49 | 3.22 |
| S | 1.92 + 0.09 | 0.56 | 0.40 | 0.35 |
| O | 26.00 + 2.31 | 60.04 | 34.12 | 29.66 |
| Heating value, (J × g−1) | ||||
| HHV * | 15,551.67 ± 52.82 | 12,980.00 | 13,780.00 | 11,950.00 |
| LHV | 4232.89 ± 367.20 | - | 3201.00 | - |
| Temperature (°C) | Time (min) | Pressure (Bar) | VM (%) * | FC (%) * | FR (-) * | VS (%) * | AC (%) * |
|---|---|---|---|---|---|---|---|
| 180 | 30 | 6 | 67.90 ± 0.45 | 10.36 ± 0.79 | 0.15 ± 0.01 | 78.26 ± 0.93 | 21.74 ± 1.07 |
| 90 | 10 | 67.48 ± 0.53 | 10.46 ± 0.26 | 0.16 ± 0.01 | 77.94 ± 0.65 | 22.06 ± 0.72 | |
| 180 | 19 | 61.85 ± 0.80 | 13.56 ± 0.86 | 0.22 ± 0.02 | 74.85 ± 1.50 | 24.59 ± 0.43 | |
| 240 | 30 | 44 | 57.45 ± 1.19 | 14.30 ± 1.11 | 0.25 ± 0.02 | 61.77 ± 2.32 | 28.25 ± 0.91 |
| 90 | 48 | 55.17 ± 0.95 | 13.56 ± 0.53 | 0.25 ± 0.01 | 65.37 ± 6.10 | 31.26 ± 0.49 | |
| 180 | 46 | 40.14 ± 0.86 | 27.89 ± 0.89 | 0.70 ± 0.04 | 60.00 ± 8.35 | 31.97 ± 0.24 | |
| 300 | 30 | 103 | 44.22 ± 0.51 | 25.68 ± 0.53 | 0.58 ± 0.02 | 59.99 ± 4.99 | 30.10 ± 0.02 |
| 90 | 98 | 41.91 ± 1.39 | 27.20 ± 1.05 | 0.65 ± 0.05 | 57.92 ± 4.89 | 30.89 ± 0.82 | |
| 180 | 101 | 37.48 ± 1.25 | 30.33 ± 1.28 | 0.81 ± 0.06 | 58.13 ± 6.66 | 32.20 ± 0.21 |
| Temperature (°C) | Time (min) | C (%) * | H (%) * | N (%) * | S (%) * | O (%) * |
|---|---|---|---|---|---|---|
| 180 | 30 | 40.48 ± 0.23 | 5.20 ± 0.07 | 7.83 ± 0.50 | 1.79 ± 0.06 | 22.97 ± 0.59 |
| 90 | 42.52 ± 0.51 | 5.14 ± 0.02 | 7.60 ± 0.36 | 1.93 ± 0.04 | 20.74 ± 0.75 | |
| 180 | 43.41 ± 1.45 | 4.89 ± 0.06 | 7.38 ± 0.41 | 1.83 ± 0.12 | 17.90 ± 1.72 | |
| 240 | 30 | 46.09 ± 0.58 | 4.78 ± 0.11 | 5.59 ± 0.30 | 1.98 ± 0.05 | 13.31 ± 1.23 |
| 90 | 47.34 ± 0.22 | 4.60 ± 0.11 | 5.40 ± 0.19 | 1.97 ± 0.03 | 9.43 ± 1.06 | |
| 180 | 48.19 ± 0.69 | 4.51 ± 0.04 | 5.25 ± 0.05 | 1.89 ± 0.08 | 8.12 ± 0.74 | |
| 300 | 30 | 50.07 ± 0.06 | 4.40 ± 0.03 | 5.01 ± 0.03 | 1.92 ± 0.06 | 8.48 ± 0.62 |
| 90 | 51.46 ± 1.51 | 4.38 ± 0.04 | 4.91 ± 0.04 | 1.88 ± 0.16 | 6.47 ± 1.25 | |
| 180 | 52.23 ± 0.57 | 4.31 ± 0.03 | 4.85 ± 0.03 | 1.87 ± 0.09 | 4.65 ± 1.04 |
Publisher’s Note: MDPI stays neutral with regard to jurisdictional claims in published maps and institutional affiliations. |
© 2022 by the authors. Licensee MDPI, Basel, Switzerland. This article is an open access article distributed under the terms and conditions of the Creative Commons Attribution (CC BY) license (https://creativecommons.org/licenses/by/4.0/).
Share and Cite
Hejna, M.; Świechowski, K.; Rasaq, W.A.; Białowiec, A. Study on the Effect of Hydrothermal Carbonization Parameters on Fuel Properties of Chicken Manure Hydrochar. Materials 2022, 15, 5564. https://doi.org/10.3390/ma15165564
Hejna M, Świechowski K, Rasaq WA, Białowiec A. Study on the Effect of Hydrothermal Carbonization Parameters on Fuel Properties of Chicken Manure Hydrochar. Materials. 2022; 15(16):5564. https://doi.org/10.3390/ma15165564
Chicago/Turabian StyleHejna, Małgorzata, Kacper Świechowski, Waheed A. Rasaq, and Andrzej Białowiec. 2022. "Study on the Effect of Hydrothermal Carbonization Parameters on Fuel Properties of Chicken Manure Hydrochar" Materials 15, no. 16: 5564. https://doi.org/10.3390/ma15165564
APA StyleHejna, M., Świechowski, K., Rasaq, W. A., & Białowiec, A. (2022). Study on the Effect of Hydrothermal Carbonization Parameters on Fuel Properties of Chicken Manure Hydrochar. Materials, 15(16), 5564. https://doi.org/10.3390/ma15165564

