Bayesian Regularized Artificial Neural Network Model to Predict Strength Characteristics of Fly-Ash and Bottom-Ash Based Geopolymer Concrete
Abstract
1. Introduction
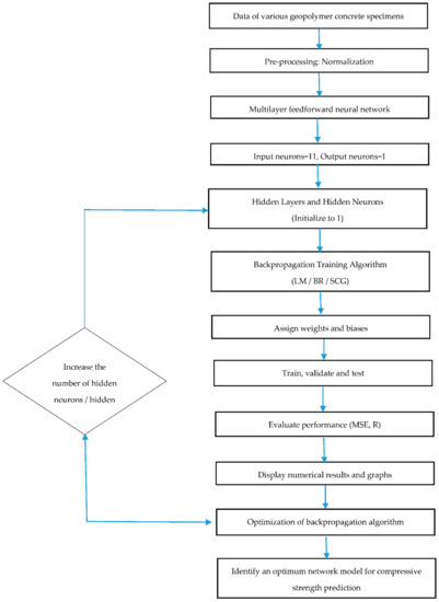
2. Artificial Neural Network Architecture
3. Data Preparation
3.1. Data from Literature Sources
3.2. Data from Experiments
4. Results and Discussions
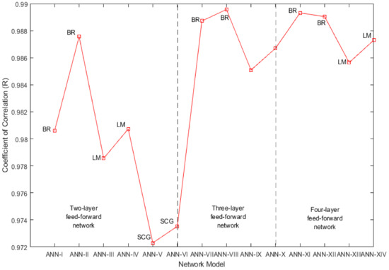
4.1. Prediction Evaluation of Compressive Strength
4.2. Performance Analysis of BRANN Prediction
5. Conclusions
- Artificial neural network-based machine learning models are capable of predicting the strength characteristics of geopolymer concrete with fly-ash and bottom-ash.
- MSE decreases as the number of neurons in the hidden layer increases in the feedforward neural network for estimation of compressive strength. MSE can be further reduced by increasing the number of hidden layers between the input and output layers.
- The performance analysis for a two-layer feedforward neural network shows that MSEBR < MSELM < MSESCG and RBR > RLM > RSCG. In this case, it should be noted that BR backpropagation outperforms LM and SCG backpropagation algorithms for the prediction of GPC compressive strength.
- The performance analysis for a three-layer feedforward neural network indicates that both BR and LM backpropagation algorithms show a similar coefficient of correlation, i.e., RBR ≈ RLM, but the BR algorithm shows better performance than the LM algorithm by reducing MSE i.e., MSEBR < MSELM, leading to better prediction of GPC compressive strength.
- The performance analysis for a four-layer feedforward neural network implies a slight reduction in MSE of LM trained networks due to the addition of another hidden layer, but there is no improvement in MSE of BR trained networks. Again, BR trained networks outperform LM trained networks by predicting compressive strength with lesser MSE and greater coefficient of correlation i.e., MSEBR < MSELM and RBR > RLM.
- The study suggests that the three-layer BRANN model with 10 neurons in each layer is the suitable model for predicting GPC compressive strength with MSE of 1.017 and R = 0.99.
Author Contributions
Funding
Institutional Review Board Statement
Informed Consent Statement
Data Availability Statement
Acknowledgments
Conflicts of Interest
References
- Duxson, P.; Fernández-Jiménez, A.; Provis, J.L.; Lukey, G.C.; Palomo, A.; van Deventer, J.S.J. Geopolymer Technology: The Current State of the Art. J. Mater. Sci. 2007, 42, 2917–2933. [Google Scholar] [CrossRef]
- Mehta, A.; Siddique, R. Sustainable Geopolymer Concrete Using Ground Granulated Blast Furnace Slag and Rice Husk Ash: Strength and Permeability Properties. J. Clean. Prod. 2018, 205, 49–57. [Google Scholar] [CrossRef]
- Xie, J.; Wang, J.; Rao, R.; Wang, C.; Fang, C. Effects of Combined Usage of GGBS and Fly Ash on Workability and Mechanical Properties of Alkali Activated Geopolymer Concrete with Recycled Aggregate. Compos. Part B Eng. 2019, 164, 179–190. [Google Scholar] [CrossRef]
- Yang, T.; Yao, X.; Zhang, Z.; Wang, H. Mechanical Property and Structure of Alkali-Activated Fly Ash and Slag Blends. J. Sustain. Cem.-Based Mater. 2012, 1, 167–178. [Google Scholar] [CrossRef]
- Reddy, M.S.; Dinakar, P.; Rao, B.H. Mix Design Development of Fly Ash and Ground Granulated Blast Furnace Slag Based Geopolymer Concrete. J. Build. Eng. 2018, 20, 712–722. [Google Scholar] [CrossRef]
- Chen, Z.; Li, J.-S.; Zhan, B.-J.; Sharma, U.; Poon, C.S. Compressive Strength and Microstructural Properties of Dry-Mixed Geopolymer Pastes Synthesized from GGBS and Sewage Sludge Ash. Constr. Build. Mater. 2018, 182, 597–607. [Google Scholar] [CrossRef]
- Lee, W.-H.; Wang, J.-H.; Ding, Y.-C.; Cheng, T.-W. A Study on the Characteristics and Microstructures of GGBS/FA Based Geopolymer Paste and Concrete. Constr. Build. Mater. 2019, 211, 807–813. [Google Scholar] [CrossRef]
- Nath, P.; Sarker, P.K. Effect of GGBFS on Setting, Workability and Early Strength Properties of Fly Ash Geopolymer Concrete Cured in Ambient Condition. Constr. Build. Mater. 2014, 66, 163–171. [Google Scholar] [CrossRef]
- Mehta, A.; Siddique, R. Sulfuric Acid Resistance of Fly Ash Based Geopolymer Concrete. Constr. Build. Mater. 2017, 146, 136–143. [Google Scholar] [CrossRef]
- Wongkeo, W.; Seekaew, S.; Kaewrahan, O. Properties of High Calcium Fly Ash Geopolymer Lightweight Concrete. Mater. Today Proc. 2019, 17, 1423–1430. [Google Scholar] [CrossRef]
- Zhao, R.; Yuan, Y.; Cheng, Z.; Wen, T.; Li, J.; Li, F.; Ma, Z.J. Freeze-Thaw Resistance of Class F Fly Ash-Based Geopolymer Concrete. Constr. Build. Mater. 2019, 222, 474–483. [Google Scholar] [CrossRef]
- Al-Azzawi, M.; Yu, T.; Hadi, M.N.S. Factors Affecting the Bond Strength Between the Fly Ash-Based Geopolymer Concrete and Steel Reinforcement. Structures 2018, 14, 262–272. [Google Scholar] [CrossRef]
- Top, S.; Vapur, H.; Altiner, M.; Kaya, D.; Ekicibil, A. Properties of Fly Ash-Based Lightweight Geopolymer Concrete Prepared Using Pumice and Expanded Perlite as Aggregates. J. Mol. Struct. 2020, 1202, 127236. [Google Scholar] [CrossRef]
- Chen, X.; Zhou, M.; Shen, W.; Zhu, G.; Ge, X. Mechanical Properties and Microstructure of Metakaolin-Based Geopolymer Compound-Modified by Polyacrylic Emulsion and Polypropylene Fibers. Constr. Build. Mater. 2018, 190, 680–690. [Google Scholar] [CrossRef]
- Hasnaoui, A.; Ghorbel, E.; Wardeh, G. Optimization Approach of Granulated Blast Furnace Slag and Metakaolin Based Geopolymer Mortars. Constr. Build. Mater. 2019, 198, 10–26. [Google Scholar] [CrossRef]
- Li, X.; Rao, F.; Song, S.; Corona-Arroyo, M.A.; Ortiz-Lara, N.; Aguilar-Reyes, E.A. Effects of Aggregates on the Mechanical Properties and Microstructure of Geothermal Metakaolin-Based Geopolymers. Results Phys. 2018, 11, 267–273. [Google Scholar] [CrossRef]
- Chen, S.; Wu, C.; Yan, D. Binder-Scale Creep Behavior of Metakaolin-Based Geopolymer. Cem. Concr. Res. 2019, 124, 105810. [Google Scholar] [CrossRef]
- Guo, L.; Wu, Y.; Xu, F.; Song, X.; Ye, J.; Duan, P.; Zhang, Z. Sulfate Resistance of Hybrid Fiber Reinforced Metakaolin Geopolymer Composites. Compos. Part B Eng. 2020, 183, 107689. [Google Scholar] [CrossRef]
- Li, X.; Rao, F.; Song, S.; Ma, Q. Deterioration in the Microstructure of Metakaolin-Based Geopolymers in Marine Environment. J. Mater. Res. Technol. 2019, 8, 2747–2752. [Google Scholar] [CrossRef]
- Zanotti, C.; Borges, P.H.R.; Bhutta, A.; Banthia, N. Bond Strength between Concrete Substrate and Metakaolin Geopolymer Repair Mortar: Effect of Curing Regime and PVA Fiber Reinforcement. Cem. Concr. Compos. 2017, 80, 307–316. [Google Scholar] [CrossRef]
- Pouhet, R.; Cyr, M. Formulation and Performance of Flash Metakaolin Geopolymer Concretes. Constr. Build. Mater. 2016, 120, 150–160. [Google Scholar] [CrossRef]
- Nuaklong, P.; Sata, V.; Chindaprasirt, P. Properties of Metakaolin-High Calcium Fly Ash Geopolymer Concrete Containing Recycled Aggregate from Crushed Concrete Specimens. Constr. Build. Mater. 2018, 161, 365–373. [Google Scholar] [CrossRef]
- Duan, P.; Yan, C.; Zhou, W. Influence of Partial Replacement of Fly Ash by Metakaolin on Mechanical Properties and Microstructure of Fly Ash Geopolymer Paste Exposed to Sulfate Attack. Ceram. Int. 2016, 42, 3504–3517. [Google Scholar] [CrossRef]
- Fang, G.; Ho, W.K.; Tu, W.; Zhang, M. Workability and Mechanical Properties of Alkali-Activated Fly Ash-Slag Concrete Cured at Ambient Temperature. Constr. Build. Mater. 2018, 172, 476–487. [Google Scholar] [CrossRef]
- Singhal, D.; Jindal, B.B.; Garg, A. Mechanical Properties of Ground Granulated Blast Furnace Slag Based Geopolymer Concrete Incorporating Alccofine with Different Concentration and Curing Temperature. Available online: https://www.ingentaconnect.com/contentone/asp/asem/2017/00000009/00000011/art00006 (accessed on 3 March 2020).
- Nguyen, K.T.; Nguyen, Q.D.; Le, T.A.; Shin, J.; Lee, K. Analyzing the Compressive Strength of Green Fly Ash Based Geopolymer Concrete Using Experiment and Machine Learning Approaches. Constr. Build. Mater. 2020, 247, 118581. [Google Scholar] [CrossRef]
- Panda, B.; Tan, M.J. Experimental Study on Mix Proportion and Fresh Properties of Fly Ash Based Geopolymer for 3D Concrete Printing. Ceram. Int. 2018, 44, 10258–10265. [Google Scholar] [CrossRef]
- Albitar, M.; Mohamed Ali, M.S.; Visintin, P.; Drechsler, M. Durability Evaluation of Geopolymer and Conventional Concretes. Constr. Build. Mater. 2017, 136, 374–385. [Google Scholar] [CrossRef]
- Ferdous, M.W.; Kayali, O.; Khennane, A. A detailed procedure of mix design for fly ash based geopolymer concrete. In Proceedings of the 4th Asia-Pacific Conference on FRP in Structures (APFIS 2013), Melbourne, Australia, 11–13 December 2013; pp. 11–13. [Google Scholar]
- Somna, K.; Jaturapitakkul, C.; Kajitvichyanukul, P.; Chindaprasirt, P. NaOH-Activated Ground Fly Ash Geopolymer Cured at Ambient Temperature. Fuel 2011, 90, 2118–2124. [Google Scholar] [CrossRef]
- Naghizadeh, A.; Ekolu, S.O. Method for Comprehensive Mix Design of Fly Ash Geopolymer Mortars. Constr. Build. Mater. 2019, 202, 704–717. [Google Scholar] [CrossRef]
- Dao, D.V.; Ly, H.-B.; Trinh, S.H.; Le, T.-T.; Pham, B.T. Artificial Intelligence Approaches for Prediction of Compressive Strength of Geopolymer Concrete. Materials 2019, 12, 983. [Google Scholar] [CrossRef]
- Ukrainczyk, N.; Ukrainczyk, V. A Neural Network Method for Analysing Concrete Durability. Mag. Concr. Res. 2008, 60, 475–486. [Google Scholar] [CrossRef]
- Bal, L.; Buyle-Bodin, F. Artificial Neural Network for Predicting Drying Shrinkage of Concrete. Constr. Build. Mater. 2013, 38, 248–254. [Google Scholar] [CrossRef]
- Jain, A.; Jha, S.K.; Misra, S. Modeling and Analysis of Concrete Slump Using Artificial Neural Networks. J. Mater. Civ. Eng. 2008, 20, 628–633. [Google Scholar] [CrossRef]
- Anysz, H.; Narloch, P. Designing the Composition of Cement Stabilized Rammed Earth Using Artificial Neural Networks. Materials 2019, 12, 1396. [Google Scholar] [CrossRef]
- Kurpinska, M.; Kułak, L. Predicting Performance of Lightweight Concrete with Granulated Expanded Glass and Ash Aggregate by Means of Using Artificial Neural Networks. Materials 2019, 12, 2002. [Google Scholar] [CrossRef]
- Mozumder, R.A.; Laskar, A.I. Prediction of Unconfined Compressive Strength of Geopolymer Stabilized Clayey Soil Using Artificial Neural Network. Comput. Geotech. 2015, 69, 291–300. [Google Scholar] [CrossRef]
- Yadollahi, M.M.; Benli, A.; Demirboğa, R. Prediction of Compressive Strength of Geopolymer Composites Using an Artificial Neural Network. Energy Mater. 2015, 10, 453–458. [Google Scholar] [CrossRef]
- Nazari, A.; Pacheco Torgal, F. Predicting Compressive Strength of Different Geopolymers by Artificial Neural Networks. Ceram. Int. 2013, 39, 2247–2257. [Google Scholar] [CrossRef]
- Braspenning, P.J.; Thuijsman, F.; Weijters, A.J.M.M. Artificial Neural Networks: An Introduction to ANN Theory and Practice; Springer: Berlin/Heidelberg, Germany, 1995; ISBN 978-3-540-59488-8. [Google Scholar]
- Yue, Z.; Songzheng, Z.; Tianshi, L. Regularization BP Neural Network Model for Predicting Oil-Gas Drilling Cost. In Proceedings of the 2011 International Conference on Business Management and Electronic Information, Guangzhou, China, 13–15 May 2011; Volume 2, pp. 483–487. [Google Scholar]
- Gupta, R.; Rathod, H.M. Current State of K-Based Geopolymer Cements Cured at Ambient Temperature. Emerg. Mater. Res. 2015, 4, 125–129. [Google Scholar] [CrossRef]
- Belforti, F.; Azarsa, P.; Gupta, R.; Dave, U. Effect of Freeze-Thaw on K-Based Geopolymer Concrete (GPC) and Portland Cement Concrete (PCC). In Proceedings of the Technology Drivers: Engine for Growth: Proceedings of the 6th Nirma University International Conference on Engineering (NUiCONE 2017), Ahmedabad, India, 23–25 November 2017; CRC Press: Boca Raton, FL, USA, 2018; p. 65. [Google Scholar]
- Hardjito, D.; Wallah, S.E.; Sumajouw, D.M.J.; Rangan, B.V. Fly Ash-Based Geopolymer Concrete. Aust. J. Struct. Eng. 2005, 6, 77–86. [Google Scholar] [CrossRef]
- Gunasekara, C.; Law, D.; Bhuiyan, S.; Setunge, S.; Ward, L. Chloride Induced Corrosion in Different Fly Ash Based Geopolymer Concretes. Constr. Build. Mater. 2019, 200, 502–513. [Google Scholar] [CrossRef]
- Okoye, F.N.; Durgaprasad, J.; Singh, N.B. Effect of Silica Fume on the Mechanical Properties of Fly Ash Based-Geopolymer Concrete. Ceram. Int. 2016, 42, 3000–3006. [Google Scholar] [CrossRef]
- Sarker, P.K.; Haque, R.; Ramgolam, K.V. Fracture Behaviour of Heat Cured Fly Ash Based Geopolymer Concrete. Mater. Des. 2013, 44, 580–586. [Google Scholar] [CrossRef]
- Shaikh, F.U.A.; Vimonsatit, V. Compressive Strength of Fly-Ash-Based Geopolymer Concrete at Elevated Temperatures. Fire Mater. 2015, 39, 174–188. [Google Scholar] [CrossRef]
- Chithambaram, S.J.; Kumar, S.; Prasad, M.M.; Adak, D. Effect of Parameters on the Compressive Strength of Fly Ash Based Geopolymer Concrete. Struct. Concr. 2018, 19, 1202–1209. [Google Scholar] [CrossRef]
- Adak, D.; Sarkar, M.; Mandal, S. Structural Performance of Nano-Silica Modified Fly-Ash Based Geopolymer Concrete. Constr. Build. Mater. 2017, 135, 430–439. [Google Scholar] [CrossRef]
- Nath, P.; Sarker, P.K. Flexural Strength and Elastic Modulus of Ambient-Cured Blended Low-Calcium Fly Ash Geopolymer Concrete. Constr. Build. Mater. 2017, 130, 22–31. [Google Scholar] [CrossRef]
- Mehta, A.; Siddique, R. Properties of Low-Calcium Fly Ash Based Geopolymer Concrete Incorporating OPC as Partial Replacement of Fly Ash. Constr. Build. Mater. 2017, 150, 792–807. [Google Scholar] [CrossRef]
- Pasupathy, K.; Berndt, M.; Sanjayan, J.; Rajeev, P.; Cheema, D.S. Durability of Low-calcium Fly Ash Based Geopolymer Concrete Culvert in a Saline Environment. Cem. Concr. Res. 2017, 100, 297–310. [Google Scholar] [CrossRef]
- Jena, S.; Panigrahi, R.; Sahu, P. Mechanical and Durability Properties of Fly Ash Geopolymer Concrete with Silica Fume. J. Inst. Eng. India Ser. A 2019, 100, 697–705. [Google Scholar] [CrossRef]
- Topark-Ngarm, P.; Chindaprasirt, P.; Sata, V. Setting Time, Strength, and Bond of High-Calcium Fly Ash Geopolymer Concrete. J. Mater. Civ. Eng. 2015, 27, 04014198. [Google Scholar] [CrossRef]
- Saravanakumar, R.; Revathi, V. Some Durability Aspects of Ambient Cured Bottom Ash Geopolymer Concrete. Arch. Civ. Eng. 2017, 63, 99–114. [Google Scholar] [CrossRef]
- Singh, B.; Ishwarya, G.; Gupta, M.; Bhattacharyya, S.K. Geopolymer Concrete: A Review of Some Recent Developments. Constr. Build. Mater. 2015, 85, 78–90. [Google Scholar] [CrossRef]
- Ma, C.-K.; Awang, A.Z.; Omar, W. Structural and Material Performance of Geopolymer Concrete: A Review. Constr. Build. Mater. 2018, 186, 90–102. [Google Scholar] [CrossRef]
- Xie, T.; Ozbakkaloglu, T. Behavior of Low-Calcium Fly and Bottom Ash-Based Geopolymer Concrete Cured at Ambient Temperature. Ceram. Int. 2015, 41, 5945–5958. [Google Scholar] [CrossRef]
- Chindaprasirt, P.; Jaturapitakkul, C.; Chalee, W.; Rattanasak, U. Comparative Study on the Characteristics of Fly Ash and Bottom Ash Geopolymers. Waste Manag. 2009, 29, 539–543. [Google Scholar] [CrossRef]
- ul Haq, E.; Kunjalukkal Padmanabhan, S.; Licciulli, A. Synthesis and Characteristics of Fly Ash and Bottom Ash Based Geopolymers–A Comparative Study. Ceram. Int. 2014, 40, 2965–2971. [Google Scholar] [CrossRef]









| Variables | Representation | Range |
|---|---|---|
| Super plasticizer (wt.%) | i1 | 0–1.5 |
| Alkaline activator/fly-ash ratio | i2 | 0.4–0.6 |
| NaOH concentration (M) | i3 | 10–16 |
| Na2SiO3/NaOH | i4 | 1–3 |
| NaOH (wt. in gms) | i5 | 41–127 |
| Na2SiO3 (wt. in gms) | i6 | 93–241 |
| Fly Ash (wt. in gms) | i7 | 0–450 |
| Bottom Ash (wt. in gms) | i8 | 0–400 |
| Coarse Aggregates (wt. in gms) | i9 | 0–1400 |
| Fine Aggregates (wt. in gms) | i10 | 0–700 |
| Curing Time (in Days) | i11 | 0–28 |
| Compressive Strength (in MPa) | t | 9–65 |
| No. | FAH | BAH | CA | FA | SH | SS | SS/SH Ratio | SS Concentration | L/S Ratio | S | CT | CS | Source |
|---|---|---|---|---|---|---|---|---|---|---|---|---|---|
| 1 | 310 | 0 | 1204 | 649 | 68 | 102 | 2.5 | 10 | 0.225 | 6.2 | 0–28 | 43 | [9] |
| 2 | 404–408 | 0 | 1190–1202 | 640–647 | 41 | 103 | 2.5 | 14–16 | 0.35 | 6 | 0–28 | 42–45 | [45] |
| 1 | 417 | 0 | 927 | 698 | 92 | 241 | 2.5 | 15 | 0.4 | 5 | 0–28 | 43 | [46] |
| 1 | 400 | 0 | 1293 | 554 | 45 | 113 | 2.5 | 14 | 0.4 | 4 | 0–28 | 44 | [47] |
| 3 | 408 | 0 | 1201 | 647 | 62–68 | 93–103 | 1.5 | 14 | 0.4 | 4 | 0–28 | 32–48 | [48] |
| 5 | 408 | 0 | 1168 | 660 | 68 | 103 | 1.5 | 10–16 | 0.35 | 4 | 0–28 | 32–49 | [49] |
| 20 | 298–450 | 0 | 1100–1377 | 500–659 | 29.4–108 | 96–162 | 1.5–2.5 | 8–14 | 0.5 | 2–4 | 0–28 | 25.6–41 | [50] |
| 1 | 450 | 0 | 1150 | 500 | 108 | 162 | 1.5 | 12 | 0.6 | 2 | 0–28 | 35.2 | [51] |
| 2 | 400 | 0 | 1209–1218 | 651–655.9 | 40–45.7 | 100–114.3 | 2.5 | 10–14 | .35 | 4 | 0–28 | 25.6–32.5 | [52] |
| 1 | 310 | 0 | 1204 | 649 | 66 | 108 | 2.5 | 10 | 0.35 | 4 | 0–28 | 41 | [53] |
| 1 | 409 | 0 | 1256 | 591 | 41 | 102 | 2.5 | 8 | 0.35 | 6 | 0–28 | 39 | [54] |
| 1 | 410 | 0 | 1100 | 590 | 40 | 100 | 2.5 | 14 | 0.55 | 6 | 0–28 | 38 | [55] |
| 6 | 414 | 0 | 1091 | 588 | 60–80 | 104–138 | 1–2 | 10–20 | 0.5 | - | 0–28 | 39–46 | [56] |
| 1 | 0 | 400 | 1216.1 | 540 | 66.7 | 133.3 | 2 | 8 | 0.5 | 8 | 0–28 | 49.3 | [57] |
| Compounds | SiO2 | Al2O3 | Fe2O3 | CaO | MgO | SO3 | Na2O | K2O | TiO2 | P2O5 | Mn2O3 |
|---|---|---|---|---|---|---|---|---|---|---|---|
| Fly Ash (%) | 58.11 | 27.21 | 5.23 | 2.14 | 0.72 | NA | 0.5 | 0.5 | N/A | N/A | N/A |
| Bottom Ash (%) | 56.44 | 29.24 | 8.44 | 0.75 | 0.40 | 0.10 | 0.09 | 1.29 | 2.89 | 0.2 | 0.14 |
| Mix Number | S | SS+SH/FAH | SH(M/L) | SS/SH | SH | SS | FAH | BAH | CA | FA | CS (MPa) |
|---|---|---|---|---|---|---|---|---|---|---|---|
| GPC-1 (100% FAH) | 0.5 | 0.4 | 12 | 1.5, 2, 2.5 | 85.16 | 125.74 | 388 | 0 | 1170 | 630 | 35.5, 37.1, 39.9 |
| 0.5 | 0.4 | 14 | 1.5, 2, 2.5 | 66.2 | 141.1 | 388 | 0 | 1170 | 630 | 36.2, 39.2, 41.4 | |
| 0.5 | 0.4 | 16 | 1.5, 2, 2.5 | 55.4 | 150.3 | 388 | 0 | 1170 | 630 | 36.2, 38.3, 47.1 | |
| GPC-2 (80% FAH + 20% BAH) | 0.7 | 0.4 | 12 | 1.5, 2, 2.5 | 85.16 | 125.74 | 310 | 78 | 1170 | 630 | 27.7, 27.9, 29.1 |
| 0.7 | 0.4 | 14 | 1.5, 2, 2.5 | 66.2 | 141.1 | 310 | 78 | 1170 | 630 | 31, 31.1, 31.1 | |
| 0.7 | 0.4 | 16 | 1.5, 2, 2.5 | 55.4 | 150.3 | 310 | 78 | 1170 | 630 | 33, 30, 29 | |
| GPC-3 (60% FAH + 40% BAH) | 0.9 | 0.4 | 12 | 1.5, 2, 2.5 | 85.16 | 125.74 | 232 | 156 | 1170 | 630 | 23.5, 25.8, 25.2 |
| 0.9 | 0.4 | 14 | 1.5, 2, 2.5 | 66.2 | 141.1 | 232 | 156 | 1170 | 630 | 28.7, 26.9, 25.3 | |
| 0.9 | 0.4 | 16 | 1.5, 2, 2.5 | 55.4 | 150.3 | 232 | 156 | 1170 | 630 | 28.4, 29.3, 29.6 | |
| GPC-4 (100% FAH + 20% BAH) | 0.7 | 0.4 | 12 | 1.5, 2, 2.5 | 85.16 | 125.74 | 388 | 126 | 1170 | 504 | 36, 35.8, 33.2 |
| 0.7 | 0.4 | 14 | 1.5, 2, 2.5 | 66.2 | 141.1 | 388 | 126 | 1170 | 504 | 42.3, 47.2, 49.8 | |
| 0.7 | 0.4 | 16 | 1.5, 2, 2.5 | 55.4 | 150.3 | 388 | 126 | 1170 | 504 | 45.4, 49.6,55.4 | |
| GPC-5 (100% FAH + 40% BAH) | 0.7 | 0.4 | 12 | 1.5, 2, 2.5 | 85.16 | 125.74 | 388 | 230 | 1170 | 378 | 34.1, 35.4, 34.3 |
| 0.7 | 0.4 | 14 | 1.5, 2, 2.5 | 66.2 | 141.1 | 388 | 230 | 1170 | 378 | 36.2, 36.5, 37 | |
| 0.7 | 0.4 | 16 | 1.5, 2, 2.5 | 55.4 | 150.3 | 388 | 230 | 1170 | 378 | 31, 31,37.2 | |
| GPC-6 (100% FAH + 50% BAH) | 1 | 0.4 | 12 | 1.5, 2, 2.5 | 85.16 | 125.74 | 388 | 315 | 1170 | 315 | 26.2, 28.1, 29.1 |
| 1 | 0.4 | 14 | 1.5, 2, 2.5 | 66.2 | 141.1 | 388 | 315 | 1170 | 315 | 25.5, 28, 25.1 | |
| 1 | 0.4 | 16 | 1.5, 2, 2.5 | 55.4 | 150.3 | 388 | 315 | 1170 | 315 | 25.5,29.6, 31.2 |
| Designation | Algorithm | Number of Hidden Layers | Neurons in the Hidden Layer |
|---|---|---|---|
| ANN-I | Bayesian Regularization (BR) | 1 | 5 |
| ANN-II | BR | 1 | 10 |
| ANN-III | Levenberg-Marquardt (LM) | 1 | 5 |
| ANN-IV | LM | 1 | 10 |
| ANN-V | Scaled Conjugate Gradient (SCG) | 1 | 5 |
| ANN-VI | SCG | 1 | 10 |
| ANN-VII | BR | 2 | h1 = 10, h2 = 5 |
| ANN-VIII | BR | 2 | h1 = 10, h2 = 10 |
| ANN-IX | LM | 2 | h1 = 10, h2 = 5 |
| ANN-X | LM | 2 | h1 = 10, h2 = 10 |
| ANN-XI | BR | 3 | h1 = 10, h2 = 10, h3 = 5 |
| ANN-XII | BR | 3 | h1 = 10, h2 = 10, h3 = 10 |
| ANN-XIII | LM | 3 | h1 = 10, h2 = 10, h3 = 5 |
| ANN-XIV | LM | 3 | h1 = 10, h2 = 10, h3 = 10 |
| CT | S | L/S | SH | SS/SH | SH Concentration | SS Concentration | FAH | BA | CA | FA | Predicted CS |
|---|---|---|---|---|---|---|---|---|---|---|---|
| 28 | 0.5 | 0.4 | 16 | 3 | 51.73 | 155.2 | 388 | 124 | 1170 | 504 | 61.4347889 |
Publisher’s Note: MDPI stays neutral with regard to jurisdictional claims in published maps and institutional affiliations. |
© 2021 by the authors. Licensee MDPI, Basel, Switzerland. This article is an open access article distributed under the terms and conditions of the Creative Commons Attribution (CC BY) license (https://creativecommons.org/licenses/by/4.0/).
Share and Cite
Aneja, S.; Sharma, A.; Gupta, R.; Yoo, D.-Y. Bayesian Regularized Artificial Neural Network Model to Predict Strength Characteristics of Fly-Ash and Bottom-Ash Based Geopolymer Concrete. Materials 2021, 14, 1729. https://doi.org/10.3390/ma14071729
Aneja S, Sharma A, Gupta R, Yoo D-Y. Bayesian Regularized Artificial Neural Network Model to Predict Strength Characteristics of Fly-Ash and Bottom-Ash Based Geopolymer Concrete. Materials. 2021; 14(7):1729. https://doi.org/10.3390/ma14071729
Chicago/Turabian StyleAneja, Sakshi, Ashutosh Sharma, Rishi Gupta, and Doo-Yeol Yoo. 2021. "Bayesian Regularized Artificial Neural Network Model to Predict Strength Characteristics of Fly-Ash and Bottom-Ash Based Geopolymer Concrete" Materials 14, no. 7: 1729. https://doi.org/10.3390/ma14071729
APA StyleAneja, S., Sharma, A., Gupta, R., & Yoo, D.-Y. (2021). Bayesian Regularized Artificial Neural Network Model to Predict Strength Characteristics of Fly-Ash and Bottom-Ash Based Geopolymer Concrete. Materials, 14(7), 1729. https://doi.org/10.3390/ma14071729

