Finite Plane Strain Bending under Tension of Isotropic and Kinematic Hardening Sheets
Abstract
1. Introduction
2. Constitutive Equations
3. Strain Analysis
4. Stress Analysis
4.1. Purely Elastic Solution (Stage 1 of the Process)
4.2. Elastic/Plastic Solution with One Plastic Region (Stage 2 of the Process)
4.3. Elastic/plastic Solution with Two Plastic Regions (Stage 3 of the Process)
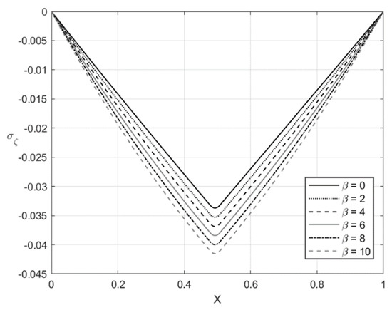
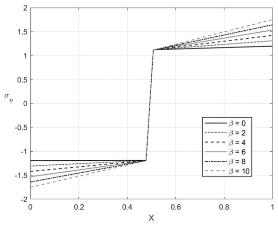
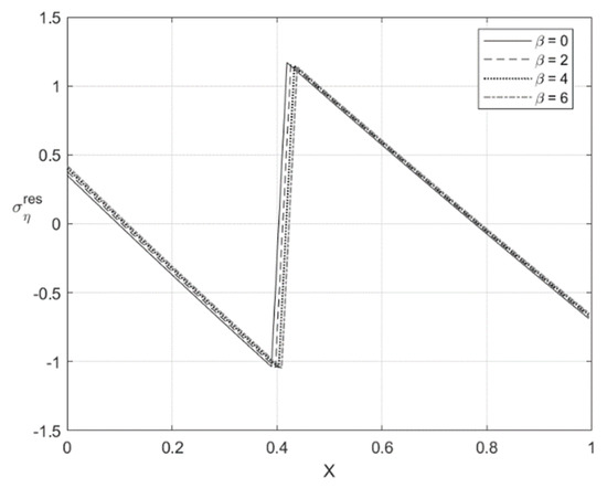
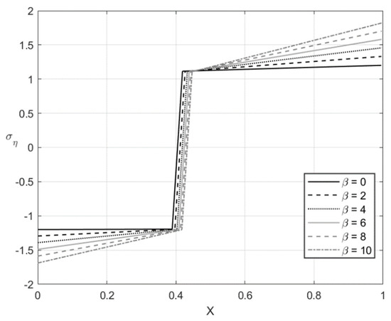
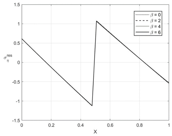
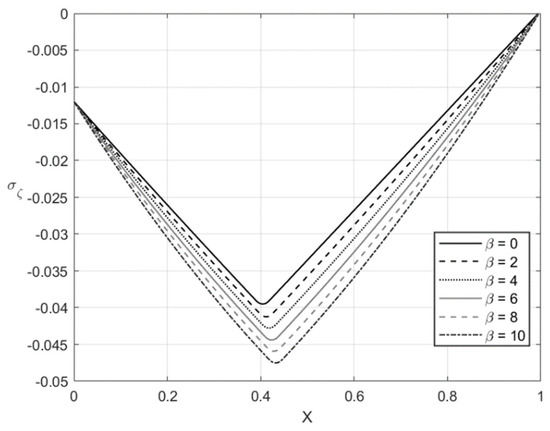
5. Residual Stresses
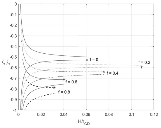
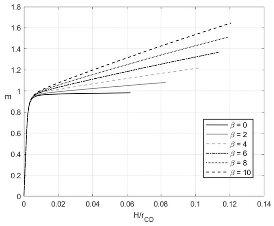
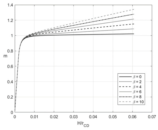
6. Numerical Example
7. Discussion
8. Conclusions
- (1)
- The constitutive equations comprising combined isotropic and kinematic hardening laws and the normality rule permit a semianalytic solution. No restriction, other than the conventional restrictions from the general theory of plasticity, is imposed on the isotropic hardening law. Prager’s law describes kinematic hardening. Numerical techniques are only necessary for solving transcendental equations and evaluating ordinary integrals.
- (2)
- An inverse method is used for finding the solution. Its key point is transformation equations that connect Eulerian and Lagrangian coordinates. These equations describe the geometry of the process and are independent of the stress equations.
- (3)
- The distribution of residual stresses is also given, assuming that unloading is purely elastic.
- (4)
- An applied aspect of the solution is that it can be used in conjunction with experimental data for identifying material properties. An advantage of the solution in this respect is that it is valid for the arbitrary isotropic hardening law.
- (5)
- One can use the solution for verifying numerical codes, which is a necessary step for their subsequent use.
Author Contributions
Funding
Institutional Review Board Statement
Informed Consent Statement
Data Availability Statement
Acknowledgments
Conflicts of Interest
Appendix A
References
- Ikumapayi, O.M.; Akinlabi, E.T.; Madushele, N.; Fatoba, S.O. A Brief Overview of Bending Operation in Sheet Metal Forming. In Advances in Manufacturing Engineering; Lecture Notes in Mechanical, Engineering; Emamian, S., Awang, M., Yusof, F., Eds.; Springer: Singapore, 2020; pp. 149–159. [Google Scholar]
- Yoshida, F.; Urabe, M.; Toropov, V.V. Identification of material parameters in constitutive model for sheet metals from cyclic bending test. Int. J. Mech. Sci. 1998, 40, 237–249. [Google Scholar] [CrossRef]
- Nie, D.; Lu, Z.; Zhang, K. Mechanical properties and microstructure evolution during bending-unbending deformation of pure titanium sheet. J. Mater. Eng. Perform. 2018, 27, 705–713. [Google Scholar] [CrossRef]
- Murphey, T.W.; Peterson, M.E.; Grigoriev, M.M. Large strain four-point bending of thin unidirectional composite. J. Spacecr. Rocket. 2015, 52, 882–895. [Google Scholar] [CrossRef]
- Capilla, G.; Hamasaki, H.; Yoshida, F.; Suzuki, T.; Okamura, K. Determination of the Anisotropic Hardening of Sheet Metals at Large Strain from Stretch Bending Test. In Key Engineering Materials; Trans Tech Publications Ltd.: Freienbach, Switzerland, 2016; Volume 725, pp. 677–682. [Google Scholar]
- Capilla, G.; Hamasaki, H.; Yoshida, F. Determination of uniaxial large-strain workhardening of high-strength steel sheets from in-plane stretch-bending testing. J. Mater. Process. Technol. 2017, 243, 152–169. [Google Scholar] [CrossRef]
- Maeda, T.; Noma, N.; Kuwabara, T.; Barlat, F.; Korkolis, Y.P. Measurement of the strength differential effect of DP980 steel sheet and experimental validation using pure bending test. J. Mater. Process. Technol. 2018, 256, 247–253. [Google Scholar] [CrossRef]
- Hill, R. The Mathematical Theory of Plasticity; Clarendon Press: Oxford, UK, 1950. [Google Scholar]
- Dadras, P.; Majlessi, S.A. Plastic bending of work hardening material. J. Eng. Ind. 1982, 104, 224–230. [Google Scholar] [CrossRef]
- Verguts, H.; Sowerby, R. The pure plastic bending of laminated sheet metal. Int. J. Mech. Sci. 1975, 17, 31–51. [Google Scholar] [CrossRef]
- Tan, Z.; Persson, B.; Magnusson, C. Plastic bending of anisotropic sheet metal. Int. J. Mech. Sci. 1995, 37, 405–421. [Google Scholar] [CrossRef]
- Gao, X.-L. Finite deformation elasto-plastic solution for the pure bending problem of a wide plate of elastic linear-hardening material. Int. J. Solids Struct. 1994, 31, 1357–1376. [Google Scholar]
- Zhu, H.X. Large deformation pure bending of an elastic plastic power-law-hardening wide plate: Analysis and application. Int. J. Mech. Sci. 2007, 49, 500–514. [Google Scholar] [CrossRef]
- Bruhns, O.T.; Gupta, N.K.; Meyers, A.T.M.; Xiao, H. Bending of an elastoplastic strip with isotropic and kinematic hardening. Arch. Appl. Mech. 2003, 72, 759–778. [Google Scholar] [CrossRef]
- Alexandrov, S.; Kim, J.H.; Chung, K.; Kang, T.J. An alternative approach to analysis of plane-strain pure bending at large strain. J. Strain Anal. Eng. Des. 2006, 41, 397–410. [Google Scholar] [CrossRef]
- Alexandrov, S.; Hwang, Y.-M. The bending moment and springback in pure bending of anisotropic sheet. Int. J. Solids Struct. 2009, 46, 4361–4368. [Google Scholar] [CrossRef]
- Alexandrov, S.; Manabe, K.; Furushima, T. A general analytic solution for plane strain bending under tension for strain-hardening material at large strain. Arch. Appl. Mech. 2011, 81, 1935–1952. [Google Scholar] [CrossRef]
- Parsa, M.H.; Ahkami, S.N.A. Bending of work hardening sheet metals subjected to tension. Int. J. Mater. Form. 2008, 1, 173–176. [Google Scholar] [CrossRef]
- Guler, M.A.; Ozer, F.; Yenice, M.; Kaya, M. Springback prediction of DP600 steels for various material model. Steel Res. Int. 2010, 81, 4361–4368. [Google Scholar]
- Prager, W. A new method of analyzing stresses and strains in work-hardening plastic solid. J. Appl. Mech. 1956, 23, 493–496. [Google Scholar]
- Xiao, H.; Bruhns, O.T.; Meyers, A. Elastoplasticity beyond small deformation. Acta Mech. 2006, 182, 31–111. [Google Scholar] [CrossRef]
- Mathematica, Version 11.3; Wolfram Research: Champaign, IL, USA, 2018.
- Roberts, S.M.; Hall, F.; Van Bael, A.; Hartley, P.; Pillinger, I.; Sturgess, E.N.; Van Houtte, P.; Aernoudt, E. Benchmark tests for 3-D, elasto-plastic, finite-element codes for the modelling of metal forming processe. J. Mater. Process. Technol. 1992, 34, 61–68. [Google Scholar] [CrossRef]
- Abali, B.E.; Reich, F.A. Verification of deforming polarized structure computation by using a closed-form solution. Contin. Mech. Thermodyn. 2020, 32, 693–708. [Google Scholar] [CrossRef]














Publisher’s Note: MDPI stays neutral with regard to jurisdictional claims in published maps and institutional affiliations. |
© 2021 by the authors. Licensee MDPI, Basel, Switzerland. This article is an open access article distributed under the terms and conditions of the Creative Commons Attribution (CC BY) license (http://creativecommons.org/licenses/by/4.0/).
Share and Cite
Strashnov, S.; Alexandrov, S.; Lang, L. Finite Plane Strain Bending under Tension of Isotropic and Kinematic Hardening Sheets. Materials 2021, 14, 1166. https://doi.org/10.3390/ma14051166
Strashnov S, Alexandrov S, Lang L. Finite Plane Strain Bending under Tension of Isotropic and Kinematic Hardening Sheets. Materials. 2021; 14(5):1166. https://doi.org/10.3390/ma14051166
Chicago/Turabian StyleStrashnov, Stanislav, Sergei Alexandrov, and Lihui Lang. 2021. "Finite Plane Strain Bending under Tension of Isotropic and Kinematic Hardening Sheets" Materials 14, no. 5: 1166. https://doi.org/10.3390/ma14051166
APA StyleStrashnov, S., Alexandrov, S., & Lang, L. (2021). Finite Plane Strain Bending under Tension of Isotropic and Kinematic Hardening Sheets. Materials, 14(5), 1166. https://doi.org/10.3390/ma14051166
