Effect of Low-Level Cyclic Loading on Bond Behavior of a Steel Bar in Concrete with Pre-Existing Damage
Abstract
:1. Introduction
2. Experiment
2.1. Materials
2.2. Specimen Preparation
2.3. Cyclic Load Test Method
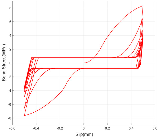
2.4. Experimental Result and Discussion
3. Experimental Data-Driven Model
3.1. Simplification of Low-Level Cyclic Bond-Slip Behavior
3.2. Formulation of Bond–Slip Model for Unloading/Reloading
3.3. Numerical Simulation and Model Validation
4. Discussion
- (1)
- The low-level cyclic load, (±)0.3 × Sm can cause significant degradation to steel rebar-concrete bond in the first three cycles, but the rate of degradation diminishes rapidly in subsequent cycles.
- (2)
- Damage caused by cyclic loading affects the pullout behavior of the steel rebar. Measurable difference can be seen in the maximum bond stress, corresponding slip, and slope of descending branch. But the effect of the cyclic loading on the frictional resistance was negligible.
- (3)
- A new numerical model has been developed to simulate the effect of low-level cyclic load on the bond–slip behavior. The results obtained from the simulation showed good agreement with that from the experiment.
5. Implications and Limitations
- (1)
- Since the accumulated damage to the bond between steel rebar and concrete, due to low-level cyclic loading, such as the moving service loads or small earthquakes, can compromise the seismic performance of reinforced concrete structures, its effect on bond behavior of steel bar in concrete need to be understood. In the present experimental study this pre-existing damage effect was verified, and it was discovered that the initial loading behavior is significantly different from the conventional ones.
- (2)
- The developed numerical bond–slip model can be embedded into a nonlinear finite element analysis procedure to simulate the realistic effect of low-level cyclic loading with the pre-existing bond stiffness degradation. This can contribute to enhancing the accuracy of performance evaluation of existing deteriorated reinforced concrete structures subjected to low-to-moderate intensity earthquakes.
- (3)
- In order to refine the proposed numerical model, further experimental studies are needed to investigate the effects of other parameters, such as rebar size and concrete strength, pertaining to hysteresis effects. Additionally, the proposed numerical model is not applicable to predict structural behavior beyond low-level cyclic loads, as the slip range considered in the model is limited up to the peak bond strength. Consequently, the softening of bond behavior cannot be represented, and should be addressed in the future development of a high-level cycle model.
Author Contributions
Funding
Institutional Review Board Statement
Informed Consent Statement
Data Availability Statement
Acknowledgments
Conflicts of Interest
Nomenclature
| average local slip corresponding to the maximum bond stress in the experiment | |
| bond stress in the experiment | |
| slip displacement in the numerical model | |
| damaged bond range limit in slip displacement | |
| maximum slip displacement at the current cycle | |
| calibration control point in slip displacement | |
| slip displacement limit | |
| maximum value of at the past and current cycles | |
| bond-slip stiffness at | |
| bond-slip stiffness at | |
| bond stress in the numerical model | |
| maximum bond stress in the previous loading cycle | |
| minimum bond stress after damage | |
| peak bond stress | |
| ratio of to | |
| initial value of | |
| first parameter for the formulation | |
| second parameter for the formulation | |
| first parameter for the formulation | |
| second parameter for the formulation | |
| ratio of to | |
| unloading stiffness | |
| cycle number |
References
- Lutz, L.A.; Gergely, P. Mechanics of Bond and Slip of Deformed Bars in Concrete. ACI J. 1967, 64, 711–721. [Google Scholar]
- Perry, E.S.; Thompson, J.N. Bond Stress Distribution on Reinforcing Steel in Beams and Pull-out Specimens. ACI J. 1968, 65, 865–874. [Google Scholar]
- Soretz, S.; Holzenbein, H. Influence of Rib Dimensions of Reinforcing Bars on Bond and Bendability. ACI J. 1979, 76, 111–126. [Google Scholar]
- Mina, S.M.; Houde, J. Study of Bond-Slip Relationships in Reinforced Concrete. ACI J. 1979, 76, 19–46. [Google Scholar]
- Nilson, A.H. Internal Measurement of Bond Slip. ACI J. 1972, 69, 439–441. [Google Scholar]
- Ismail, M.A.F.; Jirsa, J.O. Bond Deterioration of Reinforced Concrete Subject to Low Cycle Loads. ACI J. 1972, 69, 334–343. [Google Scholar]
- Tassios, T.P.; Yannopoulos, P.J. Analytical Studies on Reinforced Concrete Members Under Cyclic Loading Based on Bond Stress-Slip Relationships. ACI J. 1981, 78, 206–216. [Google Scholar]
- Eligehausen, R.; Popov, E.P.; Bertero, V.V. Local Bond Stress-Slip Relationships of Deformed Bars under Generalized Excitations, Report No. UCB/EERC-83/23; Earthquake Engineering Research Center, University of California: Berkeley, CA, USA, 1983. [Google Scholar]
- Tassios, T.P.; Koroneos, E.G. Local Bond-Slip Relationships by Means of the Moire Method. ACI J. 1984, 81, 27–34. [Google Scholar]
- Gan, Y. Bond Stress and Slip Modeling in Nonlinear Finite Element Analysis of Reinforced Concrete Structures. Master’s Thesis, University of Toronto, Toronto, ON, Canada, 2000. [Google Scholar]
- Gajer, G.; Dux, P.F. Crack Band Based Model for FEM Analysis of Concrete Structures. J. Struct. Eng. 1990, 116, 1696–1714. [Google Scholar] [CrossRef]
- Ingraffea, A.R.; Gerstle, W.H.; Gergely, P.; Saouma, V. Fracture Mechanics of Bond in Reinforced Concrete. J. Struct. Div. ASCE 1984, 110, 871–890. [Google Scholar] [CrossRef]
- Ngo, D.; Scordels, A.C. Finite Element Analysis of Reinforced Concrete Beams. ACI J. 1967, 64, 152–163. [Google Scholar]
- Nilson, A.H. Nonlinear Analysis of Reinforced Concrete by the Finite Element Method. ACI J. 1968, 65, 757–766. [Google Scholar]
- Keuser, M.; Mehlhom, G. Finite Element Models for Bond Problems. J. Struct. Div. ASCE 1987, 113, 2160–2173. [Google Scholar] [CrossRef]
- KATS. Steel Bars for Concrete Reinforcement, KS D 3504; KATS: Eumseong-gun, Korea, 2021. (In Korean)
- KATS. Iron and Steel—General Rules for Chemical Analysis Methods, KS D 1801; KATS: Eumseong-gun, Korea, 2020. (In Korean)
- Torre-Casanova, A.; Jason, L.; Davenne, L.; Pinelli, X. Confinement effects on the steel–concrete bond strength and pull-out failure. Eng. Fract. Mech. 2013, 97, 92–104. [Google Scholar] [CrossRef]












| Element | C | Si | Mn | P | S | Cu | N | Ceq |
|---|---|---|---|---|---|---|---|---|
| % mass | 0.27 | 0.13 | 0.49 | 0.014 | 0013 | 0.33 | 0.01 | 0.40 |
| Air Content | W/C | Water | Cement | Fine Aggregate | Coarse Aggregate |
|---|---|---|---|---|---|
| 4.5% | 48.2% | 111 kg | 213 kg | 902 kg | 902 kg |
| Cycle | Experimental (MPa) | Numerical (MPa) | Error (%) |
|---|---|---|---|
| 1 | 8.29 | 8.31 | 0.28 |
| 2 | 6.75 | 6.58 | 2.57 |
| 3 | 4.89 | 4.92 | 0.58 |
| 4 | 4.24 | 4.18 | 1.32 |
| 5 | 4.17 | 3.85 | 7.76 |
| 6 | 3.99 | 3.67 | 7.98 |
| 7 | 3.83 | 3.57 | 6.77 |
| 8 | 3.55 | 3.51 | 1.19 |
| 9 | 3.52 | 3.47 | 1.53 |
| 10 | 3.51 | 3.44 | 2.07 |
Publisher’s Note: MDPI stays neutral with regard to jurisdictional claims in published maps and institutional affiliations. |
© 2021 by the authors. Licensee MDPI, Basel, Switzerland. This article is an open access article distributed under the terms and conditions of the Creative Commons Attribution (CC BY) license (https://creativecommons.org/licenses/by/4.0/).
Share and Cite
Yi, C.; Lee, J.; Hong, K.-J. Effect of Low-Level Cyclic Loading on Bond Behavior of a Steel Bar in Concrete with Pre-Existing Damage. Materials 2021, 14, 7080. https://doi.org/10.3390/ma14227080
Yi C, Lee J, Hong K-J. Effect of Low-Level Cyclic Loading on Bond Behavior of a Steel Bar in Concrete with Pre-Existing Damage. Materials. 2021; 14(22):7080. https://doi.org/10.3390/ma14227080
Chicago/Turabian StyleYi, Chongku, Jeeho Lee, and Kee-Jeung Hong. 2021. "Effect of Low-Level Cyclic Loading on Bond Behavior of a Steel Bar in Concrete with Pre-Existing Damage" Materials 14, no. 22: 7080. https://doi.org/10.3390/ma14227080
APA StyleYi, C., Lee, J., & Hong, K.-J. (2021). Effect of Low-Level Cyclic Loading on Bond Behavior of a Steel Bar in Concrete with Pre-Existing Damage. Materials, 14(22), 7080. https://doi.org/10.3390/ma14227080

