Penetration of Cement Pastes into Particle-Beds: A Comparison of Penetration Models
Abstract
1. Introduction
2. Materials and Methods
2.1. Selective Paste Intrusion (SPI) Method
2.2. Materials
2.2.1. Cement Paste
2.2.2. Aggregates
2.3. Experimental Methods
2.3.1. Rheological Measurements
2.3.2. Penetration Tests
3. Penetration Models
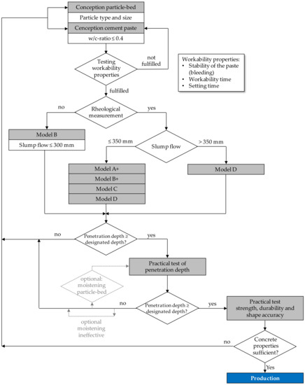
3.1. Concept of Model Development
3.2. Theoretical Background of the Models
3.3. Spread Characteristic of the Cement Paste During Printing
3.4. Modification of Model A to Model A+
3.5. Theoretical Background of Model B/B+
3.6. Theoretical Background of Model C and D
3.7. Determination of the Effective Pore Structure and Shear Rate in the Particle-Bed
4. Results and Discussion
5. Conclusions and Outlook
Author Contributions
Funding
Institutional Review Board Statement
Informed Consent Statement
Data Availability Statement
Acknowledgments
Conflicts of Interest
Appendix A
| w/c-Ratio | Mini Slump Flow | Density ρP | Yield Stress τ0 | Consistency k | Flow Index n |
|---|---|---|---|---|---|
| - | in mm | in kg/m3 | in Pa | in Pa∙sn | - |
| 0.40 | 400 | 1926 | 2.2 | 0.03 | 1.18 |
| 0.35 | 400 | 2016 | 2.3 | 0.05 | 1.18 |
| 0.30 | 400 | 2088 | 2.7 | 0.12 | 1.26 |
| 0.30 | 350 | 2096 | 5.4 | 0.12 | 1.26 |
| 0.30 | 300 | 2122 | 8.2 | 0.12 | 1.26 |
| 0.30 | 250 | 2110 | 17.1 | 0.12 | 1.26 |
Appendix B
| Series | Variation | Volume V for 0.25 m | Gantry Speed v |
|---|---|---|---|
| - | - | in m3 | in mm/min |
| (a) | 1 | 5.54 × 10−5 | 1000 |
| (a) | 2 | 5.54 × 10−5 | 2000 |
| (a) | 3 | 5.54 × 10−5 | 3000 |
| (b) | 1 | 2.92 × 10−5 | 2000 |
| (b) | 2 | 5.54 × 10−5 | 2000 |
| (b) | 3 | 8.32 × 10−5 | 2000 |

Appendix C
Appendix D


References
- UNEP. Global Status Report 2017; UNEP: Nairobi, Kenya, 2017. [Google Scholar]
- Salet, T.A.M.; Wolfs, R.J.M. Potentials and Challenges in 3D Concrete Printing. In Proceedings of the 2nd International Conference on Progress in Additive Manufacturing (Pro-AM 2016), Singapore, 16–19 May 2016. [Google Scholar]
- Suhendro, B. Toward Green Concrete for Better Sustainable Environment. Proced. Eng. 2014, 95, 305–320. [Google Scholar] [CrossRef]
- Meibodi, M.; Bernhard, M.; Jipa, A.; Dillenburger, B. The Smart Takes from the Strong: 3D printing stay-in-place formwork for concrete slab construction. In Proceedings Fabricate 2017; Glynn, R., Sheil, B., Menges, A., Skavara, M., Lee, E., Eds.; UCL Press: London, UK, 2017; pp. 210–218. [Google Scholar]
- López, D.; Veenendaal, D.; Akbarzadeh, M.; Block, P. Prototype of an ultra-thin, concrete vaulted floor system. In Proceedings of the IASS-SLTE Symposium: “Shells, Membranes and Spatial Structures: Footprints”, Brasilia, Brazil, 15–19 September 2014; Pauletti, R.M., Ed.; [Google Scholar]
- Menna, C. 3D Printed RC Structures: Concept and Technology; ETH Zürich: Zürich, Switzerland, 2017. [Google Scholar]
- Asprone, D.; Auricchio, F.; Menna, C.; Mercuri, V. 3D printing of reinforced concrete elements: Technology and design approach. Constr. Build. Mater. 2018, 165, 218–231. [Google Scholar] [CrossRef]
- Mata-Falcon, J.; Bischof, P.; Kaufmann, W. Exploiting the Potential of Digital Fabrication for Sustainable and Economic Concrete Structures. RILEM Bookseries 2018, 19, 157–166. [Google Scholar]
- Nerella, V.N.; Krause, M.; Mechtcherine, V. Direct printing test for buildability of 3D-printable concrete considering economic viability. Autom. Constr. 2020, 109, 102986. [Google Scholar] [CrossRef]
- Agustí-Juan, I.; Habert, G. Environmental design guidelines for digital fabrication. J. Clean. Prod. 2017, 142, 2780–2791. [Google Scholar] [CrossRef]
- Agustí-Juan, I.; Müller, F.; Hack, N.; Wangler, T.; Habert, G. Potential benefits of digital fabrication for complex structures: Environmental assessment of a robotically fabricated concrete wall. J. Clean. Prod. 2017, 154, 330–340. [Google Scholar] [CrossRef]
- Gebler, M.; Schoot Uiterkamp, A.J.; Visser, C. A global sustainability perspective on 3D printing technologie. Energy Policy 2014, 74, 158–167. [Google Scholar] [CrossRef]
- García de Soto, B.; Agustí-Juan, I.; Hunhevicz, J.; Joss, S.; Graser, K.; Habert, G.; Adey, B.T. Productivity of digital fabrication in construction: Cost and time analysis of a robotically built wall. Autom. Constr. 2018, 92, 297–311. [Google Scholar] [CrossRef]
- De Schutter, G.; Lesage, K.; Mechtcherine, V.; Nerella, V.N.; Habert, G.; Augustí-Juan, I. Vision of 3D printing with concrete—Technical, economic and environmental potentials. Cem. Concr. Res. 2018, 112, 25–36. [Google Scholar] [CrossRef]
- Wu, P.; Wang, J.; Wang, X. A critical review of the use of 3-D printing in the construction industry. Autom. Constr. 2016, 68, 21–31. [Google Scholar] [CrossRef]
- Gosselin, C.; Duballet, R.; Roux, P.; Gaudillière, N.; Dirrenberger, J.; Morel, P. Large-scale 3D printing of ultra-high performance concrete—A new processing route for architects and builders. Mater. Des. 2016, 100, 102–109. [Google Scholar] [CrossRef]
- Wangler, T.; Lloret, E.; Reiter, L.; Hack, N.; Gramazio, F.; Kohler, M.; Bernhard, M.; Dillenburger, B.; Buchli, J.; Roussel, N.; et al. Digital Concrete: Opportunities and Challenges. RILEM Tech. Lett. 2016, 1, 67. [Google Scholar] [CrossRef]
- Lim, S.; Buswell, R.A.; Valentine, P.J.; Piker, D.; Austin, S.A.; de Kestelier, X. Modelling curved-layered printing paths for fabricating large-scale construction components. Addit. Manuf. 2016, 12, 216–230. [Google Scholar] [CrossRef]
- Labonnote, N.; Rønnquist, A.; Manum, B.; Rüther, P. Additive construction: State-of-the-art, challenges and opportunities. Autom. Constr. 2016, 72, 347–366. [Google Scholar] [CrossRef]
- Matthäus, C.; Kofler, N.; Kränkel, T.; Weger, D.; Gehlen, C. Interlayer Reinforcement Combined with Fiber Reinforcement for Extruded Lightweight Mortar Elements. Materials 2020, 13, 4778. [Google Scholar] [CrossRef] [PubMed]
- Perrot, A.; Jacquet, Y.; Rangeard, D.; Courteille, E.; Sonebi, M. Nailing of Layers: A Promising Way to Reinforce Concrete 3D Printing Structures. Materials 2020, 13, 1518. [Google Scholar] [CrossRef] [PubMed]
- Mechtcherine, V.; Grafe, J.; Nerella, V.N.; Spaniol, E.; Hertel, M.; Füssel, U. 3D-printed steel reinforcement for digital concrete construction—Manufacture, mechanical properties and bond behaviour. Constr. Build. Mater. 2018, 179, 125–137. [Google Scholar] [CrossRef]
- Weger, D.; Baier, D.; Straßer, A.; Prottung, S.; Kränkel, T.; Bachmann, A.; Gehlen, C.; Zäh, M. Reinforced Particle-bed Printing by Combination of the Selective Paste Intrusion Method with Wire and Arc Additive Manufacturing—A First Feasibility Study. In Proceedings of the 2nd RILEM International Conference on Concrete and Digital Fabrication, Eindhoven, The Netherlands, 6–8 July 2020. [Google Scholar]
- Henke, K. Additive Baufertigung durch Extrusion von Holzleichtbeton. Ph.D. Thesis, Universitätsbibliothek der TU München, München, 2016. [Google Scholar]
- Weger, D.; Gehlen, C.; Lowke, D. 3D-Betondrucken—Stand der Forschung an der TUM. In Proceedings of the 59. Forschungskolloquium des DAfStb, München, Germany, 11–12 October 2018. [Google Scholar]
- Weger, D.; Gehlen, C.; Lowke, D. Additive Fertigung von Betonbauteilen durch selektive Zementleim-Intrusion. In Proceedings of the ibausil 2018, Weimar, Germany, 12–14 September 2018. [Google Scholar]
- Dressler, I.; Freund, N.; Lowke, D. The Effect of Accelerator Dosage on Fresh Concrete Properties and on Interlayer Strength in Shotcrete 3D Printing. Materials 2020, 13, 374. [Google Scholar] [CrossRef]
- Lowke, D.; Dini, E.; Perrot, A.; Weger, D.; Gehlen, C.; Dillenburger, B. Particle-bed 3D printing in concrete construction—Possibilities and challenges. Cem. Concr. Res. 2018, 112, 50–65. [Google Scholar] [CrossRef]
- Pegna, J. Exploratory investigation of solid freeform construction. Autom. Constr. 1997, 5, 427–437. [Google Scholar] [CrossRef]
- Pegna, J. Application of Cementitious Bulk materials to Site Processed Solid Freeform Construction. In Proceedings of the Solid Freeform Fabrication Symposium, Austin, TX, USA, 3–5 August 1995. [Google Scholar]
- Weger, D.; Lowke, D.; Gehlen, C. 3D printing of concrete structures using the selective binding method—Effect of concrete technology on contour precision and compressive strength. In Proceedings of the 11th fib International PhD Symposium in Civil Engineering, Tokyo, Japan, 29–31 August 2016; Maekawa, K., Kasuga, A., Yamazaki, J., Eds.; pp. 403–406, ISBN 978-4-9909148-0-6. [Google Scholar]
- Weger, D.; Lowke, D.; Gehlen, C. 3D Printing of Concrete Structures with Calcium Silicate based Cements using the Selective Binding Method—Effects of Concrete Technology on Penetration Depth of Cement Paste. In Proceedings of the Hipermat 2016—4th International Symposium on Ultra-High Performance Concrete and High Performance Construction Materials Kassel, Kassel, Germany, 9–11 March 2016. [Google Scholar]
- Weger, D.; Lowke, D.; Gehlen, C.; Talke, D.; Henke, K. Additive manufacturing of concrete elements using selective cement paste intrusion—Effect of layer orientation on strength and durability. In Proceedings of the RILEM 1st International Conference on Concrete and Digital Fabricaton, Zürich, Switzerland, 10–12 September 2018. [Google Scholar]
- Weger, D. Additive manufacturing of concrete structures by Selective Paste Intrusion—SPI/Additive Fertigung von Beton-strukturen mit der Selective Paste Intrusion—SPI (in German). Ph.D. Thesis, Technical University of Munich, Munich, Germany, 2020. [Google Scholar]
- Prasittisopin, L.; Pongpaisanseree, K.; Snguanyat, C.; Dini, E. A 3D Printing Cement Mortar for Powder-bed (D-Shape) Machine. In Proceedings of the RILEM 1st International Conference on Concrete and Digital Fabricaton; Zürich, Switzerland, 9–12 September 2018. [Google Scholar]
- Lowke, D.; Weger, D.; Henke, K.; Talke, D.; Winter, S.; Gehlen, C. 3D-Drucken von Betonbauteilen durch selektives Binden mit calciumsilikatbasierten Zementen—Erste Ergebnisse zu beton-technologischen und verfahrenstechnischen Einflüssen. In Proceedings of the 19. Internationale Baustofftagung, Weimar, Germany, 16–18 September 2015; Ludwig, H.-M., Ed.; ISBN 978-3-00-050225-5. [Google Scholar]
- Lowke, D.; Talke, D.; Dressler, I.; Weger, D.; Gehlen, C.; Ostertag, C.; Rael, R. Particle bed 3D printing by selective cement activation—Applications, material and process technology. Cem. Concr. Res. 2020, 134, 106077. [Google Scholar] [CrossRef]
- Shakor, P.; Sanjayan, J.; Nazari, A.; Nejadi, S. Modified 3D printed powder to cement-based material and mechanical properties of cement scaffold used in 3D printing. Constr. Build. Mater. 2017, 138, 398–409. [Google Scholar] [CrossRef]
- Shakor, P.; Nejadi, S.; Paul, G.; Sanjayan, J. Dimensional accuracy, flowability, wettability, and porosity in inkjet 3DP for gypsum and cement mortar materials. Autom. Constr. 2020, 110, 102964. [Google Scholar] [CrossRef]
- Cesaretti, G.; Dini, E.; de Kestelier, X.; Colla, V.; Pambaguian, L. Building components for an outpost on the Lunar soil by means of a novel 3D printing technology. Acta Astronaut. 2014, 93, 430–450. [Google Scholar] [CrossRef]
- Weger, D.; Kim, H.; Talke, D.; Henke, K.; Kränkel, T.; Gehlen, C. Lightweight Concrete 3D-Printed by Selective Cement Activation—Investigation of Thermal Conductivity, Strength and Water Distribution. In Proceedings of the 2nd RILEM International Conference on Concrete and Digital Fabrication, Eindhoven, The Netherlands, 6–9 July 2020. [Google Scholar]
- Fromm, A. 3-D-Printing zementgebundender Formteile: Grundlagen, Entwicklung und Verwendung. Doctoral Thesis, Kassel University Press GmbH, Kassel, Germany, 2014. [Google Scholar]
- Talke, D.; Henke, K.; Weger, D. Selective Cement Activation (SCA)—New possibilities for additive manufacturing in construction. In Proceedings of the Form and Force: IASS Symposium 2019, Barcelona, Spain, 7–10 October 2019; ISBN 978-3-86219-790-3. [Google Scholar]
- Pierre, A.; Weger, D.; Perrot, A.; Lowke, D. Penetration of cement pastes into sand packings during 3D printing: Analytical and experimental study. Mater. Struct. 2018, 51, 22. [Google Scholar] [CrossRef]
- Pierre, A.; Weger, D.; Perrot, A.; Lowke, D. Additive Manufacturing of Cementitious Materials by Selective Paste Intrusion: Numerical Modeling of the Flow Using a 2D Axisymmetric Phase Field Method. Materials 2020, 13, 5024. [Google Scholar] [CrossRef]
- Pierre, A.; Weger, D.; Perrot, A.; Lowke, D. 2D Numerical Modelling of Particle-Bed 3D Printing by Selective Paste Intrusion. In Proceedings of the Second RILEM International Conference on Concrete and Digital Fabrication, Eindhoven, Switzerland, 6–9 July 2020; Bos, F.P., Lucas, S.S., Wolfs, R.J., Salet, T.A., Eds.; Springer International Publishing: Cham, Switzerland, 2020; pp. 342–352. ISBN 978-3-030-49915-0. [Google Scholar]
- Chevalier, T.; Chevalier, C.; Clain, X.; Dupla, J.C.; Canou, J.; Rodts, S.; Coussot, P. Darcy’s law for yield stress fluid flowing through a porous medium. J. Non-Newtonian Fluid Mech. 2013, 195, 57–66. [Google Scholar] [CrossRef]
- Chevalier, T.; Talon, L. Generalization of Darcy’s law for Bingham fluids in porous media: From flow-field statistics to the flow-rate regimes. Phys. Rev. E Stat. Nonlin. Soft Matter Phys. 2015, 91, 23011. [Google Scholar] [CrossRef]
- Weger, D.; Talke, D.; Lowe, D.; Henke, K. 3D-Betondruck, Variante ’Paste Intrusion’. Herstellung eines mit inneren Streben ausgesteiften Rohres. Gefördert durch Informationszentrum Beton GmbH; ITSZ-Medienzentrum Technische Universität München: Münich, Germany, 2017. [Google Scholar]
- Roussel, N. Correlation between Yield Stress and Slump: Comparison between Numerical Simulations and Concrete Rheometers Results. Mater. Struct 2007, 39, 501–509. [Google Scholar] [CrossRef]
- Pierre, A.; Lanos, C.; Estellé, P. Extension of spread-slump formulae for yield stress evaluation. Appl. Rheol. 2013, 23, 63849. [Google Scholar] [CrossRef]
- De Larrard, F.; Ferraris, C.F.; Sedran, T. Fresh concrete: A Herschel-Bulkley material. Mat. Struct. 1998, 31, 494–498. [Google Scholar] [CrossRef]
- Papo, A. Rheological models for cement pastes. Mat. Struct. 1988, 21, 41. [Google Scholar] [CrossRef]
- Herschel, W.H.; Bulkley, R. Konsistenzmessungen von Gummi-Benzollösungen. Kolloid-Zeitschrift 1926, 39, 291–300. [Google Scholar] [CrossRef]
- Lowke, D. Sedimentationsverhalten und Robustheit selbstverdichtender Betone. Ph.D. Thesis, Technical University of Munich, München, Germany, 2013. [Google Scholar]
- Franzen, P. Zum Einfluss der Porengeometrie auf den Druckverlust bei der Durchströmung von Porensystemen. Rheol. Acta 1979, 18, 392–423. [Google Scholar] [CrossRef]
- Mölter-Siemens, W.; Fischer, G. Laminare und turbulente Strömungskennwerte für die Differenzdruckauslegung von Gashochdruckfiltern. F S Filtr. Sep. 2015, 29, 250–255. [Google Scholar]
- Forchheimer, P. Wasserbewegung durch Boden. Zeitschrift Ver. dtsch. Ing. 1901, 45, 1782–1788. [Google Scholar]
- Ciriello, V.; Di Federico, V. Similarity solutions for flow of non-Newtonian fluids in porous media revisited under parameter uncertainty. Adv. Water Resour. 2012, 43, 38–51. [Google Scholar] [CrossRef]
- Sochi, T. Non-Newtonian flow in porous media. Polymer 2010, 51, 5007–5023. [Google Scholar] [CrossRef]
- Chhabra, R.P.; Comiti, J.; Machač, I. Flow of non-Newtonian fluids in fixed and fluidised beds. Chem. Eng. Sci. 2001, 56, 1–27. [Google Scholar] [CrossRef]
- Liu, S.; Masliyah, J.H. On non-Newtonian fluid flow in ducts and porous media. Chem. Eng. Sci. 1998, 53, 1175–1201. [Google Scholar] [CrossRef]
- Lopez, X.; Valvatne, P.H.; Blunt, M.J. Predictive network modeling of single-phase non-Newtonian flow in porous media. J. Coll. Interface Sci. 2003, 264, 256–265. [Google Scholar] [CrossRef]
- Sabiri, N.-E.; Comiti, J. Pressure drop in non-Newtonian purely viscous fluid flow through porous media. Chem. Eng. Sci. 1995, 50, 1193–1201. [Google Scholar] [CrossRef]
- Vasilic, K.; Meng, B.; Kühne, H.C.; Roussel, N. Flow of fresh concrete through steel bars: A porous medium analogy. Cem. Concr. Res. 2011, 41, 496–503. [Google Scholar] [CrossRef]
- Vasilic, K.; Schmidt, W.; Kühne, H.C.; Haamkens, F.; Mechtcherine, V.; Roussel, N. Flow of fresh concrete through reinforced elements: Experimental validation of the porous analogy numerical method. Cem. Concr. Res. 2016, 88, 1–6. [Google Scholar] [CrossRef]
- Vasilic, K. A Numerical Model for Self-Compacting Concrete Flow through Reinforced Sections: A Porous Medium Analogy. Ph.D. Thesis, Bundesanstalt für Materialforschung und -prüfung (BAM), Berlin, Germany, 2016. [Google Scholar]
- Carman, P.C. Permeability of saturated sands, soils and clays. J. Agric. Sci. 1939, 29, 262. [Google Scholar] [CrossRef]
- Tamayol, A.; Bahrami, M. Transverse permeability of fibrous porous media. Phys. Rev. E Stat. Nonlin. Soft Matter Phys. 2011, 83, 46314. [Google Scholar] [CrossRef]
- Roussel, N.; Coussot, P. “Fifty-cent rheometer” for yield stress measurements: From slump to spreading flow. J. Rheol. 2005, 49, 705–718. [Google Scholar] [CrossRef]
- Roussel, N.; Stefani, C.; Leroy, R. From mini-cone test to Abrams cone test: Measurement of cement-based materials yield stress using slump tests. Cem. Concr. Res. 2005, 35, 817–822. [Google Scholar] [CrossRef]
- Ovarlez, G.; Roussel, N. A Physical Model for the Prediction of Lateral Stress Exerted by Self-Compacting Concrete on Formwork. Mat. Struct. 2007, 39, 269–279. [Google Scholar] [CrossRef]
- Mezger, T.G. Das Rheologie Handbuch: 4. Auflage; Vincentz Network: Hannover, Germany, 2012; ISBN 9783866308251. [Google Scholar]
- Müller, U. Anorganische Strukturchemie; Vieweg Teubner: Wiesbaden, Germany, 2008; ISBN 978-3-8348-0626-0. [Google Scholar]
- Oren, P.-E.; Bakke, S.; Arntzen, O.J. Extending Predictive Capabilities to Network Models. SPE J. 1998, 3, 324–336. [Google Scholar] [CrossRef]
- Sorbie, K.; Huang, Y. Rheological and transport effects in the flow of low-concentration xanthan solution through porous media. J. Coll. Interface Sci. 1991, 145, 74–89. [Google Scholar] [CrossRef]
- Cannella, W.J.; Huh, C.; Seright, R.S. Prediction of Xanthan Rheology in Porous Media. In Proceedings of the SPE Annual Technical Conference and Exhibition, SPE Annual Technical Conference and Exhibition, Houston, TX, USA, 2–5 October 1988. [Google Scholar]
- Hirasaki, G.J.; Pope, G.A. Analysis of Factors Influencing Mobility and Adsorption in the Flow of Polymer Solution through Porous Media. Soc. Pet. Eng. J. 1974, 14, 337–346. [Google Scholar] [CrossRef]
- Willhite, G.P.; Uhl, J.T. Correlation of the Flow of Flocon 4800 Biopolymer with Polymer Concentration and Rock Properties in Berea Sandstone. In Water-Soluble Polymers for Petroleum Recovery; Stahl, G.A., Schulz, D.N., Eds.; Springer US: Boston, MA, USA, 1988; pp. 101–119. ISBN 978-1-4419-3209-9. [Google Scholar]
- Carman, P.C. Fluid flow through granular beds. Trans. Inst. Chem. Eng. 1937, 15, 32–48. [Google Scholar] [CrossRef]
- Tamayol, A.; Bahrami, M. Analytical determination of viscous permeability of fibrous porous media. Int. J. Heat Mass Transf. 2009, 52, 2407–2414. [Google Scholar] [CrossRef]
- Higdon, J.J.L.; Ford, G.D. Permeability of three-dimensional models of fibrous porous media. J. Fluid Mech. 1996, 308, 341–361. [Google Scholar] [CrossRef]
- DIN Deutsches Institut für Normung e.V. DIN EN 12350-6:2011-03. Prüfung von Frischbeton—Teil 6: Frischbetonrohdichte; Beuth Publishing DIN: Berlin, Germany, 2011; Deutsche Fassung EN 12350-6:2009, 2011, 91.100.30. [Google Scholar]














| w/c-Ratio | Mini Slump Flow in mm | |||
|---|---|---|---|---|
| 250 | 300 | 350 | 400 | |
| 0.30 | 0.600 wt.% | 0.648 wt.% | 0.695 wt.% | 0.720 wt.% |
| 0.35 | - | - | - | 0.560 wt.% |
| 0.40 | - | - | - | 0.530 wt.% |
| Minimum Grain Size | Maximum Grain Size | Medium Grain Size d50 | Density ρP | Bulk Density ρP,B | Porosity ε |
|---|---|---|---|---|---|
| in mm | in mm | in mm | in kg/m3 | in kg/m3 | - |
| 0.7 | 1.2 | 1.0 | 2645 | 1414 | 0.465 |
| 1.0 | 2.2 | 1.6 | 2643 | 1447 | 0.453 |
| 2.0 | 3.2 | 2.6 | 2642 | 1434 | 0.457 |
| χ | Shape of the Cross Section of the Pore |
|---|---|
| - | - |
| 0.5 | Circular shape |
| 0.6 | Equilateral triangle |
| 0.5623 | Square |
Publisher’s Note: MDPI stays neutral with regard to jurisdictional claims in published maps and institutional affiliations. |
© 2021 by the authors. Licensee MDPI, Basel, Switzerland. This article is an open access article distributed under the terms and conditions of the Creative Commons Attribution (CC BY) license (http://creativecommons.org/licenses/by/4.0/).
Share and Cite
Weger, D.; Pierre, A.; Perrot, A.; Kränkel, T.; Lowke, D.; Gehlen, C. Penetration of Cement Pastes into Particle-Beds: A Comparison of Penetration Models. Materials 2021, 14, 389. https://doi.org/10.3390/ma14020389
Weger D, Pierre A, Perrot A, Kränkel T, Lowke D, Gehlen C. Penetration of Cement Pastes into Particle-Beds: A Comparison of Penetration Models. Materials. 2021; 14(2):389. https://doi.org/10.3390/ma14020389
Chicago/Turabian StyleWeger, Daniel, Alexandre Pierre, Arnaud Perrot, Thomas Kränkel, Dirk Lowke, and Christoph Gehlen. 2021. "Penetration of Cement Pastes into Particle-Beds: A Comparison of Penetration Models" Materials 14, no. 2: 389. https://doi.org/10.3390/ma14020389
APA StyleWeger, D., Pierre, A., Perrot, A., Kränkel, T., Lowke, D., & Gehlen, C. (2021). Penetration of Cement Pastes into Particle-Beds: A Comparison of Penetration Models. Materials, 14(2), 389. https://doi.org/10.3390/ma14020389

