Cost Analysis of Prefabricated Elements of the Ordinary and Lightweight Concrete Walls in Residential Construction
Abstract
1. Introduction
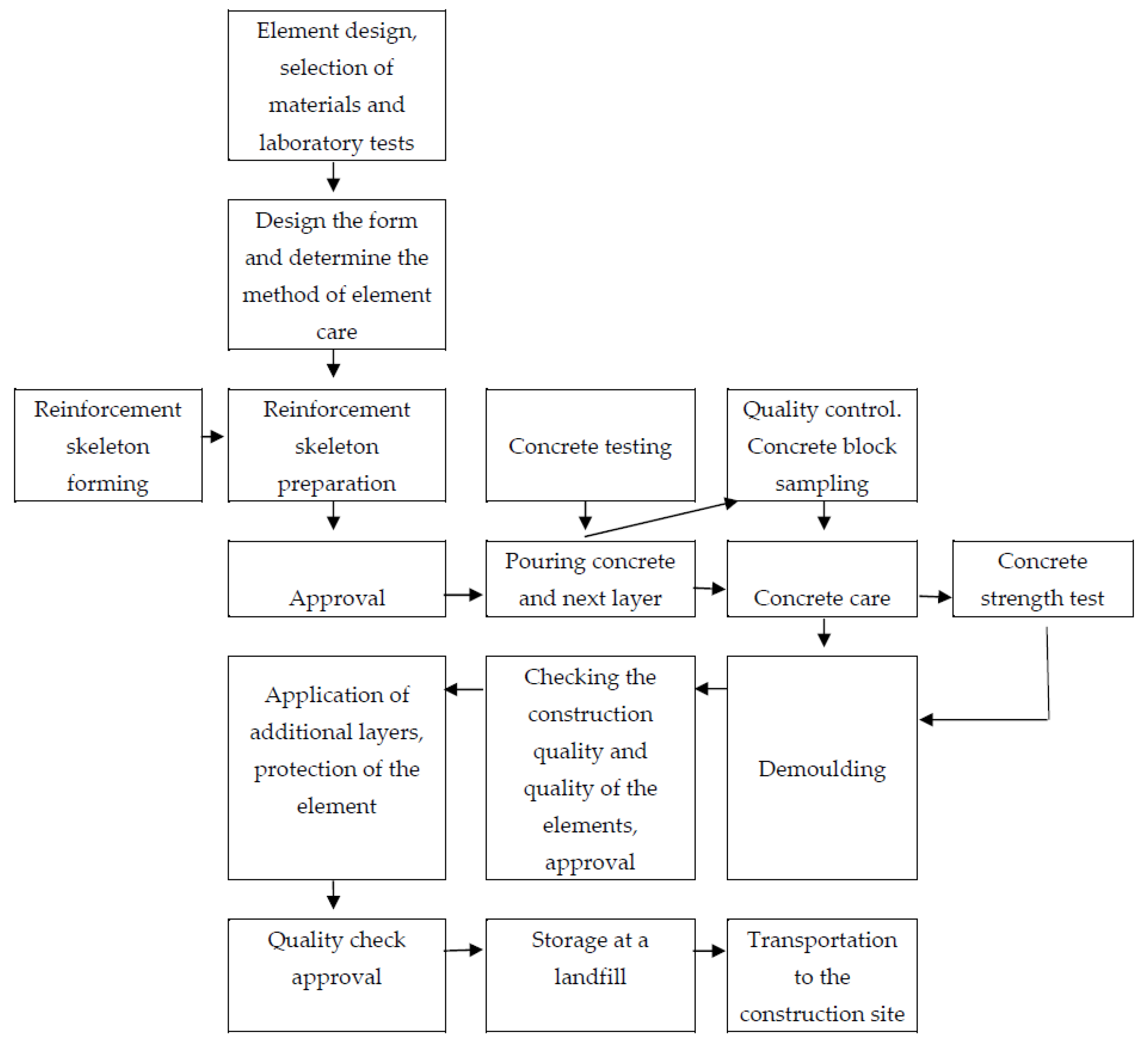
2. Materials and Methods
Prefabricated Concrete and Residential Buildings
3. Results
3.1. Comparison of the Heat Transfer Coefficient through Outer Walls
3.2. Thermal Insulation
- d1, d2, … di—element thickness (cm)
- λ1, λ2, … λi—thermal conductivity coefficient (W/m·K)RT = Rsi + R1 + R2 +…..+ Ri + Rse
- RT—total thermal resistivity (m2·K/W)
- Rsi—thermal resistance on the inner surface, (m2·K/W)
- R1, R2, … Ri—each layer’s thermal resistivity values, (m2·K/W)
- Rse—thermal resistance on the outer surface, (m2·K/W)
4. Discussion
4.1. The Cost Analysis of the Facility Implementation in Prefabricated Technology
- Solution 1
- Prefabricated reinforced concrete (walls, ceilings and stairs): 486.42 monetary units
- Solution 2
- Prefabricated items from concrete products made of sintered and expanded clay aggregate (walls) and prefabricated reinforced concrete (ceilings and stairs): 494.75 monetary units
- Solution 3
- Prefabricated products that were made of lightweight concrete with GEGA (walls) and prefabricated reinforced concrete (ceilings and stairs): 512.87 monetary units.
4.2. The Analysis of Assembly Time
5. Conclusions
Author Contributions
Funding
Conflicts of Interest
References
- PN-EN 206:2013+A1:2016 Concrete. Specification, Performance, Production and Conformity. Available online: https://shop.bsigroup.com/ProductDetail/?pid=000000000030326195 (accessed on 31 December 2013).
- Oktay, H.; Yumrutas, R.; Akpolat, A. Mechanical and thermal properties of lightweight aggregate concretes. Constr. Build. Mater. 2015, 96, 217–225. [Google Scholar] [CrossRef]
- Chandra, S.; Berntsson, L. Lightweight Aggregate Concrete. Science, Technology and Applications; Noyes Publications: Norwich, UK; New York, NY, USA, 2002; ISBN 0-8155-1486-7. [Google Scholar]
- Šeputytė-Jucikė, J.; Sinica, M. The effect of expanded glass and polystyrene waste on the properties of lightweight aggregate concrete. Eng. Struct. Technol. 2016, 8, 31–40. [Google Scholar] [CrossRef]
- Ünal, O.; Uygunoglu, T.; Yildiz, A. Investigation of properties of low-strength lightweight concrete for thermal insulation. Build. Environ. 2007, 42, 584–590. [Google Scholar] [CrossRef]
- Krishnamoorthy, R.R.; Zujip, J.A. Thermal conductivity and microstructure of concrete using recycle glass as a fine aggregate replacement. Int. J. Adv. Res. Technol. 2013, 3, 463–471. [Google Scholar]
- Kurpińska, M. Properties of concrete impregnated using epoxy composition. Roads Bridges-Drog. Mosty 2011, 10, 59–80. [Google Scholar]
- Bumanis, G.; Bajare, D.; Korjakins, A. Mechanical and thermal properties of lightweight concrete made from expanded glass. J. Sustain. Arch. Civ. Eng. 2013, 2, 26–32. [Google Scholar] [CrossRef]
- Omidimoaf, E.; Rajabi, A.M.; Abdelgader, H.S.; Kurpińska, M.; Wilde, K. Effect of coarse grain aggregate on strength parameters of two-stage concrete. Mater. Bud. 2019, 3, 1–3. [Google Scholar] [CrossRef]
- Rumsys, D.; Spudulis, E.; Bacinskas, D.; Kaklauskas, G. Compressive Strenght and Durability Properties Structural Lightweight Concrete with Fine Expanded Class and/or Clay Aggregates. Materials 2018, 11, 2434. [Google Scholar] [CrossRef] [PubMed]
- Ke, Y.; Beaucor, A.L.; Ortola, S.; Dumontet, H.; Cabrillac, R. Influence of volume fraction and characteristics of lightweight aggregates on the mechanical properties of concrete. Constr. Build. Mater. 2009, 23, 2821–2828. [Google Scholar] [CrossRef]
- Kurpińska, M.; Ferenc, T. Effect of porosity on physical properties of lightweight cement composite with foamed glass aggregate. In Proceedings of the II International Conference of Computational Methods in Engineering Science (CMES’2017), Lublin, Poland, 23–25 November 2017. [Google Scholar]
- Lo, T.Y.; Tang, W.C.; Cui, H.Z. The effects of aggregate properties on lightweight concrete. Build. Environ. 2007, 42, 3025–3029. [Google Scholar] [CrossRef]
- Wang, J.Y.; Chia, K.S.; Liew, J.Y.R.; Zhang, M.H. Flexural performance of fiber-reinforced ultra-lightweight cement composites with low fiber content. Cem. Concr. Compos. 2013, 43, 39–47. [Google Scholar] [CrossRef]
- Kristowski, A.; Grzyl, B.; Kurpińska, M.; Pszczoła, M. The rigid and flexible road pavements in terms of life cycle costs. In Proceedings of the Creative Construction Conference 2018, Ljubljana, Slovenia, 30 June–3 July 2018. [Google Scholar] [CrossRef]
- Limbachiya, M.; Meddah, M.; Fotiadou, S. Performance of granulated foam glass concrete. Constr. Build. Mater. 2012, 28, 759–768. [Google Scholar] [CrossRef]
- Khatib, J.M.; Shariff, S.; Negim, E.M. Effect of incorporating foamed glass on the flexural behaviour of reinforced concrete beams. World Appl. Sci. J. 2012, 19, 47–51. [Google Scholar]
- Chung, S.Y.; Abd Elrahman, M.; Sikora, P.; Rucinska, T.; Horszczaruk, E.; Stephan, D. Evaluation of the Effects of Crushed and Expanded Waste Glass Aggregates on the Material Properties of Lightweight Concrete Using Image-Based Approaches. Materials 2017, 10, 1354. [Google Scholar] [CrossRef] [PubMed]
- Kurpińska, M.; Ferenc, T. Application of lightweight cement composite with foamed glass aggregate in shell structures. Shell Struct. Theory Appl. 2018, 4, 549–552. [Google Scholar]
- Kurpinska, M.; Kułak, L. Predicting Performance of Lightweight Concrete with Granulated Expanded Glass and Ash Aggregate by Means of Using Artificial Neural Networks. Materials 2019, 12, 2002. [Google Scholar] [CrossRef]
- Kralj, D. Experimental study of recycling lightweight concrete with aggregates containing expanded glass. Process. Saf. Environ. Prot. 2006, 87, 267–273. [Google Scholar] [CrossRef]
- Brückner, T.; Fuchs, A.; Wistlich, L.; Hoess, A.; Nies, B.; Gbureck, U. Prefabricated and Self-Setting Cement Laminates. Materials 2019, 12, 834. [Google Scholar] [CrossRef]
- Liu, S.; Wang, S.; Tang, W.; Hu, N.; Wei, J. Inhibitory E_ect of waste Glass Powder on ASR Expansion Induced by Waste Glass Aggregate Materials. Materials 2015, 8, 6849–6862. [Google Scholar] [CrossRef]
- Jamshidi, A.; Kurumisawa, K.; Nawa, T.; Igarashi, T. Performance of pavements incorporating waste glass: The current state of the art. Renew. Sustain. Energy Rev. 2016, 64, 211–236. [Google Scholar] [CrossRef]
- Mariak, A.; Kurpińska, M.; Wilde, K. Maturity curve for estimating the in-place strength of high performance concrete. MATEC Web Conf. 2019, 262, 06007. [Google Scholar] [CrossRef][Green Version]
- Mariak, A.; Kurpińska, M. The effect of macro polymer fibres length and content on the fibre reinforced concrete. MATEC Web Conf. 2018, 219, 03004. [Google Scholar] [CrossRef][Green Version]
- Gong, T.; Yang, J.; Hu, H.; Xu, F. Construction Technology of Off-Site Precast Concrete Buildings. Front. Eng. Manag. 2015, 2, 122. [Google Scholar] [CrossRef]
- Pons, O.; Oliva, J.M.; Maas, S.R. Improving the Learning Process in the Latest Prefabricated School Buildings. Improv. Sch. 2010, 13, 249–265. [Google Scholar] [CrossRef]
- Cao, X.; Li, X.; Zhu, Y.; Zhang, Z. A comparative study of environmental performance between prefabricated and traditional residential buildings in China. J. Clean. Prod. 2015, 109, 131–143. [Google Scholar] [CrossRef]
- Jiao, L.; Li, X.D. Application of Prefabricated Concrete in Residential Buildings and its Safety Management. Arch. Civ. Eng. 2018, 64, 21–35. [Google Scholar] [CrossRef]
- PN-EN 12524:2000. Building Materials and Products. Hygrothermal Properties. Tabulated Design Values; ISO: Geneva, Switzerland, 2000. [Google Scholar]
- PN-EN ISO 6946:2017. Building Components and Building Elements. Thermal Resistance and Thermal Transmittance. Calculation Methods; ISO: Geneva, Switzerland, 2017. [Google Scholar]
- PN-EN 12831-1:2017. Energy Performance of Buildings. Method for Calculation of the Design Heat Load. Space Heating Load, Module M3-3; ISO: Geneva, Switzerland, 2017. [Google Scholar]
- Mostafa, K.G.; Montemagno, C.; Qureshi, A.J. Strength to cost ratio analysis of FDM Nylon 12 3D Printed Parts. Procedia Manuf. 2018, 26, 753–762. [Google Scholar] [CrossRef]
- Khosravani, M.R.; Nasiri, S.; Weinberg, K. Application of case-based reasoning in a fault detection system on production of drippers. Appl. Soft Comput. 2019, 75, 227–232. [Google Scholar] [CrossRef]
- Leśniak, A.; Zima, K. Cost calculation of construction projects including sustainability factors using the Case Based Reasoning (CBR) method. Sustainability 2018, 10, 1608. [Google Scholar] [CrossRef]
- Resolution of the Minister of Infrastructure of May 18, 2004 on Determining the Methods and Grounds for Preparing an Investor’s Cost Estimate, Calculating Planned Costs of Design Works and Planned Costs of Construction Works Specified in the Functional and Utility Program. Available online: http://prawo.sejm.gov.pl/isap.nsf/DocDetails.xsp?id=WDU20041301389 (accessed on 3 November 2019).
- Grzyl, B.; Kristowski, A. A calculation proposal of labour time input when concreting in difficult atmospheric conditions. Czas. Tech. 2014, 2014, 203–208. [Google Scholar]
- Ośrodek Wdrożeń Ekonomiczno-Organizacyjnych Budownictwa PROMOCJA Sp. z o.o. Bulletin of Prices for Investment Construction Works, III Term 2019; OWEOB Promotion Sp.z o.o.: Warszawa, Poland, 2019. [Google Scholar]
- Wacetob. Katalog Nakładów Rzeczowych nr 2-02; Wacetob: Warszawa, Poland, 2017. [Google Scholar]
- Leśniak, A.; Plebankiewicz, E.; Zima, K. Cost calculation of building structures and building works in Polish conditions. Eng. Manag. Res. 2012, 1, 72–81. [Google Scholar] [CrossRef]
- Grzyl, B.; Siemaszko, A. The Life Cycle Assessment and Life Cycle Cost in public works contracts. E3S Web Conf. 2018, 44, 00047. [Google Scholar] [CrossRef]
- Grzyl, B.; Kristowski, A.; Jamroz, K.; Gobis, A. Methods of estimating the cost of traffic safety equipment’s life cycle. MATEC Web Conf. 2017, 122, 02003. [Google Scholar] [CrossRef]
- Grzyl, B.; Miszewska-Urbańska, E.; Apollo, M. The life cycle cost of a building from the point of view of environmental criteria of selecting the most beneficial offer in the area of competitive tendering. E3S Web Conf. 2017, 17, 00028. [Google Scholar] [CrossRef]
- Kowalski, D.; Grzyl, B.; Kristowski, A. The cost analysis of corrosion protection solutions for steel components in terms of the object life cycle cost. Civ. Environ. Eng. Rep. 2017, 26, 5–13. [Google Scholar] [CrossRef]
- Plebankiewicz, E.; Zima, K.; Wieczorek, D. Life cycle cost modelling of buildings with consideration of the risk. Arch. Civ. Eng. 2016, 62, 149–166. [Google Scholar] [CrossRef][Green Version]





| On-Site Construction | Off-Site Construction | |
|---|---|---|
| Labor/time | Labor work intensive. Longer time for construction. | Technology intensive. Shorter time for construction. |
| Environmental independence | Remarkably influenced by the ambient temperature and other factors. | Prefabricated components can be directly assembled on site. |
| Quality control | Hard to find an agreed standard for various situations. | Quality can be easily controlled, the elements are repeatable. |
| Shape flexibility | On-site construction is often applied for buildings with complicated designs. | Buildings are relatively alike due to fixed scale. |
| Construction management | Complex management of material stocking, human resources and safety. | Transport of the materials and their stocking can be reduced. |
| Resource consumption | Low efficiency of resource usage. Huge energy consumption. | Industrialization of components increases the efficiency of resource usage. A specified factory is usually needed. |
| Environmental friendliness | Noise and pollution influence the environment greatly. | Rare noise and pollution, hence, more environmentally friendly. |
| Construction function | Special procedures need to be applied for water and fire protection. Lower construction efficiency. | Components of specified functions are precast in factory, which reduces difficulties. |
| Structure performance | Better performance in integrality and stability. | Relatively weaker in stability and earthquake-resistance if we use ordinary concrete and better if we use lightweight concrete. |
| Kind of the Wall and Indoor Temperature | Heat Transfer Coefficient Umax (W/m2·K) |
|---|---|
| Outer walls (exposed to the outdoor air) (a) at ti >16 °C (b) at ti ≤ 16 °C where: ti—indoor temperature | 0.3 0.8 |
| Inner walls between the heated and unheated rooms, staircases and corridors | 1.0 |
| Material | Density in a Dry State ρ (kg/m3) | Thermal Conductivity Coefficient λ (W/m·K) |
|---|---|---|
| Ordinary concrete | 2200 | 1.30 |
| Ordinary concrete with steel rebar (2%) | 2400 | 1.70 |
| Concrete with expanded clay aggregate | 1000 | 0.39 |
| 1100 | 0.46 | |
| 1200 | 0.54 | |
| 1300 | 0.62 | |
| 1400 | 0.72 | |
| 1600 | 0.90 | |
| Concrete with granulaed foam glass aggregate and sand * | 1000 | 0.39 |
| Concrete with granulated foam glass aggregate and perlite with dispersed fiber reinforcement | 600 | 0.38 |
| 800 | 0.46 | |
| 1000 | 0.51 | |
| Concrete with granulaed foam glass aggregate and granilated sintered fly ash aggregate * | 1000 | 0.54 |
| 1200 | 0.60 | |
| 1400 | 0.67 | |
| 1600 | 0.74 | |
| Styrofoam (EPS) | 12 | 0.045 |
| 15 | 0.043 | |
| 20 | 0.040 | |
| Mineral wool | 50 | 0.038 |
| 90 | 0.039 | |
| 130 | 0.040 | |
| Cement-lime plaster | 1850 | 0.90 |
| Gypsum plaster | 1000 | 0.40 |
| 600 | 0.18 | |
| Air | 1.23 | 0.025 |
| Thermal Resistance | Direction of the Heat Flow | ||
|---|---|---|---|
| Horizontal | Horizontal (up) | Vertical (down) | |
| Rsi (m2·K/W) | 0.13 | 0.10 | 0.17 |
| Rse (m2·K/W) | 0.04 | ||
| Element Sort | Layer Sort | Material Density | Layer Thickness | Thermal Conductivity Coeficient for the Material λ | Layer Thermal Resistivity Ri | Heat Transfer Coefficient for the Wall U | Weight for Wall’s Dimentions (6 × 3 m2) |
|---|---|---|---|---|---|---|---|
| (kg/m3) | (m) | (W/m2·K) | (W/m2·K) | (W/(m2·K)) | (kg) | ||
| Ordinary concrete wall Class C20/25 (wall thickness 39 cm) | Rse | - | - | - | 0.04 | 0.20 | 7524.4 |
| Cement-lime plaser | 1850 | 0.015 | 0.82 | 0.02 | |||
| Ordinary concrete with a rebar | 2400 | 0.15 | 1.7 | 0.09 | |||
| Styrofoam | 12 | 0.21 | 0.045 | 4.67 | |||
| Cement-lime plaser | 1850 | 0.015 | 0.82 | 0.02 | |||
| Rsi | - | - | - | 0.13 | |||
| Lightweight concrete wall with expanded clay aggregate and natural sand LC 20/22 (wall thickness 43 cm) | Rse | - | - | - | 0.04 | 0.20 | 6228.4 |
| Cement-lime plaser | 1850 | 0.015 | 0.82 | 0.02 | |||
| Concrete with expanded clay aggregate (1600) | 1600 | 0.18 | 0.9 | 0.20 | |||
| Styrofoam | 12 | 0.21 | 0.045 | 4.67 | |||
| Cement-lime plaser. | 1850 | 0.015 | 0.82 | 0.02 | |||
| Rsi | - | - | - | 0.13 | |||
| Lightweight concrete wall with granulated foam glass aggregate LC 20/22 (wall thickness 41.5 cm) | Rse | - | - | - | 0.04 | 0.20 | 4705.2 |
| Lightweight insulation concrete with granulated foam glass aggregate and perlite (800) | 800 | 0.05 | 0.46 | 0.11 | |||
| styrofoam | 12 | 0.2 | 0.045 | 4.44 | |||
| Lightweight concrete with granulated foam glass aggregate and fly ash aggregate (400) | 1400 | 0.15 | 0.67 | 0.22 | |||
| Gypsum plaster (600) | 600 | 0.01 | 0.18 | 0.06 | |||
| Rsi | - | - | - | 0.13 |
| Type of Item | Number (m2) or (pcs) of Elements of a Given Type on a Typical Story | Number (m2) or (pcs) of Elements of a Given Type in the Building | Solution 1 Prefabricated Reinforced Concrete | Solution 2 Prefabricated Items from Concrete Products Made of Sintered and Expanded Clay Aggreate | Solution 3 Prefabricated Products Made of Lightweight Concrete with GEGA | |||
|---|---|---|---|---|---|---|---|---|
| Price per Unit (Monetary Units) | Total Cost (Monetary Units) | Price per Unit (Monetary Units) | Total Cost (Monetary Units) | Price per Unit (Monetary Units) | Total Cost (Monetary Units) | |||
| (1) | (2) | (3) | (4) | (5) = (3) × (4) | (6) | (7) = (3) × (6) | (8) | (9) = (3) × (8) |
| External load-bearing walls | 57.50 (m2) | 287.50 (m2) | 247.49 | 71,153.38 | 264.22 | 75,963.25 | 300.74 | 86,462.75 |
| Outer curtain walls | 216.00 (m2) | 1089.00 (m2) | 226.01 | 246,124.89 | 241.29 | 262,764.81 | 274.64 | 299,082.96 |
| Internal load-bearing walls | 220.30 (m2) | 1101.50 (m2) | 233.57 | 257,277.36 | 249.36 | 274,670.04 | 283.82 | 312,627.73 |
| Internal partition walls | 33.63 (m2) | 168.15 (m2) | 154.58 | 25,992.63 | 165.03 | 27,749.79 | 187.84 | 31,585.30 |
| Ceiling with wreaths | 416.80 (m2) | 2084.00 (m2) | 159.52 | 332,439.68 | 159.52 | 332,439.68 | 159.52 | 332,439.68 |
| Stairs—running boards | 6 (pcs) | 30 (pcs) | 2007.35 | 60,220.50 | 2007.35 | 60,220.50 | 2007.35 | 60,220.50 |
| Stairs—landing plates | 3 (pcs) | 15 (pcs) | 376.45 | 5646.75 | 376.45 | 5646.75 | 376.45 | 5646.75 |
| Sum: 998,855.19 (monetary units) | Sum: 1,039,454.82 (monetary units) | Sum: 1,128,065.67 (monetary units) | ||||||
| Type of item | Number (m2) or (pcs) of Elements of a Given Type on a Typical Story | Number (m2) or (pcs) of Elements of a Given Type in the Building | Solution 1 Prefabricated Reinforced Concrete | Solution 2 Prefabricated Items from Concrete Products Made of Sintered and Expanded Clay Aggregate | Solution 3 Prefabricated Products Made of Lightweight Concrete with GEGA | ||||||
|---|---|---|---|---|---|---|---|---|---|---|---|
| Working Time per Work Unit [r-g]* | Working Time per Work Unit [m-g]* | Total Assembly Time (h) | Working Time per Work Unit [r-g]* | Working Time per Work unit [m-g]* | Total Assembly Time (h) | Working Time per Work Unit [r-g]* | Working Time per Work Unit [r-g]* | Total Assembly Time (h) | |||
| (1) | (2) | (3) | (4) | (5) | (6) | (7) | (8) | (9) | (10) | (11) | (12) |
| External load-bearing walls | 57.50 (m2) | 287.50 (m2) | 0.172 | 0.051 | 14.21 | 0.170 | 0.050 | 14.00 | 0.157 | 0.042 | 12.21 |
| Outer curtain walls | 216.00 (m2) | 1089.00 (m2) | 0.165 | 0.042 | 45.94 | 0.153 | 0.040 | 45.20 | 0.148 | 0.036 | 43.81 |
| Internal load-bearing walls | 220.30 (m2) | 1101.50 (m2) | 0.165 | 0.042 | 44.95 | 0.165 | 0.040 | 44.15 | 0.155 | 0.036 | 42.82 |
| Internal partition walls | 33.63 (m2) | 168.15 (m2) | 0.143 | 0.041 | 7.11 | 0.140 | 0.040 | 7.05 | 0.125 | 0.037 | 6.79 |
| Ceiling with wreaths | 416.80 (m2) | 2084.00 (m2) | 1.180 | 0.063 | 150.20 | 1.180 | 0.063 | 150.20 | 1.180 | 0.063 | 150.20 |
| Stairs—running boards | 6 (pcs) | 30 (pcs) | 1.053 | 0.374 | 12.21 | 1.053 | 0.374 | 12.21 | 1.053 | 0.374 | 12.21 |
| Stairs—landing plates | 3 (pcs) | 15 (pcs) | 0.752 | 0.330 | 5.01 | 0.752 | 0.330 | 5.01 | 0.752 | 0.330 | 5.01 |
| Sum: 279.63 (h) | Sum: 277.82 (h) | Sum: 268.04 (h) | |||||||||
© 2019 by the authors. Licensee MDPI, Basel, Switzerland. This article is an open access article distributed under the terms and conditions of the Creative Commons Attribution (CC BY) license (http://creativecommons.org/licenses/by/4.0/).
Share and Cite
Kurpinska, M.; Grzyl, B.; Kristowski, A. Cost Analysis of Prefabricated Elements of the Ordinary and Lightweight Concrete Walls in Residential Construction. Materials 2019, 12, 3629. https://doi.org/10.3390/ma12213629
Kurpinska M, Grzyl B, Kristowski A. Cost Analysis of Prefabricated Elements of the Ordinary and Lightweight Concrete Walls in Residential Construction. Materials. 2019; 12(21):3629. https://doi.org/10.3390/ma12213629
Chicago/Turabian StyleKurpinska, Marzena, Beata Grzyl, and Adam Kristowski. 2019. "Cost Analysis of Prefabricated Elements of the Ordinary and Lightweight Concrete Walls in Residential Construction" Materials 12, no. 21: 3629. https://doi.org/10.3390/ma12213629
APA StyleKurpinska, M., Grzyl, B., & Kristowski, A. (2019). Cost Analysis of Prefabricated Elements of the Ordinary and Lightweight Concrete Walls in Residential Construction. Materials, 12(21), 3629. https://doi.org/10.3390/ma12213629

