Standard Reference Materials for Cement Paste, Part I: Suggestion of Constituent Materials Based on Rheological Analysis
Abstract
1. Introduction
2. Experimental Plan and Methodology
2.1. Experimental Plan
2.2. Experiment Method
3. Result and Analysis
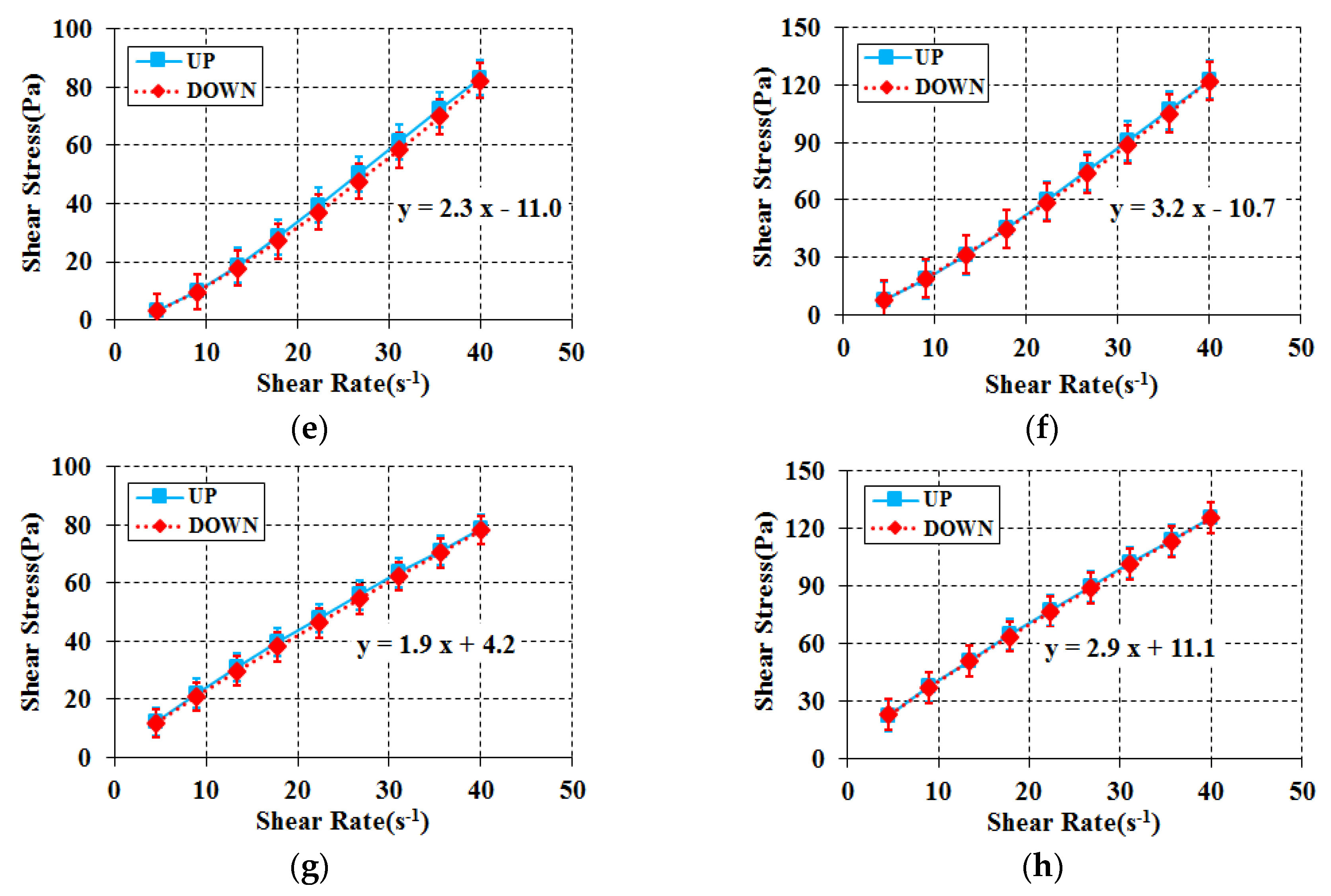
3.1. Rheology Analysis According to the Constituent Composition System
3.2. Rheology Analysis in Early Stage of Aging
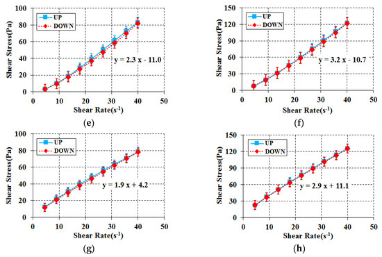
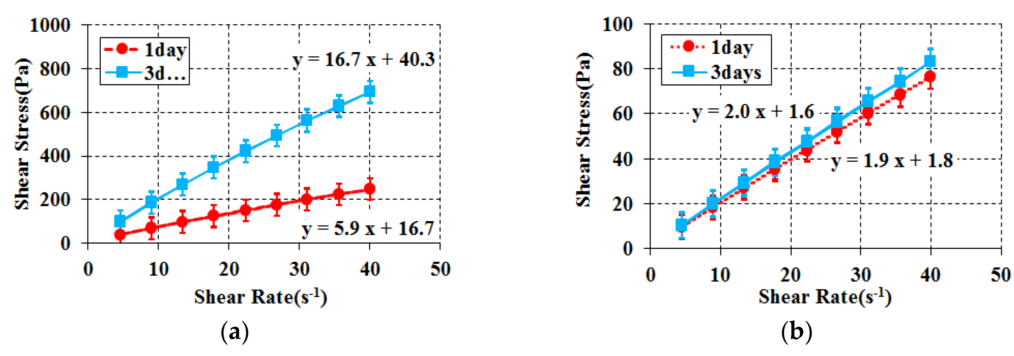
3.3. Time Elapse Analysis
3.3.1. Evaluation of the Cement Substitute
3.3.2. Evaluation on Matrix Fluid
3.4. Analysis of Selected Constituent Materials by Different Type
4. Conclusions
- (1)
- In rheology analysis of the two-component composition system with limestone powder and water, double-sided non-linear response behavior was observed. On the other hand, the three-component composition system with limestone powder, glycerol, and water satisfied all of the requirements for a particle-phase standard reference material. Therefore, a three-component composition was found to be appropriate as a standard reference material for cement paste.
- (2)
- In rheology analysis of the initial aging stages of each mixture of cement substitute, shear thinning occurred for meta kaolin, and shear thickening occurred for silica powder. Both limestone powder and blast furnace slag were found to fulfill the requirements for the initial aging stage of the particle-phase standard reference material.
- (3)
- Changes in the flow performance and chemical properties with time were analyzed. The plastic viscosity increased with time elapse in the blast furnace slag, and the strength was rendered in all samples. However, consistent flow performance and chemical properties with time were obtained with limestone powder, which satisfied all of the properties required for a particle-phase standard reference material.
- (4)
- In a sample mixed with corn syrup matrix fluid, a chemical reaction, including mold production and discoloration, occurred. The sample mixed with glycerol exhibited chemical stability with time.
- (5)
- Rheology analysis was conducted to examine the changes in flow characteristics by the particle sizes of limestone powder and grades of glycerol. The result showed that the plastic viscosity increased with a decreasing particle size of limestone powder, and all of its samples except for the one with a 1 particle size fulfilled the properties required for a particle-phase standard reference material. All grades of glycerol satisfied the requirements for a particle-phase standard reference material.
- (6)
- The composition of a standard reference material for cement paste, the primary component of concrete, was examined and the combination of limestone powder as a cement substitute, glycerol as a matrix fluid substitute, and water was found to be the most suitable. Further research to propose constituent compositions of standard reference materials of mortar and concrete will be needed based on the mixture combination suggested by this study.
Acknowledgments
Author Contributions
Conflicts of Interest
References
- Goo, H.C.; Lee, G.C.; Sun, H.Y. A Comparison Study between Evaluation Method on the Rheological Properties of Cement Paste. J. Korea Inst. Build. Constr. 2006, 21, 75–82. [Google Scholar]
- Hwang, H.J.; Lee, S.H.; Lee, W.J. Effect of Particle Size Distribution of Binder on the Rheological Properties of Slag Cement Pastes. J. Korea Ceram. Soc. 2007, 44, 6–11. [Google Scholar] [CrossRef]
- Papo, A.; Piani, L. Effect of Various Superplasticizers on the Rheological Properties of Portland Cement Pastes. Cem. Concr. Res. 2004, 34, 2097–2101. [Google Scholar] [CrossRef]
- Ferraris, C.F.; Obla, H.K.; Russell, H. The Influence of Mineral Admixtures on the Rheology of Cement Paste and concrete. Cem. Concr. Res. 2001, 31, 245–255. [Google Scholar] [CrossRef]
- Hiroshi, M.; Yasuo, T. The State of the Art on Flow Analysis of Fresh Concrete. J. Korea Concr. Inst. 1995, 7, 23–32. [Google Scholar]
- Nehdi, M.; Mindess, S.; Aitcin, P.C. Rheology of High Performance Concrete: Effect of Ultrafine Particles. Cem. Concr. Res. 1998, 28, 687–697. [Google Scholar] [CrossRef]
- Ferraris, C.F.; Stutzman, P.E.; Guthrie, W.F.; Winpigler, J. Certification of SRM 2492: Bingham Paste Mixture for Rheological Measurements; SP-260-174_Rev.; National Institute of Standards and Technology: Gaithersburg, MD, USA, 2012. [Google Scholar]
- Mikanovic, N.; Khayat, K.; Pagé, M.; Jolicoeur, C. Aqueous CaCO3 dispersions as reference systems for early-age cementitious materials. Colloids Surf. A Physicochem. Eng. Asp. 2006, 291, 202–211. [Google Scholar] [CrossRef]
- Mikanovic, N.; Jolicoeur, C.; Khayat, K.; Pagé, M. Model Systems for Investigation of the Stability and Rheological Properties of Cement-Based Materials. In Proceedings of the 8th CANMET/ACI International Conference on Recent Advances in Concrete Technology, Montréal, QC, Canada, 31 May–3 June 2006; American Concrete Institute: Farmington Hills, MI, USA, 2006; pp. 267–304. [Google Scholar]
- He, M.; Wang, Y.; Forssberg, E. Parameter studies the rheology of limestone slurries. Int. J. Miner. Process. 2006, 78, 63–77. [Google Scholar] [CrossRef]
- Saak, A.W.; Jenning, H.M.; Shah, S.P. Influence of wall slip on yield stress and viscoelastic measurements of cement paste. Cem. Concr. Res. 2001, 31, 205–212. [Google Scholar] [CrossRef]
- Ferraris, C.F.; Geiker, M.; Martys, N.S.; Muzzatti, N. Parallel-plate Rheometer Calibration Using Oil and Lattice Boltzmann simulation. J. Adv. Concr. Technol. 2007, 5, 363–371. [Google Scholar] [CrossRef]
- Ferraris, C.F.; Li, Z.; Zhang, M.H.; Stutzman, P. Development of a Reference Materials for the Calibration of Cement Paste Rheometer. ASTM-Adv. Civ. Eng. Mater. 2013, 2, 140–162. [Google Scholar] [CrossRef]
- You, C.D.; Byun, S.H.; Song, J.T. Rheological Properties of Cement Paste Containing Ultrafine Blast furnace Slag. J. Korea Ceram. Soc. 2007, 44, 430–436. [Google Scholar] [CrossRef]
- Lee, S.H.; Park, J.S.; Lee, J.I.; Cho, J.W. Effects of Limestone powder on the Fluidity of Ordinary Portland Cement Paste. J. Korea Ceram. Soc. 2013, 50, 149–156. [Google Scholar] [CrossRef]
- Song, J.T.; Choi, H.Y. Rheological Properties of Cement Pastes Containing Meta kaoline. J. Korea Ceram. Soc. 2003, 40, 1229–1234. [Google Scholar]
- Li, Z.; Ding, Z. Property improvement of Portland cement by incorporating with metakaolin and slag. J. Cem. Concr. Res. 2002, 33, 579–584. [Google Scholar] [CrossRef]
- Haynes, W.M.; Lide, D.R.; Bruno, T.J. CRC Handbook of Chemistry and Physics; CRC Press: Boca Raton, FL, USA; Taylor & Franics Group: Oxfordshire, UK, 2014. [Google Scholar]
- Nave, C.R. HyperPhysics, Georgia State University, Atlanta. 2005. Available online: http://hyperphysics.phy-astr.gsu.edu/ hbase/Tables/viscosity.html (accessed on 25 May 2015).
- Collyer, A.A.; Clegg, D.W. Rheological Measurements; Chapman & Hall: London, UK, 1998. [Google Scholar]
- Davies, G.A.; Stokes, J.R. On the gap error in parallel plate rheometry that arises from the presence of air when zeroing the gap. J. Rheol. 2005, 49, 919–922. [Google Scholar] [CrossRef]
- Sweindells, J.F.; Hardy, R.C.; Cottington, R.L. Precise Measurements with Bingham Viscometers and Cannon Master Viscometers. J. Res. Natl. Inst. Stand. Technol. 1954, 52, 105–115. [Google Scholar] [CrossRef]
- Cross, M.M. Relation between viscoelasticity and shear-thinning behavior in liquids. J. Rheol. Acta 1979, 18, 609–614. [Google Scholar] [CrossRef]
- Poslinski, A.J.; Ryan, M.E.; Gupta, R.K. Rheological Behavior of Filled Polymeric Systems 1. Yield Stress and Shear-Thinning Effects. J. Rheol. 1988, 32, 703–735. [Google Scholar] [CrossRef]
- Datt, C.; Elfring, G.J. Dynamics and rheology of particles in shear-thinning fluids. J. Non-Newton. Fluid Mech. 2018. [Google Scholar] [CrossRef]
- Fall, A.; Bertrand, F.; Ovarlez, G.; Bonn, D. Shear Thickening of Cornstarch Suspensions. J. Rheol. 2012, 56, 575–591. [Google Scholar] [CrossRef]
- Ding, J.; Taracey, P.; Li, W.; Peng, G.; Whitten, P.G.; Wallace, G.G. Review on shear thickening fluid and applications. Text. Light Ind. Sci. Technol. 2013, 2, 161–173. [Google Scholar]
- Khandavalli, S.; Rothstein, J.P. Extensional rheology of shear-thickening fumed silica nanoparticles dispersed in an aqueous polyethylene oxide solution. J. Rheol. 2014, 58, 411–431. [Google Scholar] [CrossRef]
- Kolani, B.; Lacarriere, L.B.; Sellier, A.; Escadeillas, G.; Boutillon, L.; Linger, L. Hydration of slag-blended cements. Cem. Concr. Compos. 2012, 34, 1009–1018. [Google Scholar] [CrossRef]
- Vlcek, J.; Tomkova, V.; Ovcacikova, H.; Ovcacik, F.; Topinkova, M.; Matejka, V. Slag from steel production: Properties and their utilization. J. Metalurgija 2013, 3, 329–333. [Google Scholar]
- Kourounis, S.; Tsivilis, S.; Tsakiridis, P.E.; Papadimitriou, G.D.; Tsibouki, Z. Properties and hydration of blended cements with steelmaking slag. J. Cem. Concr. Res. 2007, 37, 815–822. [Google Scholar] [CrossRef]
- Pal, S.C.; Mukherjee, A.; Pathak, S.R. Investigation of hydraulic activity of ground granulated blast furnace slag in concrete. J. Cem. Concr. Res. 2003, 33, 1481–1486. [Google Scholar] [CrossRef]










| Cement Substitute | Matrix Fluid Substitute | Water |
|---|---|---|
| Limestone powder | Corn syrup Glycerol | Distilled Water |
| Blast furnace slag | ||
| Silica powder | ||
| Meta kaolin |
| Cement Substitute | Constituent (%) | ||||||||
|---|---|---|---|---|---|---|---|---|---|
| SiO2 | Al2O3 | Fe2O3 | MgO | CaO | K2O | Na2O | SO3 | TiO2 | |
| Limestone Powder | 0.30 | 0.10 | 0.02 | 0.20 | 99.30 | - | - | - | - |
| Blast Furnace Slag | 34.69 | 14.31 | 0.50 | 3.93 | 41.95 | - | - | 2.61 | - |
| Silica Powder | 99.50 | 0.40 | 0.05 | 0.02 | 0.02 | 0.02 | 0.02 | - | 0.05 |
| Meta Kaolin | 53 | 44 | 0.25 | 0.22 | 0.40 | 0.23 | - | - | |
| Matrix Fluid Substitute | Constituent (%) | ||||||||
|---|---|---|---|---|---|---|---|---|---|
| Contents | NH4 | SO4 | As | Fe | Pb | Acid-Base | Fatty Acid Ester | Sulfate | |
| Glycerol | 99.0 | 0.005 | 0.002 | 0.0002 | 0.0003 | 0.0004 | 0.005 | 0.2 | 0.015 |
| Step | Contents |
|---|---|
| 1 Step | Review particulate standards requirements |
| 2 Step | Selection of tentative materials |
| 3 Step |
· Composition combination · Initial mixture analysis · Analysis by time · Analysis by type (particle sizes and grades) |
| 4 Step | Final review of SRM components |
| Composition | Cement Substitute | Matrix Fluid Substitute | Water |
|---|---|---|---|
| 2-Component system | Limestone powder | - | Distilled Water |
| Limestone powder | Glycerol | - | |
| 3-Component system | Limestone powder | Glycerol | Distilled Water |
| Item | Separating Resistance | Linearity | Yield Value | Hysteresis | ||
|---|---|---|---|---|---|---|
| Distilled Water | Limestone powder | Corn syrup | O 1 | O | O | O |
| Glycerol | O | O | O | O | ||
| Blast furnace slag | Corn syrup | O | O | O | O | |
| Glycerol | O | O | O | O | ||
| Silica powder | Corn syrup | O | X 2 | X | O | |
| Glycerol | O | X | X | O | ||
| Meta kaolin | Corn syrup | O | X | O | O | |
| Glycerol | O | X | O | O | ||
| Item | Separating Resistance | Linearity | Yield Value | Hysteresis | Chemical Stability | ||
|---|---|---|---|---|---|---|---|
| Distilled Water | Limestone powder | Corn syrup | O | O | O | O | X |
| Glycerol | O | O | O | O | O | ||
| Blast furnace slag | Corn syrup | O | O | O | O | X | |
| Glycerol | O | O | O | O | X | ||
| Silica powder | Corn syrup | O | X | X | O | X | |
| Glycerol | O | X | X | O | X | ||
| Meta kaolin | Corn syrup | O | X | O | O | X | |
| Glycerol | O | X | O | O | O | ||
| Type | Limestone Powder | Glycerol | Water |
|---|---|---|---|
| Limestone powder particle size experiment | 1 µm | Grade (EP 1) | Distilled Water |
| 10 µm | |||
| 20 µm | |||
| Glycerol Experiment by grade | 20 µm | Grade (EP) | |
| Grade (GR 2) |
© 2018 by the authors. Licensee MDPI, Basel, Switzerland. This article is an open access article distributed under the terms and conditions of the Creative Commons Attribution (CC BY) license (http://creativecommons.org/licenses/by/4.0/).
Share and Cite
Lee, D.K.; Choi, M.S. Standard Reference Materials for Cement Paste, Part I: Suggestion of Constituent Materials Based on Rheological Analysis. Materials 2018, 11, 624. https://doi.org/10.3390/ma11040624
Lee DK, Choi MS. Standard Reference Materials for Cement Paste, Part I: Suggestion of Constituent Materials Based on Rheological Analysis. Materials. 2018; 11(4):624. https://doi.org/10.3390/ma11040624
Chicago/Turabian StyleLee, Dong Kyu, and Myoung Sung Choi. 2018. "Standard Reference Materials for Cement Paste, Part I: Suggestion of Constituent Materials Based on Rheological Analysis" Materials 11, no. 4: 624. https://doi.org/10.3390/ma11040624
APA StyleLee, D. K., & Choi, M. S. (2018). Standard Reference Materials for Cement Paste, Part I: Suggestion of Constituent Materials Based on Rheological Analysis. Materials, 11(4), 624. https://doi.org/10.3390/ma11040624
