Crystal Plasticity Modeling of Anisotropic Hardening and Texture Due to Dislocation Transmutation in Twinning
Abstract
:1. Introduction
2. Model
3. Implementation and Calibration
3.1. Correspondence Method for Transmutation for the Construction of the matrix
- The entirety of the dislocation density from a slip system in the volume fraction of the parent grain overtaken by a twin mode is considered to transmute to its corresponding slip system inside the twin grain. This pairing of slip systems is defined by the mappings defined by the correspondence method used by Niewczas [29] for HCP materials.
 - The dislocation density of slip mode in the volume fraction of the parent grain overtaken by a twin volume is considered to be evenly distributed across the systems of that mode.
 - In this simulation, the dislocation density of any parent slip system corresponding to a slip system inside the twin grain that was not part of the prismatic, basal, or 2nd order pyramidal slip modes was assumed to contribute to debris formation inside the twin as part of .
 
3.2. Parameters for Dissociation
- Dislocations in the prismatic, basal, and 2nd order pyramidal modes are assumed to transmute.
 - The incidence of screw type dislocations at low strain regimes is quite low. As such, for the purposes of this work, it was assumed that the contributions to dislocation density inside the twin volume fractions made by these types of dislocations were negligible.
 - Relative to twin boundaries, it was assumed that dislocations with positive and negative Burgers vector occur in equal measure.
 
Parameters for Dislocation Generation and Twin Nucleation and Propagation
3.3. Simulation
4. Results
4.1. TTC Load Path
4.2. IPC Load Path
5. Discussion
Sensitivity
6. Conclusions
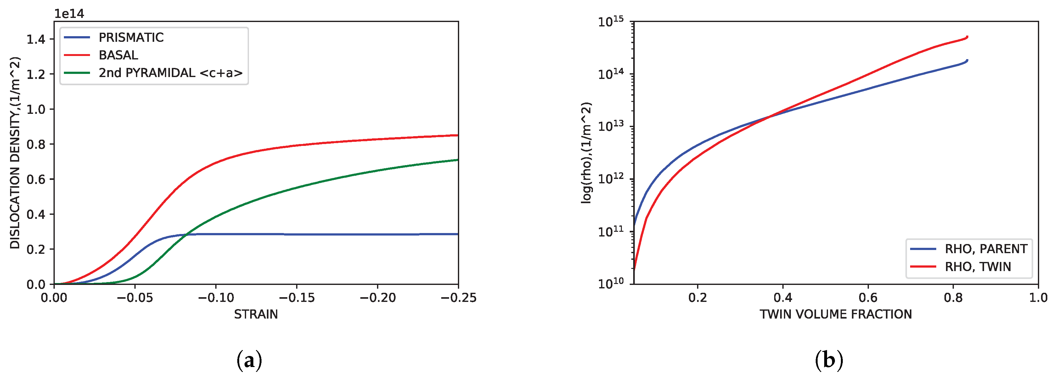
- In place of Twin Storage Factor and Hall–Petch effects, a model for dislocation and twin boundary interactions was implemented. These methods and parameter selections were used to simulate the behavior of pure, basal textured, rolled magnesium subjected to uniaxial compression along (TTC) and perpendicular to (IPC) the dominant -axis of the texture. The simulation results for stress, hardening, and texture development were consistent with observed experimental results. Modal activity and twin volume growth were largely similar to simulation work performed using the TSF approach.
 - The large difference between the saturation stress of the simulated IPC and TTC load paths was confirmed to be the result of transmutation effects included in the model by disabling the contributions of transmuted dislocations to the dislocation density of twin volume fractions.
 - It can be stated that Hall–Petch effects cannot be assumed to be the sole or even primary source of twinning induced anisotropy in the mechanical behavior of pure magnesium.
 
Author Contributions
Funding
Conflicts of Interest
Abbreviations
| VPSC | Visco-Plastic Self-Consistent | 
| HCP | Hexagonal Close Packed | 
| Mg | Magnesium | 
| CRSS | Critical Resolved Shear Stress | 
| HP | Hall–Petch | 
| LANL | Los Alamos National Laboratory | 
| TSF | Twin Storage Factor | 
| MD | Molecular Dynamics | 
| CG | Composite Grain | 
| TTC | Through Thickness Compression | 
| IPC | In-Plane Compression | 
Appendix A. Parameters for Dislocation Density Based Hardening
| Prismatic | Basal | Pyramidal | |
|---|---|---|---|
| × | × | × | |
| × | × | × | |
| MPa | × | × | × | 
| MPa | 30 | 11 | 50 | 
| 0 | 0 | 0 | |
| 0 | 0 | 0 | 
| Tensile Twin | Compression Twin | |
|---|---|---|
| MPa | ||
| 0 | 0 | |
| 0 | 0 | |
| 0 | 0 | |
| 0 | 0 | |
| 0 | 0 | 
Appendix B. Correspondence Method; Summary of Equations
Appendix C. Parameters for Transmutation and Dissociation: Alpha Matrix Composition
References
- Ma, Q.; El Kadiri, H.; Oppedal, A.L.; Baird, J.C.; Li, B.; Horstemeyer, M.F.; Vogel, S.C. Twinning effects in a rod-textured AM30 Magnesium alloy. Int. J. Plast. 2012, 29, 60–76. [Google Scholar] [CrossRef]
 - El Kadiri, H.; Kapil, J.; Oppedal, A.L.; Hector, L.G.; Agnew, S.R.; Cherkaoui, M.; Vogel, S.C. The effect of twin–twin interactions on the nucleation and propagation of {101} twinning in magnesium. Acta Mater. 2013, 61, 3549–3563. [Google Scholar] [CrossRef]
 - Imandoust, A.; Barrett, C.D.; Al-Samman, T.; Inal, K.A.; Kadiri, H.E. A review on the effect of rare-earth elements on texture evolution during processing of magnesium alloys. J. Mater. Sci. 2017, 52, 1–29. [Google Scholar] [CrossRef]
 - Imandoust, A.; Barrett, C.D.; Oppedal, A.L.; Whittington, W.R.; Paudel, Y.; El Kadiri, H. Nucleation and preferential growth mechanism of recrystallization texture in high purity binary magnesium-rare earth alloys. Acta Mater. 2017, 138, 27–41. [Google Scholar] [CrossRef]
 - Imandoust, A.; Barrett, C.D.; Al-Samman, T.; Tschopp, M.A.; Essadiqi, E.; Hort, N.; El Kadiri, H. Unraveling Recrystallization Mechanisms Governing Texture Development from Rare-Earth Element Additions to Magnesium. Metall. Mater. Trans. A 2018, 49, 1809–1829. [Google Scholar] [CrossRef]
 - Bhattacharya, B.; Niewczas, M. Work-hardening behavior of Mg single crystals oriented for basal slip. Philos. Mag. 2011, 91, 2227–2247. [Google Scholar] [CrossRef]
 - Burke, E.C.; Hibbard, W.R. Plastic Deformation of Magnesium Single Crystals. J. Met. 1952, 4, 295–303. [Google Scholar] [CrossRef]
 - Hirsch, P.B.; Lally, J.S. The Deformation of Magnesium Single Crystals. Philos. Mag. 1965, 12, 595–648. [Google Scholar] [CrossRef]
 - Chun, Y.B.; Davies, C.H.J. Twinning-induced anomaly in the yield surface of highly textured Mg-3Al-1Zn plate. Scr. Mater. 2011, 64, 958–961. [Google Scholar] [CrossRef]
 - Oppedal, A.; El Kadiri, H.; Tomé, C.; Vogel, S.C.; Horstemeyer, M. Anisotropy in hexagonal close-packed structures: improvements to crystal plasticity approaches applied to magnesium alloy. Philos. Mag. 2013, 93, 4311–4330. [Google Scholar] [CrossRef]
 - Li, X.; Al-Samman, T.; Mu, S.; Gottstein, G. Texture and microstructure development during hot deformation of ME20 magnesium alloy: Experiments and simulations. Mater. Sci. Eng. A 2011, 528, 7915–7925. [Google Scholar] [CrossRef]
 - Jiang, L.; Jonas, J.; Mishra, R.; Luo, A.; Sachdev, A.; Godet, S. Twinning and texture development in two Mg alloys subjected to loading along three different strain paths. Acta Mater. 2007, 55, 1359–6454. [Google Scholar] [CrossRef]
 - Jonas, J.J.; Mu, S.; Al-Samman, T.; Gottstein, G.; Jiang, L.; Martin, E. The role of strain accommodation during the variant selection of primary twins in magnesium. Acta Mater. 2011, 59, 2046–2056. [Google Scholar] [CrossRef]
 - Oppedal, A.L.; El Kadiri, H.; Tomé, C.N.; Kaschner, G.C.; Vogel, S.C.; Baird, J.C. Effect of dislocation transmutation on modeling hardening mechanisms by twinning in magnesium. Int. J. Plast. 2012, 30–31, 41–61. [Google Scholar] [CrossRef]
 - Barnett, M.R.; Davies, C.H.J.; Ma, X. An analytical constitutive law for twinning dominated flow in magnesium. Scr. Mater. 2005, 52, 627–632. [Google Scholar] [CrossRef]
 - Barnett, M.; Keshavarz, Z.; Beer, A.; Atwell, D. Influence of grain size on the compressive deformation of wrought Mg–3Al–1Zn. Acta Mater. 2004, 52, 5093–5103. [Google Scholar] [CrossRef]
 - Proust, G.; Tomé, C.; Kaschner, G. Modeling texture, twinning and hardening evolution during deformation of hexagonal materials. Acta Mater. 2007, 55, 2137–2148. [Google Scholar] [CrossRef]
 - Cáceres, C.; Lukáč, P.; Blake, A. Strain hardening due to {10 12} twinning in pure magnesium. Philos. Mag. 2008, 88, 991–1003. [Google Scholar] [CrossRef]
 - Beyerlein, I.; Tomé, C. A dislocation-based constitutive law for pure Zr including temperature effects. Int. J. Plast. 2008, 24, 867–895. [Google Scholar] [CrossRef]
 - El Kadiri, H.; Barrett, C.D.; Wang, J.; Tomé, C.N. Why are twins profuse in magnesium? Acta Mater. 2015, 85, 354–361. [Google Scholar] [CrossRef]
 - Barrett, C.; Wang, F.; Agnew, S.; Kadiri, H.E. Transmutation of Basal Dislocations by {{102}} Twinning in Magnesium. In Magnesium Technology 2017; The Minerals, Metals & Materials Series; Springer: Cham, Switzerland, 2017; pp. 147–152. [Google Scholar] [CrossRef]
 - Wang, F.; Hazeli, K.; Molodov, K.D.; Barrett, C.D.; Al-Samman, T.; Molodov, D.A.; Kontsos, A.; Ramesh, K.T.; El Kadiri, H.; Agnew, S.R. Characteristic dislocation substructure in {102} twins in hexagonal metals. Scr. Mater. 2018, 143, 81–85. [Google Scholar] [CrossRef]
 - Bilby, B.A.; Crocker, A.G. The theory of the crystallography of deformation twinning. Proc. R. Soc. Lond. A Math. Phys. Eng. Sci. 1965, 288, 240–255. [Google Scholar] [CrossRef]
 - Saxl, I. The incorporation of slip dislocations in twins. Czechoslov. J. Phys. B 1968, 18, 39–49. [Google Scholar] [CrossRef]
 - Basinski, Z.; Szczerba, M.; Niewczas, M.; Embury, J.; Basinski, S. The transformation of slip dislocations during twinning of copper-aluminium alloy crystals. Rev. Metall. Cah. d’Inform. Tech. (Fr.) 1997, 94, 1037–1043. [Google Scholar]
 - El Kadiri, H.; Oppedal, A. A crystal plasticity theory for latent hardening by glide twinning through dislocation transmutation and twin accommodation effects. J. Mech. Phys. Solids 2010, 58, 613–624. [Google Scholar] [CrossRef]
 - Mecking, H.; Kocks, U. Kinetics of flow and strain-hardening. Acta Mater. 1981, 29, 1865–1875. [Google Scholar] [CrossRef]
 - Niewczas, M. Dislocations and twinning in face centred cubic crystals. Dislocat. Solids 2007, 13, 263–364. [Google Scholar]
 - Niewczas, M. Lattice correspondence during twinning in hexagonal close-packed crystals. Acta Mater. 2010, 58, 5848–5857. [Google Scholar] [CrossRef]
 












| Al | Ca | Mn | Zr | Zn | Sn | Si | Pb | Mg | 
|---|---|---|---|---|---|---|---|---|
| 30 | 10 | 40 | 10 | 130 | 10 | 40 | 10 | Balance | 
| NMSE | |
|---|---|
| Transmutation (TTC) | % | 
| TSF (TTC) | % | 
| Transmutation (IPC) | % | 
| TSF (IPC) | % | 
© 2018 by the authors. Licensee MDPI, Basel, Switzerland. This article is an open access article distributed under the terms and conditions of the Creative Commons Attribution (CC BY) license (http://creativecommons.org/licenses/by/4.0/).
Share and Cite
Allen, R.M.; Toth, L.S.; Oppedal, A.L.; El Kadiri, H. Crystal Plasticity Modeling of Anisotropic Hardening and Texture Due to Dislocation Transmutation in Twinning. Materials 2018, 11, 1855. https://doi.org/10.3390/ma11101855
Allen RM, Toth LS, Oppedal AL, El Kadiri H. Crystal Plasticity Modeling of Anisotropic Hardening and Texture Due to Dislocation Transmutation in Twinning. Materials. 2018; 11(10):1855. https://doi.org/10.3390/ma11101855
Chicago/Turabian StyleAllen, Robert M., Laszlo S. Toth, Andrew L. Oppedal, and Haitham El Kadiri. 2018. "Crystal Plasticity Modeling of Anisotropic Hardening and Texture Due to Dislocation Transmutation in Twinning" Materials 11, no. 10: 1855. https://doi.org/10.3390/ma11101855
APA StyleAllen, R. M., Toth, L. S., Oppedal, A. L., & El Kadiri, H. (2018). Crystal Plasticity Modeling of Anisotropic Hardening and Texture Due to Dislocation Transmutation in Twinning. Materials, 11(10), 1855. https://doi.org/10.3390/ma11101855
        
