Characterization of Bitumen Micro-Mechanical Behaviors Using AFM, Phase Dynamics Theory and MD Simulation
Abstract
:1. Background and Introduction
2. AFM Experiments
2.1. The Preparation of AFM Samples
2.2. Selection of Test Parameters
2.3. AFM Results
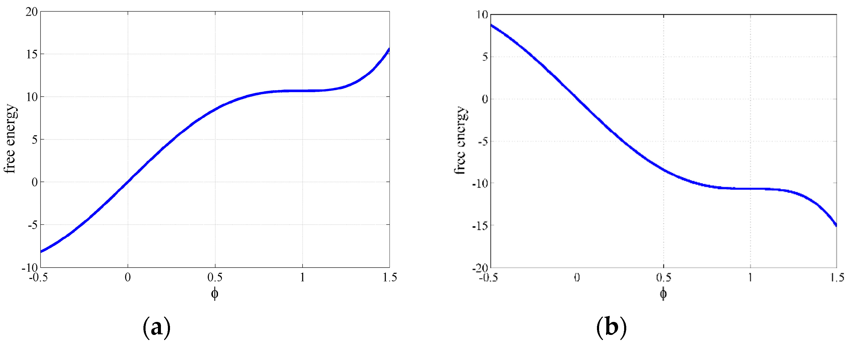
3. Phase Dynamics
3.1. Bitumen Chemistry and Free Energy
3.2. Microstructure Evolution Direction
3.3. Temperature Effects
3.4. Inflection Point Interval
3.5. Molecular Structure Construction
3.6. Micro-Mechanical Behavior Evaluation
- Phase separation does have a significant effect on the bitumen micro-mechanical behavior. Due to the existence of a bi-phase, the stress distribution becomes non-uniform and especially, stresses in some regions of the system show an increase while stresses in some other regions show a large decrease. The stress concentration area may form discontinuities, e.g., cracks, which further affect the bitumen micro-friction behavior.
- Simulation results also show that the saturates phase, other than the naphthene aromatics phase, plays a major role in the bitumen micro-mechanical process.
4. Conclusions
Acknowledgments
Author Contributions
Conflicts of Interest
References
- Bazlamit, S.; Reza, F. Changes in Asphalt Pavement Friction Components and Adjustment of Skid Number for Temperature. J. Transp. Eng. 2005, 131, 470–476. [Google Scholar] [CrossRef]
- Fischer, H.; Cernescu, A. Relation of chemical composition to asphalt microstructure—Details and properties of micro-structures in bitumen as seen by thermal and friction force microscopy and by scanning near-field optical microscopy. Fuel 2015, 153, 628–633. [Google Scholar] [CrossRef]
- Al-Rub, R.; Darabi, M.; Little, D.; Masad, E. A micro-damage healing model that improves prediction of fatigue life in asphalt mixes. Int. J. Eng. Sci. 2010, 48, 966–990. [Google Scholar] [CrossRef]
- Kanafi, M.; Kuosmanen, A.; Pellinen, T.; Tuononen, A. Macro- and micro-texture evolution of road pavements and correlation with friction. Int. J. Pavement Eng. 2015, 16, 168–179. [Google Scholar] [CrossRef]
- Loeber, L.; Sutton, O.; Morel, J.V.J.M.; Valleton, J.M.; Muller, G. New direct observations of asphalts and asphalt binders by scanning electron microscopy and atomic force microscopy. J. Microsc. 1996, 182, 32–39. [Google Scholar] [CrossRef]
- Pauli, A.T.; Branthaver, J.F.; Robertson, R.E.; Grimes, W.; Eggleston, C.M. Atomic force microscopy investigation of SHRP asphalts: Heavy oil and resid compatibility and stability. Prepr. Am. Chem. Soc. Div. Pet. Chem. 2001, 46, 104–110. [Google Scholar]
- Jäger, A.; Lackner, R.; Eisenmenger-Sittner, C.; Blab, R. Identification of microstructural components of bitumen by means of atomic force microscopy (AFM). PAMM 2004, 4, 400–401. [Google Scholar] [CrossRef]
- Masson, J.F.; Leblond, V.; Margeson, J. Bitumen morphologies by phase-detection atomic force microscopy. J. Microsc. 2006, 221, 17–29. [Google Scholar] [CrossRef] [PubMed]
- Allen, R.G.; Little, D.N.; Bhasin, A. Structural characterization of micromechanical properties in asphalt using atomic force microscopy. J. Mater. Civ. Eng. 2012, 24, 1317–1327. [Google Scholar] [CrossRef]
- McCarron, B.; Yu, X.; Tao, M.; Burnham, N. The Investigation of “Bee-Structures” in Asphalt Binders; Major Qualifying Project; Worcester Polytechnic Institute: Worcester, MA, USA, 2011. [Google Scholar]
- Masson, J.-F.; Leblond, V.; Margeson, J.; Bundalo-perc, S. Low-temperature bitumen stiffness and viscous paraffinic nano and micro-domains by cryogenic AFM and PDM. J. Microsc. 2007, 227, 191–202. [Google Scholar] [CrossRef] [PubMed]
- De Mores, M.B.; Pereira, R.B.; Simao, R.A.; Leite, L.F.M. High temperature AFM study of CAP 30/45 Pen grade bitumen. J. Microsc. 2010, 239, 46–53. [Google Scholar] [CrossRef] [PubMed]
- Pauli, A.T.; Grimes, R.W.; Beemer, A.G.; Turner, T.F.; Branthaver, J.F. Morphology of asphalts, asphalt fractions and model wax-doped asphalts studied by atomic force microscopy. Int. J. Pavement Eng. 2011, 12, 291–309. [Google Scholar] [CrossRef]
- Dourado, E.R.; Simao, R.A.; Leite, L.F.M. Mechanical properties of asphalt binders evaluated by atomic force microscopy. J. Microsc. 2012, 245, 119–128. [Google Scholar] [CrossRef] [PubMed]
- Hou, Y.; Sun, W.; Das, P.; Song, X.; Wang, L.; Ge, Z.; Huang, Y. Coupled Navier-Stokes Phase-Field Model to Evaluate the Microscopic Phase Separation in Asphalt Binder under Thermal Loading. J. Mater. Civ. Eng. 2016, 28, 04016100. [Google Scholar] [CrossRef]
- Hou, Y.; Wang, L.; Pauli, T.; Sun, W. Investigation of the Asphalt Self-healing Mechanism Using a Phase-Field Model. J. Mater. Civ. Eng. 2015, 27, 04014118. [Google Scholar] [CrossRef]
- Yang, C.; Tartaglino, U.; Persson, B. A multiscale Molecular Dynamics approach to Contact Mechanics. Eur. Phys. J. E 2006, 19, 47–58. [Google Scholar] [CrossRef] [PubMed]
- Yang, C.; Persson, B. Molecular dynamics study of contact mechanics: Contact area and interfacial separation from small to full contact. Phys. Rev. Lett. 2007, 100, 024303. [Google Scholar] [CrossRef] [PubMed]
- Campana, C.; Muser, M. Contact mechanics of real versus randomly rough surfaces: A Green’s function molecular dynamics study. Europhys. Lett. 2007, 77, 38005. [Google Scholar] [CrossRef]
- Fischer, H.; Stadler, H.; Erina, N. Quantitative temperature-depending mapping of mechanical properties of bitumen at the nanoscale using the AFM operated with PeakForce Tapping™ mode. J. Microsc. 2013, 250, 210–217. [Google Scholar] [CrossRef] [PubMed]
- Yu, X.; Zaumanis, M.; dos Santos, S.; Poulikakos, L. Rheological, microscopic, and chemical characterization of the rejuvenating effect on asphalt binders. Fuel 2014, 135, 162–171. [Google Scholar] [CrossRef]
- Cahn, J.W.; Hilliard, J.E. Free Energy of a Nonuniform System. I. Interfacial Free Energy. J. Chem. Phys. 1958, 28, 258–267. [Google Scholar] [CrossRef]
- Schmets, A.; Kringos, N.; Pauli, T.; Redelius, P.; Scarpas, T. On the existence of wax-induced phase separation in bitumen. Int. J. Pavement Eng. 2010, 11, 555–563. [Google Scholar] [CrossRef]
- Das, P.; Kringos, N.; Wallqvist, V.; Birgisson, B. Micro-mechanical investigation of phase separation in bitumen by combining atomic force microscopy with differential scanning calorimetry results. Road Mater. Pavement Des. 2013, 14, 25–37. [Google Scholar] [CrossRef]
- Jahangir, R.; Little, D.; Bhasin, A. Evolution of asphalt binder microstructure due to tensile loading determined using AFM and image analysis techniques. Int. J. Pavement Eng. 2014, 16, 337–349. [Google Scholar] [CrossRef]
- Koots, J.A.; Speight, J.G. Relation of petroleum resins to asphaltenes. Fuel 1975, 54, 179–184. [Google Scholar] [CrossRef]
- Lian, H.; Lin, J.R.; Yen, T.F. Peptization studies of asphaltene and solubility parameter spectra. Fuel 1994, 73, 423–428. [Google Scholar] [CrossRef]
- Hubbard, R.L.; Stanfield, K.E. Determination of asphaltenes, oils, and resins in asphalt. Anal. Chem. 1948, 20, 460–465. [Google Scholar] [CrossRef]
- Standard Test Methods of Bitumen and Bituminous Mixtures for Highway Engineering (JTJ 052-2000); Ministry of Transport of the People’s Republic of China: Beijing, China, 2000.
- Zhang, L.; Greenfield, M.L. Analyzing properties of model asphalts using molecular simulation. Energy Fuels 2007, 21, 1712–1716. [Google Scholar] [CrossRef]
- Hou, Y.; Wang, L.; Yue, P.; Pauli, T.; Sun, W. Modeling Mode I Cracking Failure in Asphalt Binder by Using Nonconserved Phase-Field Model. J. Mater. Civ. Eng. 2014, 26, 684–691. [Google Scholar] [CrossRef]
- Hou, Y.; Yue, P.; Wang, L.; Sun, W. Fracture Failure in Crack interaction of Asphalt Binder by Using a Phase Field Approach. Mater. Struct. 2015, 48, 2997–3008. [Google Scholar] [CrossRef]
- Hou, Y.; Sun, W.; Huang, Y.; Ayatollahi, M.; Wang, L.; Zhang, J. Diffuse-Interface Model to Investigate the Asphalt Concrete Cracking Subjected to Shear Loading at a Low Temperature. J. Cold Reg. Eng. 2016. [Google Scholar] [CrossRef]
- Hou, Y.; Sun, F.; Sun, W.; Guo, M.; Xing, C.; Wu, J. Quasi-brittle Fracture Modeling of Preflawed Bitumen Using a Diffuse Interface Model. Adv. Mater. Sci. Eng. 2016, 2016, 8751646. [Google Scholar] [CrossRef]
- Hou, Y.; Huang, Y.; Sun, F.; Guo, M. Fractal Analysis on Asphalt Mixture Using a Two-Dimensional Imaging Technique. Adv. Mater. Sci. Eng. 2016, 2016, 8931295. [Google Scholar] [CrossRef]
- Lusk, M.; Jou, H.J. On the rule of additivity in phase transformation kinetics. Metall. Mater. Trans. A 1997, 28, 287–291. [Google Scholar] [CrossRef]
- Karma, A.; Rappel, W.J. Quantitative phase-field modeling of dendritic growth in two and three dimensions. Phys. Rev. E 1998, 57, 4323. [Google Scholar] [CrossRef]
- Guo, M.; Motamed, A.; Tan, Y.Q.; Bhasin, A. Investigating the Interaction between Asphalt Binder and Fresh and Simulated RAP Aggregate. Mater. Des. 2016, 105, 25–33. [Google Scholar] [CrossRef]
- Guo, M.; Tan, Y.Q.; Zhou, S.W. Multiscale Test Research on Interfacial Adhesion Property of Cold Mix Asphalt. Construct. Build. Mater. 2014, 68, 769–776. [Google Scholar] [CrossRef]
- Sun, H.; Ren, P.; Fried, J. The COMPASS force field: Parameterization and validation for phosphazenes. Comput. Theor. Polym. Sci. 1998, 8, 229–246. [Google Scholar] [CrossRef]
- Hu, S.Y.; Chen, L.Q. Diffuse-interface modeling of composition evolution in the presence of structural defects. Comput. Mater. Sci. 2002, 23, 270–282. [Google Scholar] [CrossRef]















| Compositions | Features | Average Molecule Weight | C/H Ratio | Content % | Relative Density (Compared with Water) |
|---|---|---|---|---|---|
| Oil phase | Transparent liquid | 200–700 | 0.5–0.7 | 45–60 | 0.910–0.925 |
| Resin phase | Brown half-solid | 800–3000 | 0.7–0.8 | 15–30 | Lager than 1 |
| Asphaltene phase | Solid | 1000–5000 | 0.8–1.0 | 5–30 | 1.100–1.500 |
© 2017 by the authors. Licensee MDPI, Basel, Switzerland. This article is an open access article distributed under the terms and conditions of the Creative Commons Attribution (CC BY) license ( http://creativecommons.org/licenses/by/4.0/).
Share and Cite
Hou, Y.; Wang, L.; Wang, D.; Guo, M.; Liu, P.; Yu, J. Characterization of Bitumen Micro-Mechanical Behaviors Using AFM, Phase Dynamics Theory and MD Simulation. Materials 2017, 10, 208. https://doi.org/10.3390/ma10020208
Hou Y, Wang L, Wang D, Guo M, Liu P, Yu J. Characterization of Bitumen Micro-Mechanical Behaviors Using AFM, Phase Dynamics Theory and MD Simulation. Materials. 2017; 10(2):208. https://doi.org/10.3390/ma10020208
Chicago/Turabian StyleHou, Yue, Linbing Wang, Dawei Wang, Meng Guo, Pengfei Liu, and Jianxin Yu. 2017. "Characterization of Bitumen Micro-Mechanical Behaviors Using AFM, Phase Dynamics Theory and MD Simulation" Materials 10, no. 2: 208. https://doi.org/10.3390/ma10020208
APA StyleHou, Y., Wang, L., Wang, D., Guo, M., Liu, P., & Yu, J. (2017). Characterization of Bitumen Micro-Mechanical Behaviors Using AFM, Phase Dynamics Theory and MD Simulation. Materials, 10(2), 208. https://doi.org/10.3390/ma10020208

