Next Article in Journal
Comparative Study on Continuous and Discrete Design Optimization for the Fairlead Chain Stopper of Large-Scale Floating Offshore Wind Turbines
Previous Article in Journal
Market Assessment of Biomethane from Crop Residues in Ukraine: Techno-Economic Feasibility and Environmental Performance
 
 
Font Type:
Arial Georgia Verdana
Font Size:
Aa Aa Aa
Line Spacing:
Column Width:
Background:
Article

Experimental Wind Tunnel Study of Energy Consumption, Level Flight Speed, and Endurance of a Micro-Class UAV as a Function of Operating Weight

by
Bartłomiej Dziewoński
1,*,
Krzysztof Kaliszuk
1,
Artur Kierzkowski
1,*,
Jakub Jarecki
2 and
Kacper Lisowiec
2
1
Department of Technical Systems Operation and Maintenance, Wroclaw University of Science and Technology, Wybrzeze Wyspianskiego 27, 50-370 Wroclaw, Poland
2
Faculty of Mechanical and Power Engineering, Wroclaw University of Science and Technology, Wybrzeze Wyspianskiego 27, 50-370 Wroclaw, Poland
*
Authors to whom correspondence should be addressed.
Energies 2026, 19(8), 1892; https://doi.org/10.3390/en19081892
Submission received: 27 February 2026 / Revised: 9 April 2026 / Accepted: 10 April 2026 / Published: 14 April 2026

Abstract

This paper presents an experimental investigation of the level flight speed and endurance characteristics of a micro-class unmanned aerial vehicle as a function of operating weight. Wind tunnel experiments were conducted to determine the aerodynamic performance and power requirements of the UAV over a range of operating weight configurations. The tested vehicle, a fixed-wing micro UAV, was examined under steady, level flight conditions, with particular emphasis on identifying variations in the minimum power required to sustain level flight. Measured aerodynamic forces and moments were used to derive drag polars and the corresponding power curves for each mass configuration. Based on these results, endurance estimates were obtained by coupling the experimentally derived power requirements with the characteristics of the onboard electric propulsion system. The study demonstrates a clear shift in flight speeds with increasing operating weight, as well as a reduction in achievable endurance, highlighting the sensitivity of micro-class UAV performance to mass variations, and therefore energy consumption.

1. Introduction

Energy consumption and energy density of propulsion power sources are key factors in planning unmanned aircraft missions where endurance and range are expected [1]. It also dictates the choice of engine and propeller for an electric propulsion system. The growth of electric propulsion systems in uncrewed aerial aircraft, aka drones, is driven by their low operational costs, high efficiency, and good environmental characteristics. Unfortunately, the endurance of micro-class unmanned aerial vehicles remains limited by the specific energy of batteries, making it critical to use every milliampere-hour (mAh) of energy as efficiently as possible. For electrically powered micro UAVs, mass variations resulting from payload integration or configuration changes directly affect the aerodynamic performance of such aircraft [2]. Ultimately, the endurance of such a platform can be affected by a decreased thrust-to-weight ratio. This parameter will require the entire platform to make up for deficiencies in lift force by increased use of the propulsion system. This will lead to increased power consumption. Understanding this relation is the main objective of this work, as reliable endurance prediction and energy-aware mission planning will be strictly dictated by a UAV’s operating weight. Accurate prediction of level flight speed is challenging, as theoretical models are often derived under simplified assumptions about aerodynamic and propulsion characteristics. In practice, the flight characteristics of micro-class UAVs deviate from theoretical models due to low Reynolds number effects, nonlinear propulsion efficiency, and airframe-propeller interactions that are neglected in preliminary drag estimations for this aircraft category. These differences become even more significant as operating weight varies. For general aviation aircraft, the operating weight ranges between 10% and 20% of the maximum take-off weight. In the micro-class UAV category, the maximum operating weight can be as high as 50% of the maximum take-off weight, further amplifying the differences between the theoretical and experimental energy consumption models [3]. The key novelty of the study is not only the assessment of energy consumption of a micro-class UAV, but specifically the combined numerical–experimental evaluation of level-flight power demand as a function of operating weight and angle of attack, using a wind tunnel methodology that reproduces steady level-flight equilibrium conditions. This is a characteristic that is not examined for small unmanned aerial vehicles unlike for the manned general aviation aircraft or bigger airliners.

1.1. Propulsion System Energy Source Characteristics

Recent studies show that battery systems, typically lithium-polymer or lithium-ion, used in micro-class UAVs can provide a specific energy of approximately 400 Wh per kilogram of battery package weight [4] that will constrain endurance in many operational scenarios. In contrast to Li-Po and Li-ion batteries, fuel cell systems offer higher specific energy of the fuel itself, but require much greater installation weight, which compromises the chances of using such a system on micro-class platforms [5]. Precise values for each energy supply on-board system are presented in Table 1.
Beyond the specific energy of the energy source, endurance is strongly influenced by propulsion system architecture and mission power demand [6]. Fuel-based propulsion enables longer endurance and payload capability, but typically with lower conversion efficiencies and higher emissions than electric powertrains [7]. Hybrid systems aim to combine the advantages of both high energy density of fuel-based sources with the fast peak power capability of batteries [8]. Studies have reported that hybrid gasoline–electric concepts can achieve endurance extension relative to purely electric systems under the same mission profiles, with experimental work highlighting the sensitivity of flight time [9]. Such energy supply and propulsion system architectures are still too heavy to be applied to micro-class UAVs, which threatens the extended endurance of these platforms and requires precise energy consumption prediction.
Advanced energy management strategies, including fuzzy-logic approaches and equivalent consumption minimisation strategies (ECMS), have been investigated to dynamically distribute power between sources while maintaining battery state-of-charge (SOC) and improving fuel economy, often reporting measurable reductions in energy consumption [10,11]. At the same time, regarding hybridisation of power source, several studies show that substantial improvements in battery specific energy are required for long-endurance, fully electric UAV missions, with some suggesting that reaching multi-hour endurance at medium- and high-altitude mission conditions would demand increases in battery energy density relative to current mainstream chemistries [12]. This motivates continued research in both electrochemical storage and propulsion system-level integration, including thrust energy consumption modelling.
The above landscape demonstrates that endurance is governed by a coupled system problem spanning energy source properties, powertrain architecture, mission profile, and control. In this context, the present work focuses on quantifying and modelling energy consumption under a defined flight task relevant to endurance-limited operations. Specifically, the study evaluates energy consumption during a holding manoeuvre in a lightweight fixed-wing UAV, combining modelling and flight testing to support more reliable endurance prediction under sustained operational conditions and to complement the broader propulsion-system comparisons reported in the literature.

1.2. Angle of Attack Influence on Level Flight Parameters

Endurance of an aircraft, measured as the total time an aircraft remains airborne, is tied to how much lift it can produce relative to the drag generated at the same time [13]. Any lift shortages necessary to maintain level flight may be overcome by excess thrust if the aircraft has it. Angle-of-attack-related aerodynamic characteristics play a crucial role, especially in level flight, where lift must balance the aircraft’s weight, and thrust must overcome drag [14].
In level flight, the angle of attack is defined as the angle between the wing’s mean aerodynamic chord and the vector of oncoming airflow. Changing this angle affects both lift and drag generated by an airframe. The full range characteristic of the airframe in terms of generated lift and drag as a function of angle of attack is defined as the aerodynamic polar. At low angles of attack, the wing generates lift with comparatively low drag. At high angles of attack, however, lift increases significantly, especially when high-camber airfoils, typical of light unmanned aerial aircraft, are used [15,16]. Simultaneously, the drag increase is significant, requiring assistance from the available thrust excess to maintain steady flight. As the angle of attack increases, lift rise may be useful at lower airspeeds or when lifting heavier loads. On the other hand, drag increases more rapidly. This disproportionate growth in drag generated by the airframe requires greater thrust, leading to higher power consumption and reduced endurance, which is particularly important for the research shown in this paper.
The specific angle of attack at which the lift-to-drag ratio reaches its maximum can be obtained numerically as well as experimentally [17]. Flying at or near this angle minimises the required thrust to maintain level flight and therefore maximises endurance. For many high-camber airfoils, this optimal angle is much and well below the stall point for a particular airframe. Deviating from his optimal angle-of-attack range, either to lower or higher angles of attack, reduces aerodynamic efficiency, thereby shortening the aircraft’s achievable endurance.
At even higher angles of attack, when approaching a critical threshold close to the stall angle of attack, airflow begins to separate from the wing surface. This leads to a loss of lift and a significant increase in drag. In near-stall and stall conditions, maintaining level flight becomes impossible without a significant increase in thrust. The airframe’s stability may nevertheless be compromised [18]. From both a performance and safety perspective, such conditions for level flight are undesirable. The relationship between angle of attack, thrust requirement, and endurance has important implications for aircraft design and operation. Designers aim to shape wings and select airfoils that provide a high maximum lift-to-drag ratio, while operators try to keep the aircraft flying near this optimal condition. In modern aircraft, particularly light UAVs, this process is often supported by simulations such as computational fluid dynamics and validated through wind tunnel testing.
Summarising the angle of attack is a key parameter that links aerodynamic efficiency, thrust requirement, and endurance. Low to moderate angles of attack, near the point of maximum lift-to-drag ratio, allow an aircraft to remain airborne for the longest time with the least energy consumption. Higher angles of attack increase drag, demand more thrust, reduce endurance and may compromise safety [19]. Optimising and controlling the angle of attack is therefore essential for efficient and safe flight.

1.3. Operating Weight of an Aircraft

To understand an aircraft’s operating weight, particularly in the context of light unmanned aerial vehicles, it is necessary to examine the various weight definitions used in aviation. Operating weight is a fundamental parameter because it directly affects the aircraft’s propulsion requirements and overall endurance. Operating weight refers to the total weight of the aircraft when it is ready for flight, including the airframe, propulsion system, energy source, onboard systems, and any necessary components to maintain safe flight, as well as the cargo needed to complete the flight mission [20]. In lightweight UAVs where mass margins are small, even minor changes in the operating weight can significantly alter the aircraft’s lift-to-weight ratio, with noticeable impacts on endurance and flight characteristics [21].
From operating weights, we can specify the operating empty weight (OEW). This is the weight of the aircraft structure, including all permanently installed systems, but excluding additional payload. Lower empty weight allows greater flexibility in payload selection within the aircraft’s maximum take-off weight limit. Reducing the operating empty weight improves endurance as less lift is required to sustain flight and less power is needed to overcome drag [22].
Another weight parameter that can be specified is the maximum take-off weight (MTOW), which indicates the maximum weight at which the aircraft is designed to take off safely. Maximum take-off weight includes the aircraft’s empty weight, energy source, payload, and any extra equipment installed in the aircraft. Operating near the MTOW values negatively affects performance, reducing an aircraft’s climb and turn capabilities, and, most importantly, causes higher power consumption as any lift insufficiencies are made up by increasing thrust.
For most of the aircraft’s design flight envelope, especially for a light unmanned aerial vehicle, the operating weight is the most important parameter. Payload weight is the operating weight of mission-specific equipment, such as sensors, communication systems, or cargo.
Assessing the impact of weight on endurance is possible when considering several representative operating weight configurations of an aircraft. A minimal-weight configuration consisting only of the airframe and installed systems represents the lightest possible setup and typically provides maximum endurance. This configuration, however, may not always be operationally useful due to the absence of sensors or payload. Adding the average payload yields the operating weight, which is the most important factor in energy consumption evaluation. Finally, considering operation at maximum take-off weight allows investigation of maximum payload occupancy, which should correspond to the lowest endurance of an aerial system, providing the investigator with a full endurance envelope dependent on operating mass [23].
In summary, operating weight is a key factor in an aircraft’s endurance and performance, particularly for light UAVs. Lower empty and operating weights generally improve endurance, while increased payload and operation near MTOW reduce efficiency and flight time [24]. Careful management and optimisation of weight throughout the design and operational phases are therefore essential for achieving long-endurance flight.

2. Theoretical Panel Method Model of Required Thrust and Energy Consumption

The panel method is a computational numerical method founded on potential flow theory and widely applied in the aerodynamic characterisation of light unmanned aerial vehicles (UAVs), particularly at low Reynolds numbers [25,26]. The method assumes the flow is inviscid, incompressible, and irrotational [27]. Under these assumptions, the velocity field V can be expressed as the gradient of a scalar potential φ [28]:
V = ∇φ
Because the flow is irrotational and incompressible, the governing equation becomes Laplace’s equation:
2φ = 0
To solve this equation numerically for complex geometries, such as UAV configurations, the aircraft surface is discretised into a finite number of panels. Each panel is assigned a single element, typically a source, vortex, or doublet. The strengths of these singularities are determined so that the boundary conditions are satisfied at designated control points on the surface. The most common boundary condition is the no-penetration condition, which enforces that the normal component of velocity at the body surface is zero. For lifting surfaces, the Kutta condition is additionally imposed at the trailing edge to ensure a smooth flow departure and finite velocity, thereby determining a unique circulation distribution [29]. Low-order panel methods assume constant singularity strength over each panel. In contrast, higher-order panel methods allow singularity strength to vary across the panel, often using polynomial distributions. This improves geometric representation and increases solution accuracy, particularly for curved surfaces and complex UAV planforms [30].
At low Reynolds numbers typical of light UAVs (approximately 104 to 5 × 105), the aerodynamic environment differs substantially from that of larger aircraft. Flow is more susceptible to laminar separation, early transition, and reattachment [31]. The classical panel method, being inviscid, cannot inherently capture viscous effects such as laminar separation bubbles or stall. Nevertheless, when coupled with boundary layer models, panel methods can provide reasonable predictions of lift and pitching moment at small angles of attack. Comparisons with RANS-based CFD indicate that panel methods remain suitable for preliminary analysis below Reynolds numbers of approximately 500,000, although their drag predictions and post-stall accuracy are limited.
Aerodynamic polars, lift, drag, and moment coefficients as functions of angle of attack are derived by integrating surface pressure distributions. The typical workflow involves geometry discretisation, enforcement of boundary conditions, solution of the linear system for the singularity strengths, computation of local surface pressures using Bernoulli’s equation, and integration of the pressures to obtain global forces and moments. Viscous corrections are then applied to account for skin friction and separation effects. Repeating the procedure over a range of angles of attack yields the full aerodynamic polar.
Aerodynamic characteristics of the PADA unmanned aerial vehicle, whose drawing can be seen in Figure 1a,b were estimated using XFLR5, which combines 2D airfoil analysis (via XFOIL-type viscous/inviscid coupling) with 3D lifting-surface solvers. Because PADA is a micro-class flying-wing configuration operating at low Reynolds numbers, the computational workflow was structured to generate consistent 2D airfoil polars over the relevant Reynolds number range and to propagate these polars into a 3D vehicle model to obtain lift, induced drag, pitching moment trends, and basic stability characteristics.
The PADA geometry was represented in XFLR5 as a wing-only aircraft, defined by its platform parameters: span, reference area, taper ratio, sweep, twist distribution, and spanwise airfoil assignment. The model was built by dividing the wing into a number of spanwise stations, each station specifying chord length, sweep offset, dihedral and airfoil type. Control surfaces were represented by defining flap/aileron panels with specified hinge location as a fraction of the chord. Sufficient panel density was selected to represent leading-edge curvature, wing tip geometry, and control surfaces, because these significantly influence the accuracy of 3D predictions, especially for swept wings at low Reynolds numbers.
The analyses were conducted for a set of flight speeds representative of the PADA mission segment(s). For each speed, a corresponding Reynolds number was computed using the local chord [32]:
Re   =   ( ρ   V   c )   μ
where ρ is air density, V is flight speed, c is chord length (reference mean aerodynamic chord), and μ is dynamic viscosity.
In practice, because the Reynolds number varies along the span due to varying chord, XFLR5 is commonly applied by generating polars for one or more representative Reynolds numbers, then applying them consistently across the 3D analysis. This approach is acceptable for preliminary characterisation, but it must be recognised that low-Re sensitivity can make spanwise variations more important than in larger aircraft.
The first step was generating 2D airfoil polars, seen in Figure 2, for the airfoils used on PADA. In XFLR5 6.61, this is performed in the foil analysis environment by specifying:
  • The Reynolds number relevant to the flight condition;
  • Transition or turbulence parameters through the Ncrit parameter;
  • Angle-of-attack sweep range and step;
  • Iteration limits and convergence criteria.
The output polars include section lift coefficient Cl(α), drag coefficient Cd(α), and moment coefficient Cm(α). For low Reynolds numbers, special attention must be paid to the analysis range: near stall and in regimes where laminar separation bubbles occur, 2D convergence may become sensitive. Therefore, polar generation is often limited to the angle-of-attack range where the solver remains stable, and the results are physically plausible, and then later cross-checked against experimental or higher-fidelity data where available.
After generating the required 2D airfoil polars, the full PADA configuration was analysed in XFLR5 using the 3D panel method. For a flying wing such as PADA, with moderate sweep and a low to moderate aspect ratio, the 3D panel method is typically preferred over the classical Lifting Line Theory. The 3D analysis was conducted across a defined angle-of-attack sweep to produce aircraft-level polars seen in Figure 3:
  • CL(α);
  • CD(α);
  • Cm(α).
where CL is the total lift coefficient, CD is the total drag coefficient, and Cm is the pitching moment coefficient about the reference point, in this case, the centre of gravity of an aircraft. The main outputs extracted for PADA included:
  • Aircraft-level polar curves: CL(α), CD(α), Cm(α);
  • Lift-to-drag ratio (L/D) versus angle of attack (α).
Outputs can be seen in Figure 3.
These results were then used as input for performance calculations of the power required to sustain level flight as a function of angle of attack, and therefore, to estimate the endurance of an aircraft. Because XFLR5 relies on inviscid 3D methods supplemented by 2D viscous polars, the method is best interpreted as a preliminary-to-intermediate-fidelity approach. Its predictions are generally most reliable at low to moderate angles of attack, while near-stall and highly separated regimes require validation or higher-fidelity CFD or experimental data. The exact XFLR setting for 3D analysis can be seen in Table 2.
Knowing the drag force values and lift force values, the amount of thrust needed to sustain level flight was calculated according to level flight aeromechanics equilibrium shown in Equations (4)–(7) [33] for three operating weights of an unmanned aerial aircraft:
  • Minimal operating weight (0.46 kg);
  • Payload operating weight (0.72 kg);
  • Maximum take-off weight (1.00 kg).
x V cos γ = 0
h V sin γ = 0
T cos ε D m ( g sin γ + V ) = 0
T sin ε + L m ( g cos γ + V γ ) = 0
where T—thrust, m—mass of an aircraft, V —airspeed, D—drag force, and L—lift force.
The point of interest is in thrust, which will be determined as the necessary thrust to obtain and maintain a stable velocity of an aircraft during level flight.
The amount of thrust needed to sustain level flight conditions for each operating weight as a function of angle of attack at certain flight speeds is shown in Table 3, Table 4 and Table 5.
Knowing the thrust force an engine has to generate at a certain flight speed and angle of attack, its power consumption characteristics were obtained using engine characteristics provided by the manufacturer, as seen in Figure 4.
Using propulsion system characteristics provided by the manufacturer, as well as the thrust required to sustain level flight equilibrium obtained from panel numerical analysis of a UAV, the theoretical and energy consumption during a 5 min flight are shown in Table 2, Table 3 and Table 4. Energy consumption was assumed for a standard 5 min flight mission profile.
Table 3. Propulsion system parameters for 0.46 kg of operating weight for level flight condition.
Table 3. Propulsion system parameters for 0.46 kg of operating weight for level flight condition.
AoA°TN [g]PTeo [W]ETeo5min [Wh]
0126.1712.341.03
2141.0916.811.40
4163.7118.711.56
6187.7021.541.80
8210.4727.622.30
10287.4143.623.64
Table 4. Propulsion system parameters for 0.72 kg of operating weight for level flight condition.
Table 4. Propulsion system parameters for 0.72 kg of operating weight for level flight condition.
AoA°TNPTeo [W]ETeo5min [Wh]
0198.5422.371.86
2219.3329.142.43
4243.0134.312.86
6259.0839.843.32
8337.5457.664.81
10419.1881.196.77
Table 5. Propulsion system parameters for 1.00 kg of operating weight for level flight condition.
Table 5. Propulsion system parameters for 1.00 kg of operating weight for level flight condition.
AoA°TNPTeo [W]ETeo5min [Wh]
0253.3837.863.16
2270.1440.933.41
4301.3144.643.72
6369.5663.875.32
8421.8481.986.83
10498.4895.877.99
AoA—Angle of attack of a UAV, TN—thrust necessary to sustain level flight condition, PTeo—theoretical power of propulsion system, and ETeo5min—theoretical energy consumption of 5 min flight.
The 5 min duration adopted for energy evaluation corresponds to the representative mission segment of the investigated UAV. Since micro-class fixed-wing UAVs are typically designed for mission-specific tasks, the selected time interval reflects realistic operational conditions. For other platforms, the same methodology can be applied using their corresponding mission-specific duration.

3. Experimental Wind Tunnel Investigation of Energy Consumption

3.1. Wind Tunnel Measurements

The objective of the experiment was to determine the propulsion power demand and associated energy consumption of a light unmanned aerial vehicle (UAV) in steady, level flight as a function of angle of attack and operating mass. To achieve this, a series of controlled wind tunnel measurements was conducted under defined aerodynamic and propulsion equilibrium conditions.
The UAV was installed in the test section of a low-speed aerodynamic wind tunnel (Figure 5). The tunnel is characterised by a turbulence intensity below 0.5%, as specified by the manufacturer, ensuring stable and repeatable flow conditions. The aircraft was mounted on a multi-axis strain gauge balance located inside the test chamber, enabling direct measurement of aerodynamic forces. All force readings were acquired through the wind tunnel control computer. The experiment was conducted for angles of attack ranging from 0° to 10°, with an increment of 2°. For each angle of attack, three operating weight conditions were considered:
  • Minimal operating weight (0.46 kg);
  • Payload operating weight (0.72 kg);
  • Maximum take-off weight (1.00 kg).
For a given angle of attack and mass configuration, the freestream velocity in the wind tunnel was gradually increased until the lift force measured by the strain gauge balance was equal to the gravitational force corresponding to the considered mass. This condition represents vertical force equilibrium for steady, level flight.
Once the target lift level was reached, the UAV’s propulsion system was activated. The propulsion thrust was progressively increased until the balance reading in the drag axis reached zero. This condition corresponds to horizontal force equilibrium, in which the thrust generated by the propulsion system exactly balances the aerodynamic drag acting on the aircraft, thereby representing steady, level flight conditions. Activation of the propulsion system introduced an additional vertical force component due to the thrust vector’s inclination, resulting in a temporary increase in the measured lift force. To compensate for this effect and restore the target lift corresponding to the selected operating mass, the freestream velocity was reduced accordingly. Subsequently, the propulsion power was adjusted to achieve zero net force in the drag direction once again. This iterative process (Figure 6) was repeated until a stable equilibrium state was achieved, defined by the simultaneous satisfaction of the following conditions:
  • Measured lift force equal to the force corresponding to the selected operating weight;
  • Measured drag force equal to zero, indicating thrust to drag equilibrium;
  • Stable propulsion operating point.
For each angle of attack and operating mass, the stabilised equilibrium state yielded a complete dataset comprising the lift force corresponding to the selected mass, the zero-net-drag force, the propulsion system supply voltage, and the propulsion system supply current. From the measured voltage and current, the electrical power required by the propulsion system was calculated, allowing the estimation of energy consumption for each operating condition.
The assumption that lift force equals weight and thrust equals drag was adopted to accurately represent steady, level flight conditions, corresponding to a realistic mission phase in which the aircraft performs its intended airborne task.
For each of the operating masses, the speed at which the force equilibrium occurred, as well as values of supplied voltage and current, can be seen in Table 6, Table 7 and Table 8.
The power required by the propulsion system and the energy consumption for a 5 min flight have been calculated from experimental data and are shown in Table 6, Table 7 and Table 8.
Table 6. Propulsion system parameters for 0.46 kg of operating weight for level flight condition.
Table 6. Propulsion system parameters for 0.46 kg of operating weight for level flight condition.
AoA° V   [ m s ] Voltage [V]Current [A]PS [W]E5min [Wh]
011.411.81.1513.571.13
210.3121.6119.321.61
410.3121.8121.721.81
69.212.192.2527.432.29
88.212.223.542.773.56
108.312.226.1374.916.24
Table 7. Propulsion system parameters for 0.72 kg of operating weight for level flight condition.
Table 7. Propulsion system parameters for 0.72 kg of operating weight for level flight condition.
AoA° V   [ m s ] Voltage [V]Current [A]PS [W]E5min [Wh]
015.511.32.2124.972.08
214.911.552.9734.302.86
412.111.683.5141.003.42
611.111.994.3752.404.37
810.712.027.7192.677.72
1010.21212.17146.0412.17
Table 8. Propulsion system parameters for 1.00 kg of operating weight for level flight condition.
Table 8. Propulsion system parameters for 1.00 kg of operating weight for level flight condition.
AoA° V   [ m s ] Voltage [V]Current [A]PS [W]E5min [Wh]
018.210.63.9641.983.50
21710.84.4347.843.99
414.911.384.7153.604.47
613.611.277.4383.746.98
812.111.6910.83126.6010.55
1011.211.7113.81161.7213.48
AoA°—Angle of attack of a UAV, V—Level flight equilibrium speed, Voltage—voltage supplied to propulsion system, Current—current supplied to propulsion system, PS—power of propulsion system, and E5min—energy consumption of 5 min flight.
For each operating mass in a function of angle of attack and condition of level light, the power of propulsion system, and energy consumption of a 5 min flight obtained analytically, based on numerical analysis of a UAV, were compared to an experimental test of a UAV and can be seen in Table 9, Table 10 and Table 11.
AoA°—Angle of attack of a UAV, PTeo—theoretical power of propulsion system, ETeo5min—theoretical energy consumption of 5 min flight, PExp—power of propulsion system obtained experimentally, and EExp5 min—energy consumption of 5 min flight obtained experimentally.
Graphical comparisons of the theoretical and experimental power needed to operate propulsion system can be found below in Figure 7, Figure 8 and Figure 9.

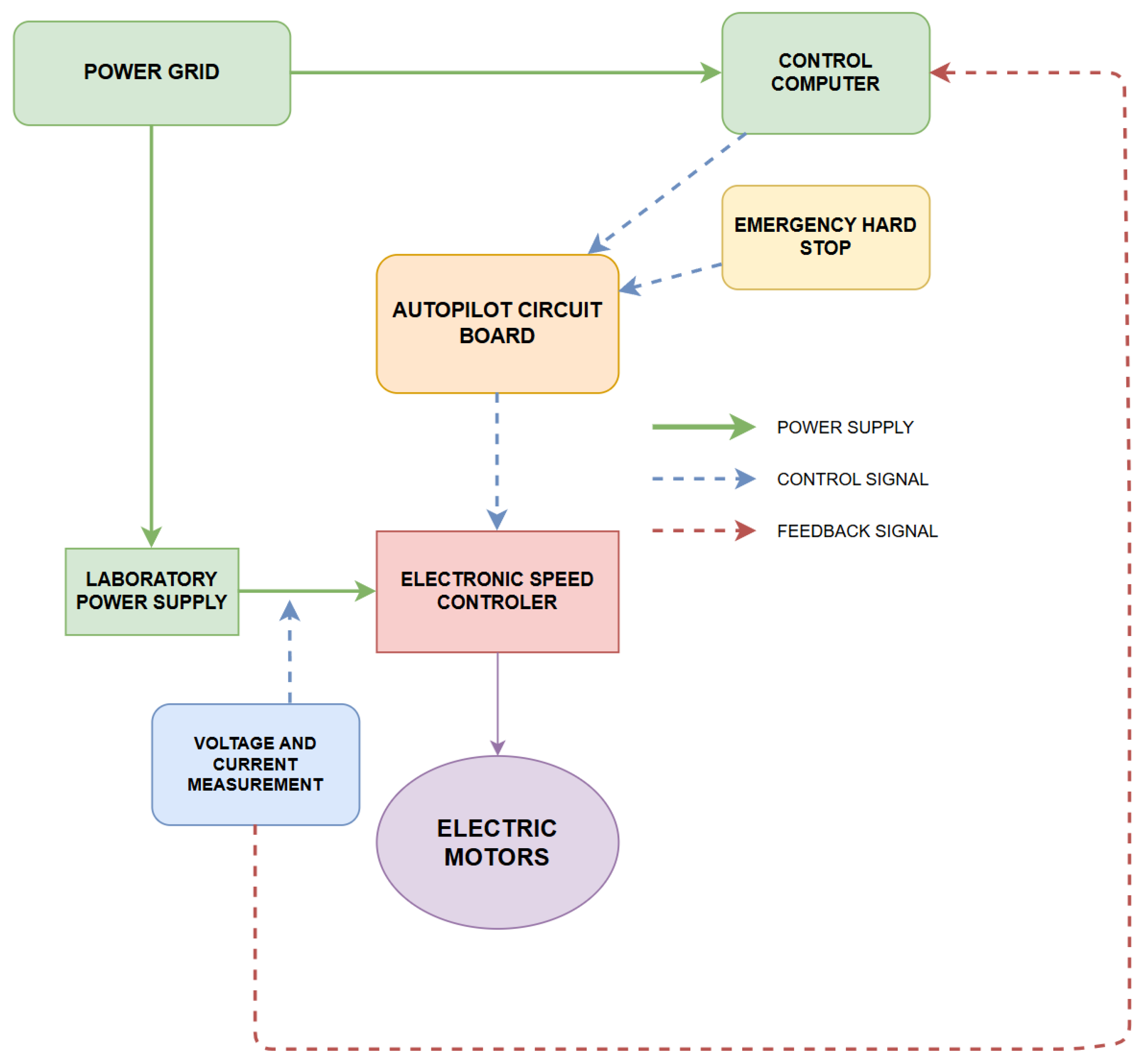
3.2. Test Stand Specyfication

The experimental setup consisted of the UAV mounted inside the wind tunnel (Figure 10) measurement chamber (Figure 11), supported by a dedicated mounting structure. The aerodynamic balance measured forces along the lift and drag axes. The angle of attack was set electronically via the wind tunnel control system (Figure 12), ensuring precise, repeatable positioning.
The propulsion system was controlled via an autopilot running ArduPilot 4.6.3 software, installed on a separate control computer. The pulse width modulation (PWM) signal commanding the propulsion system was generated by the autopilot, while electrical power was supplied by a laboratory-grade power supply. This configuration (Figure 13) enabled precise monitoring of the supplied voltage and current, ensuring accurate determination of propulsion power.
In addition to aerodynamic and propulsion measurements, ambient conditions inside the wind tunnel, specifically air temperature and humidity, were continuously monitored and recorded to ensure proper characterisation of the test environment.
The raw force measurements from the aerodynamic balance were corrected to account for the mounting system’s influence. The aerodynamic drag and lift characteristics of the mounting structure were measured separately for each tested angle of attack and flow velocity. These values were subsequently subtracted from the total balance readings, ensuring that the results reflected only the aerodynamic forces acting on the UAV.
The exact measurement section and flow parameters can be seen in Table 12.

4. Conclusions

A key outcome of the study is steady overconsumption of power at low and moderate angles of attack, compared with the theoretical panel model. In the range from 0° to 6°, the experimentally measured propulsion power is typically 10–20% higher than the values predicted by the panel method-based model. This discrepancy is considered physically justified, as the numerical model represents only the idealised lifting-surface aerodynamics. In contrast, the real aircraft includes additional drag sources not represented in the panel model, such as propulsion units, antennas, control surface gaps, wiring, surface roughness, and other installation effects. These components introduce additional drag, increasing thrust demand. The relatively small magnitude of the difference indicates that the panel-method approach provides a reliable first-order prediction of power consumption in this operational range.
At higher angles of attack, however, the deviation between experiment and theory increases significantly. In the range from 6° to 10°, experimentally measured power consumption exceeds theoretical predictions by approximately 50–80%, depending on the operating mass. This large discrepancy cannot be explained solely by additional drag.
This behaviour is attributed to two distinct aerodynamic mechanisms. In the low to moderate angle-of-attack regime, the discrepancy is primarily associated with additional drag sources present in the real aircraft configuration but not represented in the idealised panel-based model, such as propulsion system installation effects, surface roughness, and geometric imperfections. However, at higher angles of attack, the divergence is dominated by unsteady and nonlinear flow phenomena that cannot be captured by the steady, inviscid formulation of the VLM/panel method. In particular, the onset of transient turbulence, flow separation, and incipient stall leads to a rapid degradation of aerodynamic efficiency and a sharp increase in drag, which directly translates into higher propulsion power requirements. As the turbulent flow tends to expand the turbulence intensity, rather in the geometric rate, the discrepancy becomes bigger with every single angle-of-attack increment close to the airfoil stall point.
The panel method, based on inviscid potential flow assumptions, is unable to accurately capture the viscous flow phenomena that dominate in this regime. As the angle of attack increases, low-Reynolds-number flow over the UAV wing becomes increasingly susceptible to laminar separation, transition, and turbulent reattachment. These effects lead to rapid drag growth and a deterioration of aerodynamic efficiency, which the panel method cannot properly simulate. Consequently, the theoretical model underestimates thrust demand and therefore propulsion power in this region.
The findings, therefore, confirm that panel method-based performance prediction is reliable for low to moderate angles of attack typical of endurance-optimised flight, but its accuracy deteriorates rapidly as the aircraft approaches high-lift or near-stall conditions. This has direct practical implications: endurance prediction, mission planning, and propulsion sizing based solely on inviscid aerodynamic tools may lead to substantial underestimation of energy demand if the aircraft operates outside its optimal aerodynamic range.
This study makes three main contributions. First, it proposes an experimental wind tunnel methodology that enables the reproduction of steady level flight conditions by simultaneously satisfying lift–weight and thrust–drag equilibrium. Second, it provides a quantitative assessment of how operating weight influences key performance parameters of a micro-class flying-wing UAV, including equilibrium flight speed, propulsion power, and overall energy consumption. Finally, it evaluates the applicability of a panel method-based prediction model, demonstrating that while good accuracy is achieved at low to moderate angles of attack, the model’s accuracy deteriorates at higher angles due to the increasing influence of viscous effects typical of low Reynolds number flow.
Overall, the study demonstrates that combining numerical panel-method analysis with wind tunnel validation enables the evaluation of endurance characteristics of lightweight UAVs. The approach enables the identification of the validity limits of simplified aerodynamic models, such as the panel method, and provides experimentally grounded correction factors that can be used in future performance prediction and mission-planning tools. The results confirm that operating weight strongly influences propulsion power requirements. Increasing the aircraft mass shifts the level flight equilibrium toward higher lift coefficients and higher drag conditions, leading to a consistent increase in electrical power demand and a corresponding reduction in endurance. This trend is evident in both numerical predictions and wind tunnel measurements.

Author Contributions

Conceptualization, B.D. and K.K. and A.K.; methodology, K.K., B.D. and A.K.; software, K.K.; validation, B.D., K.K. and J.J.; formal analysis, A.K.; investigation, K.L., B.D., J.J. and K.K.; resources, A.K.; data curation, J.J., K.K. and K.L.; writing—original draft preparation, B.D. and A.K.; writing—review and editing, B.D., K.L. and J.J.; visualisation, K.K.; supervision, A.K.; project administration, K.K.; All authors have read and agreed to the published version of the manuscript.

Funding

This research received no external funding.

Data Availability Statement

The original contributions presented in the study are included in the article; further inquiries can be directed to the corresponding author.

Conflicts of Interest

The authors declare no conflicts of interest.

References

  1. Mastrakoulis, D.M.; Nasiopoulos, D.K.; Arvanitidis, D.A.; Zara, E.C.; Plagiannakos, A. Modeling and Simulation of Examining the Performance of a Drone for Long-Distance Endurance. In Computational and Strategic Business Modelling; Sakas, D.P., Nasiopoulos, D.K., Taratuhina, Y., Eds.; Springer Proceedings in Business and Economics; Springer International Publishing: Cham, Switzerland, 2024; pp. 235–251. ISBN 978-3-031-41370-4. [Google Scholar]
  2. Day, B.; Pourmovahed, A. Review of Latest Developments in PEM Fuel Cell Research with Application to Hydrogen Powered Drones. Renew. Energy Power Qual. J. 2023, 19. [Google Scholar] [CrossRef]
  3. Izyumov, A.; Vasilyeva, E.; Ostapovich, O.; Alentsov, E. Energy Efficiency Analysis of Modern Delivery Drones. E3S Web Conf. 2021, 279, 01028. [Google Scholar] [CrossRef]
  4. Joshi, P.S.; Kartik, V. All-Electric Propulsion for Medium/High Altitude Long Endurance Unmanned Aerial Vehicles: A Feasibility Study. In Proceedings of the AIAA Aviation Forum and ASCEND 2024, Las Vegas, Nevada, 29 July–2 August 2024; American Institute of Aeronautics and Astronautics: Las Vegas, NV, USA, 2024. [Google Scholar]
  5. Dinc, A.; Alsanea, N.; Otkur, M.; Mussin, A.; Elbadawy, I.; Moayyedian, M. A Performance Review of Conventional Turbofan Aircraft and Battery-Powered Aircraft. Int. J. Eng. Appl. 2024, 12, 251. [Google Scholar] [CrossRef]
  6. Oetting, G.S. Extended Endurance Unmanned Aerial Vehicle via Structural Electrical Power Storage and Energy Generation Devices; 2020-01-0041; SAE International: Pasadena, CA, USA, 2020. [Google Scholar] [CrossRef]
  7. Mariscal, G.; Depcik, C.; Chao, H.; Wu, G.; Li, X. Technical and Economic Feasibility of Applying Fuel Cells as the Power Source of Unmanned Aerial Vehicles. Energy Convers. Manag. 2024, 301, 118005. [Google Scholar] [CrossRef]
  8. Kayaoglu, M.; Unal, S.; Biyik, H. Design and Simulation of a Fuel Cell–Battery Hybrid Power System for Extended-Endurance Quadrotor UAVs. Int. J. Hydrogen Energy 2026, 204, 153278. [Google Scholar] [CrossRef]
  9. Jarrah, K.; Alali, Y.; Lalko, A.; Rawashdeh, O. Flight Time Optimization and Modeling of a Hybrid Gasoline–Electric Multirotor Drone: An Experimental Study. Aerospace 2022, 9, 799. [Google Scholar] [CrossRef]
  10. Xie, Y.; Savvaris, A.; Tsourdos, A. Fuzzy Logic Based Equivalent Consumption Optimization of a Hybrid Electric Propulsion System for Unmanned Aerial Vehicles. Aerosp. Sci. Technol. 2019, 85, 13–23. [Google Scholar] [CrossRef]
  11. Li, P.; Mao, Z.; Pang, S.; Shi, W.; Quan, S.; Huangfu, Y. A Fuzzy Logic Control-Based Energy Management Strategy for Fuel Cell/Battery UAV Hybrid Power System. In Proceedings of the IECON 2023—49th Annual Conference of the IEEE Industrial Electronics Society, Singapore, 16–19 October 2023; IEEE: Singapore, 2023; pp. 1–6. [Google Scholar]
  12. Mazur, A.M.; Domanski, R. Hybrid Energy Systems in Unmanned Aerial Vehicles. Aircr. Eng. Aerosp. Technol. 2019, 91, 736–746. [Google Scholar] [CrossRef]
  13. Gudmundsson, S. General Aviation Aircraft Design: Applied Methods and Procedures, 2nd ed.; Butterworth-Heinemann: Oxford/Cambridge, UK, 2022; ISBN 978-0-12-822647-6. [Google Scholar]
  14. Akgumus Gok, D. Characterization of NACA 2412 and NACA 4412 Airfoils: Effects of Angle of Attack on Aerodynamics Coefficients. J. Therm. Eng. 2024, 10, 1524–1538. [Google Scholar] [CrossRef]
  15. Hu, S.; Yin, Z.; Liu, R. Analysis of Aerodynamic Characteristics of a Certain Aircraft Wing Structure at Different Angles of Attack. In Proceedings of the Ninth International Symposium on Sensors, Mechatronics, and Automation System (ISSMAS 2023), Nanjing, China, 11–13 August 2023; Pan, L., Zhou, Z., Eds.; SPIE: Nanjing, China, 2024; p. 211. [Google Scholar] [CrossRef]
  16. Hendrickson, K.; Agarwal, R.K. Numerical Investigation of Leading-Edge Protuberances on High Lift, High Camber Airfoils at Low Reynolds Number. In Proceedings of the AIAA AVIATION 2020 Forum, Virtual, 15–19 June 2020; American Institute of Aeronautics and Astronautics: Reston, VA, USA, 2020. [Google Scholar] [CrossRef]
  17. Hossain, S.; Rifat, A.H.; Bakhai, M.P. Computational Fluid Dynamics Simulation on Blended Wing Body Aircraft Model for Aerodynamics Characteristics. In Advanced in Creative Technology- added Value Innovations in Engineering, Materials and Manufacturing; Janmanee, P., Chujuarjeen, S., Butdee, S., Srikhumsuk, P., Batako, A.D.L., Burduk, A., Xavior, M.A., Eds.; Lecture Notes in Networks and Systems; Springer Nature: Cham, Switzerland, 2024; Volume 979, pp. 290–300. ISBN 978-3-031-59163-1. [Google Scholar] [CrossRef]
  18. Young, T.M. Maneuver Performance of Fixed-Wing Transport Aircraft. In Encyclopedia of Aerospace Engineering; Blockley, R., Shyy, W., Eds.; Wiley: Hoboken, NJ, USA, 2010; ISBN 978-0-470-75440-5. [Google Scholar] [CrossRef]
  19. Urnes, J.M., Sr.; Smith, T.A. Use of Propulsion Commands to Prevent Loss-of-Control Aircraft Accidents. In Proceedings of the AIAA Infotech at Aerospace Conference and Exhibit 2011, St. Louis, MO, USA, 29–31 March 2011. [Google Scholar] [CrossRef]
  20. Nicolai, L.M.; Carichner, G. Fundamentals of Aircraft and Airship Design; American Institute of Aeronautics and Astronautics: Reston, VA, USA, 2000; ISBN 978-1-60086-752-1. [Google Scholar]
  21. Keane, A.J.; Sóbester, A.; Scanlan, J.P. Small Unmanned Fixed-Wing Aircraft Design: A Practical Approach; John Wiley & Sons, Inc.: Hoboken, NJ, USA, 2017; ISBN 978-1-119-40631-0. [Google Scholar]
  22. Sadraey, M.H. Aircraft Performance: An Engineering Approach, 2nd ed.; CRC Press: Boca Raton, FL, USA, 2023; ISBN 978-1-003-27906-8. [Google Scholar]
  23. Asselin, M. Operational Aircraft Performance and Flight Test Practices, 1st ed.; American Institute of Aeronautics & Astronautics: Reston, VA, USA, 2021; ISBN 978-1-62410-592-0. [Google Scholar]
  24. Kierzkowski, A.; Woźniak, M.; Bury, P. Comparative Analysis of Energy Efficiency and Position Stability of Sub-250 g Quadcopter and Bicopter with Similar Mass Under Varying Conditions. Energies 2025, 18, 3728. [Google Scholar] [CrossRef]
  25. Lee, S.; Cho, L.; Cho, J. Study on the Extraction of Aerodynamic Coefficients for the Development of an UAV Simulator Using the Unsteady Time-Domain Panel Method. Trans. Japan Soc. Aero. S Sci. 2014, 57, 187–194. [Google Scholar] [CrossRef][Green Version]
  26. Chiu, T.W. Modern Panel Method in Vehicle Aerodynamics: Formula-One Cars and Trains. In Advances in Fluid Mechanics; Springer: Singapore, 1997. [Google Scholar]
  27. Sun, S.Y.; Wu, G.X. Inviscid Flow Passing a Lifting Body with a Higher Order Boundary Element Method. Eng. Anal. Bound. Elem. 2022, 136, 144–157. [Google Scholar] [CrossRef]
  28. Anderson, J.D. Incompressible Inviscid Flows: Source andVortex Panel Methods. In Computational Fluid Dynamics; Wendt, J.F., Ed.; Springer: Berlin/Heidelberg, Germany, 2009; pp. 53–75. ISBN 978-3-540-85055-7. [Google Scholar]
  29. Torres, G.L.S.; Gopalarathnam, A.; Marques, F.D. A Uniformly Convergent Series Expansion for the Bound Vorticity Distribution in the Unsteady Thin Airfoil Theory. In Proceedings of the AIAA SCITECH 2025 Forum, Orlando, FL, USA, 6–10 January 2025; American Institute of Aeronautics and Astronautics: Orlando, FL, USA, 2025. [Google Scholar]
  30. Bock, K. Towards a 3D Galerkin-Type High-Order Panel Method: A 2D Prototype. In New Results in Numerical and Experimental Fluid Mechanics XIII; Dillmann, A., Heller, G., Krämer, E., Wagner, C., Eds.; Notes on Numerical Fluid Mechanics and Multidisciplinary Design; Springer International Publishing: Cham, Switzerland, 2021; Volume 151, pp. 581–591. ISBN 978-3-030-79560-3. [Google Scholar] [CrossRef]
  31. Muhammed, M.; Virk, M.S. On the Fidelity of RANS-Based Turbulence Models in Modeling the Laminar Separation Bubble and Ice-Induced Separation Bubble at Low Reynolds Numbers on Unmanned Aerial Vehicle Airfoil. Drones 2024, 8, 148. [Google Scholar] [CrossRef]
  32. Shyy, W.; Lian, Y.; Tang, J.; Viieru, D.; Liu, H. Aerodynamics of Low Reynolds Number Flyers, 1st ed.; Cambridge University Press: Cambridge, UK, 2007; ISBN 978-0-521-20401-9. [Google Scholar] [CrossRef]
  33. Hull, D.G. Fundamentals of Airplane Flight Mechanics, 1st ed.; Springer: Berlin/Heidelberg, Germany, 2007; ISBN 978-1-280-74575-1. [Google Scholar]
  34. T Motor Company. F2203.5 3550kV Motor Specification. Available online: https://tmotorhobby.com/goods-1097-T-Motor+F22035+1500KV2850KV3550KV+CinewhoopRacingwhoop+Brushless+Motor.html (accessed on 26 February 2026).
Figure 1. Drawings of PADA unmanned aerial aircraft. (a) PADA top view; (b) PADA front view.
Figure 1. Drawings of PADA unmanned aerial aircraft. (a) PADA top view; (b) PADA front view.
Energies 19 01892 g001
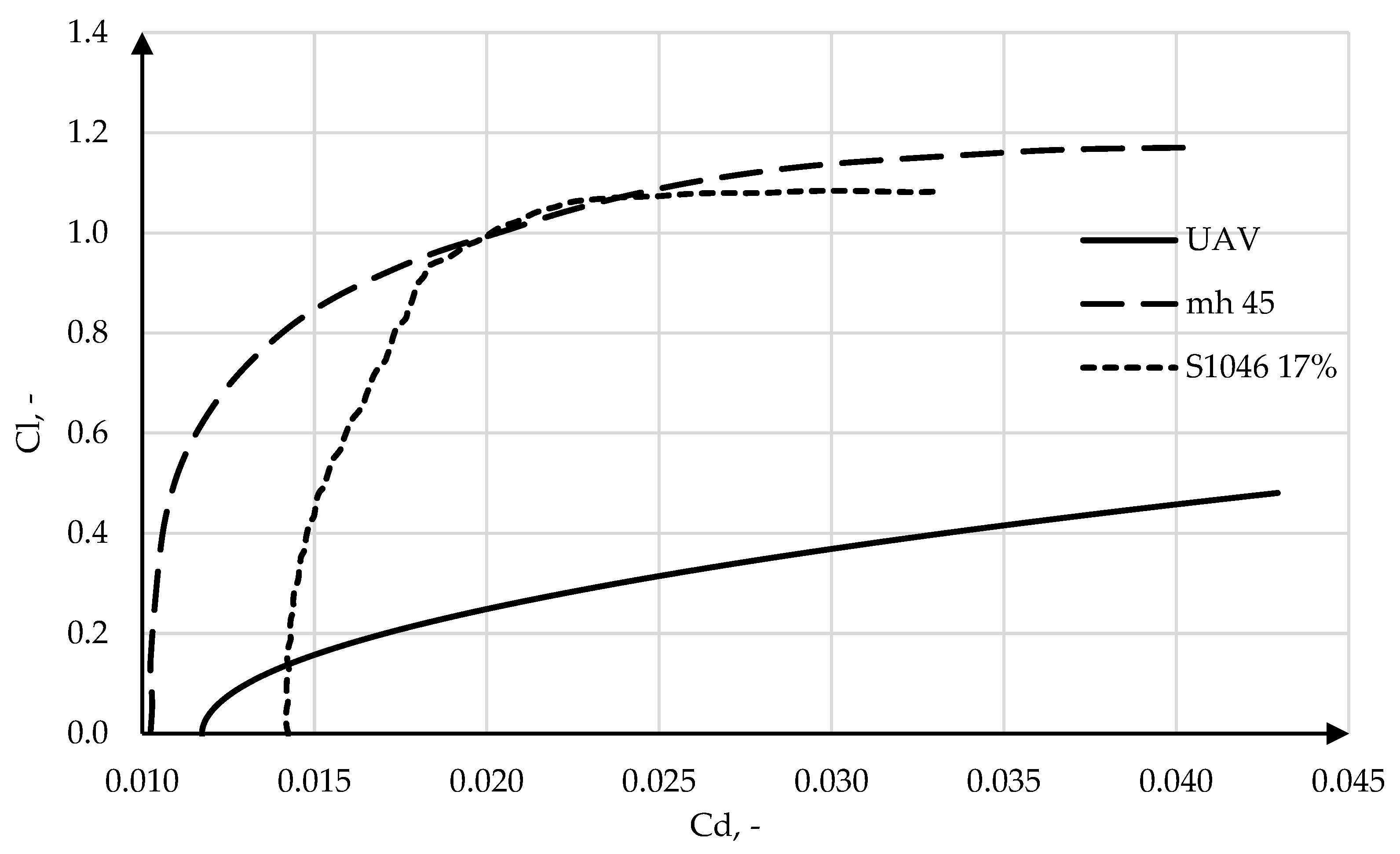
Figure 2. Lift-to-drag polars of UAV, MH 45 and S1046 airfoils.
Figure 2. Lift-to-drag polars of UAV, MH 45 and S1046 airfoils.
Energies 19 01892 g002
Figure 3. Lift-to-drag polars of UAV, MH 45 and S1046 airfoils.
Figure 3. Lift-to-drag polars of UAV, MH 45 and S1046 airfoils.
Energies 19 01892 g003
Figure 4. Single motor thrust (F2203.5 3550 kV) with 3 blade 5 × 3.5 propeller [34].
Figure 4. Single motor thrust (F2203.5 3550 kV) with 3 blade 5 × 3.5 propeller [34].
Energies 19 01892 g004
Figure 5. An unmanned aerial vehicle mounted on a strain gauge inside a wind tunnel test chamber.
Figure 5. An unmanned aerial vehicle mounted on a strain gauge inside a wind tunnel test chamber.
Energies 19 01892 g005
Figure 6. Flow velocity adjustment and measurement procedure diagram.
Figure 6. Flow velocity adjustment and measurement procedure diagram.
Energies 19 01892 g006
Figure 7. Comparison of theoretical and measured propulsion system power for 0.46 kg of operating weight.
Figure 7. Comparison of theoretical and measured propulsion system power for 0.46 kg of operating weight.
Energies 19 01892 g007
Figure 8. Comparison of theoretical and measured propulsion system power for 0.72 kg of operating weight.
Figure 8. Comparison of theoretical and measured propulsion system power for 0.72 kg of operating weight.
Energies 19 01892 g008
Figure 9. Comparison of theoretical and measured propulsion system power for 1.00 kg of operating weight.
Figure 9. Comparison of theoretical and measured propulsion system power for 1.00 kg of operating weight.
Energies 19 01892 g009
Figure 10. Drawing and dimensions of a wind tunnel.
Figure 10. Drawing and dimensions of a wind tunnel.
Energies 19 01892 g010
Figure 11. Test stand consisting of a wind tunnel test chamber, two control computers, a laboratory-grade power supply, and a UAV mounted with a strain gauge.
Figure 11. Test stand consisting of a wind tunnel test chamber, two control computers, a laboratory-grade power supply, and a UAV mounted with a strain gauge.
Energies 19 01892 g011
Figure 12. An unmanned aerial vehicle is being tested at a 4-degree angle of attack.
Figure 12. An unmanned aerial vehicle is being tested at a 4-degree angle of attack.
Energies 19 01892 g012
Figure 13. Test stand power supply and control diagram.
Figure 13. Test stand power supply and control diagram.
Energies 19 01892 g013
Table 1. Energy density characteristics of main energy supply sources for propulsion systems.
Table 1. Energy density characteristics of main energy supply sources for propulsion systems.
Fully Electric PropulsionHybrid Fuel-Cell SystemsConventional Fuel
Specific Energy (Wh/kg)150–4001700–2000~12,000
Average Endurance (h)0.5–1.54–83–6
Battery Energy Density Target (2050) (Wh/kg)1000–1340--
System Weight PenaltyModerateHigh (Fuel Cell Mass)Low
Table 2. XFLR software 3D analysis settings.
Table 2. XFLR software 3D analysis settings.
Parameter-
Analysis methodVortex lattice method
Boundary conditionDirichlet
Analysis typeViscous
Reference area0.149 m2
Reference span0.600 m
Reference chord length0.260 m
Fluid density1.225 km/m3
Viscosity1.5 × 10−5 m2/s
Total panels3652
Table 9. Propulsion system parameters for 0.46 kg of operating weight for level flight condition.
Table 9. Propulsion system parameters for 0.46 kg of operating weight for level flight condition.
AoA°PTeo [W]PExp [W] P E x p P T e o ETeo [Wh]EExp [Wh] E E x p E T e o
012.3413.571.101.031.131.10
216.8119.321.151.41.611.15
418.7121.721.161.561.811.16
621.5427.431.271.82.291.27
827.6242.771.552.33.561.55
1043.6274.911.723.646.241.71
Table 10. Propulsion system parameters for 0.72 kg of operating weight for level flight condition.
Table 10. Propulsion system parameters for 0.72 kg of operating weight for level flight condition.
AoA°PTeo [W]PExp [W] P E x p P T e o ETeo [Wh]EExp [Wh] E E x p E T e o
022.3724.971.121.862.081.12
229.1434.301.182.432.861.18
434.3141.001.192.863.421.19
639.8452.401.323.324.371.32
857.6692.671.614.817.721.61
1081.19146.041.806.7712.171.80
Table 11. Propulsion system parameters for 1.00 kg of operating weight for level flight condition.
Table 11. Propulsion system parameters for 1.00 kg of operating weight for level flight condition.
AoA°PTeo [W]PExp [W] P E x p P T e o ETeo [Wh]EExp [Wh] E E x p E T e o
037.8641.981.113.163.501.11
240.9347.841.173.413.991.17
444.6453.601.203.724.471.20
663.8783.741.315.326.981.31
881.98126.601.546.8310.551.54
1095.87161.721.697.9913.481.69
Table 12. Test section dimensions and flow parameters inside test section.
Table 12. Test section dimensions and flow parameters inside test section.
Parameter-
Test section width1.0 m
Test section height1.0 m
Test section length1.5 m
Nozzle contraction6.25
Turbulence intensity at maximum flow speed of 40 m/s<1%
Temperature during measurement21.3 °C
Temperature measurement error0.2 °C
Velocity measurement range0–40 m/s
Velocity measurement error1% of range
Unevenness of the velocity field0.5%
Aerodynamic balance measurement range 200 N
Aerodynamic balance measurement error0.1% of range
Disclaimer/Publisher’s Note: The statements, opinions and data contained in all publications are solely those of the individual author(s) and contributor(s) and not of MDPI and/or the editor(s). MDPI and/or the editor(s) disclaim responsibility for any injury to people or property resulting from any ideas, methods, instructions or products referred to in the content.

Share and Cite

MDPI and ACS Style

Dziewoński, B.; Kaliszuk, K.; Kierzkowski, A.; Jarecki, J.; Lisowiec, K. Experimental Wind Tunnel Study of Energy Consumption, Level Flight Speed, and Endurance of a Micro-Class UAV as a Function of Operating Weight. Energies 2026, 19, 1892. https://doi.org/10.3390/en19081892

AMA Style

Dziewoński B, Kaliszuk K, Kierzkowski A, Jarecki J, Lisowiec K. Experimental Wind Tunnel Study of Energy Consumption, Level Flight Speed, and Endurance of a Micro-Class UAV as a Function of Operating Weight. Energies. 2026; 19(8):1892. https://doi.org/10.3390/en19081892

Chicago/Turabian Style

Dziewoński, Bartłomiej, Krzysztof Kaliszuk, Artur Kierzkowski, Jakub Jarecki, and Kacper Lisowiec. 2026. "Experimental Wind Tunnel Study of Energy Consumption, Level Flight Speed, and Endurance of a Micro-Class UAV as a Function of Operating Weight" Energies 19, no. 8: 1892. https://doi.org/10.3390/en19081892

APA Style

Dziewoński, B., Kaliszuk, K., Kierzkowski, A., Jarecki, J., & Lisowiec, K. (2026). Experimental Wind Tunnel Study of Energy Consumption, Level Flight Speed, and Endurance of a Micro-Class UAV as a Function of Operating Weight. Energies, 19(8), 1892. https://doi.org/10.3390/en19081892

Note that from the first issue of 2016, this journal uses article numbers instead of page numbers. See further details here.

Article Metrics

Back to TopTop