Next Article in Journal
Adversarially Robust Reinforcement Learning for Energy Management in Microgrids with Voltage Regulation Under Partial Observability
Next Article in Special Issue
Multi-Stage Black-Start Strategy for Pure New Energy Power Grid Based on Grid-Forming Energy Systems
Previous Article in Journal
Model-Agnostic, Probabilistic, Hour-Ahead Solar PV Forecasting Using Adaptive Conformal Inference
Previous Article in Special Issue
Coordinated Active and Reactive Power Control of VSC-HVDC for Enhancing Static Voltage Stability in AC/DC Systems
 
 
Font Type:
Arial Georgia Verdana
Font Size:
Aa Aa Aa
Line Spacing:
Column Width:
Background:
Article

Optimal Splitting Sections Searching Method for Power Systems with Grid-Forming Wind Turbines Based on Branch Transient Potential Energy

1
Northwest Electric Power Design Institute Co., Ltd. of China Power Engineering Consulting Group, Xi’an 710075, China
2
Key Laboratory of Modern Power System Simulation and Control & Renewable Energy Technology, Ministry of Education, Northeast Electric Power University, Jilin 132012, China
*
Author to whom correspondence should be addressed.
Energies 2026, 19(6), 1496; https://doi.org/10.3390/en19061496
Submission received: 19 February 2026 / Revised: 12 March 2026 / Accepted: 14 March 2026 / Published: 17 March 2026
(This article belongs to the Special Issue Analysis and Control of Power System Stability)

Abstract

Controlled islanding is the last line of defense to prevent blackouts in power systems. This paper proposes a novel optimal splitting sections searching method for power systems with grid-forming (GFM) wind turbines, based on branch transient potential energy. First, an improved generator internal node potential energy is defined to uniformly characterize the transient energy accumulation of both synchronous generators and GFM wind turbines; coherent generator groups are then identified using K-means clustering. Second, a splitting sections searching model is formulated with the objective of minimizing the sum of branch stability indices (BSIs) on the splitting sections. An island inertia constraint is introduced as a penalty term to address the reduced system inertia caused by grid-following (GFL) wind turbines. An improved biogeography-based optimization (BBO) algorithm integrated with tabu search (TS) is employed for the solution. Finally, simulations are conducted on a modified New England 39-bus system. The results demonstrate that, compared to traditional models focusing on power imbalance or power flow disruption, the proposed method achieves better frequency and voltage stability in the formed islands, although this improvement comes at the cost of increased load shedding in certain scenarios. In power systems with GFM wind turbines, both frequency and voltage deviations are reduced, thereby validating the effectiveness of the proposed method in enhancing island stability.

1. Introduction

In recent years, the large-scale integration of renewable energy sources such as wind and photovoltaic power has not only optimized the energy mix and improved supply cleanliness but also effectively reduced carbon emissions and environmental pollution [1]. However, the continued increase in wind power penetration has significantly heightened the security risks faced by power system operation. At present, the security situation of power systems is becoming increasingly severe due to multiple factors, including structural contradictions brought about by the energy transition, frequent extreme weather events, growing cybersecurity threats, and equipment aging coupled with maintenance pressures, all of which pose serious challenges to the stable operation of systems [2,3,4]. When severe disturbances occur in local grids and conventional control measures prove ineffective, failure to implement emergency control in a timely manner can easily lead to fault propagation and even large-scale blackouts, severely impacting social production and daily life [5,6,7]. In this context, controlled islanding is regarded as a critical defense measure to prevent local faults from spreading across the entire network, serving as the “last line of defense” to ensure secure and stable power system operation while minimizing socio-economic losses [8].
Research on controlled islanding can generally be categorized into three core stages corresponding to different phases of the splitting process: first, the determination of the splitting sections, which determines where the system should be separated; second, the identification of the splitting timing, which identifies when the islanding operation should be executed; and third, post-splitting island stabilization control, which focuses on how to maintain stable operation within each island through remedial actions, thereby creating conditions for subsequent re-synchronization. This paper focuses on the first stage, with an emphasis on the optimal splitting sections searching method.
Identifying coherent generator groups that swing together after disturbances is fundamental to controlled islanding. Reference [9] applies slow coherency theory to partition generators into slow coherent groups and implements islanding at weak connections to ensure the transient stability of the resulting islands. Reference [10] adopts K-medoids clustering to partition system nodes into subregions, aggregating nodes within the same region to simplify the grid topology and enable rapid generation of islanding solutions. In [11], a data-driven method using phasor measurement unit (PMU) measurements and electrical distances between centers of inertia was proposed for detecting coherent areas. A synchrophasor-based approach utilizing first and second derivatives of bus voltage phase angles with hierarchical clustering achieves accurate coherency detection with only three consecutive PMU measurements [12]. In [13], a graph theory-based method utilizing the network admittance matrix and a clustering quality index has been introduced for identifying coherent generators. Reference [14] presents a modularity clustering approach for generator coherency detection based on the correlation coefficient and synchronizing torque coefficient of rotor angles.
Based on identified generator coherent groups, various strategies have been proposed for searching optimal splitting sections. In [15], fault tree analysis (FTA) is employed to quantify node vulnerability and identify splitting points, yet the approach does not fully account for post-fault generator coherency characteristics. In [16], generator coherency is treated as a constraint, and the optimal splitting sections are sought by minimizing the system’s net unbalanced power. In [17], the physical process of network partitioning is formulated as a graph-theoretic optimization problem, which is identified as NP-complete, making it difficult to obtain the optimal solution within a limited time. Reference [18] aims to minimize power flow disruption while also incorporating voltage and frequency stability constraints into the optimization model. Recent studies have further developed advanced algorithms for optimal splitting section searching. Reference [19] proposed a two-step algorithm combining spectral clustering with mixed-integer quadratic programming, using a greedy heuristic to generate the starting solution. Reference [20] developed a multi-layer constrained spectral clustering approach that considers bus coherency and minimizes real and reactive power disruptions. Reference [21] introduced a motif-based spectral clustering algorithm that accounts for directed and weighted edges to better satisfy generator coherency constraints.
The aforementioned studies have laid a solid foundation for searching splitting sections. However, with the continuous integration of renewable energy, the dynamic characteristics of power systems have changed, rendering traditional splitting sections searching methods, which are suitable for synchronous generator systems, unable to guarantee the optimality and effectiveness of splitting strategies. The UK “8·9” blackout in 2019 was triggered by a lightning strike on a transmission line near London, which led to the near-simultaneous loss of the Hornsea offshore wind farm (737 MW) and the Little Barford gas-fired power plant (641 MW), resulting in a total generation loss of 1378 MW—well beyond the system’s 1 GW reserve capacity. The consequent frequency drop to 48.8 Hz triggered automatic load shedding that affected over one million customers [22,23]. This incident highlights the challenges posed by the increasing integration of renewable energy, underscoring the urgent need to develop splitting section searching methods adapted to the dynamic characteristics of modern power systems.
Considering the impact of grid integration of renewable energy is key to studying splitting sections searching methods for new types of power systems. The integration of renewable energy significantly reduces the equivalent inertia level of the system, which becomes even more pronounced after islanding, when multiple low-inertia islands are formed. Consequently, the appropriate grouping of renewable energy units becomes a critical factor in ensuring the stable operation of each island following splitting. Traditional controlled islanding theory is centered on synchronous generators as the core modeling objects, where coherent generator grouping is based on the geometric similarity of rotor angle trajectories. However, the integration of GFM wind power disrupts the applicability of this theoretical framework. Firstly, GFM wind turbines lack physical rotors; their power angle is a virtual quantity generated by the control algorithm and cannot be directly used for coherency identification based on rotor angle trajectories. Secondly, most traditional objective functions for islanding aim to minimize power flow disruption or unbalanced power, neglecting the accumulation and propagation paths of transient potential energy on branches following disturbances. Yet the control characteristics of GFM wind turbines alter the spatial distribution of transient potential energy, thereby reducing the stability of islands formed after splitting at the optimal splitting sections determined by traditional methods [24,25]. Therefore, incorporating the distribution characteristics of system transient potential energy into the splitting sections searching provides a new approach for controlled islanding in power systems with renewable energy.
In response to the aforementioned issues, this paper proposes an optimal splitting sections searching method based on branch transient potential energy from the perspective of transient energy. First, by calculating the improved generator internal node potential energy and combining it with K-means clustering, coherent generator grouping is achieved for systems incorporating GFM wind turbines. Second, an optimization objective function for the splitting sections is constructed with the BSI as the core, which quantifies the degree of transient energy accumulation on branches during fault processes. Meanwhile, to address the inertia reduction issue caused by renewable energy integration, the island inertia constraint considering both GFL and GFM wind turbines is introduced and incorporated into the objective function in the form of penalty terms. Furthermore, an improved BBO algorithm integrated with a TS mechanism is employed for global optimization. Finally, simulations are conducted on a modified New England 39-bus system to analyze the advantages of the proposed method in terms of island frequency stability and voltage stability.

2. A Clustering and Grouping Method Based on Generator Internal Node Potential Energy

The generator internal node potential energy characterizes the energy accumulated by the work done by the generator power deviation against the system frequency deviation following a disturbance. Based on the rotor motion equation, the mathematical expression of the internal node potential energy is derived. The rotor motion equation for the generator node i is given as follows:
M i d 2 δ i d t 2 = P m i P e i
where M i is the equivalent inertia time constant of generator node i ; δ i is the relative rotor angle of generator node i ; P m i is the mechanical input power of generator node i ; P e i is the electromagnetic output power of generator node i .
The angular velocity of generator node i is given as follows:
d δ i d t = ω i
where ω i is the angular velocity of generator node i .
Substituting Equation (2) into Equation (1) and integrating along the disturbance trajectory yields the classical expression for generator internal node potential energy. This expression characterizes the accumulation of work done by the unbalanced power against the frequency deviation during the disturbance, as follows:
V p n i ( t ) = t 0 t [ P e i ( τ ) P e i ( t 0 ) ] ω i ( τ ) d τ
where V p n i is the generator internal node potential energy of generator node i .
In coherent generator group identification, the focus is on the relative dynamic trends among generators rather than their absolute frequency values. To highlight these relative behaviors and eliminate the common trend component caused by system-wide frequency variations, this paper replaces the instantaneous angular velocity with the angular velocity deviation in the potential energy calculation. This approach is analogous to using relative rotor angles instead of absolute angles in transient stability analysis, as it better captures the inter-generator energy exchange.
Specifically, the angular velocity deviation for generator i at time τ is defined as follows:
Δ ω i ( τ ) = ω i ( τ ) ω avg ω avg = 1 N i = 1 N ω i ( τ )
where ω i ( τ ) is the angular speed of generator node i at time τ ; ω avg is the average angular speed of all generators in the system at the initial time; N is the total number of generators in the system.
The selection of system average angular velocity as the reference is motivated by both theoretical and practical considerations. When generators oscillate coherently around a common mean, the average frequency captures the system’s aggregate behavior. Deviations from this mean isolate inter-generator swing modes from the overall frequency drift. Furthermore, the proposed potential energy expression in Equation (3) exhibits relatively low sensitivity to small perturbations in the reference frequency, as the time integration tends to smooth out high-frequency fluctuations, and the subsequent clustering analysis focuses on the shape and trend of the potential energy curves rather than their absolute values. It should be acknowledged that during severe transients where the system splits into asynchronous islands, the average frequency loses its physical meaning; however, for the purpose of pre-splitting coherency identification, the analysis window is confined to the period immediately following fault clearance when the system remains largely coherent, ensuring that the average frequency remains a valid reference within this context.
The improved generator internal node potential energy is given as follows:
V p n i * ( t ) = t 0 t [ P e i ( τ ) P e i ( t 0 ) ] Δ ω i ( τ ) d τ
where V p n i * is the improved generator internal node potential energy of generator node i ; P e i ( τ ) is the electromagnetic output power of generator node i at time τ .
Although GFM wind turbines lack physical rotors, their control strategy makes them equivalent, in terms of port electrical characteristics, to voltage sources with virtual inertia. The following demonstrates the compatibility of the improved generator internal node potential energy proposed in this paper with GFM wind turbines, proceeding from the physical essence of energy interaction.
First, the core control objective of GFM wind turbines is to provide active inertia support during system frequency variations. Taking a typical virtual synchronous generator (VSG) control as an example, its active power–frequency control loop can be given as follows:
M v d ω v d t = P r e f P e + D p ( ω 0 ω v )
where M v is the virtual inertia coefficient; P r e f is the active power reference value; P e is the electromagnetic output power; D p is the damping coefficient; ω v is the virtual angular frequency; ω 0 is the reference angular frequency.
This equation corresponds exactly in mathematical form to the swing equation of a synchronous generator, indicating that the GFM wind turbine exhibits frequency response characteristics at its port similar to those of a synchronous generator.
To establish the energy equivalence, we examine the system from an energy perspective. Multiplying both sides of Equation (6) by the virtual angular frequency ω v yields the power balance relationship:
M v ω v d ω v d t = ( P r e f P e ) ω v + D p ( ω v ω g ) ω v
The left-hand side represents the rate of change in virtual kinetic energy stored in the GFM control loop. Integrating this equation over time along the post-disturbance trajectory from t 0 to t gives the following:
t 0 t M v ω v d ω v d t d t = t 0 t ( P r e f P e ) ω v d t + t 0 t D ( ω v ω g ) ω v d t
The left-hand side integrates to the change in virtual kinetic energy. The first term on the right-hand side represents the work done by the unbalanced power against the virtual frequency deviation. This term has an identical mathematical structure to the potential energy term in synchronous generators, where the mechanical power Pm replaces Pref, and the actual rotor speed ω replaces ω v . Thus, the generalized potential energy is given as follows:
V G F M = ( P r e f P e ) ω v d t
It can be seen that, although the physical carriers through which GFM wind turbines store and release energy differ from those of synchronous generators, the two share an identical mathematical structure in terms of the energy exchange characterization form—specifically, the work done by the net power injected from the node into the system against the frequency deviation.
Based on the aforementioned energy equivalence, the improved generator internal node potential energy proposed in this paper can be uniformly applied to both synchronous generators and GFM wind turbines. The essence of this index is to quantify, with reference to the system average frequency, the transient energy accumulated at each generator node during a disturbance due to the mismatch between the injected power and the system frequency dynamics. When a GFM wind turbine exhibits a frequency response trajectory similar to that of a certain group of synchronous generators, its potential energy curve calculated by Equation (5) will show a similar evolution trend, thereby laying the foundation for clustering-based coherent generator grouping.
The equivalence established above between GFM wind turbines and synchronous generators relies on several key assumptions. First, the GFM wind turbine is assumed to employ a virtual synchronous generator control strategy with active power–frequency droop characteristics, which is the most prevalent control paradigm for grid-forming converters. Second, the virtual inertia coefficient M v should be of comparable magnitude to the inertia constants H i of synchronous generators in the system, ensuring meaningful energy exchange between the two generation types. Third, the fault duration must not be too long that the GFM control loop remains stable and its virtual angular frequency does not deviate excessively from the nominal value. Under these assumptions, the improved generator internal node potential energy can uniformly characterize both generation types. However, for GFM turbines employing alternative control strategies—such as dispatchable virtual oscillator control or matching control—the energy exchange characteristics may differ, and the proposed equivalence would require re-evaluation. It should be emphasized that for GFL wind turbines, which employ phase-locked loops to track system frequency and do not actively provide inertia support, their energy exchange characteristics following a disturbance are fundamentally different from those of synchronous generators; they do not exhibit the same potential energy accumulation pattern described by Equation (5). Therefore, in the subsequent analysis, these units are specifically constrained through the island inertia constraint rather than being incorporated into the coherent generator grouping based on potential energy curves.
Furthermore, since the dataset required for calculating the improved generator internal node potential energy is identical to that needed for computing the BSI in the subsequent objective function, adopting this criterion for coherent generator grouping can avoid duplicate data preparation processes and enhance computational efficiency.
To identify the dynamic response coherence of generator nodes after disturbances, this paper performs cluster analysis on the improved generator internal node potential energy curves. K-means clustering based on Euclidean distance can effectively identify generator groups with similar dynamic response characteristics. It should be noted that K-means clustering can be sensitive to initial centroid selection. To ensure the reliability of the coherency identification while maintaining computational efficiency for online implementation, the following approach is adopted. Extensive preliminary testing under various fault scenarios revealed that the improved generator internal node potential energy curves exhibit distinct grouping patterns: the inter-group differences are sufficiently pronounced that the clustering results are highly consistent across different initializations. Based on this observation, in the actual online calculations presented in this paper, K-means is executed three times with different random initializations. For all scenarios reported in Section 5, the three runs yielded identical results, confirming the robustness of the coherency identification. Given that Euclidean distance accurately measures the overall similarity of time-series data with equal time intervals, this method can effectively reveal the generator grouping structure while ensuring computational efficiency [26].
The reason for choosing the improved generator internal node potential energy over traditional rotor angle curves for coherent generator grouping in this paper lies in pursuing theoretical self-consistency within the overall islanding analysis framework. The improved generator internal node potential energy directly characterizes the accumulation of disturbance energy and shares the same physical origin with the BSI subsequently used for splitting sections searching. Together, they form a complete analytical chain from “energy source coherency identification” to “energy path vulnerability assessment.” This design not only ensures intrinsic logical unity at the methodological level but, more critically, enables GFM wind turbines, which are a power source type without physical rotors, to be uniformly incorporated into the coherent generator grouping framework from the physical essence of transient energy accumulation and exchange, thereby resolving the issue where traditional rotor angle trajectory-based methods fail when applied to them.

3. Splitting Sections Searching Model Considering BSI

3.1. Objective Function

When a power system loses stability under a large disturbance, transient energy accumulates on certain critical branches. Their potential energy decreases and tends toward negative infinity, effectively tearing the system apart into one or more regions. Therefore, whether the branch potential energy tends to negative infinity after a fault can serve as a key indicator of system stability. Reference [27] defines such branches as the critical cutset of the system, whose stability level directly determines the overall system stability state.
To accurately identify the critical cutset and quantify power system stability, reference [28] establishes a BSI system based on the branch potential energy method. The index is given as follows:
S i j = [ P i j ( t max 1 ) P i j s ] V P b , i j ( t max 1 , t min 1 )
where P i j ( t max 1 ) is the active power of branch i j at the moment its potential energy first reaches a maximum; P i j s is the steady-state active power of branch i j ; V P b , i j ( t max 1 , t min 1 ) is the difference between the maximum and minimum values of branch i j ’s potential energy during the first oscillation cycle. The time instants t min 1 and t max 1 correspond to the first minimum and the subsequent first maximum of the branch potential energy following fault clearance. The time instant t min 1 can be either the fault clearing time (if the time derivative of the potential energy immediately after clearance is positive) or the first subsequent zero-crossing of the potential energy (if the derivative is negative). The instant t max 1 is then identified as the first moment after t min 1 at which the time derivative of the potential energy becomes zero, indicating a local extremum.
The numerator P i j ( t max 1 ) P i j s reflects the extent to which the branch power deviates from its steady-state value at the peak of potential energy accumulation, while the denominator V P b , i j ( t max 1 , t min 1 ) captures the intensity of the transient energy surge experienced by the branch. A smaller BSI indicates that the branch bears a more severe transient potential energy impact, which contributes more significantly to system instability. S i j = 0 serves as a direct indicator that the branch is unstable and belongs to the critical cutset where the system will eventually separate.
In practical implementations, the potential energy curves obtained from measurements or simulations may contain noise or exhibit multi-mode oscillations. To address these issues, a conservative time window after fault clearance is defined. Within this window, the highest local maximum of the potential energy curve is selected as the true first peak t max 1 . The window length is determined based on simulation observations: under various fault scenarios, the first swing duration of the test system typically does not exceed this preset value, ensuring that the true peak is always captured while excluding irrelevant subsequent oscillations.
For heavily damped or non-oscillatory responses where a distinct first oscillation cycle cannot be identified, the fault clearing time is taken as t min 1 and the end of the defined time window is taken as t max 1 . This treatment ensures that a meaningful BSI can still be computed for such cases, and the resulting value reflects the overall trend of the branch’s energy evolution.
Accordingly, this paper formulates the core objective function as minimizing the sum of these indices for all branches within candidate splitting sections. The island inertia constraint is incorporated as a penalty term for flexible handling, as shown in Equation (11). Guided by this objective, the algorithm prioritizes branches with a greater impact on system stability as the splitting sections, subject to hard constraints such as power balance and connectivity:
min ( i , j ) Ω | S i j | z i j + λ w = 1 N d w
where Ω is the set of all predetermined branches to be disconnected; S i j is the BSI of branch i j ; z i j is a decision variable indicating the switching status of branch i j (if z i j = 1 , branch i j is disconnected; otherwise, z i j = 0 indicates that the branch remains connected); λ is the penalty coefficient for the island inertia constraint; N is the number of integrated wind farms; d w is the matching index between wind farm node w and the assigned synchronous generator cluster, where a smaller value of d w indicates a higher degree of matching. The detailed calculation formula for this index is provided in Section 3.2.9.
The objective function in (11) is formulated based on three considerations: the omission of explicit normalization, the use of a penalty term instead of a hard constraint, and the specific selection of the penalty coefficient λ.
First, explicit normalization between the BSI sum and the inertia matching term is intentionally avoided. In practical power systems, BSI values across different branches can span several orders of magnitude. Branches with extremely small BSI values are the most critical indicators of system instability, as they signify severe transient energy accumulation and are likely to belong to the critical cutset. If global normalization was applied using the maximum BSI value, these critically small BSI values would be compressed to nearly zero, making them numerically indistinguishable from other relatively small but less critical BSI values in the optimization process. This would undermine the algorithm’s ability to identify and prioritize the truly unstable branches. By omitting normalization, the original magnitudes of all BSI values are preserved, allowing the optimization to properly differentiate branches according to their actual contribution to transient energy accumulation without being disproportionately dominated by a few branches with extremely large BSI values.
Second, the inertia constraint is formulated as a penalty term rather than a hard constraint to avoid potential conflicts with other essential constraints. In some scenarios, grid-following (GFL) wind farms cannot achieve optimal allocation to islands due to topological or operational limitations. If the inertia constraint was imposed as a hard constraint, the optimization might become infeasible when it conflicts with the coherent grouping requirement. The penalty formulation provides flexibility by allowing for suboptimal inertia matching when necessary while still incentivizing better allocation through the penalty term.
Third, the penalty coefficient λ is selected based on the relative magnitudes of the two terms and the need to maintain the flexibility inherent in the penalty formulation. As established in Section 3.2.9, the inertia matching index d w is inherently bounded between 0 and the number of wind farms W . Meanwhile, the BSI sum obtained from the optimization solutions ranges from 0 to 30 across different scenarios. To ensure that the inertia constraint has a meaningful influence without dominating the objective, λ is set to 20, which brings the inertia penalty to a scale comparable to the BSI sum.
It is important to note that λ should not be set too large. An excessively large λ would cause the penalty term to effectively act as a hard constraint when the inertia constraint cannot be perfectly satisfied ( d w 0 ), thereby reintroducing the very conflict with the other constraints that the penalty formulation was designed to avoid. The chosen value λ = 20 strikes a balance: it is sufficiently large to incentivize good inertia matching, yet not so large as to force infeasible allocations when perfect matching is impossible. This selection is further validated through sensitivity analysis in Section 5.3.3.

3.2. Constraints

3.2.1. Node Assignment Constraint

One prerequisite for searching the splitting sections is to determine the number of islands to be formed, which is typically determined by the coherent generator grouping results. Once the number of islands is established, all system nodes must be uniquely assigned to individual islands. This constraint requires that each node belongs to exactly one island to avoid assignment conflicts. The constraint conditions are collectively expressed by Equations (12)–(15): Equation (12) requires that any node belongs to only one island; Equation (13) stipulates that when the two endpoints of a branch are located in different islands, the branch must be disconnected. Since Equation (13) involves the product of binary variables, auxiliary binary variables are introduced, and the linearization method given by Equation (14) is applied, yielding the linearized expression shown in Equation (15).
g = 1 G y i , g = 1 , i R
z i j = 1 g = 1 G y i , g y j , g , i , j R
Z i j , g y i , g Z i j , g y j , g Z i j , g y i , g + y j , g 1
z i j = 1 g = 1 G z i j , g
where Z i j , g is the newly introduced auxiliary binary variable; R is the set of all nodes; y i , g is the decision variable indicating island membership (if y i , g = 1 , node i belongs to island g ; if y i , g = 0 , it does not); G is the total number of islands.

3.2.2. Network Connectivity Constraint

Each island formed by splitting must maintain internal connectivity, with no isolated nodes or subregions. To enforce this requirement, we employ the single-commodity flow method [29], which verifies topological connectivity through a fictitious network flow model.
For a given island, we select any one generator node within that island as a virtual source. This source is assumed to supply a fictitious active power equal to the total number of nodes in the island (each other node is treated as a load demanding 1 p.u. of fictitious power). If there exists a feasible flow distribution satisfying nodal power balance limits, then a path exists from the source to every other node, confirming that the island is connected, as expressed in Equation (16):
( i , j ) g P i j j g P j = P ref 1 M z i j P i j M z i j P ref 0
where P i j is the fictitious active power on branch i j ; P j is the fictitious active load at node j ; P ref is the fictitious active power of the generator; M is a sufficiently large number.
It is important to note that this method does not assume that the island actually contains only one generator; the choice of a single source is merely a mathematical construct to verify connectivity. In islands with multiple generators, any one of them can serve as the virtual source—the result is independent of which generator is chosen. The key point is that the existence of a feasible fictitious flow guarantees that all nodes are reachable from the source, which implies the island is topologically connected regardless of the actual number of generators.

3.2.3. Coherent Grouping Constraint

Rational splitting sections must ensure that synchronous generators belonging to the same coherent group are placed within the same island, while those from different coherent groups are assigned to different islands. These constraints can be expressed by Equations (17) and (18). Since Equation (18) is nonlinear, auxiliary binary variables are introduced, and linearization is performed using Equation (19), resulting in the linear expression given in Equation (20).
y i , g y j , g = 0 , i , j T k , g { 1 , , G } , k { 1 , , H }
g = 1 G y i , g y j , g = 0 , i T k , j T l , k l
B i j , g y i , g B i j , g y j , g B i j , g y i , g + y j , g 1 , g { 1 , , G } , i T k , j T l , k l
g = 1 G B i j , g = 0
where T k is the set of nodes belonging to synchronous generator group k ; H is the total number of groups; B i j , g is the newly introduced auxiliary binary variable.

3.2.4. Synchronous Generator Output Constraint

For synchronous generator units retained within an island, their active and reactive power outputs must remain within permissible adjustment ranges during the regulation process, as given in Equation (21):
0 Δ P f , i Δ P f , i max 0 Δ Q f , i Δ Q f , i max
where Δ P f , i is the active power output variation at synchronous generator node i ; Δ Q f , i is the reactive power output variation at synchronous generator node i ; Δ P f , i max is the maximum allowable active power output variation at node i ; Δ Q f , i max is the maximum allowable reactive power output variation at node i .

3.2.5. Wind Farm Output Constraint

For grid-connected wind farms within an island, their active power dispatch instructions must stay within adjustable limits, as given in Equation (22):
0 Δ P w , i Δ P w , i max
where Δ P w , i is the dispatchable power variation at wind farm node i ; Δ P w , i max is the maximum adjustable range at node i .

3.2.6. Load Shedding Constraint

When an island faces a power deficit, the load shedding executed shall not exceed the interruptible capacity limits of each load node, as expressed in Equation (23):
0 Δ P d , j P d , j max 0 Δ Q d , j Q d , j max
where Δ P d , j is the active load shedding amount at load node j ; P d , j max is the maximum allowable active load shedding at node j ; Δ Q d , j is the reactive load shedding amount at load node j ; Q d , j max is the maximum allowable reactive load shedding at node j .

3.2.7. Power Flow Constraint

After splitting, branch power flows within each island must satisfy operational constraints. Since the direct current (DC) power flow model fails to capture the coupling between voltage magnitude and reactive power, this paper adopts the linearized alternating current (AC) power flow modeling method proposed in [30], which achieves constraint linearization while preserving voltage and reactive power effects. The resulting linearized AC power flow model is given as Equations (24)–(28):
P i j = V i V j G i j cos θ i θ j z i j + V i V j B i j sin θ i θ j z i j
Q i j = V i V j G i j sin θ i θ j z i j V i V j B i j cos θ i θ j z i j
P i j f = G i j V i + V j 1 + B i j δ i j + G i j 1 2 V i
Q i j f = G i j δ i j B i j V i + V j 1 + B i j 2 V i 1
P i j min z i j P i j P i j max z i j ( 1 z i j ) M P i j P i j f ( 1 z i j ) M Q l min z i j Q i j Q i j max z i j ( 1 z i j ) M Q i j Q i j f ( 1 z i j ) M
where θ i is the voltage phase angle at node i ; G i j is the conductance of branch i j ; B i j is the susceptance of branch i j ; P i j is the active power flow on branch i j ; Q i j is the reactive power flow on branch i j ; V i is the voltage magnitude at node i ; ( * ) i j f is an auxiliary variable; P i j max is the maximum active power transmission limit of branch i j ; P i j min is the minimum active power transmission limit of branch i j ; Q i j max is the maximum reactive power transmission limit of branch i j ; Q l min is the minimum reactive power transmission limit of branch i j .

3.2.8. Island Power Balance Constraint

After splitting, each island must satisfy active and reactive power balance. Considering generator output adjustments and load shedding, the island power balance constraints are given as Equations (29) and (30):
i f g P f , i i f g Δ P f , i + i w g P w , i i w g Δ P w , i = j d g P d , j j d g Δ P d , j , g { 1 , , G }
i f g Q f , i i f g Δ Q f , i = j d g Q d , j j d g Δ Q d , j , g { 1 , , G }
where P f , i is the active power output of synchronous generator node i under normal operation; P w , i is the scheduled active power output of wind farm node i under normal operation; P d , j is the active load at load node j ; Q f , i is the reactive power output of synchronous generator node i under normal operation; Q d , j is the reactive load at load node j ; f g is the set of synchronous generator nodes in island g ; w g is the set of wind farm nodes in island g ; d g is the set of load nodes in island g .

3.2.9. Island Inertia Constraint

The decline in system inertia caused by large-scale wind power integration becomes particularly prominent in islands formed by splitting. The inherent lack of inertia in GFL wind turbines leads to a reduction in system equivalent inertia when they replace synchronous generators. The smaller the equivalent inertia, the more significant the relative inertia drop. Meanwhile, the integration of GFM wind turbines introduces new inertia support to the system. These constraints ensure that each island possesses sufficient inertia support and prioritize the allocation of large-capacity GFL wind farms to islands with larger equivalent inertia. The constraints are formulated in Equations (31)–(36): Equation (31) requires that each island contains at least one generator capable of providing inertia support; Equation (32) specifies that each wind farm belongs to exactly one generator group; Equation (33) provides the calculation formula for system equivalent inertia considering the virtual inertia of GFM wind turbines; Equations (34) and (35) define the matching index between GFL wind farm nodes and generator groups; Equation (36) indicates that when matching indices are equal, priority is given to generator groups with higher rankings.
The proposed inertia constraint is formulated as a ranking-based matching strategy, which prioritizes the allocation of large-capacity GFL wind farms to islands with higher equivalent inertia. This strategy is motivated by two fundamental considerations. First, large-capacity GFL wind farms are more sensitive to frequency deviations, as their disconnection would cause a larger power imbalance and consequently a more severe frequency excursion. Second, islands with higher inertia are more resilient to frequency disturbances, exhibiting lower rate of change in frequency (RoCoF) and smaller frequency deviations under the same power imbalance. Therefore, allocating larger wind farms to higher-inertia islands represents a rational allocation of resources—placing the most disturbance-sensitive elements in the most robust parts of the system. The ranking-based formulation is adopted for its simplicity and compatibility with the mixed-integer linear programming (MILP) framework, as it avoids the nonlinearities that would arise from using continuous inertia values directly. The effectiveness of this strategy is validated through simulation results in Section 5, which demonstrate that inclusion of the inertia constraint significantly improves frequency stability metrics.
i = 1 S y i , g 1 , g { 1 , 2 , , G }
k = 1 H L i , k = 1 , i { 1 , 2 , , W }
H k = i T k H f i P f i , max f 0
d i k = r w i 1 N 1 r k 1 H 1 , N H 2 r w i r k H 1 , H > N 1
d i = k = 1 H d i k L i , k , i { 1 , 2 , , W }
L i , k 1 L i , k 2 0 , d i k 2 d i k 1 ε , r k 1 < r k 2
where S is the number of synchronous generators in the system; r w i is the capacity ranking of wind farm node i ; r k is the equivalent inertia ranking of synchronous generator group k ; L i , k is the decision variable indicating the assignment of wind farm node i to a synchronous generator group (if L i , k = 1 , wind farm node i belongs to group k ; if L i , k = 0 , it does not); H k is the equivalent system inertia of synchronous generator group k ; H f i is the inertia time constant of synchronous generator node i ; P f i , max is the maximum active power output limit of synchronous generator node i ; f 0 is the rated frequency; d i k is the matching index between wind farm node i and synchronous generator group k ; W is the number of wind farm nodes in the system; ε is a sufficiently small number.

4. Solution of the Splitting Model

The splitting sections searching model constructed in this paper adopts Equation (11) as the objective function and incorporates Equations (12)–(36) as constraints. Given the characteristics of this model, with a vast solution space, strongly coupled constraints, and a sparse feasible region, an improved BBO algorithm is employed to solve the model accurately and efficiently, thereby obtaining the optimal splitting sections.

4.1. BBO Algorithm

The BBO algorithm performs a global search by simulating the ecological principle of species migration. The algorithm maps the solution space onto an archipelago model, where islands represent candidate solutions, the habitat suitability index (HSI) of an island represents the quality of the solution, information exchange between solutions is realized through migration operations, and solution diversity is maintained through random mutations [31]. The migration mechanism endows the algorithm with powerful global exploration capability, enabling it to extensively search different regions of the solution space. This feature is particularly important for covering the discrete solution space composed of numerous binary variables in the proposed model. However, the algorithm is prone to premature convergence to local optima and exhibits relatively weak local exploitation capability in the neighborhood of individual solutions. This limitation becomes especially pronounced when the model contains strongly coupled constraints such as coherency grouping and connectivity requirements, where the feasible region often exhibits sparse distribution, making it difficult to perform fine-grained local searches by relying solely on migration operations. Meanwhile, although the migration mechanism helps escape local optima, the algorithm may still repeatedly explore suboptimal regions, reducing search efficiency. Therefore, it is necessary to improve the algorithm by incorporating methods with strong local search capabilities.

4.2. TS Algorithm

The TS algorithm is an efficient local search algorithm. It performs fine-grained searches by systematically exploring the neighborhood solution space of the current solution and utilizes a tabu list to record recently visited solutions to prevent repeated searches, effectively avoiding redundant computations and improving efficiency [32]. The TS algorithm precisely compensates for the shortcomings of the BBO algorithm in terms of local search and avoidance of repeated exploration. For the local feasible regions formed by constraints such as power balance and inertia matching in the proposed model, this algorithm can rapidly approach high-quality solutions that satisfy complex constraints through neighborhood search.

4.3. Improved BBO Algorithm

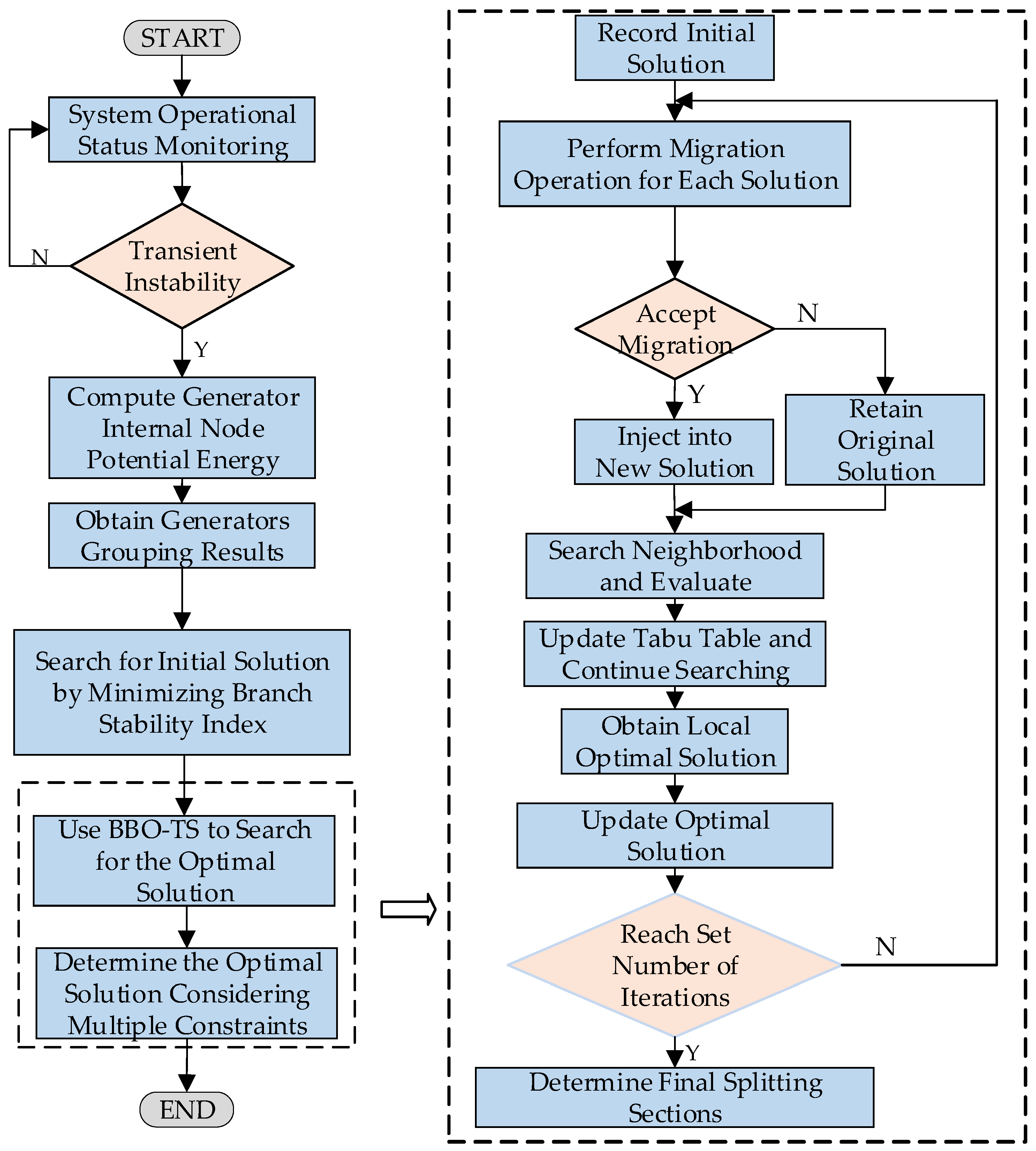
The improved BBO algorithm proposed in this paper integrates the TS mechanism into the BBO framework. First, the BBO algorithm performs extensive global exploration across the solution space to locate promising high-quality solution regions, addressing the challenge of the model’s vast solution space. Then, focusing on the current optimal candidate solution, the TS algorithm is invoked to conduct fine-grained local searches within its neighborhood to find local optima, thereby rapidly approaching high-quality feasible solutions under complex constraints. After locating a local optimum, the BBO algorithm executes migration operations to jump to new regions of the solution space and subsequently invokes TS again for local exploration in these new regions. Through iterative comparisons, the global optimal solution is updated until the preset number of iterations is reached. This synergistic mechanism of global exploration and local exploitation enables the algorithm to strike a balance between extensive solution space coverage and fine-grained feasible region search, thereby effectively addressing the large-scale, heavily constrained splitting sections searching problem constructed in this paper. The optimal splitting sections searching process is as follows:
  • Acquire the required electrical quantities and compute the generator internal node potential energy and system power flow data;
  • Perform K-means clustering to obtain coherent generator groups and determine the constraint conditions required for the splitting model;
  • Calculate the BSI for each branch in the system. Using the improved biogeography-based optimization algorithm, ensure that all constraints are satisfied while searching for the optimal splitting sections guided by the proposed objective function.
The complete workflow of the proposed splitting strategy is shown in Figure 1.

4.4. Algorithm Parameters and Statistical Performance

To ensure the reproducibility of the improved BBO-TS algorithm, this section provides detailed parameter settings and reports its statistical performance over multiple independent runs.
The improved BBO-TS algorithm is configured with the following parameters, determined through preliminary experiments:
  • Population size (number of habitats): 100.
  • Maximum generations: 30.
  • Migration model: Linear migration rates. For each habitat sorted by fitness (from best to worst), the immigration rate λ decreases linearly from 1 (worst) to 0 (best), and the emigration rate μ increases linearly from 0 (worst) to 1 (best). Thus, the maximum emigration rate E = 1 and the maximum immigration rate I = 1 .
  • Migration operation: When a habitat is selected for immigration with probability λ , an emigrant habitat is chosen via roulette-wheel selection based on μ . A random subset of branch statuses (approximately 30% of all branches) is then copied from the emigrant to the immigrant, generating a new candidate solution.
  • Mutation probability: 0.2.
  • Tabu list length: 7.
  • Neighborhood definition for TS: A new candidate solution is generated by randomly modifying the status of 1–3 branches in the current splitting section, using the function. The modification ensures that critical constraints are respected.
  • Aspiration criterion: A solution that is tabu is accepted if its objective value (including penalty for constraint violations) is better than the current global best solution.
  • Constraint handling: Infeasible solutions (those violating node assignment, connectivity, or coherent grouping constraints) are penalized using a large penalty coefficient, which is added to the objective function.
  • Termination criterion: The algorithm stops when the maximum number of generations is reached.

4.5. Discussion on Online Implementation and Adaptability

It should be emphasized that the entire splitting strategy—from coherency identification to optimal section search—is designed for online execution based on real-time measurements following the actual fault. The generator internal node potential energy curves used for coherency identification (Section 2) are computed from post-fault data, and the optimal splitting sections are determined by solving the optimization model presented in Section 3 using the improved BBO-TS algorithm under the specific fault conditions. This ensures that the resulting splitting strategy is tailored to the actual fault that has occurred, rather than relying on pre-determined offline scenarios that may not be suitable for all fault types. The simulation studies in Section 5 consider multiple fault locations and clearing times, which serve to validate the adaptability of the proposed method to different disturbance characteristics.

5. Case Study

For the modified New England 39-bus system, the solution of the proposed optimization model is performed on the MATLAB platform (version 9.13) and validated through simulation using PSASP software (version 7.41).

5.1. System Description and Fault Setting

The modified New England 39-bus system serves as the test platform for this study. While a single topological structure is employed, the validation framework encompasses multiple system variations: different wind turbine types (GFL and GFM), distinct fault locations and clearing times, various wind farm allocations and different constraint configurations. This multi-scenario design enables a comprehensive evaluation of the proposed method’s adaptability to different system characteristics, partially mitigating the limitation of using a single topological benchmark. The topology of the original New England 39-bus system is documented in [33], and the modified system configuration is illustrated in Figure 2. The original generators, G8 and G10, are replaced with equivalent wind farms, which retain the same capacity and power output as the original units. The equivalent wind farm model employed is based on a doubly fed induction generator (DFIG). This model possesses low voltage ride-through capability, and its control system adopts a typical vector control-based GFL strategy. A three-phase short-circuit fault is set at line 16–21 near bus 21 at t = 0 s, and the fault is cleared 0.5 s later.
The curves of generator rotor angles, frequencies, bus voltages, and generator internal node potential energies when no islanding operation is performed are shown in Figure 3. Using generator rotor angles and generator internal node potential energies as clustering indicators, respectively, K-means clustering based on Euclidean distance is applied to the time-series data over the 0–5 s interval. The grouping results are presented in Table 1.
As shown in Table 1, both clustering indicators divide the generators into two groups: {G1–G3, G9} and {G4–G7}. The grouping results based on the rotor angle trajectories and those based on the improved generator internal node potential energy curves are ultimately consistent. This consistency verifies that the method based on improved generator internal node potential energy can effectively identify generator coherency following a fault.
It can be observed from Figure 3 that without implementing an islanding control, the system becomes unstable and may lead to a widespread blackout. Therefore, it is necessary to perform controlled islanding on this system to prevent such an outcome. It is assumed that all loads in the system can be shed, and the maximum allowable active and reactive power output adjustments of synchronous generators in Equation (21) are both set to 40% of their respective maximum active and reactive power outputs. In Equation (22), the maximum adjustable range of wind farm active power is set to 40% of its maximum power output.

5.2. Analysis and Comparison of Splitting Models

After determining the coherent generator groups, three islanding models with different objective functions were employed to search for the splitting sections. All three models share the same set of constraints and incorporate the island inertia constraint as a penalty term in the objective function. These models are denoted as Islanding Model 1, Islanding Model 2, and Islanding Model 3, with the following configurations:
  • Islanding Model 1: Uses minimizing the island unbalanced power as its objective function.
  • Islanding Model 2: Uses minimizing the power flow disruption as its objective function.
  • Islanding Model 3: Uses minimizing the BSI as its objective function.
The objective functions adopted in Models 1 and 2 correspond to widely used criteria in the controlled islanding literature. Specifically, minimizing the island unbalanced power (Model 1) has been employed in distributed consensus-based islanding strategies [34], while minimizing power flow disruption (Model 2) is a common objective in MILP-based approaches [35]. The comparison among these models thus provides a meaningful evaluation against representative methods from the literature.

5.2.1. Splitting Model 1

The splitting sections and corresponding results obtained with Islanding Model 1 are shown in Table 2. The island containing the slack generator G2 is designated as Island 1, and the other island as Island 2.
As shown in Table 2, Island 1 has a power deficit and therefore requires load shedding, while Island 2 has a power surplus that is eliminated by adjusting the output of its generators. It should be noted that, under ideal conditions, the sum of the unbalanced power of all islands should be zero. However, due to the consideration of transmission line losses in this study, the total unbalanced power of Island 1 and Island 2 does not exactly sum to zero.
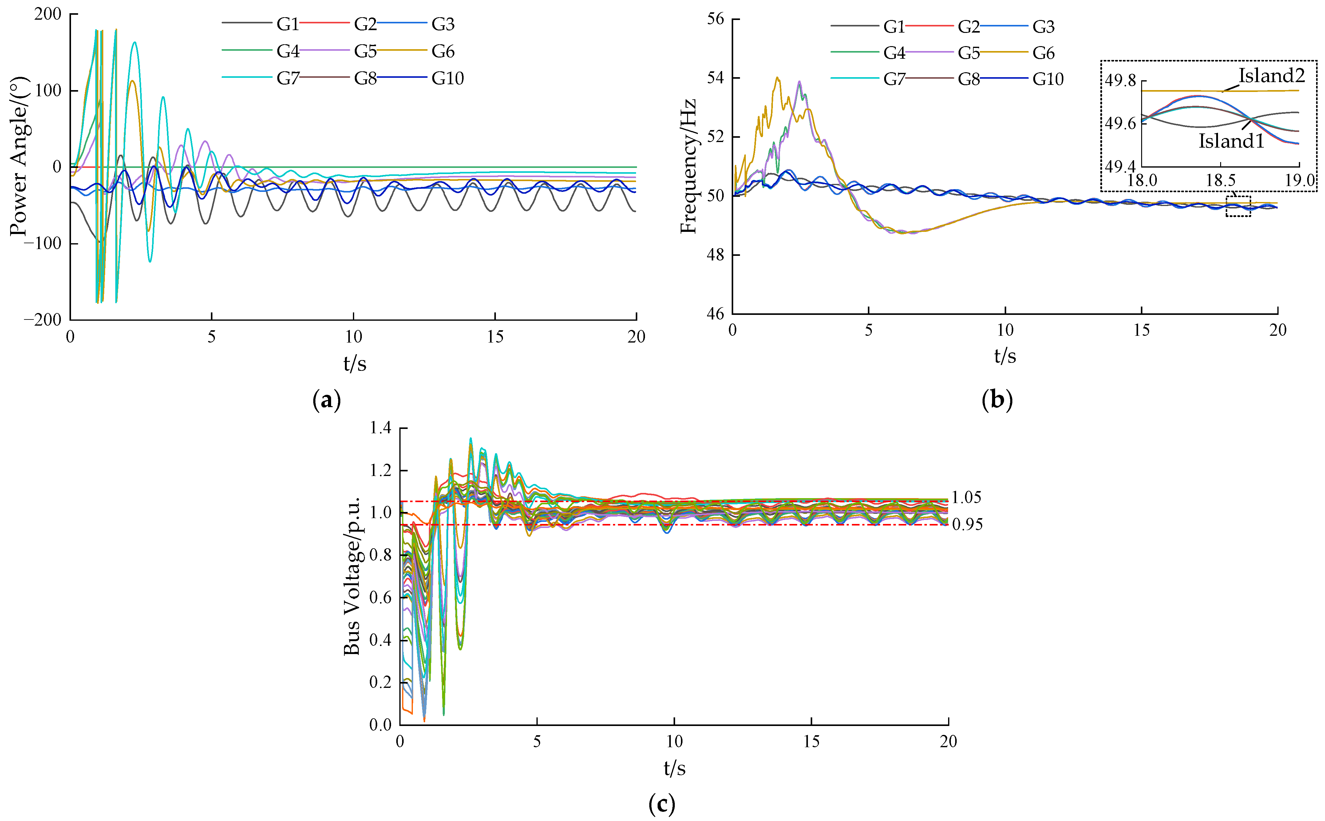
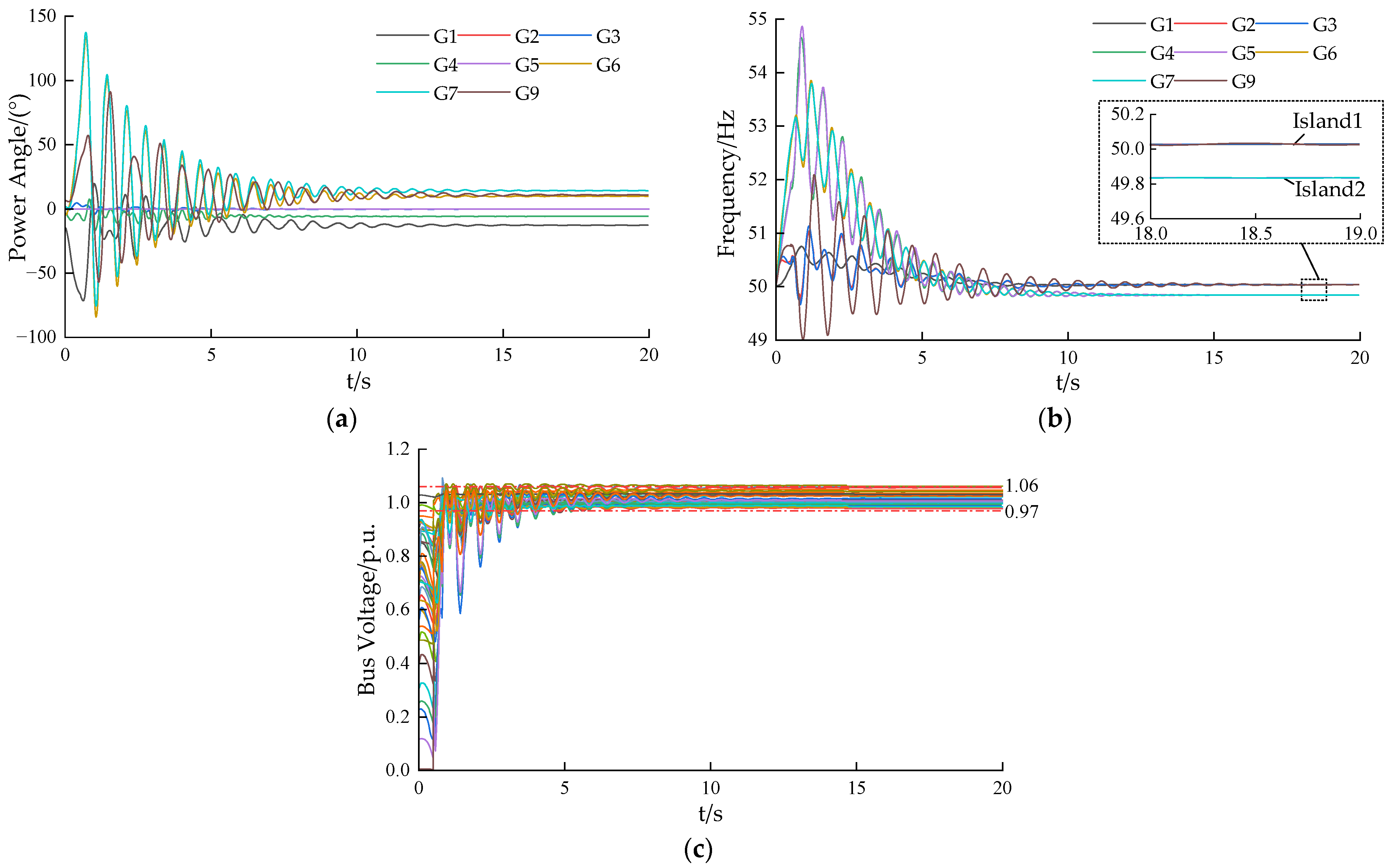
The dynamic response trajectories of generator rotor angles, frequencies, and bus voltages during the splitting process are shown in Figure 4. Simulation results indicate that within Island 1 and Island 2, the rotor angles, frequencies, and bus voltages of the generators all converge to stable operating ranges within 20 s. Regarding voltage, each bus voltage stabilizes between 0.97 p.u. and 1.06 p.u., with voltage deviations at some nodes in Islands 1 and 2 exceeding the ±0.05 p.u. safety threshold, indicating relatively poor voltage stability. Regarding frequency, the system frequency in Island 1 ultimately stabilizes at approximately 50.03 Hz, while that in Island 2 stabilizes around 49.83 Hz. Although both island frequencies remain within the ±0.5 Hz stability margin, the frequency deviation of 0.17 Hz from the rated value in Island 2 is unfavorable for subsequent system restoration. The reason for this phenomenon lies in the fact that Model 1 aims only at steady-state power matching and fails to account for the accumulation paths of transient energy on branches during faults. Because the splitting sections do not effectively block the energy surge, the post-disturbance transient energy continues to oscillate and redistribute within the islands, ultimately forcing the system to stabilize at an equilibrium state significantly deviated from the rated operating point. For power systems, if the islanding decision pursues only power balance while neglecting the guidance of transient energy, it may lead to islands operating for extended periods with significant frequency and voltage deviations after splitting. This not only affects the normal operation of equipment within the islands but also increases the difficulty of subsequent island resynchronization.

5.2.2. Splitting Model 2

The splitting sections and corresponding results obtained with Islanding Model 2 are shown in Table 3 and Table 4.
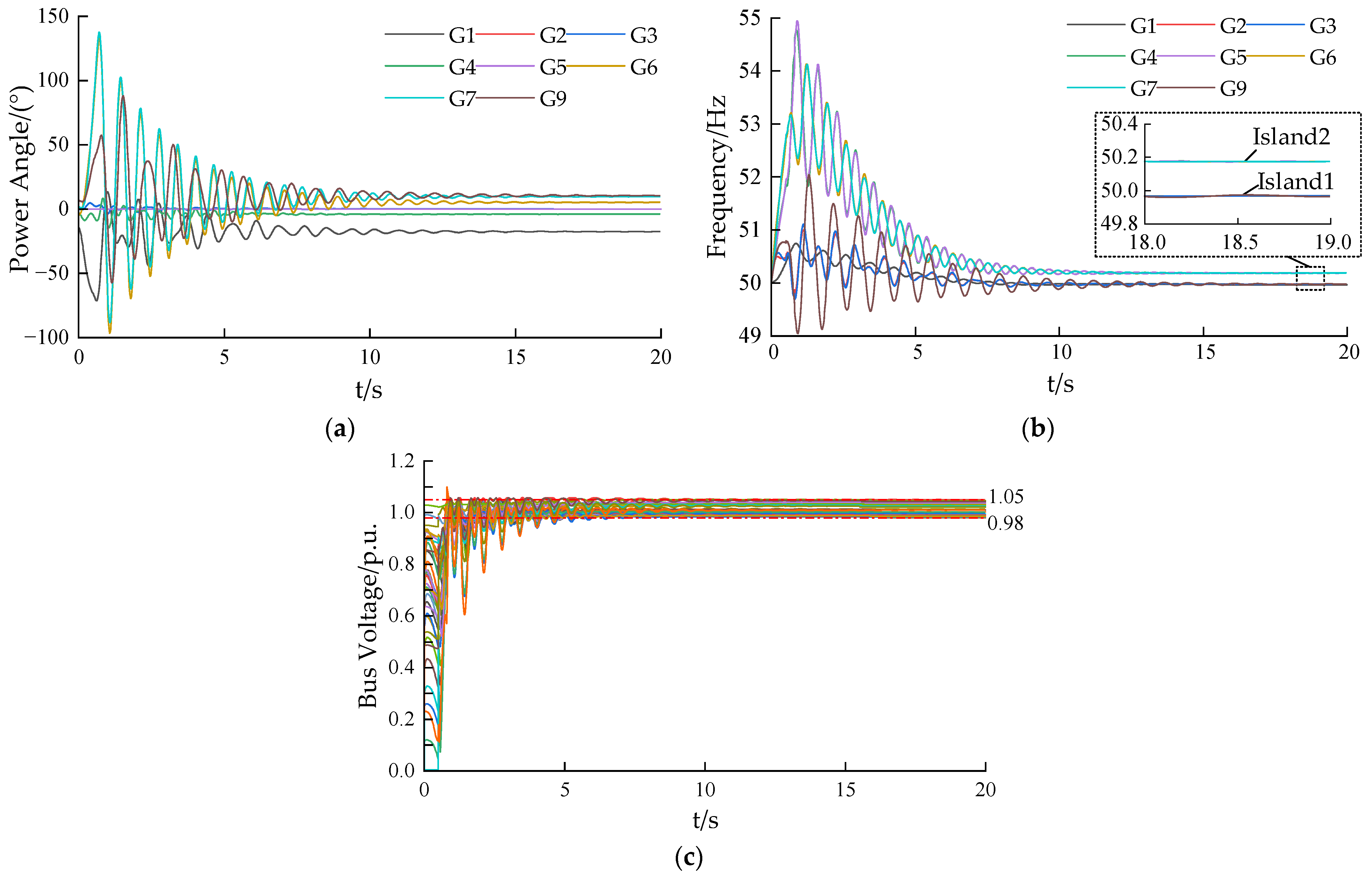
Figure 5 presents the dynamic response trajectories of generator rotor angles, frequencies, and bus voltages before and after splitting based on Splitting Model 2. The bus voltages across the system generally stabilize within the range of 0.98–1.05 p.u., which falls within the ±0.05 p.u. safety threshold. In terms of frequency, the steady-state frequency of Island 1 is 49.96 Hz, while that of Island 2 is 50.17 Hz, resulting in a frequency deviation of 0.17 Hz from the rated value. Compared with Model 1, the voltage fluctuation range is narrowed, and no voltage violation nodes are observed. However, Island 2 still exhibits a frequency deviation of 0.17 Hz, indicating that the improvement in the island operating environment is not significant. Model 2 sacrifices a certain amount of power balance in exchange for minimal power flow disruption. Although it reduces the power flow disruption at the moment of splitting, it only focuses on the instantaneous impact at the splitting instant and fails to account for the accumulation state of transient energy on branches during the fault period. Consequently, the steady-state frequency characteristics of the islands have not been fundamentally improved.

5.2.3. Splitting Model 3

The splitting sections and corresponding results obtained with Islanding Model 3 are shown in Table 5 and Table 6.
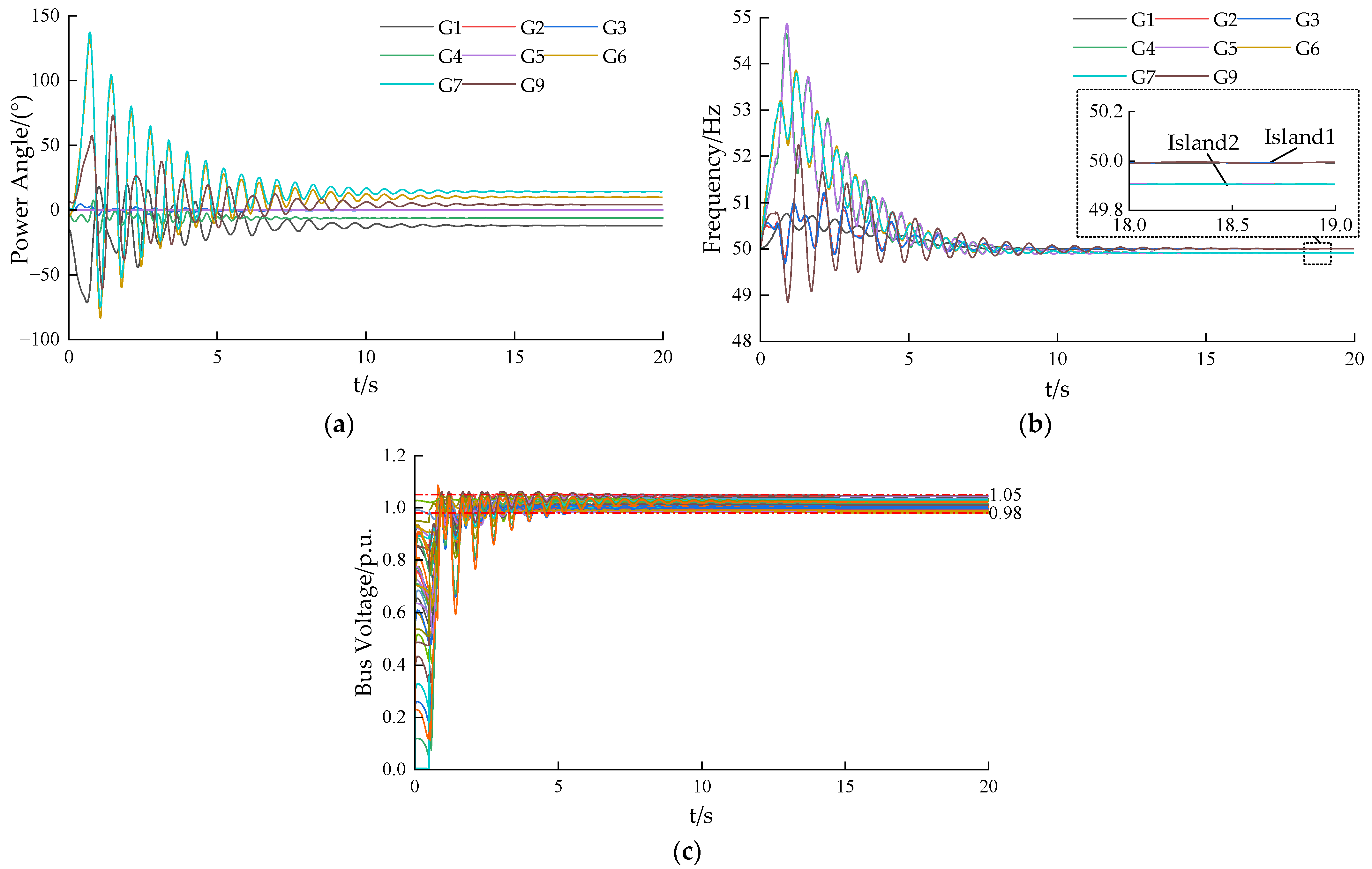
Figure 6 presents the dynamic response trajectories of generator rotor angles, frequencies, and bus voltages before and after splitting based on Splitting Model 3. The relevant parameters of both islands return to stable operation, with all bus voltages maintained within the 0.98–1.05 p.u. range, falling within the ±0.05 p.u. safety threshold. The final frequencies of Island 1 and Island 2 stabilize at approximately 49.99 Hz and 49.91 Hz, respectively. Compared with Splitting Model 1 and Model 2, Splitting Model 3 exhibits superior performance in terms of voltage and frequency stability. The island bus voltages formed by this model are all within the permissible range, generator frequencies are closer to the rated values, and the overall operating state is more stable. Quantitatively, the frequency deviation of Island 2 after splitting with Model 3 is 0.09 Hz, representing a reduction of approximately 47% compared to the 0.17 Hz deviation observed in Model 1 and Model 2. With the BSI as its objective, Model 3 prioritizes disconnecting those “vulnerable” branches that have accumulated significant transient energy during the fault process, thereby cutting off the propagation path of disturbance energy into the islands at its source. Consequently, the islands experience smaller subsequent impacts, and both frequency and voltage recovery are smoother.
The comparative analysis reveals that, compared to models minimizing unbalanced power or power flow disruption, the splitting sections search model proposed in this paper forms islands with frequencies closer to the rated value and more stable bus voltage levels after splitting. This effectively improves the transient stability of the islands and creates more favorable conditions for system restoration.
However, these stability improvements come at a cost. As summarized in Table 6, Model 3 achieves the best frequency and voltage performance but requires shedding 178.9 MW of load—substantially more than Model 1 (98 MW) and Model 2 (114.5 MW). This trade-off is inherent to the proposed approach: prioritizing the disconnection of branches with severe transient energy accumulation enhances post-splitting stability, but may increase the amount of load shedding required.
Controlled islanding serves as the “last line of defense” against widespread blackouts when conventional emergency controls fail. In such extreme conditions, the primary objective is to prevent cascading failures and preserve system integrity. From this perspective, accepting higher load shedding in exchange for significantly improved frequency and voltage stability represents a trade-off that prioritizes system security—a choice that may be justified in emergency situations, though it remains a limitation to be acknowledged.
Due to the computational expense of the optimization process, performing 30 independent runs for all test cases would be prohibitively time-consuming. Therefore, we select Model 3 to perform 30 independent runs and evaluate the statistical performance of the algorithm. The results are summarized in Table 7. For the remaining six models, we report only the best solutions found over 3 runs, as the algorithm’s stability has been validated on the representative case and the problem structure is similar across all models.
As shown in Table 7, the global optimum (objective value 5.66) was obtained in 24 out of 30 independent runs, representing an 80% success rate. The standard deviation of 7.29 reflects the occasional convergence to local optima, but the high success rate demonstrates that the algorithm reliably finds the global optimum in the majority of cases. Moreover, in the six runs where the global optimum was not achieved, the obtained solutions still satisfy all constraints. Given the similar problem structure across all test cases, the algorithm is expected to exhibit comparable stability for the other models.

5.3. Comparison of Results Considering Island Inertia Constraints

In the test cases used for Islanding Models 1–3, the wind farms are spatially concentrated, and their group assignments are largely fixed, which does not sufficiently validate the proposed island inertia constraint mechanism. To verify the effectiveness of this constraint, the original wind farm replacements are substituted with G3 and G9, while the fault scenario remains unchanged. The coherent generator grouping result obtained with the improved generator internal node potential energy method is shown in Table 8. The island containing the slack generator G2 is again designated as Island 1, and the other as Island 2.
Two additional islanding models are constructed for this new test case, identical in all aspects except for the handling of the island inertia constraint. They are denoted as Islanding Model 4 and Islanding Model 5:
  • Splitting Model 4: Uses minimizing the sum of the BSI as its objective function, without considering the island inertia constraint.
  • Splitting Model 5: Based on Model 4, considers the island inertia constraint, representing the complete model proposed in this paper.

5.3.1. Splitting Model 4

The splitting sections and corresponding results obtained with Islanding Model 4 are shown in Table 9 and Table 10.
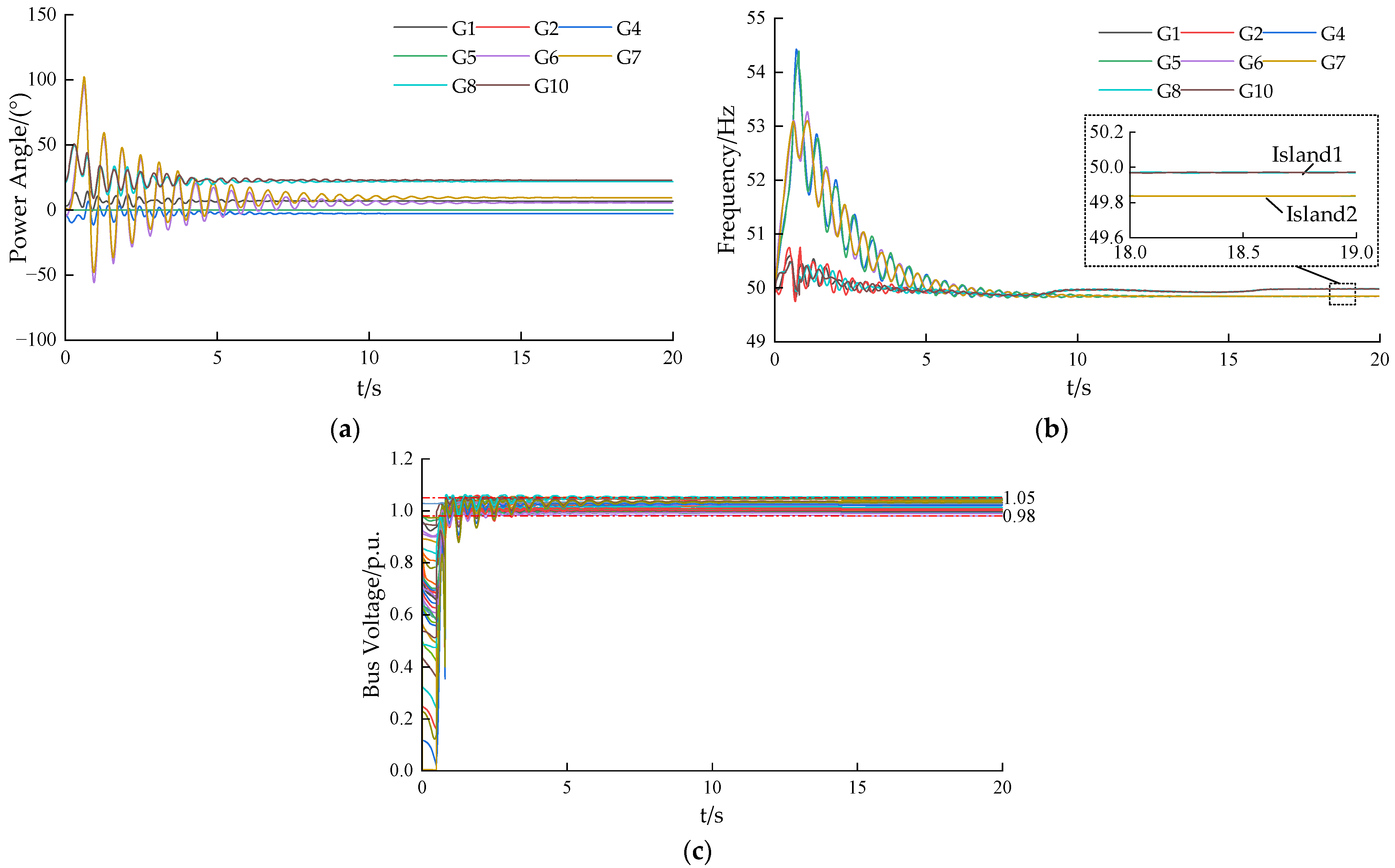
Figure 7 presents the dynamic response trajectories of generator rotor angles, frequencies, and bus voltages before and after splitting based on Splitting Model 4. The relevant parameters of both islands return to stable operation, with system bus voltages maintained within the 0.98–1.05 p.u. range, falling within the ±0.05 p.u. safety threshold. The frequency of Island 1 stabilizes at approximately 49.96 Hz, while that of Island 2 converges to around 49.84 Hz. Although both island frequencies remain within the ±0.5 Hz stability margin, the frequency deviation of 0.16 Hz from the rated value in Island 2 indicates relatively poor frequency stability.
With the objective of minimizing the BSI, Model 4 confines island voltages and frequencies within the stability margins. However, the frequency deviation in Island 2 still reaches 0.16 Hz. The root cause lies in the failure to reasonably allocate the GFL wind turbines among islands, resulting in two large-capacity GFL wind turbines being allocated to Island 1. Consequently, the magnitude of the equivalent inertia decrease in Island 1 becomes larger, weakening its frequency support capability and ultimately causing the steady-state frequency to deviate considerably from the rated value. Therefore, in the splitting process, considering only the vulnerability of transient energy paths is insufficient; the configuration of inertia resources in each island and the rational allocation of renewable energy units must also be taken into account.

5.3.2. Splitting Model 5

The splitting sections and corresponding results for Islanding Model 5 are shown in Table 11 and Table 12.
Figure 8 presents the dynamic response trajectories of generator rotor angles, frequencies, and bus voltages before and after splitting based on Splitting Model 5. The relevant parameters of both islands return to stable operation. All bus voltages across the system are essentially stabilized within 0.98–1.05 p.u., falling within the ±0.05 p.u. safety threshold. The final frequencies of both Island 1 and Island 2 stabilize at approximately 50.05 Hz, with a deviation of 0.05 Hz from the rated frequency.
Based on the minimization of the BSI, Model 5 introduces the island inertia constraint, prioritizing the allocation of large-capacity GFL wind turbines to high-inertia islands. This ensures that the inertia level of each island matches its renewable energy capacity. Consequently, the frequencies of both islands stabilize around 50.05 Hz, reducing the frequency deviation by approximately 0.11 Hz compared to Model 4. By accepting a moderate increase in the BSI as a trade-off, the island inertia constraint enables a more rational allocation of renewable energy units, thereby enhancing the frequency stability of each island.
To further validate the effectiveness of the proposed inertia constraint, a quantitative comparison of frequency stability metrics between Model 4 (without inertia constraint) and Model 5 (with inertia constraint) is conducted. Two indicators are evaluated for each island: the steady-state frequency deviation and the maximum RoCoF. The results are summarized in Table 13.
As shown in Table 13, the inclusion of the inertia constraint significantly improves both metrics. In Island 1, the maximum RoCoF is reduced from 1.89 Hz/s to 0.92 Hz/s, a decrease of 51%, and the steady-state deviation remains similarly low. In Island 2, the maximum RoCoF is reduced from 0.81 Hz/s to 0.65 Hz/s, and the steady-state deviation is dramatically reduced from 0.16 Hz to 0.05 Hz. These improvements directly demonstrate that the ranking-based matching strategy enhances frequency stability, providing empirical validation for the assumed correlation between ranking and stability. Moreover, the results confirm that the inertia constraint is effective in practice.
A comparison between Islanding Model 4 and Model 5 reveals that the islands formed under Model 5 exhibit a more reliable operating environment. This confirms that the proposed inertia constraint effectively brings the frequencies of generators within each island closer to the system nominal frequency, significantly enhancing frequency stability and facilitating subsequent system restoration. The validity of the inertia constraint is therefore demonstrated.

5.3.3. Impact of Penalty Coefficient λ on Optimization Results

To justify the selection of λ = 20 and investigate the impact of the penalty coefficient, a sensitivity analysis is conducted on the representative scenario in Section 5.3. Four values of λ are tested: λ = {0.1, 1, 5, 20}. The results are summarized in Table 14.
As shown in Table 14, when λ is 0.1 or 1, the inertia constraint is effectively ignored, resulting in poor inertia matching ( d w = 1 ) and large load shedding. When λ increases to 5, the inertia constraint becomes active and is fully satisfied ( d w = 0 ), leading to a different splitting section with improved load shedding and frequency stability. Further increasing λ to 20 does not change the results, as the constraint is already satisfied at λ = 5.
This analysis reveals a threshold behavior: for λ below a certain value (between 0.1 and 1 in this case), the inertia constraint is ineffective; for λ above this threshold, the constraint is enforced and the optimization results remain stable. The selected value λ = 20 lies well above this threshold, ensuring that the inertia constraint is adequately satisfied without requiring fine-tuning. Therefore, λ = 20 is a reasonable and conservative choice.

5.4. Comparison of Results Under Grid-Forming Wind Power Integration

To validate the effectiveness of the proposed splitting model in systems incorporating grid-forming wind turbines and comprehensively evaluate the proposed method under different disturbance characteristics, modifications are made to the test system in DigSILENT (version 15.2). Specifically, two grid-forming wind farms with capacities of 400 MW and 360 MW are connected at buses 6 and 22, respectively. Correspondingly, the power outputs of G3 and G9 are reduced, and G9 is replaced by an equivalent grid-following wind farm with its output set to the reduced value of the original G9. The topology of the modified New England 39-bus system is shown in Figure 9. A three-phase short-circuit fault is applied at line 21–22 near bus 22 at t = 0 s and cleared 0.37 s later. The improved generator internal node potential energy curves of all generators are presented in Figure 10, and the coherent generator grouping result based on these curves is given in Table 7. The island containing the slack generator G2 is designated as Island 1, and the other island as Island 2.
As shown in Table 15, under the given fault condition, the generators are partitioned into two groups: {G1–G3, G8, G10, W02} and {G4–G7, W01}. Based on this coherent generator grouping result, two islanding models are applied to search for the splitting sections in this new test case, denoted as Islanding Model 6 and Islanding Model 7. Model 6 follows the same objective as Model 2—minimizing power flow disruption—which has been extensively studied [35]:
  • Splitting Model 6: Uses minimizing the power flow disruption as its objective function.
  • Splitting Model 7: The complete proposed model.

5.4.1. Splitting Model 6

The splitting sections and corresponding results obtained with Islanding Model 6 are shown in Table 16 and Table 17.
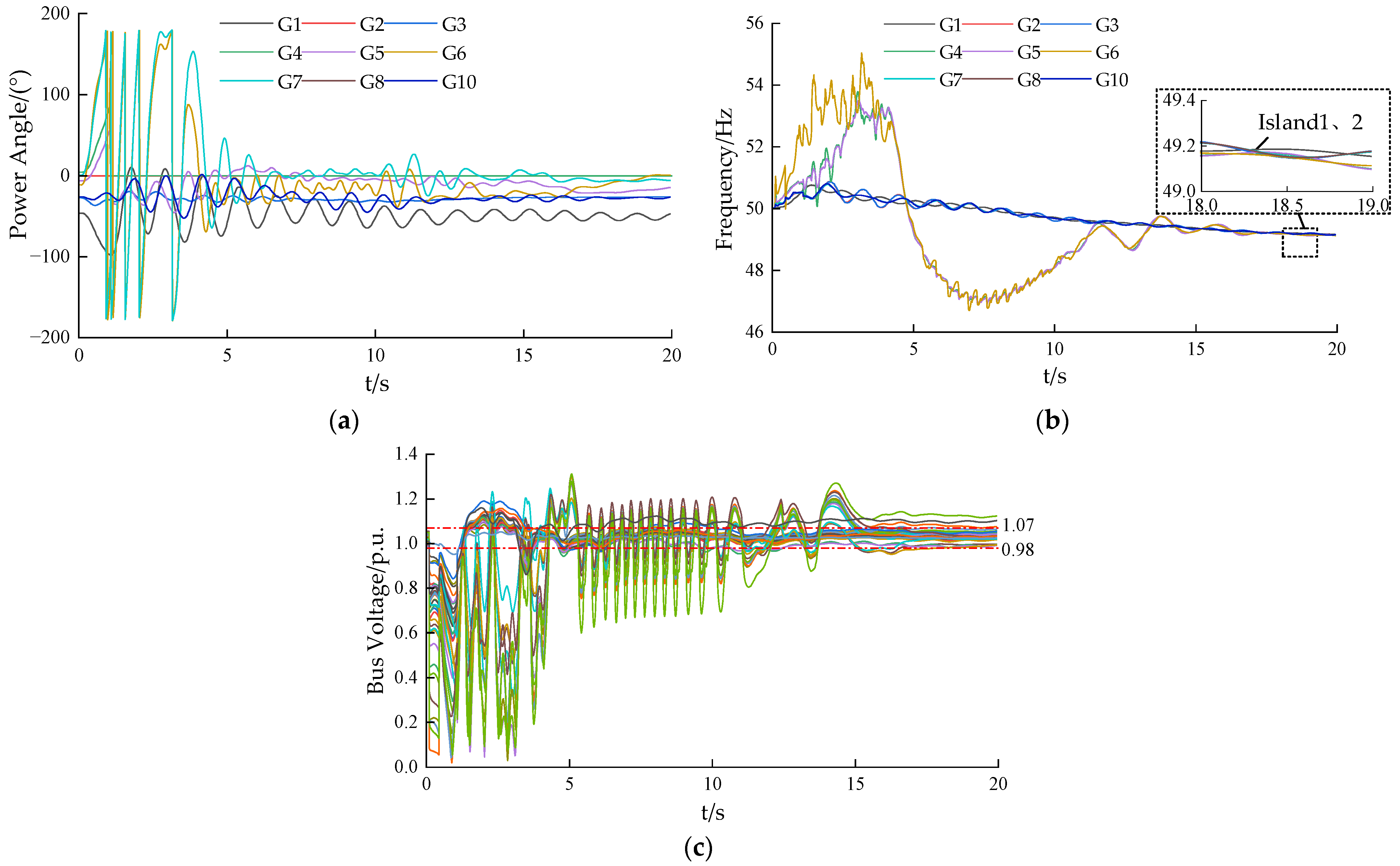
Figure 11 presents the dynamic response trajectories of generator rotor angles, frequencies, and bus voltages before and after splitting based on Splitting Model 6. The frequencies of both Island 1 and Island 2 stabilize at approximately 49.12 Hz at 20 s, which is significantly below the 49.5 Hz stability reference value, indicating poor frequency stability. The system bus voltages remain within the range of 0.98–1.07 p.u., with some buses exceeding the ±0.05 p.u. safety threshold. The magnitude of these violations ranges from 0 to 0.02 p.u., with individual buses exceeding the threshold by up to 0.05 p.u., and both the duration of voltage oscillations and the time required to restore stability are relatively long.
Model 6 aims to minimize power flow disruption but performs poorly in scenarios containing GFM wind power. GFM wind turbines possess virtual inertia and can autonomously establish voltage; their transient energy exchange characteristics are similar to those of synchronous generators, and they continue to engage in sustained energy exchange with the system after disturbances. Similarly to Model 2, the objective function of Model 6 only focuses on the instantaneous power fluctuation at the splitting moment and fails to consider the accumulation state of transient energy on branches during the fault period, thereby potentially exacerbating island instability. This demonstrates that as GFM wind turbines are integrated into the power system, traditional splitting strategies targeting power flow disruption will struggle to meet the requirements of new types of power systems.

5.4.2. Splitting Model 7

The splitting sections and corresponding results for Islanding Model 7 are shown in Table 18 and Table 19.
Figure 12 presents the dynamic response trajectories of generator rotor angles, frequencies, and bus voltages before and after splitting based on Splitting Model 7. After islanding, the frequencies of both Island 1 and Island 2 stabilize above 49.5 Hz at 20 s, which facilitates subsequent synchronous restoration of the system and indicates relatively good frequency stability. The system bus voltages remain within the range of 0.95–1.05 p.u., with only individual buses exceeding the ±0.05 p.u. safety limits during oscillations, and the magnitude of these violations does not exceed 0.01 p.u.
Model 7 comprehensively employs the BSI and the inertia constraint. On one hand, it prioritizes disconnecting vulnerable branches with severe transient energy accumulation, effectively cutting off the propagation path of disturbance energy into the islands. On the other hand, based on the improved generator internal node potential energy, it rationally allocates GFM wind turbines to each island to provide virtual inertia support. Furthermore, through inertia constraints, GFL wind turbines are assigned to islands with larger equivalent inertia. Therefore, although the amount of load shedding in Model 7 is increased compared to Model 6, the island frequencies recover from 49.12 Hz to above 49.5 Hz, and the maximum voltage deviation is reduced from 0.118 p.u. to 0.059 p.u., creating more favorable conditions for subsequent system restoration.
A comparison between Islanding Model 6 and Model 7 reveals that the splitting sections obtained by using the proposed method enable both islands to restore stable operation. The comparison between Model 6 and Model 7 further confirms this trade-off: Model 7 achieves significantly better frequency and voltage stability, but at the cost of increased load shedding and higher power flow disruption. Consequently, the overall operational reliability of the islands and their capability for subsequent system restoration are substantially improved.

5.5. Comprehensive Quantitative Comparison of All Islanding Models

To systematically evaluate the proposed method under different system configurations, the seven islanding models are grouped into three representative scenarios that differ in generation mix, fault characteristics, and constraint configurations.
Scenario 1 (Models 1–3) represents a GFL-dominated system with a severe fault on line 16–21 (0.5 s). Models 1 and 2 are traditional benchmarks (minimizing power imbalance and power flow disruption, respectively), while Model 3 implements the proposed BSI-based approach without inertia constraints. Scenario 2 (Models 4–5) retains the same GFL-dominated configuration and fault conditions but relocates the wind farms to alter inertia allocation. Model 4 minimizes the BSI alone, whereas Model 5 combines BSI minimization with the island inertia constraint. Scenario 3 (Models 6–7) introduces a mixed GFL/GFM system with a different fault (line 21–22, 0.37 s). Model 6 follows traditional power flow disruption minimization, and Model 7 implements the complete proposed method.
Table 20 summarizes the optimal splitting sections obtained for each model under the three scenarios. These variations in partitioning directly influence the post-splitting stability and operational adjustments analyzed below.
From the simulation results, we extract key quantitative metrics covering frequency stability, voltage stability, rotor angle stability, and operational adjustment. These metrics are consolidated in Table 21. For frequency stability, we report the steady-state deviation and maximum RoCoF. Voltage stability is assessed through the maximum voltage deviation and the number of buses exceeding the ±0.05 p.u. safety threshold. Rotor angle stability is characterized by the maximum angular separation within each island and the settling time. operational adjustment is represented by total load shedding and generator active power adjustment.
The settling time for each island is determined by first computing its steady-state frequency as the mean over the final 2 s of the simulation. The island settling time is defined as the moment after islanding when the frequency last enters a ±0.05 Hz band around this steady-state value and remains within that band thereafter. The overall system settling time is taken as the maximum of the two island values.
Several important observations can be drawn from Table 21. In Scenario 1, Model 3 achieves the smallest steady-state deviation (0.09 Hz) and lowest RoCoF (4.28 Hz/s) among the three models. Maximum voltage deviation is reduced to 0.046 p.u., and no voltage violations occur. These improvements, however, come at the cost of increased load shedding, confirming the trade-off discussed in Section 5.2.3. The settling time of Model 3 (9.67 s) is slightly shorter than that of Models 1 and 2, indicating faster stabilization.
Scenario 2 directly assesses the island inertia constraint by comparing Model 4 and Model 5 under identical conditions. Model 5 reduces the maximum steady-state deviation from 0.16 Hz to 0.05 Hz, and cuts the maximum RoCoF by more than half, from 1.89 Hz/s to 0.92 Hz/s. Remarkably, this improvement is accompanied by a dramatic reduction in load shedding, from 182.8 MW to 45.3 MW. Settling time also decreases significantly, from 15.41 s to 9.57 s, indicating that the inertia constraint enhances both stability and post-islanding efficiency.
In Scenario 3, Model 7 outperforms Model 6 across most metrics. The maximum steady-state deviation is reduced from 0.88 Hz to 0.47 Hz, and the maximum RoCoF decreases from 5.79 Hz/s to 4.76 Hz/s. Maximum voltage deviation drops from 0.118 p.u. to 0.059 p.u., although the number of voltage violation buses increases slightly from four to five. Settling time is shortened by more than one second. These stability improvements are achieved at the expense of a substantial increase in load shedding (from 18.1 MW to 224.0 MW), again reflecting the trade-off discussed earlier.
Across all three scenarios, several consistent trends emerge. First, the proposed BSI-based approach (Model 3) and its combination with the inertia constraint (Models 5 and 7) consistently achieve better frequency and voltage stability than traditional benchmarks. Second, these improvements are generally accompanied by increased load shedding, particularly when the inertia constraint is not applied. Third, the settling times of the proposed models are consistently shorter, indicating faster recovery after islanding. Fourth, the maximum angle swing values remain within safe limits for all models, confirming that no loss of synchronism occurs within the islands.
In summary, the quantitative analysis across three fundamentally different scenarios demonstrates that the proposed method robustly improves frequency and voltage stability. The results validate the effectiveness of the BSI-based objective function and the island inertia constraint, with the associated increase in load shedding representing a deliberate trade-off in favor of system security. These findings provide strong evidence that the proposed splitting strategy is well suited for modern power systems with high renewable penetration.

6. Conclusions

This paper focuses on the splitting sections searching problem in power systems integrated with wind power and proposes an optimal splitting sections searching method based on the branch transient potential energy. The proposed method achieves coherent generator grouping considering GFM wind turbines by clustering the improved generator internal node potential energy. It constructs a novel objective function aimed at minimizing the BSI of the splitting sections and introduces the island inertia constraint in the form of penalty terms, thereby replacing and extending traditional methods that minimize power flow disruption. Furthermore, a BBO algorithm integrated with a TS mechanism is employed to solve the model. Simulation verification is carried out on the modified New England 39-bus system, and the following conclusions are obtained:
  • Through comparison with traditional grouping methods based on rotor angle trajectories, the effectiveness of the proposed clustering grouping method based on the improved generator internal node potential energy is demonstrated. This method starts from the physical essence of energy accumulation and incorporates GFM wind farms into the scope of coherency identification, ensuring theoretical self-consistency and logical coherence throughout the entire process from generator coherency identification to splitting sections search. For power systems integrated with wind power, this clustering method does not require distinguishing the physical structural differences between synchronous generators and GFM wind turbines and can directly achieve real-time coherency grouping of GFM wind turbines based on wide-area measurement information, thereby laying a unified foundation for subsequent optimization of the splitting sections.
  • The objective function centered on minimizing the BSI outperforms traditional models that minimize power flow disruption or unbalanced power in terms of post-splitting island transient stability. Simulation results show that, after islanding using the proposed model, the frequency deviation in Island 2 is reduced from 0.17 Hz obtained with traditional models to 0.09 Hz. In addition, the voltage fluctuation range is narrowed, and no voltage violation nodes are observed. The underlying reason is that the BSI can identify vulnerable branches with severe transient energy accumulation during faults. By preferentially disconnecting these branches, the propagation path of disturbance energy is effectively cut off, thereby improving the frequency and voltage quality of the post-splitting islands. However, these stability improvements are accompanied by increased load shedding in certain scenarios—an inherent characteristic of approaches that prioritize transient stability over power balance. In the context of controlled islanding as a last line of defense, such trade-offs may be necessary to prevent cascading failures and preserve system integrity.
  • The introduction of the island inertia constraint and the objective function minimizing the branch potential energy index significantly improves the post-splitting operating environment of power systems with wind power integration. In the scenario with GFL wind turbines, the frequency deviation of islands is reduced from 0.16 Hz to within 0.05 Hz after incorporating inertia constraints. In the scenario with both GFL and GFM wind turbines, the complete model proposed in this paper restores the island frequency from 49.12 Hz to above 49.5 Hz and reduces the maximum voltage deviation from 0.118 p.u. to 0.059 p.u. These results demonstrate that the proposed splitting model can guide large-capacity GFL wind turbines to be preferentially allocated to high-inertia islands, while rationally distributing GFM wind turbines to each island through generator internal node potential energy, thereby matching the inertia level of each island with its renewable energy capacity. For practical large-scale power grids with high penetration of renewable energy, this constraint provides a quantifiable inertia matching criterion for island partitioning, effectively mitigating the inertia reduction challenge brought about by renewable energy integration and ensuring the safe and stable operation of islands after splitting.
It should be acknowledged that the validation in this study is conducted on a single test system—the modified New England 39-bus system. While this system is widely accepted in the literature and the multi-scenario validation framework (covering different wind turbine types, fault locations, and constraint configurations) provides meaningful insights into the method’s adaptability, the scalability of the proposed approach to larger topological benchmarks remains to be verified. Future work will focus on extending the validation to larger systems, such as the IEEE 118-bus system, the IEEE 300-bus system, and realistic large-scale transmission network models, to comprehensively assess the computational efficiency of the BBO-TS algorithm and the robustness of the BSI-based objective function under more complex topological and operational conditions.

Author Contributions

The authors confirm their contribution to the paper as follows: Conceptualization: Y.Z., Z.L. and C.L. Methodology: Y.Z., Z.L. and H.T. Software: Y.Z., Z.L. and M.X. Validation: Y.Z., L.Z. and R.T. Resources: K.L. Data curation: Y.Z., K.L. and C.L. Writing—original draft preparation: Y.Z. and H.T. Writing—review and editing: Z.L., L.Z. and R.T. Supervision: M.X., K.L. and R.T. Funding acquisition: Z.L. All authors have read and agreed to the published version of the manuscript.

Funding

The authors declare that this study received funding from the project ‘Technical Service Project on Performance Parameters and Engineering Applications of Large-Scale Grid-Forming Energy Storage Power Stations’ (SGXJZH00CNJS2501276). The funder had the following involvement with the study: the collection, analysis, or interpretation of data.

Data Availability Statement

The data presented in this study are available on request from the corresponding author. The data are not publicly available due to that the project involved in the manuscript is not yet completed and is not in the public stage.

Conflicts of Interest

Authors Zhigang Li, Hailong Tan, Miao Xu, Luqi Zhang and Kun Li were employed by the company Northwest Electric Power Design Institute Co., Ltd. of China Power Engineering Consulting Group. The remaining authors declare that the research was conducted in the absence of any commercial or financial relationships that could be construed as a potential conflict of interest.

Abbreviations

The following abbreviations are used in this manuscript:
ACAlternating Current
BBOBiogeography-Based Optimization
BSIBranch Stability Index
DCDirect Current
DFIGDoubly Fed Induction Generator
FTAFault Tree Analysis
GFMGrid-Forming
GFLGrid-Following
HSIHabitat Suitability Index
TSTabu Search
VSGVirtual Synchronous Generator
RoCoFRate of Change in Frequency
PMUPhasor Measurement Unit
MILPMixed-Integer Linear Programming

References

  1. Ofoegbu, E.; Raichura, N.H. Simulation of renewable energy source integration in a smart energy grid using MATLAB/Simulink. Next Energy 2025, 8, 100327. [Google Scholar] [CrossRef]
  2. Nguyen, A.T.N.; Le, D.D.; Ngo, V.D.; Pham, K.V.; Huynh, K.V. A practical security assessment methodology for power system operations considering uncertainty. Electronics 2024, 13, 3068. [Google Scholar] [CrossRef]
  3. Wang, Z.; Gu, H. Analysis and enlightenment of power system massive blackout accidents. J. Eng. Res. Rep. 2024, 26, 305–315. [Google Scholar] [CrossRef]
  4. Zhang, S. Review of the development of power system out-of-step splitting control and some thoughts on the impact of large-scale access of renewable energy. Energy AI 2024, 16, 100357. [Google Scholar] [CrossRef]
  5. Xiao, T.; Zou, Y.; Xia, Y.; Tong, W.; Gao, Y.; Wang, J. Design and tests of a super real-time simulation-based power system real-time decision-making emergency control system. IET Gener. Transm. Distrib. 2020, 14, 1714–1725. [Google Scholar] [CrossRef]
  6. Silva, V.R.T.; Isoda, Y.L.; Tonelli-Neto, S.M.; Alves, D.A.; Minussi, R.C. Transient stability improvement for electrical power systems based on the impedance change of a transmission system. Int. Trans. Electr. Energy Syst. 2020, 30, e12385. [Google Scholar] [CrossRef]
  7. Tomin, V.N.; Kurbatsky, G.V.; Reutsky, S.I. Hybrid intelligent technique for voltage/VAR control in power systems. IET Gener. Transm. Distrib. 2019, 13, 4724–4732. [Google Scholar] [CrossRef]
  8. Zhang, Y.; Zhang, S.; Wang, J. A power system out-of-step splitting control system based on wide area information and an on-line searching scheme of optimal splitting section. Int. J. Electr. Power Energy Syst. 2021, 126, 106587. [Google Scholar] [CrossRef]
  9. Wang, X.; Ding, L.; Ma, Z.; Rasoul, A.A.; Terzija, V. Perturbation-based sensitivity analysis of slow coherency with variable power system inertia. IEEE Trans. Power Syst. 2021, 36, 1121–1129. [Google Scholar] [CrossRef]
  10. Li, J.; Li, J.; Wang, D.; Mao, C.; Guan, Z.; Liu, Z.; Du, M.; Qi, Y.; Wang, L.; Liu, W.; et al. Hierarchical and partitioned planning strategy for closed-loop devices in low-voltage distribution network based on improved KMeans partition method. Energy Rep. 2023, 9, 477–485. [Google Scholar] [CrossRef]
  11. Golpîra, H. A Data-Driven Based Approach for Islanding Detection in Large-Scale Power Systems. IEEE Trans. Power Syst. 2025, 40, 272–285. [Google Scholar] [CrossRef]
  12. Alnassar, Z.; Thulasiram, N.S. Voltage angle-based coherency identification in power system. IET Gener. Transm. Distrib. 2024, 18, 1559–1575. [Google Scholar] [CrossRef]
  13. Baquedano-Aguilar, M.D.; Meyn, S.; Bretas, A. Coherency-Constrained Spectral Clustering for Power Network Reduction. IEEE Open J. Power Energy 2025, 12, 88–99. [Google Scholar] [CrossRef]
  14. Priya, E.; Preetha Roselyn, J. Identification of Coherent Group of Generators Based on Modularity Clustering to Improve System’s Resiliency. In Proceedings of the 2024 Third International Conference on Intelligent Techniques in Control, Optimization and Signal Processing (INCOS), Krishnankoil, India, 14–16 March 2024. [Google Scholar] [CrossRef]
  15. Li, H.; Rosenwald, W.G.; Jung, J.; Liu, C.-C. Strategic power infrastructure defense. Proc. IEEE 2005, 93, 918–933. [Google Scholar] [CrossRef]
  16. Chamorro, R.H.; Gomez-Diaz, O.E.; Paternina, R.A.M.; Andrade, M.A.; Barocio, E.; Rueda, L.J.; Gonzalez-Longatt, F.; Sood, V.K. Power system coherency recognition and islanding: Practical limits and future perspectives. IET Energy Syst. Integr. 2022, 5, 1–14. [Google Scholar] [CrossRef]
  17. Sen, A.; Ghosh, P.; Vittal, V.; Yang, B. A new min-cut problem with application to electric power network partitioning. Eur. Trans. Electr. Power 2009, 19, 778–797. [Google Scholar] [CrossRef]
  18. Shi, H.; Fan, C.; Li, Q.; Wang, Y.; Li, Y. Optimal controlled islanding method considering frequency and voltage stability constraints. Power Syst. Technol. 2023, 47, 3324–3335. [Google Scholar] [CrossRef]
  19. Goubko, M.; Ginz, V. Improved spectral clustering for multi-objective controlled islanding of power grid. Energy Syst. 2019, 10, 59–94. [Google Scholar] [CrossRef]
  20. Priya, E.; Roselyn, P.J. A multi-layer constrained spectral k-embedded clustering methodology approach for intelligent partitioning of power grid to enhance resiliency in transmission networks. e-Prime-Adv. Electr. Eng. Electron. Energy 2024, 10, 100813. [Google Scholar] [CrossRef]
  21. Safarzadeh, M.; Yousefi, R.G.; Latify, A.M.; Maleki, Z. Power System Controlled Islanding Using Directed Motif-Based Spectral Clustering: A Novel Complex Network Perspective. IET Smart Grid. 2025, 8, e70007. [Google Scholar] [CrossRef]
  22. MacIver, C.; Bell, K.; Nedd, M. An analysis of the August 9th 2019 GB transmission system frequency incident. Electr. Power Syst. Res. 2021, 199, 107444. [Google Scholar] [CrossRef]
  23. Cooke, C.; Mestel, B. Simulating the GB power system frequency during underfrequency events 2018–19. Energy Syst. 2025, 16, 187–203. [Google Scholar] [CrossRef]
  24. Quirós-Tortós, J.; Demetriou, P.; Panteli, M.; Kyriakides, E.; Terzija, V. Intentional controlled islanding and risk assessment: A unified framework. IEEE Syst. J. 2018, 12, 3637–3648. [Google Scholar] [CrossRef]
  25. Ding, L.; Ma, Z.; Wall, P.; Terzija, V. Graph spectra based controlled islanding for low inertia power systems. IEEE Trans. Power Deliv. 2017, 32, 302–309. [Google Scholar] [CrossRef]
  26. Lin, J.; Liu, M. The search method for key transmission sections based on an improved spectral clustering algorithm. Front. Energy Res. 2024, 12, 1387828. [Google Scholar] [CrossRef]
  27. Han, H.; Wang, Z. Power system transient stability analysis based on branch potential characteristics. IOP Conf. Ser. Mater. Sci. Eng. 2017, 231, 012075. [Google Scholar] [CrossRef]
  28. Chen, B.; Du, Z.; Zhou, W.; Zhao, L.; Zhen, H.; Zhou, T.; Huang, G. A transient stability analysis method for wind power system with thyristor controlled phase shifting transformer based on branch potential energy index. Energy Rep. 2023, 9, 542–553. [Google Scholar] [CrossRef]
  29. Ding, T.; Sun, K.; Huang, C.; Bie, Z.; Li, F. Mixed-integer linear programming-based splitting strategies for power system islanding operation considering network connectivity. IEEE Syst. J. 2018, 12, 350–359. [Google Scholar] [CrossRef]
  30. Yang, Z.; Zhong, H.; Bose, A.; Zheng, T.; Xia, Q.; Kang, C. A linearized OPF model with reactive power and voltage magnitude: A pathway to improve the MW-only DC OPF. IEEE Trans. Power Syst. 2018, 33, 1734–1745. [Google Scholar] [CrossRef]
  31. Wei, L.; Zhang, Q.; Yang, B. Improved biogeography-based optimization algorithm based on hybrid migration and dual-mode mutation strategy. Fractal Fract. 2022, 6, 597. [Google Scholar] [CrossRef]
  32. Huatuco, Ñ.Z.D.; Filho, P.O.L.; Pucuhuayla, S.J.F.; Rodriguez, M.P.Y. Network reconfiguration for loss reduction using tabu search and a voltage drop. Energies 2024, 17, 2744. [Google Scholar] [CrossRef]
  33. Saleem, M.I.; Saha, S.; Ang, L.; Izhar, U.; Roy, T.K. Factors affecting voltage stability while integrating inverter based renewable energy sources into weak power grids. IET Gener. Transm. Distrib. 2022, 17, 1216–1231. [Google Scholar] [CrossRef]
  34. Lo Iudice, F.; Cardona-Rivera, R.; Grotta, A.; Coraggio, M.; Bernardo, D.M. Consensus-Based Distributed Intentional Controlled Islanding of Power Grids. IEEE Trans. Control Netw. Syst. 2024, 11, 233–243. [Google Scholar] [CrossRef]
  35. Okasha, A.A.; Mansour, D.-E.A.; Zaky, A.B.; Suehiro, J.; Megahed, T.F. A Novel IoT-Based Controlled Islanding Strategy for Enhanced Power System Stability and Resilience. Smart Cities 2024, 7, 3871–3894. [Google Scholar] [CrossRef]
Figure 1. Flowchart of splitting sections searching method.
Figure 1. Flowchart of splitting sections searching method.
Energies 19 01496 g001
Figure 2. Diagram of modified New England 39-bus system for Scenarios 1–2.
Figure 2. Diagram of modified New England 39-bus system for Scenarios 1–2.
Energies 19 01496 g002
Figure 3. System dynamic response curve without splitting. (a) Generator power angle curve; (b) generator frequency curve; (c) bus voltage curve; (d) generator internal node potential energy curve.
Figure 3. System dynamic response curve without splitting. (a) Generator power angle curve; (b) generator frequency curve; (c) bus voltage curve; (d) generator internal node potential energy curve.
Energies 19 01496 g003
Figure 4. Dynamic response for Islanding Model 1. (a) Model 1 generator power angle curve; (b) Model 1 generator frequency curve; (c) Model 1 bus voltage curve.
Figure 4. Dynamic response for Islanding Model 1. (a) Model 1 generator power angle curve; (b) Model 1 generator frequency curve; (c) Model 1 bus voltage curve.
Energies 19 01496 g004
Figure 5. Dynamic response for Islanding Model 2. (a) Model 2 generator power angle curve; (b) Model 2 generator frequency curve; (c) Model 2 bus voltage curve.
Figure 5. Dynamic response for Islanding Model 2. (a) Model 2 generator power angle curve; (b) Model 2 generator frequency curve; (c) Model 2 bus voltage curve.
Energies 19 01496 g005
Figure 6. Dynamic response for Islanding Model 3. (a) Model 3 generator power angle curve; (b) Model 3 generator frequency curve; (c) Model 3 bus voltage curve.
Figure 6. Dynamic response for Islanding Model 3. (a) Model 3 generator power angle curve; (b) Model 3 generator frequency curve; (c) Model 3 bus voltage curve.
Energies 19 01496 g006
Figure 7. Dynamic response for Islanding Model 4. (a) Model 4 generator power angle curve; (b) Model 4 generator frequency curve; (c) Model 4 bus voltage curve.
Figure 7. Dynamic response for Islanding Model 4. (a) Model 4 generator power angle curve; (b) Model 4 generator frequency curve; (c) Model 4 bus voltage curve.
Energies 19 01496 g007
Figure 8. Dynamic response for Islanding Model 5. (a) Model 5 generator power angle curve; (b) Model 5 generator frequency curve; (c) Model 5 bus voltage curve.
Figure 8. Dynamic response for Islanding Model 5. (a) Model 5 generator power angle curve; (b) Model 5 generator frequency curve; (c) Model 5 bus voltage curve.
Energies 19 01496 g008
Figure 9. Diagram of modified New England 39-bus system for Scenario 3.
Figure 9. Diagram of modified New England 39-bus system for Scenario 3.
Energies 19 01496 g009
Figure 10. Generator Internal Node Potential Energy Curve.
Figure 10. Generator Internal Node Potential Energy Curve.
Energies 19 01496 g010
Figure 11. Dynamic response for Islanding Model 6. (a) Model 6 generator power angle curve; (b) Model 6 generator frequency curve; (c) Model 6 bus voltage curve.
Figure 11. Dynamic response for Islanding Model 6. (a) Model 6 generator power angle curve; (b) Model 6 generator frequency curve; (c) Model 6 bus voltage curve.
Energies 19 01496 g011
Figure 12. Dynamic response for Islanding Model 7. (a) Model 7 generator power angle curve; (b) Model 7 generator frequency curve; (c) Model 7 bus voltage curve.
Figure 12. Dynamic response for Islanding Model 7. (a) Model 7 generator power angle curve; (b) Model 7 generator frequency curve; (c) Model 7 bus voltage curve.
Energies 19 01496 g012
Table 1. Grouping results under different clustering indicators.
Table 1. Grouping results under different clustering indicators.
Clustering IndicatorGrouping Results
Generator Power Angle{G1–G3, G9}, {G4–G7}
Generator Internal Node Potential Energy{G1–G3, G9}, {G4–G7}
Table 2. Splitting sections and results for Islanding Model 1.
Table 2. Splitting sections and results for Islanding Model 1.
Splitting SectionsIslandPower Imbalance/MWGeneration
Adjustment/MW
Load
Shedding/MW
14–15, 17–18, 26–271−98098
2162.5162.50
Table 3. Splitting sections for Islanding Model 2.
Table 3. Splitting sections for Islanding Model 2.
Splitting SectionsPower Flow Disruption/MWBSI Sum
14–15, 3–18, 17–27152.2923.35
Table 4. Splitting results for Islanding Model 2.
Table 4. Splitting results for Islanding Model 2.
IslandPower Imbalance/MWGeneration Adjustment/MWLoad Shedding/MW
1179.06179.060
2−114.50114.5
Table 5. Splitting sections for Islanding Model 3.
Table 5. Splitting sections for Islanding Model 3.
Splitting SectionsPower Flow Disruption/MWBSI Sum
14–15, 16–17219.895.66
Table 6. Splitting results for Islanding Model 3.
Table 6. Splitting results for Islanding Model 3.
IslandPower Imbalance/MWGeneration Adjustment/MWLoad Shedding/MW
1−178.940178.94
2242.9242.90
Table 7. Statistical performance of improved BBO-TS algorithm over 30 runs.
Table 7. Statistical performance of improved BBO-TS algorithm over 30 runs.
ModelBest
Objective
Worst
Objective
Mean ObjectiveStandard DeviationSuccess Rate
(Finding Best Objective)
Model 35.6625.119.307.2980% (24/30)
Table 8. Grouping result for Scenario 2.
Table 8. Grouping result for Scenario 2.
Clustering IndicatorGrouping Result
Generator Internal Node Potential Energy{G1, G2, G8, G10}, {G4–G7}
Table 9. Splitting sections for Islanding Model 4.
Table 9. Splitting sections for Islanding Model 4.
Splitting SectionsPower Flow Disruption/MWBSI Sum
14–15, 16–17215.261.03
Table 10. Splitting results for Islanding Model 4.
Table 10. Splitting results for Islanding Model 4.
IslandPower Imbalance/MWGeneration Adjustment/MWLoad Shedding/MW
1−182.810182.81
2252.9252.90
Table 11. Splitting sections for Islanding Model 5.
Table 11. Splitting sections for Islanding Model 5.
Splitting SectionsPower Flow Disruption/MWBSI Sum
14–15, 3–18, 25–26307.1515.02
Table 12. Splitting results for Islanding Model 5.
Table 12. Splitting results for Islanding Model 5.
IslandPower Imbalance/MWGeneration Adjustment/MWLoad Shedding/MW
1−45.31045.31
2115.4115.40
Table 13. Frequency stability comparison between Model 4 and Model 5.
Table 13. Frequency stability comparison between Model 4 and Model 5.
ModelIslandSteady-State Deviation (Hz)Max RoCoF (Hz/s)
Model 4Island 10.041.89
Island 20.160.81
Model 5Island 10.050.92
Island 20.050.65
Table 14. Sensitivity analysis of penalty coefficient λ.
Table 14. Sensitivity analysis of penalty coefficient λ.
λSplitting Sections w = 1 N d w BSI SumGeneration AdjustmentLoad Shedding/MWFrequency Deviation (Hz)
0.114–15, 16–1711.03252.9182.810.16 Hz
114–15, 16–1711.03252.9182.810.16 Hz
514–15, 3–18, 25–26015.02115.445.310.05 Hz
2014–15, 3–18, 25–26015.02115.445.310.05 Hz
Table 15. Grouping result for Scenario 3.
Table 15. Grouping result for Scenario 3.
Clustering IndicatorGrouping Result
Generator Internal Node Potential Energy{G1–G3, G8, G10, W02}, {G4–G7, W01}
Table 16. Splitting sections for Islanding Model 6.
Table 16. Splitting sections for Islanding Model 6.
Splitting SectionsPower Flow Disruption/MWBSI Sum
15–16, 17–18, 26–2713116.09
Table 17. Splitting results for Islanding Model 6.
Table 17. Splitting results for Islanding Model 6.
IslandPower Imbalance/MWGeneration Adjustment/MWLoad Shedding/MW
157570
2−18.1018.1
Table 18. Splitting sections for Islanding Model 7.
Table 18. Splitting sections for Islanding Model 7.
Splitting SectionsPower Flow Disruption/MWBSI Sum
15–16, 16–172461.16
Table 19. Splitting results for Islanding Model 7.
Table 19. Splitting results for Islanding Model 7.
IslandPower Imbalance/MWGeneration Adjustment/MWLoad Shedding/MW
1−2240224
2262.9262.90
Table 20. Optimal splitting sections for each model under the three scenarios.
Table 20. Optimal splitting sections for each model under the three scenarios.
ModelScenarioObjective/ConstraintSplitting Sections
Model 11Minimize power imbalance14–15, 17–18, 26–27
Model 21Minimize power flow disruption14–15, 3–18, 17–27
Model 31Minimize BSI14–15, 16–17
Model 42BSI only (without inertia constraint)14–15, 16–17
Model 52Complete proposed method14–15, 3–18, 25–26
Model 63Minimize power flow disruption15–16, 17–18, 26–27
Model 73Complete proposed method15–16, 16–17
Table 21. Quantitative comparison of all islanding models.
Table 21. Quantitative comparison of all islanding models.
ModelScenarioMax Steady-State Dev (Hz)Max RoCoF (Hz/s)Max Voltage Dev (p.u.)No. of Voltage Violation BusesMax
Angle Swing (°)
Settling Time (s)Load Shed (MW)Gen Adj (MW)
110.174.80.0624110.8010.2798162.5
210.174.510.0470106.3710.31114.5179.06
310.094.280.0460104.329.67178.94242.9
420.161.890.050059.2615.41182.81252.9
520.050.920.050055.589.5745.31115.4
630.885.790.1184178.2818.6718.157
730.474.760.0595177.3417.39224262.9
Disclaimer/Publisher’s Note: The statements, opinions and data contained in all publications are solely those of the individual author(s) and contributor(s) and not of MDPI and/or the editor(s). MDPI and/or the editor(s) disclaim responsibility for any injury to people or property resulting from any ideas, methods, instructions or products referred to in the content.

Share and Cite

MDPI and ACS Style

Li, Z.; Tan, H.; Zhang, Y.; Xu, M.; Zhang, L.; Li, K.; Tian, R.; Liu, C. Optimal Splitting Sections Searching Method for Power Systems with Grid-Forming Wind Turbines Based on Branch Transient Potential Energy. Energies 2026, 19, 1496. https://doi.org/10.3390/en19061496

AMA Style

Li Z, Tan H, Zhang Y, Xu M, Zhang L, Li K, Tian R, Liu C. Optimal Splitting Sections Searching Method for Power Systems with Grid-Forming Wind Turbines Based on Branch Transient Potential Energy. Energies. 2026; 19(6):1496. https://doi.org/10.3390/en19061496

Chicago/Turabian Style

Li, Zhigang, Hailong Tan, Yuchu Zhang, Miao Xu, Luqi Zhang, Kun Li, Rundong Tian, and Cheng Liu. 2026. "Optimal Splitting Sections Searching Method for Power Systems with Grid-Forming Wind Turbines Based on Branch Transient Potential Energy" Energies 19, no. 6: 1496. https://doi.org/10.3390/en19061496

APA Style

Li, Z., Tan, H., Zhang, Y., Xu, M., Zhang, L., Li, K., Tian, R., & Liu, C. (2026). Optimal Splitting Sections Searching Method for Power Systems with Grid-Forming Wind Turbines Based on Branch Transient Potential Energy. Energies, 19(6), 1496. https://doi.org/10.3390/en19061496

Note that from the first issue of 2016, this journal uses article numbers instead of page numbers. See further details here.

Article Metrics

Back to TopTop